3月16日深夜
中国银联官网发布声明
向持卡人道歉!
这是怎么回事??
让人很慌诶!!!!
原来,央视“3·15”晚会曝光了银联要求各家银行自动开通“闪付”功能,闪付交易时不需要输入密码,不需要与刷卡机紧密接触,使银行卡存在资金被盗刷风险。


银联官网截图
3月16日晚23:40银联对“闪付”功能存在“隔空盗刷”的风险进行回复。

声明内容如下:
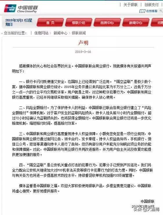
接受315晚会的监督意见,感谢媒体的关心和社会各界的关注。
目前已经建立了风险全额赔付机制,还将联合商业银行进一步优化赔偿机制,缩短赔付时间,提高赔付效率。
对于持卡人告知,我们将与商业银行共同改进服务,并为用户自主关闭及恢复功能提供更加便捷的服务。
对于我们之前工作中存在的不足,向持卡人表示歉意。
对此不少网友表示,赔付是另一方面,还是建议银联告知用户银联卡存在闪付功能,并给用户选择是否开通的权利。




此前回应“隔空盗刷”是极少数个案
银联官网3月16日早些时候回应:
“隔空盗刷”是极少数个案,2015年业务开通以来风险比率为千万分之二,远低于万分之一点一六的行业平均交易欺诈率。中国银联已联合各商业银行建立了“风险全额赔付”保障机制,对于客户发生的盗刷风险损失,持卡人挂失前72小时内全额赔付,超过72小时经确认为盗刷损失的,也将获得全额赔付。

3·15晚会发消费预警,“闪付”让钱“闪没”
今年的3·15晚会曝光了银联闪付默认开通“闪付”功能,1000元以内支付无需密码,仅在POS机5cm内即可付款,且无法关闭,仅能将额度调低至300元以内的问题。

据介绍,犯罪分子利用“闪付”功能,将POS机贴附在口袋附近即可窃取银行卡中的金钱,进行了大量犯罪活动。
此外,晚会还曝光了多个电商平台违规售卖POS机,包括淘宝、苏宁易购、京东、有赞等。
在接受央视后续采访时,中国银联相关负责人表示:将改进告知服务。
你的银行卡有“闪付”两字吗?









手把手教你如何关闭“闪付”
下面是五大银行关闭小额免密功能的方法,请扩散周知!所有方法皆来自于各银行官方微信及网上银行自主服务查询。
交通银行
1、进入手机银行“我的-设置-交易安全设置”,再点击“小额免密设置-闪付小额免密免签”关闭小额免密功能。
2、联系全国统一客服热线95559关闭。
中国银行
1、信用卡:小额免密免签功能默认开通,可以致电客服热线4006695566选择0号键转人工服务申请关闭小额免密免签业务。
2、借记卡:系统默认全部卡片开通小额免密交易,对于不接受此项服务的客户可通过柜面渠道关闭。
农业银行
1、到网点柜台关闭该功能;
2、登录掌上银行,点击“我的→安全中心→借记卡安全锁”,选择账户后点击小额免密管理关闭该功能;
3、登录个人网银,点击“设置→账户限额→小额免密管理”,选择账户后关闭该功能;
4、拨打客服电话95599关闭借记卡该功能。(所有消费业务均需输入密码)
建设银行
如您已开通手机银行,可按如下方法关闭您银行卡的小额免验密功能。
1、关闭IC卡借记卡免密免签功能:
(1)手机银行客户可通过“首页—账户(原‘财富’)—详情—更多—小额免密设置—取消设置”菜单关闭。注:如首页未显示“账户”菜单,请点击自定义快速链接区域“+”进入选择。
(2)网银盾客户通过个人网银“我的账户—账户管理—交易设置—小额免密免签设置”菜单关闭。
2、关闭信用卡“小额消费免验密”或“银联闪付免密免签”功能:
(1)登录手机银行,通过“信用卡—支付管理”菜单,根据提示关闭。
(2)登录个人网银,通过“信用卡—卡管家—支付管理—免验密设置”菜单,根据提示关闭。
如您没有开通请本人携带身份证、银行卡、手机开通手机银行或者在我行STM机上关闭此项功能。
工商银行
1、请您登录工银e生活“金融”功能,在页面中选择需要办理的信用卡,点击“设置-消费设置-银联非接小额免密”设置;
2、请您登录网上银行,点击“全部-信用卡—我的信用卡—更多-银联卡闪付联机小额快速支付”功能设置。
吃喝玩乐在淄博
小资在等你加我
好朋友都快快快来~
