第一节 总则
第一条 总则
为规范公司的薪酬管理工作,特制定本制度。本制度依据国家相关法律、法规并结合公司实际情况制定,体现公司效益与员工利益相结合的原则。
第二条 适用范围
本制度适用于在江苏**装饰股份有限公司工作的所有与公司签订劳动合同的正式在岗员工。
第三条 目的
制定本方案的目的在于充分发挥薪酬的作用,对员工为公司付出的劳动和做出的贡献给予合理的回报和激励。即:
1)使薪酬与岗位价值紧密结合;
2)使薪酬与员工业绩紧密结合;
3)使薪酬与公司发展有效结合起来。
第四条 依据
岗位薪酬水平的设计建立在以3P(岗位价值、个人能力素质、绩效贡献)为主要付酬要素的理念基础之上。薪酬的总体水平根据董事会决策、历史因素、当期经济效益、可持续发展状况及同行业薪酬市场行情综合决定。
第五条 原则
在本制度的制定过程中,遵循按劳分配、效率优先、兼顾公平及可持续发展的原则。使员工薪酬在内部具有公平性、在外部具有一定竞争性。
1)公平性原则:薪酬以体现工资的外部公平、内部公平和个人公平为导向。
2)竞争性原则:薪酬以提高市场竞争力和对人才的吸引力为导向。
3)激励性原则:薪酬以增强工资的激励性为导向,通过动态工资和奖金等激励性工资单元的设计激发员工工作积极性。
4)经济性原则:薪酬水平须与公司的经济效益和承受能力保持一致。

第二节 薪酬组织与职责分工
在薪酬管理的具体过程中,各相关部门/岗位有明确的相关职责:
第十四条 成立公司薪酬绩效管理委员会,由以下人员组成:总裁、高级副总裁、执行副总裁、人力资源总监、财务总监、运营总监、总裁办主任、管理顾问等组成。
薪酬绩效管理委员会负责提出公司薪酬政策方向,人力资源管理部门据此负责具体方案的制定,并在每年年度业绩考评结束后组织薪酬调整工作会议,薪酬绩效管理委员会为公司非常设机构。
第十五条 薪酬调整工作会议为薪酬绩效管理委员会的年度工作会议,会议主要讨*公论**司下一年度总体薪酬结构、水平的调整,岗位工资级别调整、绩效奖金调整、福利调整和特殊奖金发放等有关薪酬激励的问题。薪酬调整工作会议的决议报总裁审批后执行。
第十六条 薪酬的临时性重大调整或争议由薪酬绩效管理委员会集体讨论解决,总裁批准后执行。
第十七条 人力资源管理部门负责落实相关薪酬决议的执行,并负责具体的员工工资级别调整和各项薪酬发放的组织工作。
第十八条 人力资源管理部门负责根据公司员工的具体考评结果,制定薪酬发放方案和员工工资表,报总裁审批通过后执行。
第十九条 人力资源管理部门负责全公司的工资总额测算并编制年度工资计划,报总裁审批后执行。

第三节 岗位等级
第二十条 根据岗位性质将公司员工岗位等级分为4类(管理类/M类、专业类/A类、行政类/P类、操作类/O类)10个岗位等级,每个岗位等级设置9档。具体涉及到每个岗位应设置的等级,详见附件。


第四节 薪酬结构
第十三条 **装饰员工收入,总体上包括以下几个组成部分,并根据不同岗位工作方式、工作特点、技术含量高低等进行不同的结构组合。
(1)基本工资
主要反映员工的知识、技能和经验等因素,是依据员工的能力和素质确定的个性化工资单元。包括学历职称工资、工龄工资、津补贴等。
(2)岗位工资
是整个工资体系的基础,从岗位价值和员工的任职资格方面体现了员工的价值。员工岗位工资的高低主要取决于各岗位工作责任大小、工作所涉及的经济风险的高低、工作内容的繁简以及工作量的多少。在工作分析与岗位评估的基础上,以评估的结果作为确定岗位工资等级的依据,采取岗位分级、岗内分档的方式确定各员工的岗位工资等级。
岗位工资包含绩效考核工资,绩效考核主要考核员工的工作过程、工作能力、工作态度等。
(3)奖金
是依据员工或团队的工作绩效和结果等确定的薪资单元,包括月度奖金、年度奖金、管理奖金、团队竞争奖金、单项奖金等形式。
(4)提成
是依据员工的签单业绩、利润业绩等确定的薪资单元,包括个人累计业绩提成、KPI考核提成、团队提成等。
(5)福利/津贴
是**装饰正式在册员工所能享受到一种待遇,包括交通补贴、午餐补贴、通讯补贴、节日慰问金、社会保险、补充保险、培训、旅游等。
第十四条 **装饰根据不同的岗位类别实行三种薪资体系:

第五节 职能、管理部门薪酬体系
结构工资制薪酬由以下几大部分构成:基本工资、岗位工资、奖金、福利/津贴、社会保险与住房公积金及其他。其中奖金根据公司目标任务完成情况决定具体标准额度。(福利津贴、社保等见第八章)
第十五条 基本工资
基本工资=基准工资十学历工资十司龄工资
1)基准工资:全公司统一标准:*元;
2)学历工资:学历以国家教委承认的毕业学历为准,非国家教委承认以及结业、肆业的学历不予计发学历津贴;职称以国家人事部承认和公司公开评选出的职称为准,包括人事部门评审认可或通过统一考试取得的职称。
公司内部的职称包括:设计师—助理设计师、主案设计师、优秀设计师、主任设计师和首席设计师;项目经理—可分为三级,资深(*级A**)、高级(B级)、一般(c级)

3)司龄工资(每年100元递增):连续在公司工作满12个月,第13个月开始享受工龄工资100元/月,以此类推,工龄工资上限为1000元。
第十六条 岗位工资
岗位工资一共分为7档,每半年参加公司半年度考核以确定是否调整薪档,调整后的岗位工资执行新的岗档工资。岗位工资包含绩效考核工资,不同岗位的岗位工资考核比例不同,具体如下:

第十七条 岗位工资确定的原则
1)以岗定薪,薪随岗变,实现薪酬与岗位价值挂钩;
2)岗位责任与任职资格相结合;
3)岗内分级,岗位调整和岗级调整相结合;
4)针对不同的岗位设置晋级通道,鼓励不同专业人员专精所长。
第十八条 岗位工资标准表

第十九条 基本工资、岗位工资、奖金的额度
1)基本工资额度:根据个人学历、职称、年龄、全勤有所不同。
2)岗位工资额度:按照岗位所在等级、个人岗位所在档次、个人绩效等相关因素综合确定,根据岗位等级不同与具体薪酬额度的不同,确定一定的奖金比例/额度。
3)奖金额度:根据各分公司完成月度、年度目标情况而定。
第二十条 薪值的确定
岗位薪资等级值:以岗位评估结果作为主要依据确定岗位排序,根据其岗位等级确定各岗位薪等后,根据在具体岗位任职员工的个人能力、历史薪酬、工作表现等因素,确定该员工所处薪等的具体薪档,最终确定薪值。
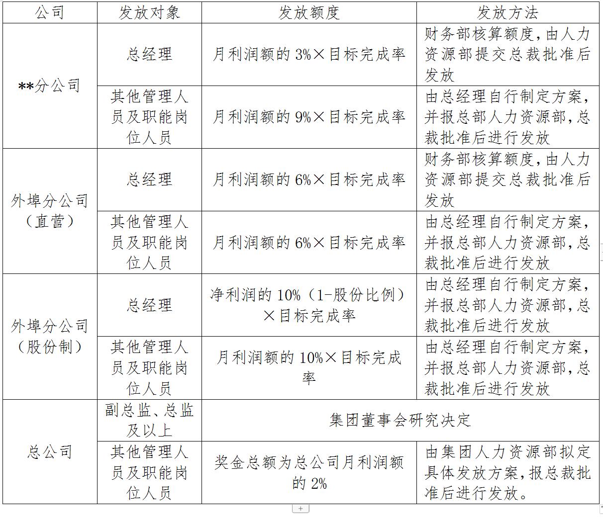
第二十一条 **装饰奖金主要分为两类:月度奖金、年度奖金。

根据目标完成率,总公司将集团总利润额的3%,分公司将利润额的20%作为奖金发放,发放方式分为两种:月度奖金和年度奖金。作为奖金发放。
【注释:本方案中涉及目标完成率,**分公司均必须大于等于60%,外埠分公司均必须大于等于70%,目标完成率低于60%或者70%的则不发放相应奖金或提成。】


第二十二条 月度奖金

第二十三条 年度奖金

第六节 业务部门薪酬体系
第二十四条 业务部门的薪酬结构采取提成工资制,不同业务部门的提成比例和管理奖金不同。
(1)适用范围:设计部、营销部等业务部门
(2)社保、福利/津贴等:见第八章

第二十五条 业务部门管理岗位
营销部经理、设计部主管、店面经理等薪酬结构为:基本工资+岗位工资+管理奖金
(1)基本工资:同前,含基准工资、学历工资和司龄工资
(2)岗位工资:根据《岗位工资基准表》和岗位价值评估等因素确定其具体岗位工资,其中50%为绩效考核工资
(3)管理奖金(目标完成率小于60%,取消管理奖金)

第二十六条 设计部
(一)设计师
设计师薪酬结构:底薪+岗位工资+个人累计业绩提成十绩效提成+带单奖励+设计费提成
(1)设计师底薪与岗位工资
设计师底薪与岗位工资标准如下:

岗位工资按季度进行考核,设计师完成该季度业绩基础指标的70%(含70%)方可领取全额岗位工资。低于70%,则该季度岗位工资取消;
● 发放方式:当月进行预发放,累计到季度末对于未完成业绩基础指标70%的设计师进行扣罚。
● 附:设计师业绩基础指标

(2)设计师业绩提成
◆ 设计师每月业绩提成按照如下比例进行,客户签订合同后按月进行发放。

(3)设计师绩效提成(根据设计师的实际评价情况按一定比例提成,具体提成见下表);
◆ 设计师绩效提成按每单单独提成,根据每单综合满意度考核得分进行提成;
◆ 每单绩效提成构成如下:

◆ 设计师当月的绩效工资为:每单绩效提成累加所得即为当月所得;
◆ 提成发放方式:个人累计业绩提成于当月按合同金额进行提取,绩效提成于每单工程竣工后按决算价进行提取(并补充原合同签订后增加或者减少部分项目的提成)。
(4)带单奖励
◆ 设计师年度带单指标为:本年度实际获得的派单总量(不含自己带单量)×30% ;
◆ 设计师按成功带单额的1.5%算带单奖金,未达到年度指标的差额部分按1%进行扣罚,超出年度指标的超额部分按2%进行奖励;
◆ 设计师具体带单奖励办法见《设计部带单制度》。
(5)设计费提成

(二) 设计工作室负责人
薪酬结构:底薪+设计师岗位工资+业绩提成(业绩+设计费)+管理岗位工资+年终业绩奖金+管理奖金
(1)底薪:1000元
(2)设计师岗位工资:同该级别设计师岗位工资
(3)业绩提成:同设计师
(4)管理岗位工资:500元(KPI考核发放)
(5)管理奖金:团队总签单额(不含自己签单部分)×目标完成率×3‰(签单后支付5O%×目标完成率,50%作为年终奖发放=团队满意考核发放)
(4)发放方式:同设计师,管理奖金当月发放。
(三) 设计部经理
(1) 薪酬结构:基本工资、岗位工资、福利及奖金,月度发放
(2)团队提成:设计部总月签单额的1.5‰×满意度考核(与设计师考核相同)
(3)管理奖金:设计部所有签单满意度达到100%或者达到30%的带单量,则另外奖励10000元,未达到则取消奖励。
(四) 效果图专员
薪酬结构:底薪+个人制图提成
(1) 底薪:
效果图专员底薪实行分级制度,分为ABC三个等级:

(2) 效果图制作收费标准:
◆ 正常家装效果图收费:简约现代200元/张 欧式 300-500元/张
◆ 工装效果图收费:办公室展览类200元/张 餐饮娱乐类 300-500元/张
(3) 效果图制作费用支付方式:
◆ 家装签单,由设计师支付相应效果图费用,公司财务代扣;如收了设计费未签单,由公司支付;
◆ 工装依此类推。
(五) 助理设计师(绘图员)
薪酬结构:底薪+个人绘图提成
(1)底薪:1000元
(2)收费标准:现代风格按4元/平方米计算,欧式风格按5元/平方米计算。
(3)支付方式:由设计师支付,从公司工资中扣除。

第二十七条 营销部
1、业务员
业务员薪酬结构:底薪十业务提成
(1) 底薪:l000元/月
(2) 业务提成:15万以内提成1%;15-30万提成1.5%;30万以上提成2%;
(3) 发放方式:分两次发放,当月提取合同金额的70%,工程竣工后提取30%。(并补充原合同签订后增加或者减少部分项目的提成)。
2、片区主管
薪酬结构:底薪+业务提成十管理奖金
(1) 底薪:

(2) 业务提成:同业务员
(3) 管理奖金:当月片区小组完成总业绩的0.4%×目标完成率
(4) 发放方式:分两次发放,当月发放合同金额的70%,工程竣工后提取30%,管理奖金按合同金额当月发放。(并补充原合同签订后增加或者减少部分项目的提成)。
3、电话营销员
薪酬结构:底薪+业务提成+季度冠军奖金
(1)底薪:1200元/月
(2)业务提成:月度签单30万以下享受业务提成0.5%,30万以上享受业务提成1%,当月发放70%,30%完工后支付;
(3)季度冠军奖金:季度按照客户邀约量和签单情况,评选签单冠军1名,奖励5000元,一次性发放。
评选标准:
◆ 个人起评总分不得少于115分。个人不满115分,无参评资格,参评总人员不得少于5人;
◆ 邀约1名新客户计1分,签单1个客户计10分,季度积分最高者,为季度冠军;
◆ 积分相同,按照季度合同产值计算,同等积分情况下,签单合同金额累计最高者为季度冠军。
4、电话营销组长
薪酬结构:底薪+个人业务提成+小组奖励
(1) 底薪:1500元
(2) 个人业务提成:同电话营销员;
(3) 小组奖励:小组合同产值3‰×目标完成率(组长个人业绩不重复计算);
◆ 发放方式:当月发放70%,30%完工后发放;
◆ 小组产值优胜,另奖励500元小组奖励。
5、网络营销专员
薪酬结构:底薪+个人业务提成
(1) 底薪:1200元
(2) 个人业务提成:为个人总合同的1%
(3) 发放方式:当月全部发放。
6、网络营销组长
薪酬结构:底薪+个人业务提成+小组奖励
(1) 底薪:1500元;
(2) 个人业务提成:为个人总合同的0.5% ;
(3) 小组奖励:小组合同产值3‰×目标完成率(组长个人业绩不重复计算);
(4) 发放方式:当月全部发放。
7、家装顾问(前台客服接待)
薪酬结构:底薪+个人业务提成
(1) 底薪:1800
(2) 业务提成:30万以内提成0.2 %;30-50万提成0.25%;50万以上提成0.3%;
(3) 发放方式:按照合同金额一次性发放。

第二十八条 工程部
1、工程监理
工程监理底薪实行分级制度分为ABC三个等级,根据考核进行提升:

2)满意度奖金100元:满意(l00元/项目),一般(无),不满意(倒扣100元/项目),工程尾款付清后考核发放。
3)奖金发放方式:月度70%,年终30%
4)连续3个月满意,晋升一级;连续3个月不满意下降一级;
2、工程部经理
1)基本工资、岗位工资、福利及奖金
2)满意度奖金100元:满意(100元/项目),一般(无),不满意(倒扣100元)
3)奖金发放方式:月度60%,年终40%
3、工程部组长
1)基本工资、岗位工资、福利及奖金
2)满意度奖金100元:满意(100元/项目),一般(无),不满意(倒扣100元)
3)奖金发放方式:月度60%,年终40%
4、审图员
1)基本工资、岗位工作、福利及奖金
2)提成:20万以下单子每单60元,20万以上(含20万)每增加1O万增加6O元
5、项目经理
1)派单原则:
A类项目经理:20万元以上单子
B类项目经理:10-20万元单子
C类项目经理:10万元及以下单子
另外,C类项目经理前3个项目,每单提取1000元作为师徒学费,由师傅领取。
2)满意结帐,一般扣2000不满意扣5000,若延期一天扣1000(无正当理由)。
摘自:《装企人力资源规划》
作者:尤月林