唐山打人案,被打女孩看着很严重,为何警方解读为轻伤二级。
大多数人对伤情鉴定这块不了解,其实轻伤二级已经很严重了,我们来看看有哪些损伤可以判为轻伤二级。根据《刑法》相关规定:致人轻伤二级涉嫌故意伤害罪,故意伤害罪处三年一下有期徒刑、拘役或者管制。
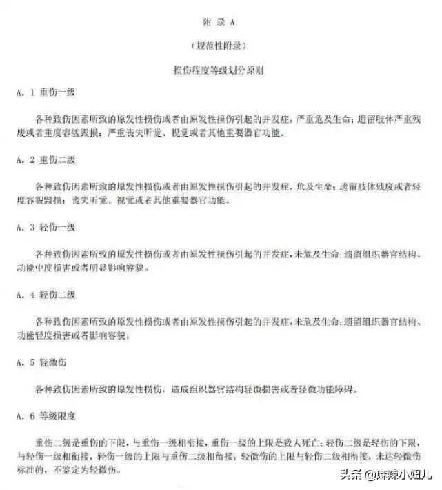
根据最高法、最高检、公安部、国家安全部、司法部等五部门发布的《人体损伤程度鉴定标准》,“轻伤”是指,使人肢体或者容貌损害,听觉、视觉或者其他器官功能部分障碍或者其他对于人身健康有中度伤害的损伤,包括轻伤一级和轻伤二级。
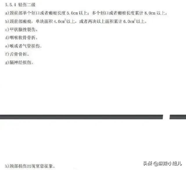
轻伤二级,是指各种致伤因素所致的原发性损伤或者由原发性损伤引起的并发症,未危及生命;遗留组织器官结构、功能轻度损害或者影响容貌。哪些情况属于轻伤二级?详情↓↓↓












