
信息来源:成都市住房和城乡建设局

(官网原文:http://cdzj.chengdu.gov.cn/cdzj/c150804/2022-07/29/content_277560b504724d1b8105f185c2e9ec92.shtml)
成都市住房和城乡建设局关于印发《成都市房屋安全鉴定机构信用信息管理办法(试行)》的通知
四川天府新区公园城市建设局、成都东部新区公共服务局、成都高新区公园城市建设局、各区市(县)住建行政主管部门,各有关单位:
为规范房屋安全鉴定市场秩序,促进鉴定机构诚信经营,根据《成都市房屋使用安全管理条例》《成都市企业信用信息管理办法》(成都市人民政府令第181号)等有关规定,结合本市实际,我局制定了《成都市房屋安全鉴定机构信用信息管理办法(试行)》,现予印发,请遵照执行。
成都市住房和城乡建设局
2022年7月29日
成都市房屋安全鉴定机构信用信息管理办法(试行)
第一章 总 则
第一条 为推进本市房屋安全鉴定行业信用体系建设,规范房屋安全鉴定行为,促进房屋安全鉴定市场健康有序发展,根据《成都市房屋使用安全管理条例》《成都市企业信用信息管理办法》(成都市人民政府令第181号)等有关规定,结合本市实际情况,制定本办法。
第二条 本市行政区域内,对房屋安全鉴定机构信用信息的采集、审核、录入、评价、公示、发布、应用、修复和监督管理活动,适用本办法。
第三条 本办法所称房屋安全鉴定机构信用信息管理,是指住建主管部门依据本办法对房屋安全鉴定机构从事房屋安全鉴定活动中形成的信用信息进行量化评价,并依据评价结果实施差异化管理的活动。
本办法所称房屋安全鉴定机构(以下简称“鉴定机构”)是指纳入市住建局《成都市房屋安全鉴定机构名录》(以下简称“名录”)并向社会公布的鉴定机构。
第四条 市住建局负责全市鉴定机构信用信息管理和协调工作;负责制定相关政策、标准、异议复核;负责督促指导成都市房屋安全事务中心(成都市白蚁防治研究中心)〔以下简称“市房安(白蚁)中心”〕及各区(市)县住建主管部门开展鉴定机构信用信息管理相关工作。
市住建局下设的市房安(白蚁)中心具体负责提供政策咨询服务工作;负责鉴定机构基本信息及良好行为信息的采集、审核,受理基本信息和良好行为信息的异议申请;负责对区(市)县住建主管部门报送的不良行为信息审核。
区(市)县住建主管部门负责鉴定机构不良行为信息的采集、录入,受理不良行为信息的异议申请和修复申请。
第五条 鉴定机构信用信息管理应当遵循依法、客观、公正、审慎和安全的原则,维护社会公共利益和各方主体的合法权益,保守国家秘密,保护商业秘密和个人隐私。
第二章 信用信息的采集、审核和公示
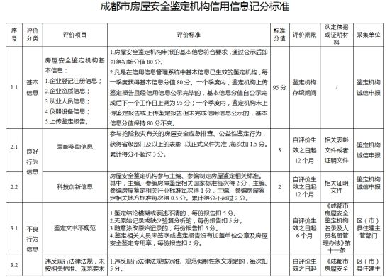
第六条 信用信息由基本信息、良好行为信息和不良行为信息构成。
(一)基本信息是指鉴定机构从事房屋安全鉴定活动的相关信息,包括:企业登记注册、资质证书、从业人员、仪器设备、鉴定报告上传等信息。
(二)良好行为信息是指鉴定机构在从事房屋安全鉴定活动中受到省级部门及以上的表彰奖励或科技创新等信息。
(三)不良行为信息是指鉴定机构从事房屋安全鉴定活动时,违反相关法律、法规、规章、规范性文件或相关规范标准等行为信息,以及由司法机关或其他行政机关推送的失信联合惩戒行为信息。
第七条 信用信息的采集应遵循“谁监管、谁采集、谁负责”的原则,包括鉴定机构自主申报、住建主管部门采集等方式:
(一)基本信息由鉴定机构自主诚信申报,并对所提供信息的真实性、完整性负责。基本信息实施日常动态管理,有关信息发生变更后,应当自完成变更之日起20个工作日内通过信用信息管理系统填报变更信息。
(二)良好行为信息应由鉴定机构自获得表彰奖励、科技创新认定之日起12个月内自主诚信申报,并对所提供信息的真实性、完整性负责。
市房安(白蚁)中心应在5个工作日内完成对自主申报的基本信息和良好行为信息的审核,审核通过的自动录入信用信息管理系统;审核未通过的,退回重新申报。
(三)不良行为信息由鉴定项目所在地的区(市)县住建主管部门负责采集、录入。市房安(白蚁)中心应该在5个工作日内完成对区(市)县住建主管部门报送的不良行为信息审核;审核通过的,予以信用扣分,并将该不良行为信息对应的扣分事项、扣分标准和信用修复途径告知鉴定机构;审核未通过的,重新采集。
第八条 市住建局将采集的信用信息通过信用信息管理系统向社会公示,公示期为3个工作日。公示无异议的信用信息,自公示结束的次日起生效;公示有异议的信用信息,按本办法第四章的规定处理。
第三章 信用信息的评价和发布
第九条 市房安(白蚁)中心对鉴定机构信用信息进行评价,评价结果包括信用信息得分、信用等级。
第十条 鉴定机构信用信息评价采用对基本信息、良好行为信息和不良行为信息进行量化记分,记分标准详见《成都市房屋安全鉴定机构信用信息记分标准》(附件1)。信用信息得分=基本信息分值+良好行为信息分值-不良行为信息分值。凡是在信用信息管理系统中基础信息已生效的鉴定机构,每一季度获得基本信息分值80分。一个季度内,鉴定机构上传鉴定报告且经信用信息公示完毕的,基本信息分值自公示完成后下一个工作日上调为95分;一个季度内,鉴定机构未上传鉴定报告或上传鉴定报告但未完成信用信息公示的,基本信息分值保持80分不变。其他分值按照信用信息记分标准进行加分、扣分。
第十一条 根据信用信息得分,评价鉴定机构信用等级。信用等级分为四等四级,分别为A、B、C、D。
(一)*级A**(得分≥90分):信用较好。表示诚信度较高,各项评价指标较好,社会信誉较高。
(二)B级(70≤得分<90分):信用一般。表示诚信度一般,各项评价指标一般,社会信誉一般。
(三)C级(60≤得分<70分):信用较差。表示诚信度较差,评价指标存在明显问题,社会信誉较低。
(四)D级(得分<60分):信用不合格。表示诚信度差,评价指标存在严重问题,社会信誉低。
第十二条 鉴定机构信用信息评价结果按照本管理办法第八条规定的方式向社会公示。公示无异议的信用信息,自公示期结束次日起生效;公示有异议的,按本办法第四章的规定处理。
第十三条 本办法开始实行一个季度后将发布第一次信用等级评价结果,后续将结合实际定期(每季度)对信用等级进行优化调整。信用信息评价结果通过市住建局等政府部门网站向社会公开,并按有关规定与全市公共信用信息服务平台进行互联互通。
第十四条 信用信息评价期限在评价标准中明确,评价期限届满后,不再纳入信用信息评价,作为历史数据保存在鉴定机构信用信息档案中。
第四章 异议申请与受理
第十五条 对鉴定机构自主申报的基本信息和良好行为信息的异议,由市房安(白蚁)中心受理;对鉴定机构不良行为信息的异议,由区(市)县住建主管部门受理。
第十六条 鉴定机构对公示期内的信用信息有异议的,应提供真实身份证明、联系方式和书面申诉材料,详见《成都市房屋安全鉴定机构信用信息异议申请表》(附件2)。异议受理单位应自受理之日起的5个工作日内完成核实并回复、予以处理。
第十七条 鉴定机构对区(市)县住建主管部门处理意见有异议的,应在收到处理意见后5个工作日内向市住建局提出异议复核,市房安(白蚁)中心具体负责异议复核所需调查、核实工作;市住建局自受理之日起5个工作日内作出复核决定。市住建局对异议的复核决定为最终结果。
第十八条 鉴定机构对市房安(白蚁)中心处理意见有异议的,应在收到处理意见后5个工作日内向市住建局提出异议复核,市住建局自受理之日起10个工作日内组织复查并作出复核决定。市住建局对异议的复核决定为最终结果。
第十九条 生效的信用信息,任何人不得擅自更改。鉴定机构如具有如下情形,向市住建局提出申请并附相关证明材料,经市住建局批准后予以更改:
(一)信用信息采集的依据被依法撤销或变更;
(二)其他法定原因导致已发布的信用信息需更改的。
经批准更改的信用信息,由市住建局在1个工作日内完成更改,并做好记录。更改后的评价结果不具有溯及力。
第五章 评价结果的应用
第二十条 政府性房屋安全鉴定项目采用招标方式确定鉴定机构的,按照鼓励诚信,惩戒失信原则,招标人可以在招标文件中对投标人提出信用要求,优先选择信用较好、信用得分较高的鉴定机构。
第二十一条 住建主管部门根据信用信息评价结果对鉴定机构予以差别化监管,监管状态分别为正常监管、重点监管、失信惩戒。信用等级*级A**、B级为正常监管,C级、D级为重点监管,同时对D级实施惩戒措施。
第二十二条 对信用等级为C级、D级的鉴定机构实施以下重点监管措施:
(一)发出风险预警提示;
(二)对鉴定机构提高日常监督检查频次;
(三)约谈鉴定机构负责人及直接负责人;
(四)法律、法规、政策规定可采取的其他惩戒措施。
第二十三条 对信用等级为D级的鉴定机构实施以下失信惩戒措施:
(一)暂停将鉴定机构纳入成都市房屋安全鉴定机构名录;
(二)向社会发出失信惩戒信息。
第六章 信用预警和修复
第二十四条 信用信息管理系统自动对被评为信用等级C级、D级的鉴定机构发出风险预警提示信息,对被评为信用等级D级的鉴定机构发出失信惩戒告知信息。
第二十五条 不良行为信息根据行为影响程度分为轻微不良行为信息、一般不良行为信息、严重不良行为信息。其中,轻微不良行为信息、一般不良行为信息扣分的最短修复有效期分别为1个月、3个月,鉴定机构在最短修复有效期满后可向不良信息采集单位提出信用修复申请并提供整改材料,详见《成都市房屋安全鉴定机构不良行为信息修复表》(附件3);严重不良行为信息,鉴定机构不可申请信用修复,扣分直至评价期限届满。信用修复审核通过则修复成功,系统将撤销扣分,并停止公布扣分信息;信用修复审核不通过则修复失败,扣分继续有效直到评价期限满。
第二十六条 鉴定机构在信用信息评价过程中提供虚假材料获取得分或信用修复的,经调查核实后予以撤销信用等级,并将信用等级下调一级。
第七章 监督管理
第二十七条 市房安(白蚁)中心、区(市)县住建主管部门应设置专人负责鉴定机构信用信息管理工作。市住建局应当加强对市房安(白蚁)中心、区(市)县住建主管部门信用信息管理工作的监督管理,对其信用信息管理实施情况进行抽查。
第二十八条 住建主管部门工作人员在鉴定机构信用信息管理中玩忽职守、滥用职权、徇私舞弊的,按有关规定,追究其责任;构成犯罪的,依法追究刑事责任。
第八章 附则
第二十九条 本办法自2022年9月1日起施行,有效期两年。
