RS-485总线标准是工业系统设备上应用最为广泛的物理层协议之一。RS-485的主要特点:支持远距离传输,长达4000英尺;双向信号差分传输,提高信号的噪音抑制能力,并且允许一条总线上可以挂接多个发射器和接收器,信号传输为宽范围电平-7V~+12V。
基于实际的应用,485接口线缆可能会暴露在机器外面甚至是户外的情况,所以485接口芯片的实际耐受电压或者耐受电流往往可能会超出芯片的要求,这就要求我们设计中常常需要设计防护电路对485接口芯片进行保护,避免损坏设备。
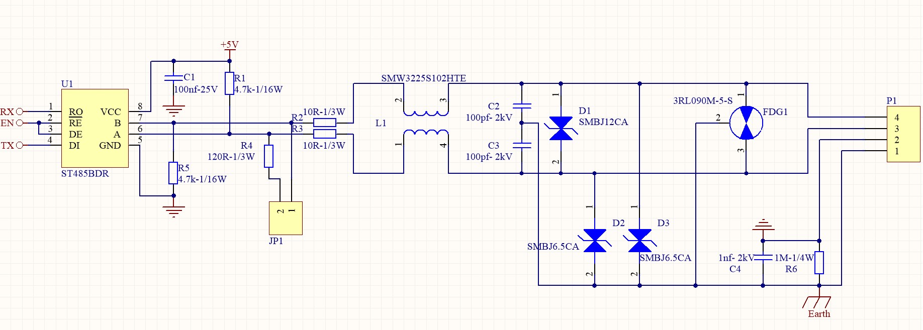
对此,我推荐一个常用的485防护电路,可以满足日常工业的实际需求,对于一些防护要求更加苛刻的应用工况,可以选择匹配的参数即可,电路拓扑基本一致。

485芯片选择的是ST485BDR,3.3V系统可以选择ST3485EBDR,类似SOP8封装的芯片国产的华冠, SIT(芯力特)都有兼容的替代芯片。
485芯片选择可以根据供电电压、传输速率,是否隔离进行选择。
接口的电路滤波设计要点:
1、L1为共模电感,共模电感能够对衰减共模干扰,对单板内部的干扰以及外部的干扰都能抑制,能提高产品的抗干扰能力,同时也能减小通过485信号线对外的辐射,共模电感阻抗选择范围为120Ω/100MHz ~2200Ω/100MHz,典型值选取1000Ω/100MHz;
2、C2、C3为滤波电容,给干扰提供低阻抗的回流路径,能有效减小对外的共模电流以同时对外界干扰能够滤波;电容容值选取范围为22PF~1000pF,典型值选取100pF;若信号线对金属外壳有绝缘耐压要求,那么差分线对地的两个滤波电容需要考虑耐压;当电路上有多个节点时要考虑降低或去掉滤波电容的值。
3、C4和R6为接口地和数字地之间的跨接电容和接地电阻,典型取值为1000pF和1MΩ, C3容值可根据测试情况进行调整;
4、FDG1为三端气体放电管组成第一级防护电路,用于抑制线路上的共模以及差模浪涌干扰,防止干扰通过信号线影响下一级电路;
5、D2~D3为TVS管(半导体放电管)组成第三级防护电路,可以钳住放电管后级别的过电压。
一些更高防护等级要求可以在放电管和TVS管之间串入PTC1、PTC2为热敏电阻组成第二级防护电路,典型取值为10Ω/2W;为保证气体放电管能顺利的导通,泄放大能量必须增加此电阻进行分压,确保大部分能量通过气体放电管走掉;
注:部分电路参数可以根据实际电路和测试需求进行调整。