
前天,我刚买了小米的耳机和OPPO的手机,和家人聊天:"老罗现在怎么样了?好久没看他的产品发布会了,甚是想念啊"
然后就看到这个新闻上了热点:
1,罗永浩发布一个"老赖"CEO的自白。

随后有律师指出,老罗只是被限制高消费,未被列为"失信被执行人",即所谓"老赖"。
不管是老赖还是只被限制高消费,锤子科技从2012年创办至今已经7年,远超初创公司两到三年的平均寿命,首先想肯定老罗,这本身已经是个成功。
不过,像我这样假装有情怀的伪果粉,虽然喜欢听发布会里的相声,一到自己要掏腰包就怂了,你就可以想见锤子的命运为何至此。
我有家人在创业,深刻感受到创业的艰辛。趋势,运气,努力,团队都很重要。锤子科技走到今天,原因有千千万,比如供应链把控不好产生的供货不足和产品质量问题,比如最多时候*款贷**6个亿,据说资产负债率高达99%,导致现金流一度失控等等。
还有很多人,把锤子今天的艰难,"归功"于CEO罗永浩本人。
这个想要超越乔布斯的相声演员,在自白书里说,自己担保1亿,但不愿选择破产。面对这样的自白,有人感动,有人嘲讽。
2,相声演员想成为乔布斯,可能是相信了幸存者偏差
看过老罗产品发布会的人,都会为他的临场反应和语言天赋惊叹。如果熟悉乔布斯的苹果发布会风格,也会立刻感受到他超越乔教主的雄心。
老罗自带超级流量,被认为给产品营销省了一个亿。不过在统计数据里,粉丝和流量似乎并不能转化成企业的资本回报率。

在柯林斯的经典著作《从优秀到卓越》里,他和团队搜集并分析了28家公司过去50年的资料和投资回报率,定性和定量的分析了公司从优秀到卓越的六大原因,位列第一的就是:
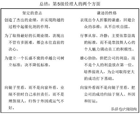
卓越的经理人,所谓第五级领导人。
"第 5 级经理人",指的是在经理人能力的 5 层体系中,位于最高层的经理人。第 5 级经理人体现了一个自相矛盾的混合体:谦逊的个性和坚定的意志。他们个个都有雄心壮志,但他们把公司的,而非他们自己的利益放在第一位。
--摘自《从优秀到卓越》

来自《从优秀到卓越》
第五级领导人最重要的品质的两个方面是:坚定的意志和谦逊的性格。
坚定的意志很重要,这个容易理解,但谦虚的性格似乎不应该是卓越CEO的标配。我们口口相传的传奇CEO们,如乔布斯和马云,都是呼风唤雨,颇具个人魅力的类型。可科斯林却发现,媒体上很少有关于实现公司跨越的CEO的文章。
这是为什么?
哈佛商业评论中也有不少文章探讨过卓越管理者的特质,里面解释了谦逊的性格对管理者的重要意义。一个管理者,即便再优秀,也有技能和思维的盲点需要团队成员弥补和纠正。如果这个管理者自命不凡,势必会影响团队其他成员发挥自己的能力,进而影响团队做出正确的决策。
我曾读到有关罗永浩的报道,说他在团队中比较"专横,说一不二"。这是二手资料,具体发生的场景不明确,不好评论,不过从他公开的言论上看,他与"谦逊"一词,差距还比较大。
"托马斯·骆说的好,不过还是保守了。用户体验、审美、营销推广、恋物、完美主义倾向这五项我都不输乔布斯,只差了一个现实扭曲场,但我人格力量远胜,加上这个行业全是土鳖和笨蛋,不骄傲地说,胜算很大。"
--来自《网友汇总罗永浩当年吹过的牛》
老罗自诩超越乔布斯,他也一定读过乔布斯的传记。不过不知道他是否意识到,乔布斯的成功,在某种意义上是幸存者偏差。
对于没听说过这个概念的读者,我来科普一下。

幸存者偏差(Survivorship bias),指的是指研究幸存者的特征,并以偏概全的把这些特征归结为普遍规律。
幸存者偏差最著名的例子是"二战中飞机如何加强防护,才能降低被击中概率"的问题。
当时的英国军方研究了返航的轰炸机,发现弹孔主要集中在机翼和尾翼,因此提议,在这些地方加厚装甲,可以提高飞机的防御能力。但建议被沃德教授否定。
他指出,这些归航的轰炸机是从战场的"幸存者",并不具备代表性。事实上,那些被击中了驾驶舱和油箱的飞机,都未能返航,所以未在"幸存者"样本之中。沃德建议是,在驾驶舱和邮箱加厚钢板。他建议后来被英国军方采纳,挽救了成千上万的飞行员性命。
乔布斯本人,既不谦逊,又不冷静从容,他的传记里充满了现实扭曲力场这种宗教式的个人崇拜。但不可否认的,他领导的苹果,是人类历史上最卓越的公司之一。乔教主的例子,只是统计数据中的一个爆表的异常值,而老罗,可能是拿这个样本当真了。
研究牛人的成功之路,特别要注意,别落在这个"幸存者偏差"的陷阱里。
3,选择破产,还是成为"老赖",这是一个问题

如果说,老罗从性格上看,大概率上成为不了一个卓越的CEO,但他依然是个勇气可嘉,让人钦佩的创业者。他原本可以靠着出众的口才和超高的人气选择一条更容易的路,但他还是选择了竞争激烈的手机行业。
看到有文章说,老罗在自白书的说的,如果选择破产,就不用成为"老赖",只是一句漂亮话。
我不太同意。

首先,破产对于公司和个人来说,有时候的确是最佳选择。
即便法律规定,申请破产企业的法人,三年不能担任其他公司的高管,这并不能成为选择不破产的充分理由。所谓高管,只是个名头,并不影响赚钱。而且,作为一个有父母有老婆的中年男人,背着1亿的债,还在乎什么高管不高管的虚名么?
破产法的本意,是为了让公司有重新来过的机会。公司通过债务减免和重组,可以甩掉包袱,重新上阵。很多人知道的理财畅销书《穷爸爸和富爸爸》的作者罗伯特·清崎,申请过三次破产。
岔开一句,罗伯特·清崎的书有争议,没人能证明书里的富爸爸真的存在过,并且他本人似乎也是在书大卖之后才开始积累财富,但并不妨碍他合理合法的利用破产法,甩掉亏本的公司和债务,现在还是百万富翁,逍遥自在到处讲课。
第二,破产与否,并不是老罗一个人可以决定的。
如果选择破产,会怎么样?股权人的的投资,按照偿还顺序,是放在债权人之后。意思是,破产清算之后,卖房子,卖地,卖设备,卖软件,最后得到的钱,先还供应商的欠款和员工工资及遣散费等债权人,有剩下的,才留给投资人。我没有查到锤子科技股东和债权人的详细资料,不过成都方面相传6亿投资应该是很大一笔,数额远超老罗的个人投资。
锤子破产,最大的损失将由最大股东承担。公司是否选择破产清算,首先要通过董事会,CEO一人并无权做决定。锤子不破产,是董事会集体商议的结果,不是老罗因为惧怕破产对个人影响的的一人决定。
第三,呼吁《个人破产法》的出台。注意到除了公司的债的部分,老罗自己还签了个人无限担保的一个亿,没准还需要"卖艺还债"。我真诚呼吁中国出台《个人破产法》。有人会说,这样的法律下,"老赖"们岂不是更加有恃无恐?我认为,不能因为惩罚少数恶人而不给大多数善良守法的人重新来过的机会,不过需要加强监管机制。
以上三点,希望给老罗的破产说法,一个比较客观的评价。
老罗今年47岁,至于他今后的人生,不管是卖艺,或是痛定思痛,重新创业,我都希望他能好好研究和总结一下自己的创业教训,写一本题目类似《一胜九败》或者《九败一胜》的书。在这个成*学功**横行的年代,研究失败可能比研究成功更有价值。祝福老罗。