23.阅读下面的材料根据要求写作。(60 分)
《孙子兵法》中说:“激水之疾,至于漂石者,势也。”水能漂石,可见“势”的力量巨大。合乎“势”,顺势而为,往往事半功倍;反之,则可能举步维艰;因而,人们要正确地认识“势”,灵活地把握“势”。面对不同的局面,有的人蓄势待发,有的人谋势而动,有的人乘势而上。
请结合材料,联系现实写一篇文章,体现你的感悟与思考。
要求:选准角度,确定立意,明确文体,自拟标题;不要套作,不得抄袭;不得泄露个人信息;不少于 800 字。
【 样卷 与 评语】
1 号文



本文属于论述类一等文。
文章开篇,先将材料中“漂石”之势与当下全球之势对举, 顺势发问:“吾侪新青年当如何”,继而提出中心论点:辨清“势”而知所向, 乘“势”上而知所为。由古而今,入题直捷自然, 巧妙设问,回答掷地有声。
接下来,文章从认识“势”、把握“势”和青年的认知思考三个方面,层递展开论述。文章二、三段, 谈正确认识“势”的重要性和方法。先列举对“势”错误认识的两种常见形式,并分析其失败的原因。再以流水为喻,讨论“顺势”与“逆势”的不同结果, 总结出“从事件的走向”判断时代趋势的方法。正反辩证,逻辑严密;论述过程,次序井然。文章四、五段, 谈把握“势”的方法及其关键。先指出“发挥人的主观能动性”是把握“势”的关键,再以庄子、勾践为例论“蓄势待发”,举班超、周邦彦、华盛顿和红军的事迹谈“谋势而动”。从“待势为己用”到“假物”造势, 既讨论了“不同局势下”把握“势”的方法,也为下文重点论述“乘势而上”蓄势。
文章弟六段,在前文的基础上谈认识和思考:当下的“势”是什么?青年应如何把握“势”?
先谈时代大势,“风正劲, 帆高悬”;再论青年当“乘势沧浪巅”,以饱含激情的语言赞美“中国之水,必将涛涛而下”的辉煌前景。
文章结尾呼吁青年们当“顺势而上”,追求理想。
全文以“乘势而上”为主线串联起三个层次, 重点突出, 构思精巧。尤为可贵的是,这篇考场作文, 能在准确解读作文材料的前提下融汇整合, 敢于突破窠臼,并没有面面俱到、平均用力, 而是站在青年的立场上, 对时代大势以及“乘势而上”做出了深入的思考, 使得考场议论文有了论述的真正价值。故内容判为一类上。
文章论证方法多样, 句式整散结合, 情感充沛,气势高蹈。故语言判为一类上。
文章的第三个层次论证稍弱,或因考场时间紧迫, 结尾略显乏力。
发展等级打在“深刻”。
19+19+20=58
2 号文


本文属议论类一等文。
开篇简洁、明快, 在简单援引材料、界定概念、论及作用后, 顺势提出“我们当把握时代大势,奏响时代强音”的中心论点。这一段语意繁密且有条不紊,节奏徐疾相当。
第二段谈对“势”的认识。先结合材料抛出观点“我们应当正确地认识势, 以避开逆势盲行的泥淖, 为我们的行动提供正确参考与方向”,然后从正反对比的角度, 援引事例强调“正确地认识势实为万事开头之基”。举例细节到位,语段论述有力。第三段紧承上文,从如何把握“势”的角度发表看法。先提出“灵活地把握势是我们实践落实的关键”,再以*党**在不同时期科学、精准地把握识“势”进而带领人民富强、促进社会发展为例, 有效地论证了把握“势”的重要。
第四段, 考生“思接千载”,情思翻涌, 站在历史与现实的高度进一步强调了“蓄势”“谋势”等具体把握实践“势”的重要, 并寄语青年“当顺势而为、乘势而上, 奏响盛世强音”。结尾再次重申观点,“中国定能顺时代大势, 奏响发展强音”。
本文的成功之处在于:(1)审题精准, 能从认识“势”、把握“势”这两个角度精准地厘清材料层次、捕捉材料核心含意,并以之为观点展开写作;(2)议论文写作能力扎实出色,无论是观点的提出, 思路的铺陈、推进还是细节的阐释, 语言的准确、形象,俱有可观可赏之处;(3) 构思巧妙,本文在举例论证中出色地完成了“联系现实”这一写作指令,兼具宏观思考与微观感悟, 与常见的泛泛而谈迥然不同。
不足之处在于个别词语表达稍显生硬,如“深挖具体”“抗击日军谋势”等;第四段“吾辈青年”的论述稍显简略而“回首过去”又略微冗长了点。
发展等级打在“深刻”“有文采”。
18+19+19=56
3 号文


本文属议论类一等文。
文章开篇总括材料, 由水石而至人生,准确鲜明地提出中心论点。
第二段阐释势的作用。此段从正反两方面分析顺势和逆势的影响, 详写顺势,用“钱学森、颜宁”等较为丰富的例证阐明了“顺时势则可以施展抱负, 书写溢彩华章”的道理。略写逆势,承前文点到即止,进而提出应如何顺势乘势的问题。
第三、四两段论说乘势而上的两个必要条件:“蓄势待发、韬光养晦”、“审察时局、谋势而动”。
两个段落都以“提出论点——简要阐释——举例分析——得出结论”的路径展开。观点表述准确, 例证与观点之间较为贴合,语言简练, 结构清晰。
第五段富有现实意义,指明当下的各种可乘之势, 鼓励青少年蓄势、谋势、乘势而上。
在现实这一层面上再一次准确深化文章观点。
第六段回扣材料,照应标题。
这篇文章对“势”这一概念和价值意义把握准确, 对“蓄势、谋势、乘势”三者关系的认知较为清晰, 能联系现实, 呈现写作价值。文章基本顺着材料叙述的层次展开论述, 中规中矩。
发展等级打在“丰富”。
18+18+18=54
4 号文


本文属议论类一等文。
文章第一段以天下之势、中国之势作为切入点, 巧妙界定“势”的含义,进而提出“中国青年要‘知势之力’‘顺势而为’‘用势’而为”的观点,“知势”到“顺势”、再到“用势”,扣题精当, 点题巧妙,言简意赅且逻辑严密。
第二段以“知势”作为写作重点,联系材料诠释“势”的含义, 以水流之势喻指中国发展之势、民族复兴之势, 强调中国青年应当平视世界, 利用当前大好形势勇于担当,奋发有为。本段联系现实, 以“知势”为基, 以“青年担当”为核心观点,视野开阔,格局高远。
第三段由“知势之力”转入论证“顺势而为”,重点论证“顺势而为”的意义,并举杨
倩和李子柒两个例子作为论据证明观点。本段后半部分紧扣材料着眼反面论证, 提出了“逆势而为,则步步*退倒**”的观点, 以方仲永和晚清政府的例子来反向证明“顺势而为”之重要作用。本段结尾处照应文段开头,再次强调要“正确认识”“灵活把握”“顺势而为”,文脉清晰, 文气顺畅。本段采用正反对比论证的方式, 有说服力, 效果好。
第四段再进一层,由“顺势”转到“用势”,重点论证青年人如何在新时代利用大好形势开创新局面,作者认为外在条件已备前提下,更重要的是发挥主观能动性,“挺膺担当,顺势而为”,成就大业。作者联系高三学生身份,指出当下策略:蓄势待发、谋势而动、乘势而上,实现建功新时代的宏愿。本段充分体现了写作者主体意识、现实意识、家国情怀。
文章结尾以充满激情的语言呼告中国青年要“把握正向,顺应大势”,在“顺势而为”中“奏响时代最强音”,一气呵成,气势磅礴, 情真理切, 有表现力,有感染力。
这篇文章围绕“势”这一核心论题, 从“知势”到“用势”等角度切入,充分论证了当代青年如何借助于有利形势,奋发新时代,建功新时代的论点。文章观点鲜明,中心聚焦,思路严谨, 综合运用多种论证方法, 论证有说服力。
文章不足之处在于:部分论据如“杨倩、方仲永”等例子使用不当,倒数第二段笔力偏弱,不够雄健, 与“大势”不够谐调。
发展等级打在“深刻”。
17+17+18=52
5 号文


本文属论述类一等文。
文章开篇引用材料中《孙子兵法》所指出的“势”之力量巨大这一核心概念,顺势提出中心论点:“作为青少年, 我们要合乎势, 蓄势待发,谋势而动, 乘势而上,方能顺势而为,赴时代之所趋。”开门见山,明确身份,简洁有力。
第二段紧承开头,对中心论点作具体的阐释, 并指出“人生和社会发展也是如此”,引出下文的分析论证。衔接自然。
第三段分析“蓄势待发是谋势而动的基础”,界定“蓄势”为“知识的积累”,比较准确。
接着举周恩来“为中华之崛起而读书”的示例论证观点。分析事例后总结“由此观之, 蓄势待发时积累的知识,为后续谋势而动的重要意义”,与本段首句呼应,分析论证的逻辑清晰。
第四段再进一层,指出“谋势而动,摸索时代机遇以更好的乘势而上”。接着从反面展开分析,突出谋势而动、抓住机遇对于乘势而上的重要性。接着结合改革开放以后中国人民谋势而动所取得的成就来证明观点, 并反面假设突出强调谋势而动的重要意义。
第五段总结三、四段,强调蓄势而发和谋势而动必须有机结合,方能发挥最大作用。
结尾两段结合现实, 谈把握“势”的重要意义:在蓄势待发, 进入社会后谋势而动,成就自我,乘势而上,为祖国繁荣贡献力量。最后总结全文,以充满激情的语言,号召青年“悟顺势之哲理,赴时代之所趋”,呼应开头和标题, 结构完整。
这篇文章围绕“势”之作用和如何把握“势”这一核心展开层层深入的分析论证, 条理清晰, 结构工整。灵活运用多种论证方法,格局高远,心系家国, 视野开阔,直指时代。
存在问题是, 文章论据的类型略显单一,个别语句不够顺畅。“掘起”应为“崛起”,错别字扣 1 分。
发展等级打在“深刻”。
评分:
17+17+17=51-1=50
6号文


本文属论述类一等文。
本文以“乘水之势可使坚石飘于流上,乘风之势可使大鹏直登九云之巅”开篇, 紧扣材料核心概念, 提出“是以今之众人, 必先铭记大局之势, 认识局势, 蓄自身势, 方能把控大势,乘势而上”的中心论点,审题准确, 立意符合题意。
紧接着从三个角度分析论证。一、“认识局势是一切事业成就的先决条件。”点出顺势而为,应是将时势与自身之势相结合,有见地。正反对比论证,有说服力。二、“自身蓄势是成就事业的主干力量。”进一步指出认识局势的同时要蓄满自身之势,点出了乘势而为的具体做法,有较深入的思考。三、“有了对势的准确把握和自身的蓄势之力,新时代要求人们在不同的局面下灵活的把握‘势’,在风云莫测的时代命题以自身之势创最大优势, 获时代的最优解。”能结合时代分析二者关系, 言之有物。三个主体段落有思考有见地,并能联系现实分析, 体现出较强的思辨性和思维能力。
结尾总结全篇, 多用短句,简洁有力。
全文结构完整, 文脉清晰,层层递进。事例丰富、典型, 叙例析例都能紧扣分论点。论证方法多样,论证充分, 增强了说服力。表达通顺。
可惜本文不足之处也不少。对势的认识不够准确,如“势是一种自然给予人力的附加力量”。个别语句表达不够严谨,第一个分论点太绝对,又如“势存在于世间万物中, 以永恒的能量驱动毫米的发展”。第四段论证仅停留在要积蓄个人力量层面,稍显浅薄。
发展等级打在“丰富”。
16+16+16=48
7 号文


本文属论述类二等文。
本文开篇第一段,引入一个“航海把握舵的方向”作为喻体,从而提出要正确认识“势”,乍看似乎合理,但在本作文题材料指向逻辑上来看,将“势”完全解读为“方向”并不准确。
作为材料中并未出现的“舵”,贸然引入第一段,有另起炉灶之嫌。
第二段提出“势”既是机遇,也是挑战, 尝试进行核心概念的界定,但表述不严谨。让人“举步维艰”的并不是 “挑战”本身,而是人的主观能动性没有做到 “顺势而为”。
第三段以 “蓄势待发如同厚积薄发”为分论点,体现出思辨性。蓄势待发的“势”与乘势而上的“势”不同,前者是指内部的实力与能力,要求厚积能量,方可一朝爆发;后者是指外部的时机或局势成熟时, 要把握机遇,赢得胜利。但接下来的论证中, 曹雪芹“在黑暗大环境中守住清白创作红楼梦”这一论据并不能用来论证如何“蓄势待发”,略微显得牵强。
第四段分论点“谋势而动就是随时准备乘势而上”,混淆了材料中提及的两种不同做法。
进而用苏炳添的素材,试图论证“谋势而动”与“乘势而上”两种做法,但论证中心不够集中,且论点与论据有失同质化, 论证过程显得有些乏力空洞。
第五段用樊锦诗的例子论证“乘势而上”,比较出彩, 谈到了世界潮流与机遇,也谈及了准备充分这一条件,渐入佳境。
结束段凝练有力,体现了身份意识与时代意识。
本文能提及“认识势”和“把握势”两方面, 但对概念的界定有偏差, 论据的使用不准确。
发展等级打在“较丰富”。
评分:
15+15+15=45
8 号文


本文属论述类二等文。
文章开头从材料进入,准确地指出我们要认识势,把握势,随后乘势而上。
第二段提出其分论点 “能够把握势而无法正确认识势,只会竹篮子打水一场空”,重点结合“认识势”分析如何把握势。在论述的过程中举古今事例正反论证,尽管对“势”的界定有偏差,分论点与论证没有完全契合,但是论证中对材料的两层含义的把握基本到位,论证相对充分。
第三段提出分论点“正确认识势而无法把握势,则万事皆休”,通过短板原理分析“为什么要把握势”,而非“如何把握势”,与材料内容关系不大。
第四段分析“认识势”和“把握势”的关系, 重申了第二、三段的分论点, 没有做深入论证。
第五段从“我们青少年”的角度简短总结,回扣材料内容。
文章结构完整, 对材料的理解比较准确, 语言相对流畅。
本文最大的问题在于,有一半的主体内容与材料核心内容没有关联,且分论点成为文本架构的摆设,与论证内容契合度不高。
发展等级打在“较丰富”。
14+14+14=42
9号文


本文属论述类二等文。
文章开头从材料进入,指出对“势”的理解:“它可以是机遇, 也可以是时代潮流。”第二段提出分论点一“顺势而为, 事半功倍”。举出“逆风跑步”和“陈涉起义”两个例子, 论证了“顺势”的重要性。第三段提出分论点二“逆势而行, 举步维艰”。举了“二极管通电”和“抗击外国列强侵略”两个例子,其中第二个例子由于分析不当, 导致本段的内容变成了论“逆势而行”的重要性,论据与分论点脱节。第四段本想谈灵活把握“势”的问题,但由于举例牵强, 没有起到应有的论证效果。
第五段联系现实,号召当代青年,迎难而上、逆势而行, 为国家贡献自己的力量。文章结构完整,语言较流畅。能点到认识“势”和把握“势”,但分析不到位,例子牵强, 最大的问题在于,文章的三、四、五段由于对当下之“势”把握不准、词不达意, 内容变成了论“逆势而行”的重要性,与材料的解读有偏差。
发展等级打在“较丰富”。
13+13+13=39
10 号文


本文属论述类二等文。
第一段引用材料提出观点,写机遇的重要作用,立论偏离了材料中心。
第二段以李子柒利用网络传播中国传统文化, 以及网络主播带货推动乡村经济为论据,论证要把握机遇,乘势而上。本段论证中对“势”的理解不够准确,论证游离。
第三段以张艺谋在北京冬奥会开幕式上融入中国二十四节气,传播中国文化为例,论证要把握机遇。第四段写张桂梅创办女子高中, 让山中的女孩有机会走出大山。这两段论述脱离了材料内容,与材料无关。
最后一段总结观点, 再次强调抓住机遇的重要性,关联材料中的“蓄势待发”。
整篇作文有提及材料,围绕材料中的一个词语“顺势而上”展开论述。但论述的主要部分中, 仅有第二段的论证能直接关联材料内容,其他段落与材料内容关联不大。在论证“乘势”的重要性时,将“机遇”等同于 “势”,未能准确理解“势”的内涵。
发展等级打在“较丰富”。
12+12+12=36
11 号文


本文属论述类二等文。
文章开头提及了材料“顺势”,提出要找到属于自己的“势”。
第二段提出分论点“人不可能一辈子只有顺势,勇敢的是在逆势中不被*倒打**”。
第三段提出分论点“在顺势到来之前要做好准备”。
第四、五段提出分论点“顺势到来之后还需要调整心态”。
第六段是一个简短的总结,没有回应引导语“联系现实”的要求。
文章结构完整,语言流畅。最大的问题在于, 仅分析了材料第二层次中的“顺势”,没有全面分析材料。并且对关键词语理解有误, 将动宾短语“顺势”顺应形势之意理解成了偏正短语“顺利的形势”,文章主体部分较大篇幅的内容都与材料没有关联。
发展等级打在“较丰富”。
11+12+11=34
12 号文


本文属论述类三类文
本文只在开头提及材料, 主体部分论述与材料含意偏离。
第一段摘抄材料得出,“在不同的情况,不同的局面,就会有不同的势,其办法也不同”,认为“哪个办法最中肯, 需要我们在不同的情况下思考”的观点。开头有提及材料,但对材料解读错误。
主体段落论述时,先举马化腾的例子阐述“在他当时的情况下所能做出的不同解决办法”强调要“在不同的情况下思考”,属于完全偏离材料的含意,虽然提及“出现了不同的’势’摆在马化腾面前”的“势”这个关键词, 但并没有对“势”进行解读, 仅仅是硬套。第三段举出“咸鱼”平台的买卖“显卡”的例子阐述“其中有不同的方法进行应对”,得出“其‘势’包括为立马购买”也是不符合材料对“势”的理解。
结尾也是简单抄材料“不同的局面下有不同的‘势’选择,应选思考后再做出行动”的结论, 完全偏离题意。
9+8+9=26
【评分标准】
(1)作文评价整体要求
文风端正,文脉清晰,文气顺畅。
思想积极向上,符合社会主义核心价值观;内容切合题意,符合试题的材料、情境与任务要求;观点明确,逻辑严密,结构严谨,论证充分,思考具有独立性;表达准确流畅,合理运用词语、句式、修辞等。
(2)作文等级评分标准

【题目解析】
广州市 2023 届普通高中毕业班综合测试 (一) 语文学科写作题,采用近年全国高考一直使用的新材料作文题型,即以情境入题、围绕给定的材料进行写作。
一、关于题意理解
本作文题由三部分组成, 分别为材料、引导语和写作要求。
(一) 对材料的理解
本题材料为一段文字,共 4 个句子,分为两个层次。
第 1 层:《孙子兵法》中说:“激水之疾, 至于漂石者,势也。”水能漂石,可见“势”的力量巨大。合乎“势”,顺势而为,往往事半功倍;反之,则可能举步维艰;因而,人们要正确地认识“势”,灵活地把握“势”。
第 1 层由前 3 句组成。第 1 句引出材料整体内容“势”,引自《孙子兵法》对于“势”的阐述,意思是湍急的流水飞快奔腾,以至于能将石块冲走,这就是储蓄着巨大能量而一发不可遏止的客观态势。第 2 句是对第 1 句的解说, 点明并强调“势”的突出特征就是具有力量巨大。“势”是一种客观存在, 标示着事物发展的形势、态势、趋势。身处变动不居的时代环境,面对复杂多变的外部形势, 我们离不开对“势”的认知与把握。因此, 材料第 3 句在前两句揭示对“势”客观力量认知的基础上, 进一步表明“势”的影响力,这句话由 3 个分句组成, 前两个分句分别从正反两方面揭示了“势”的影响力,第 3 个分句承接前文,得出材料的核心要义——正确认识“势”,灵活把握“势”。面对力量巨大、影响巨大的“势”,唯有准确认识, 灵活把握,才可能达到事半功倍的效果。第 3 分句承上启下,既是对前文的小结, 也同时引出第 2 层。
第 2 层:面对不同的局面,有的人蓄势待发, 有的人谋势而动,有的人乘势而上。察势者智, 驭势者赢。我们要敏锐把握“势”发生发展的不同阶段, 积极主动作为,善于积势蓄势谋势乘势。第 2 层即材料的第 4 句,这句话由4 个分句组成, 进一步指出在准确认识“势”的前提下, 因应时势变化,应如何把握“势”——或“蓄势”,或“谋势”,或“乘势”。当时机未成熟、力量尚薄弱时, 要“蓄势”,不露圭角, 持续积累, 方可积厚成势, 最终势如破竹, 不可阻挡;当形势不利于己、处于被动时, 要“谋势”,综合分析态势,施计用谋造势,变不利为有利;一旦时机成熟,已晦养厚积,势在必行时,要“乘势”,把握时机,赢得胜利,孟子就曾指出:“虽有智慧,不如乘势。”
值得注意的是, 材料第二层对“势”把握的不同方式是在第一层的基础上提出的。这就要求考生站在青年的立场上, 面对时代, 辩证思考。不论“蓄势”“谋势”还是“乘势”,前提都是对“势”的正确认知。考生不必三者都谈, 而应联系自身实际, 重点谈其中一点, 从而体现对“势”的判断以及所采取的把握“势”的策略。
综上所述,解读材料的关键,把握材料的核心在于:正确认识“势”,灵活把握“势”
以及在此基础上的鉴别、 判断与思考。
(二) 对引导语的理解
本作文题第二段为引导语,规定了写作任务。
(1) 结合材料。
“结合材料”,有以下两个含义:一是要以全部材料为起点,作文的主题要由材料得出,中间要提到材料,结尾要回扣材料;不可置材料于不顾, 不可抛开材料写作。二是既要结合材料的内容, 也要结合材料的含意、逻辑关系及其情境。本材料内容围绕“势”展开,核心在于正确认识“势”,灵活把握“势”,考生围绕材料,既要结合材料内容, 也要结合材料的含意、逻辑关系及其情境展开写作。
(2) 联系现实写一篇文章
“联系现实”,提示考生在写作时要结合身边实际展开论述。本写作题要求考生整体把握材料,展开思辨思维, 观照现实问题,理性综合分析。考生可以结合社会发展之“势”,联系国家所处之“势”,放眼世界面临之“势”,审视当下, 反观自身,避免泛泛而谈。
“写一篇文章”,没有文体方面的限制,可以自由地选择一种文体进行写作。
(3) 体现你的感悟与思考。
“体现”是指某种性质或现象在某一事物上表现出来。“你”是出题者对考生的代称。
“感悟”指感想与领悟, 属于形而上的抽象范畴, 是内在感触与体悟之结果。“思考”指由此及彼的抽象延伸。“感悟与思考”不必面面俱到, 即写出一个方面(感悟与思考之一)皆可。考生要在文章中自己的“体现感悟和思考”,就要围绕材料提供的“势”的内容,予以合适的拓展、类比, 站在时代的高度,给出青年人应有的思考和回答。
对于写作引导语要整体观照与兼顾,不能只见树木不见森林:“结合材料”,就是以材料为本, 不能断章取义、不能另起炉灶;“联系现实”,就是要由材料内容延伸到现实观照,不能只就材料论材料, 避免说空话,顺口号;“感悟与思考”要做到思想积极健康向上、言之有物、言之有据、言之成理,且契合情境。
(三) 对写作要求的理解
写作要求, 主要有三个方面。一是对写作角度选择、立意确定、标题拟写三个方面提出要求;二是对考生写作态度提出要求,明确反对套作, 禁止抄袭和保证公平;三是对字数提出要求,不少于 800 字。
1.选准角度
要求把角度选准,指文章写作的切入角度准确精当。
2.确定立意
一般而言, 可从正面立意,也可从反面立意。
就本题而言, 更适合从正面立意, 即围绕 “势”的核心内容及相关限制条件展开思考。
二、关于符合题意
(一) 符合题意
这道作文试题规定了下述三个方面的写作任务:
1.结合材料:不要求面面俱到, 但要抓住材料的主要内容“势”及其含意与逻辑展开写作。
2.联系现实:不能只就材料论材料, 要关照现实, 有所延伸。
3.体现你的感悟与思考:有真情实感、真知灼见,“感悟与思考”符合社会主义核心价值观, 有时代精神, 文风端正。
全面完成上述三个写作任务,即可视为“符合题意”。即抓住材料中“势”的核心内容,思考如何认识 “势”,如何把握“势”?在此基础上, 结合实际,联系现实,由此及彼,延伸至各行业、领域、界别、哲思,均视为“符合题意”。
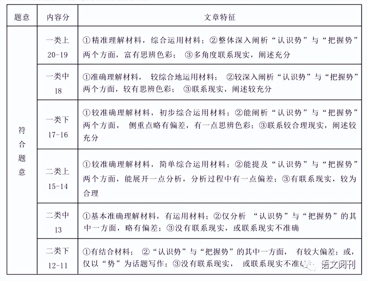
“内容项”分等判断的具体表现:


(二) 基本符合题意
1.只在文章开头、结尾提及材料,文章主体部分内容游离于材料内容之外。
2.完全没有提及材料,但论述的主要内容与材料有隐含的一点关系。
3.对材料中给定正向材料(内容及含意) 进行批评, 对材料中给定反向材料(内容及含意)进行肯定与赞扬。
(三) 偏离题意
1.完全抛开材料,另起炉灶。
2.思想不健康, 违背社会主义核心价值观,违背公序良俗,没有底线思维。
3.残卷,没有完成写作任务。
4.白卷。
三、关于分等评分
(一)基础等级
基础等级的评分, 以题意、内容、文体、语言等为重点, 全面衡量。内容项与表达项的评分应在相同或相邻的等级内, 不得跨等评分。
(二) 发展等级
发展等级分要与基础等级分相匹配。
发展等级的几个项目,其实体现的是作文中的亮点,依次有深刻、丰富、有文采、有创意等方面, 只要有若干点突出就可以按等评分,其给分与内容和表达的给分一般来说是相应的。在符合题意的前提下,要鼓励考生作文出亮点。对于亮点突出,确实写得好的文章,就应该依据评分标准给予高分。
四、其他
(一) 错别字扣分
缺标题扣 2 分;不足字数,每少 50 个字扣 1 分;每 1 个错别字扣 1 分, 重复的不计;标点错误多的, 酌情扣分。
(二) 字数扣分
1.400 字以上的文章,按评分标准评分, 扣字数分。(每少 50 个字扣 1 分)
2.400 字以下的文章,20 分以下评分,不再扣字数分。
3.200 字以下的文章,10 分以下评分,不再扣字数分。
4.只写一两句话的, 给 1 分或 2 分, 不评 0 分。
5.只写标题的, 给 1 分或 2 分, 不评 0 分。
6.与作文完全无关, 甚至是调侃考试、调侃评卷老师的内容, 可以打 0 分。
7.完全空白的, 评 0 分。
(三) 套作与抄袭判定
套作的,适当扣分;套作就是把预先准备好的作文材料, 机械地理解作文题,生硬地套用。判定为套作是比较严重的, 不应将套作的判定扩大化。
抄袭的,“基础等级”在第四等之内评分,“发展等级”不给分。判定为抄袭要有依据。