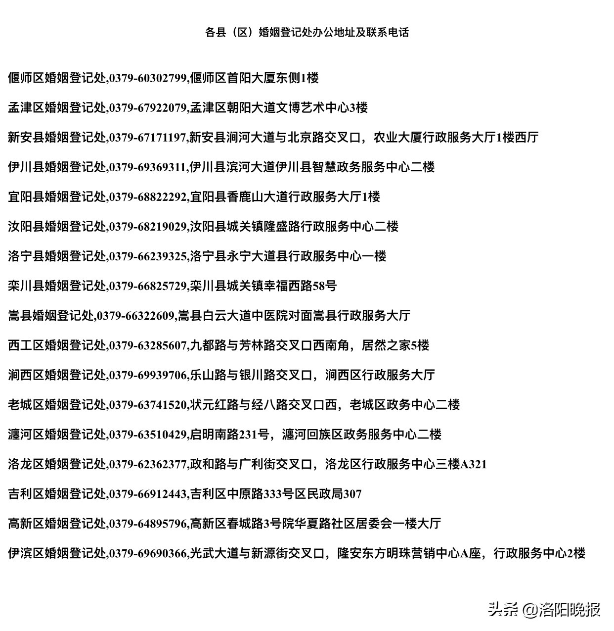
近日,多名网友通过洛阳网“百姓呼声”平台咨询,非洛阳市户口能否在我市领取结婚证。今天下午,记者带着网友的问题,采访了洛阳市民政局社会事务科工作人员。
该工作人员表示,根据《民政部办公厅关于开展婚姻登记“跨省通办”试点工作的通知》,今年,河南省已被列为结婚登记“跨省通办”试点地区,试点期限从今年6月1日至2023年5月31日。
“跨省通办”为属地办理,即在公安部门核发居住证的县(市、区)婚姻登记机关办理登记事项。也就是说,内地居民的男女双方,既可以在任意一方常住户口所在县(市、区),也能到一方当事人居住证发证机关所在县(市、区)的婚姻登记机关办理结婚登记。
非洛阳市户口的内地居民,若以洛阳市作为经常居住地,可到经常居住地所在的婚姻登记机关申请办理结婚登记。
此外,另一方常住户口所在地、经常居住地在洛阳市的现役军人,也可到另一方常住户口所在地、经常居住地的婚姻登记机关申请办理结婚登记。
办理结婚登记时,男女双方须携带本人身份证、户口簿、3张2寸双方近期半身免冠合影照片。如果选择在一方经常居住地申请办理结婚登记,还需要提供一方当事人经常居住地公安部门颁发的有效居住证件。
至于一名网友询问,他户口在宜阳县,房产证是洛龙区的,能否拿着房产证去洛龙区民政局办理结婚证?该工作人员说,这名网友可以到宜阳县婚姻登记处,或者到另一方当事人户口所在县(区)婚姻登记处办理结婚登记。如果持有洛龙区的有效居住证件,也可以到洛龙区婚姻登记处办理结婚登记。
(洛报融媒记者 仝景菁 通讯员 戎梦)
