抗菌药物的使用与注意事项 (细菌感染用什么抑菌药)

来源:《抗菌药物临床应用指导原则》 (2015 年版)

最新抗菌药物的合理使用,细菌性感染用什么抗菌药物

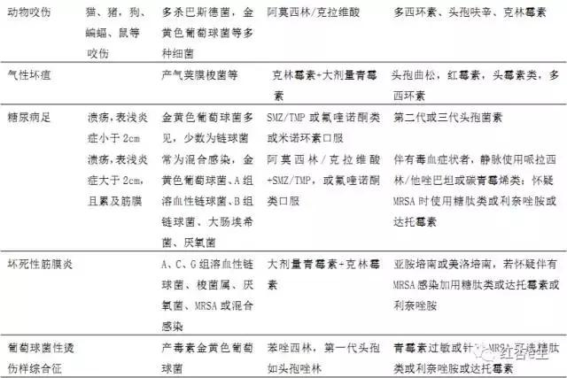
皮肤及软组织感染

毛囊炎、疖、痈通常为金黄色葡萄球菌感染。脓疱病几乎都由溶血性链球菌和/或金黄色葡萄球菌所致。手术切口感染以金黄色葡萄球菌为主,腹腔、盆腔手术后切口感染大肠埃希菌等革兰阴性杆菌亦常见。创伤创面感染的最常见病原菌为金黄色葡萄球菌;烧伤创面感染的病原菌较为复杂,金黄色葡萄球菌是常见病原菌之一,早期更多见,此外还有大肠埃希菌、铜绿假单胞菌等,后者以医院感染多见。淋巴管炎及急性蜂窝织炎主要由 A 组溶血性链球菌引起。褥疮感染常为需氧菌与厌氧菌的混合感染。

【治疗原则】

1.轻症皮肤、软组织感染一般不需要全身应用抗菌药物,只需局部用药。局部用药以消毒防腐剂(如碘伏)为主,少数情况下亦可用某些主要供局部应用的抗菌药物。

2.中、重症或复杂性皮肤及软组织感染需全身应用抗菌药物。

3.抗菌药物治疗前应争取将感染部位标本送病原学检查,全身感染征象显著的患者应同时做血培养。慢性皮肤及软组织感染尚应送脓液作抗酸涂片及分枝杆菌培养,必要时做病理检查。

4.获病原检查结果后,根据治疗反应和药敏试验结果调整用药。

5.注重综合治疗及基础疾病治疗,有脓肿形成时须及时切开引流。

【经验治疗】

最新抗菌药物的合理使用,细菌性感染用什么抗菌药物

最新抗菌药物的合理使用,细菌性感染用什么抗菌药物

口腔感染

【治疗原则】

1.以局部治疗为主,如清除牙石、菌斑,冲洗局部,炎症产物引流(开髓、牙周袋引流、切开等)等,并注意口腔卫生,抗菌治疗为辅助治疗。

2.局部严重红肿热痛,伴有发热等全身症状者或患有糖尿病等基础疾病的患者可短期口服抗菌药物 3~7 天。

3.必要时可局部使用抗菌药物。

【经验治疗】

最新抗菌药物的合理使用,细菌性感染用什么抗菌药物

细菌性结膜炎

常见病原菌为流感嗜血杆菌、肺炎链球菌、金黄色葡萄球菌、Kochweeks杆菌、淋病奈瑟菌及Morax-Axenfeld双杆菌等。应尽早局部应用能覆盖常见病原菌的抗菌药物进行经验治疗。

【治疗原则】

1.患眼分泌物较多时,可先应用灭菌生理盐水、3%硼酸水冲洗结膜囊。切忌包扎。

2.白天用抗菌药滴眼液,睡前用抗菌药眼膏。

3.伴有咽炎或急性化脓性中耳炎者,或流感嗜血杆菌感染者,应同时口服抗菌药。

4.淋病奈瑟菌感染者应及时全身使用足量的抗菌药物,并同时对密切接触者中淋病奈瑟菌感染患者或病原菌携带者进行治疗。

5.对经验治疗效果不佳的患者,应进行结膜囊分泌物涂片及培养,查明病原菌后进行药敏试验,据以调整用药。

【病原治疗】

最新抗菌药物的合理使用,细菌性感染用什么抗菌药物

最新抗菌药物的合理使用,细菌性感染用什么抗菌药物

阴道感染

阴道感染分为细菌性阴道病、外阴阴道念珠菌(假丝酵母菌)病和滴虫阴道炎。细菌性阴道病的最常见病原体为阴道加德纳菌、各种厌氧菌和动弯杆菌属。外阴阴道念珠菌病的病原体主要为白色念珠菌。滴虫阴道炎的病原体为毛滴虫,可同时合并细菌或念珠菌感染。

【治疗原则】

1.取阴道分泌物作病原体检查,通常涂片检查即可诊断,必要时再做培养。获病原后做药敏试验,根据不同病原体选择抗菌药物。如为两种或以上病原体同时感染,如外阴阴道念珠菌病和滴虫阴道炎,可同时使用针对不同病原体的两种抗感染药物。

2.应注意去除病因,如停用广谱抗菌药物(假丝酵母菌) 、控制糖尿病等。

3.治疗期间避免*生活性**。

4.巩固疗效,预防复发,必要时于月经后重复检查、治疗。

5.妊娠期应选择阴道局部用药,妊娠初 3 个月,禁用可能对胎儿有影响的药物。

6.单纯性外阴阴道念珠菌病患者应选择局部或口服抗真菌药物。严重患者应加大剂量或延长疗程;多次复发性患者应先强化治疗,再巩固半年。

7.可选用乳酸杆菌等制剂治疗菌群失调。

【病原治疗】

最新抗菌药物的合理使用,细菌性感染用什么抗菌药物

侵袭性真菌病

侵袭性真菌病病原菌分为致病性真菌和条件致病性真菌。致病性真菌多呈地区流行,包括组织浆胞菌、粗球孢子菌、马尔菲尼青霉菌、巴西副球孢子菌、皮炎芽生菌、暗色真菌、足分枝菌和孢子丝菌等。条件致病性真菌有念珠菌属、隐球菌属、曲霉属、毛霉属、放线菌属、奴卡菌属等,当前我国以念珠菌、曲霉和隐球菌常见。

【治疗原则】

1.治疗策略:①对尚未发生侵袭性真菌感染的高危患者可考虑进行预防性治疗;②对可能已发生侵袭性真菌感染的患者进行诊断性试验治疗;③对很可能已发生侵袭性真菌感染的患者进行经验治疗;④对确诊患者进行目标治疗。

2.治疗药物选择:根据感染部位、致病真菌种类及患者病理生理状态选择用药。在病原真菌未明确前,可参考常见的病原真菌给予经验治疗;明确病原真菌后,可根据经验治疗的疗效和药敏试验结果调整给药。

3.初始治疗:重症患者常需要静脉给药,或采用注射和口服给药的序贯疗法,通常不推荐常规联合治疗;严重感染者或初始治疗不能控制的感染,应采用有协同作用的抗真菌药物联合治疗。

4.疗程通常较长,需要考虑患者的免疫状态、感染病原菌和药物种类,一般在 6~12 周或以上。

5.辅助治疗:在应用抗真菌药物的同时,应积极治疗可能存在的基础疾病,增强机体免疫功能。

6.手术:有指征时需进行外科手术治疗。

【病原治疗】

临床应用中尚需依据患者的感染部位、严重程度、基础情况以及抗真菌药物在人体内分布特点及其毒性大小等,综合考虑个体化治疗方案。

最新抗菌药物的合理使用,细菌性感染用什么抗菌药物

最新抗菌药物的合理使用,细菌性感染用什么抗菌药物

破伤风

本病病原菌为破伤风梭菌。新生儿破伤风应按乙类传染病报告。

【治疗原则】

1.患者应住院治疗,环境要安静,避免刺激。

2.皮肤损害的清创应在使用抗菌药物、镇静剂后 1 小时内进行。

3.及早应用抗毒素及抗菌药物。遇有较深伤口或污秽创伤时应预防注射破伤风抗毒素。

4.疗程视病情及感染程度酌情而定。

【病原治疗】

1.抗毒素:人抗破伤风抗毒素用前不需要做皮肤试验。马抗破伤风抗血清应用前做皮肤试验,阳性者应采用脱敏疗法。

2.抗菌药物:宜选药物为青霉素或甲硝唑。可选药物为多西环素(静脉给药)或红霉素。

来源:《抗菌药物临床应用指导原则 (2015 年版)》