京东宣布向社会各界开放物流之后,看上更多顾客可以享受到优质的物流服务了,然而京东会员似乎没有那么开心了。

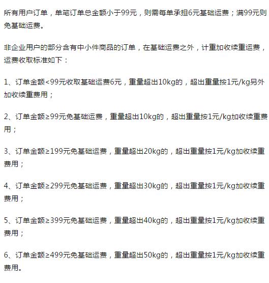
在京东的新邮费标准中,有两点引人注意:普通会员依然是满99元包邮,但是如果单笔订单超过10KG,将会按照每多出1KG收取1元续重费。续重费的基础重量会根据订单的金额划分档次,这样就会使得以后在京东购买大型货物的买方受到较大影响。
除此之外受影响最大的是京东钻石会员以及Plus会员,其免邮费的门槛从之前的79元调整为与普通会员一样的99元起,而Plus会员仍保留了每个月赠送的5张运费卷。

你没看错,有5张
京东续重费收取标准明细

收费细则公布之后,不少用户纷纷表示不满,其中尤其是刚刚升级了钻石会员和Plus会员的用户。

京东物流分拣
实际上,一直以来物流业务都背负着巨大的经营压力,让京东不得不尽快想出对策提高盈利水平。京东引以自豪的配送速度和服务质量一直是一大优势,大量人力无物力资源都集中在这方面。刘强东曾表示,如果把仓储和客服算上去,京东有70%的员工都在从事物流业务,而快递就占了50%。
在京东的设想里,优质的京东会员会更愿意为物流分担费用,实现京东物流价值的最大化。

对此也有专家表示:实际上这是用户的一个认知问题,比如我们通常在淘宝购物的时候,卖家基本都是默认要收取快递费。而这几年京东也在逐步提升购物免配送费的费用门槛,从原来的59元(免运费),熬到79元,到现在改为99元加续重费。
免快递费用的门槛提高,客观上也反映出京东目前的经营压力。之前物流业务一直亏损,原因是成本比较高。所以,这种收费的上涨未来可能成为一个趋势。
另一方面京东在物流上增加收费门槛,也会驱动用户选择购买京东plus会员服务。这种方式会提前产生一部分收益,与亚马逊的做法相似,等于是学习了亚马逊会员服务的一些思路。

大件家电运输有日日顺,近日安能也宣布正式进军快递业,菜鸟联盟拥有整合第三方快递的能力。京东物流在开放当日也宣布涨价,无疑是缩小了自身的竞争优势。
“京东物流”由企业物流转向为物流企业,不同于之前的“赔本赚吆喝”,在京东战略的调整下未来或许会成为一个盈利的部分。保持自身优势的情况京东才能抓住用户,不然在竞争日益激烈的大环境下,顾客会更愿意选择其他同行。