前言:网站想要被收录,就要编写优质的程序代码结构,而这个代码程序结构应该怎么写呢?我也不确定,大概知道,比如h1、h2等标题结构,搜索引擎重点关注。想了想,其实可以去优秀的自媒体、博客等网站看看,它们肯定非常优秀的,大公司啊,研究了2-3个,总结一下。

<html>
<head>
<title>文章标题 - 公司名称</title>
<meta name="keywords" content="文章关键词1,文章关键词2......"/>
<meta name="description" content="描述......(一般是文章开头......)"/>
</head>
<body>
<article>
<h1>文章标题</h1>
<div>
<span>原创</span>
<span>发布/更新时间:2022-06-30 17:28</span>
<span>发布人:admin</span>
</div>
<div>
<p>序言/前言......</p>
<p><img src="......" alt="......"/></p>
<p><strong>1.副标题</strong></p>
<p>文章段落......</p>
<p>文章段落......<a target="_blank" href="......" >内部链接</a>......</p>
<p>文章段落......<a target="_blank" href="......" rel="noopener nofollow">外部链接</a>......</p>
<p><strong>2.副标题</strong></p>
<p>文章段落......</p>
<p>......</p>
</div>
</article>
</body>
</html>
1. 标题用h1标签。
2. 文章内容用article标签,有些用div标签。h1标签在article标签的外部,这个奇怪怎么不是内部。
3. article标签中的文章段落用p标签。
4. <a target="_blank">链接标签,如果是外部链接,必须用<a target="_blank" href="" rel="noopener nofollow">
当设置 rel="nofollow" 则表示告诉搜索引擎, 本次链接权重计算不为排名作贡献,跳转到其他外部网站用的。 noopener,这个,当a标签给链接加上 target="_blank" 后,会埋下了安全隐患,用它来解决问题。
5. img标签,添加alt属性描述。
6. 文章内容中的标题,不是用h2、h3等标签,用strong标签。
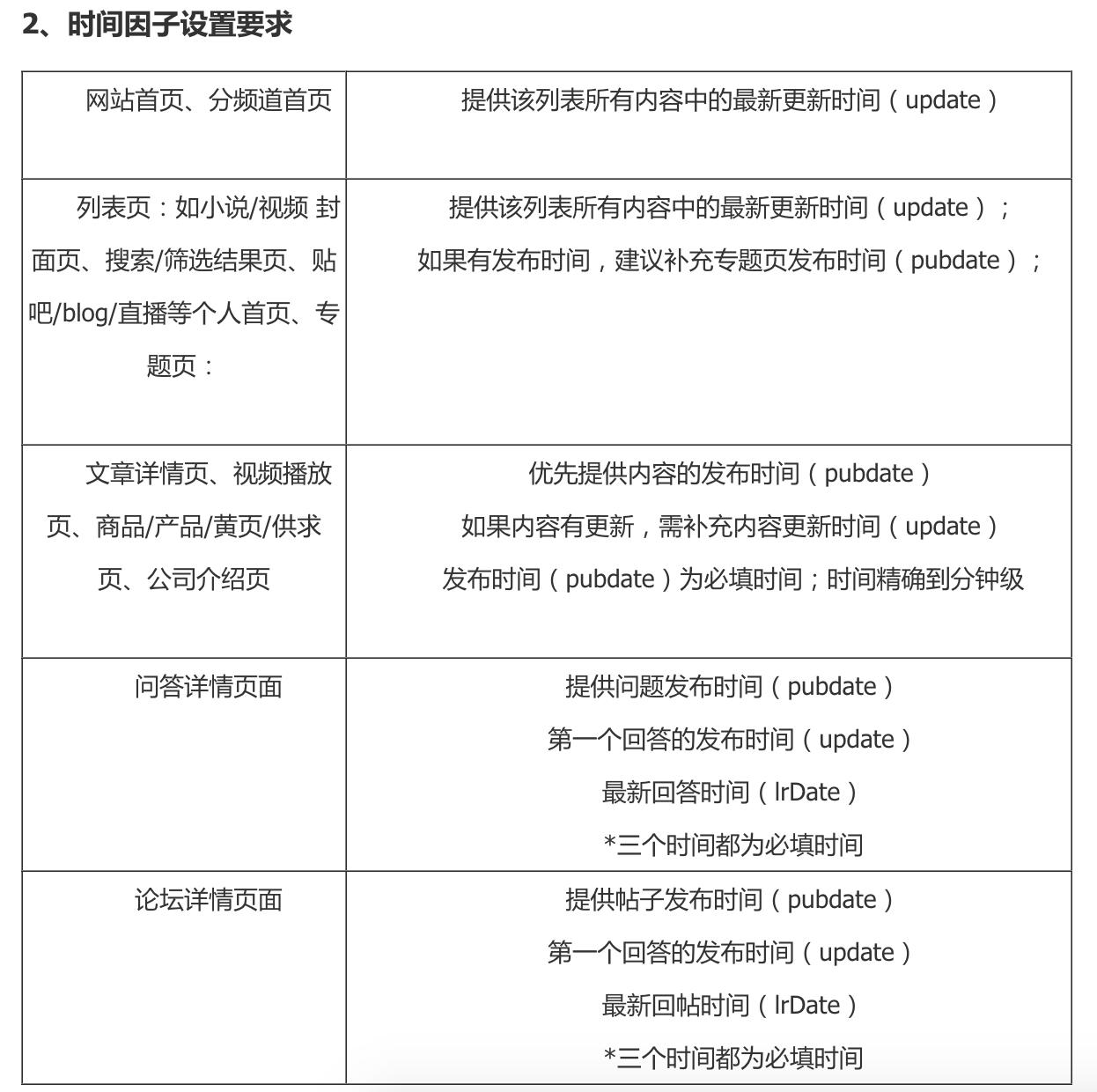
7. 发布时间或更新时间格式:yyyy-MM-dd HH:mm,如:2022-06-30 17:28 ,时间精确到分钟级。下面是百度搜索时间的要求截图:

总结:文章中,SEO优化不止是html结构,还有添加搜索关键词,关键词的出现频率等问题。