每年到了春季,家住广州的辣妈李女士都被一件事折磨得焦头烂额:每年春季,宝宝几乎都会遭遇一次呼吸道感染,每次去医院,医生都是抗生素伺候,宝宝的手上满是针眼,抗生素打多了,一种没有效,只有换另一种打。李女士没有办法,选择了中药。但每次灌宝宝喝中药,宝宝哭得肝肠寸断,李女士和老公心里五味杂陈,老人的眼睛里含着泪花……

重庆的王小姐气血亏虚,也一直在喝中药,面对一碗碗费时费力煎好的“苦水”,少则喝一个月,多则喝半年甚至几年,做梦都是中药味……
如今,中药几乎己经成了“苦水”的代名词。说起中药,大多数人脑海中的第一印象就是:棕色的汤液,独特而难闻的气味,难以忍受的苦味。在我们老祖宗的经典里,中药能帮我们解决疾苦,是中国传统文化的瑰宝。但现在,中药不仅苦,而且见效慢,有些人甚至把中药叫“慢郎中”,中药的问题究竟出在哪里?
药材不道地,老中医也无可奈何
对于中药来说,效果好不好,主要取决于几个方面,一个是老中医的方子,第二个是药材是否道地,第三个是药材的炮制是否得法。
最典型的就是我们常见的人参、枸杞、阿胶等药材。人参主要产于东北,三年以上的才有药用价值,低于三年的,药用价值会大打折扣。枸杞很多地方都出产,但以宁夏出产枸杞入药质最优。全国生产阿胶的企业有上千家,但好阿胶,只出产于山东省东阿县,东阿县的黑驴皮、阿井水、气候条件和口耳相传的制胶工艺是阿胶药效的保证。
药材不道地,老中医面对病人也只能是“巧妇难为无米之炊”,无可奈何。
炮制和保存不得法,中药的效果大打折扣
中药的炮制是门技术活。在传统中医里,有很多药材,炮制工艺非常复杂,有时仅一味药材,炮制就需要几天、几个月甚至几年之久。
如黄精,以河南等地产为最优,《本草纲目》记载黄精:补诸虚,填精髓,平补气血而润。被称为“仙人余粮”。黄精的炮制,工艺最为繁琐,要经历“九蒸九晒”,即蒸九次,晒九次,才能最大程度发挥药效。
现在,真正使用古法炮制药材的人己经很少了,炮制不得法,药材效果也会打折扣。更让人揪心的是,一些药材种植者为了让药材生长更快,过量使用农药、化肥;药材销售商为了让材保存时间更长,使用硫磺熏蒸药材防虫……
最后喝到消费者口中的药汤,可能己经完全丢失了中药的精华,不仅起不到治病保健的作用,更可能成了毒药……
旗黄百草中药酵素,让几千万“药罐子”受益

2013年,湖北中医院主任药师、国医大师传承人、硕士生导师冯汉鸽和国家食品安全专家李新兰,研发出了“改变中药喝法”的旗黄百草中药酵素,告别“良药苦口”和“是药三分毒”的时代。
在药材的选择和炮制上,冯教授坚持亲自把关,非道地药材不取,坚持古法炮制,用四十余年的中药鉴别和炮制经验为旗黄百草中药酵素原料进行把关。
发酵工艺上,冯教授20余年钻研,摸索出“九法修合”古法发酵工艺,经历选、洗、制、润、煎、密、藏、接、酵九道大炮制工序,三选三密三润九个核心环节,历经180天以上窖藏,发酵出的旗黄百草中药酵素,口感酸酸甜甜,没有难闻的中药味,去除了中药的重金属和农药残留,不含脂肪和蔗糖,喝了也不长胖。
发酵对环境要求苛刻,为了找到理想的发酵地。两位年过六旬的老人,用脚步丈量中国的名山大川,最终选定将道教名山九宫山作为旗黄百草中药发酵基地,用来经营她们一辈子的事业。九宫山独特、优质的土壤、空气和富含矿物质的泉水,为发酵中药提供了完美的环境,是孕育中药酵素的不二之选。
中药发酵后功效提升4-28倍,中医药不再是“慢郎中”
中药酵素,古法发酵,中药材装进五行发酵陶缸,密封起来,埋在九宫山地下2米的土窑里,借助空气中的酵母菌和红曲霉菌,以菌养菌、自然发酵。
就像老母鸡汤,不增加任何催化食材,营养和精华全在汤里,药材化为“汤汤水水”, 药膳活性成份完全被激活,含量提升5倍以上,并且被驯化成小分子,喝起来不经过胃来消化,直接进入肠道吸收转化,调理身体,效用提升4-28倍。
目前,由国医大师在传统名医名方、经典名方的基础上,发酵出了五款养生系列中药酵素,分别是:益气补血、调经养巢的阿胶枸杞酵素;改善睡眠、调理更年期的百合枣仁酵素;针对男性肾气亏虚、肾精不足的人参黄精酵素;润肺止咳、祛痰排脓的鲜芦根酵素;清咽利喉、润肠通便的雪梨罗汉果酵素;还有改善体重、保持身材、排毒养颜、保护骨关节、呵护心脑血管等20几个健康产品。
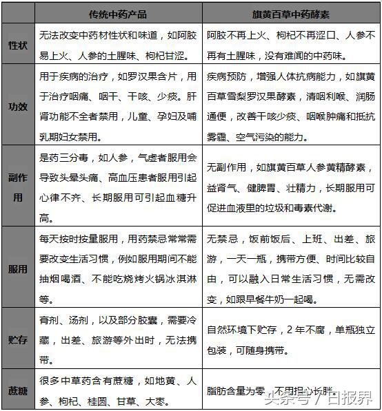
一张图看懂中药酵素和传统中药的区别
