
随着现代社会的发展,女性在社会中的政治、经济地位有了全面的提高,关爱这一群体的身心健康也成为社会赋予每一个国家的重要责任和义务。在全球范围内,妇科用药在药物学中成为了一个重要的组成部分。特别是新药的问世和产品结构的调整,带动了妇科用药零售市场的迅猛发展。妇科炎症是困扰现代女性的一大疾病。据WHO对世界妇女的调查显示:妇科疾病发生率已达65%以上,而育龄妇女妇科疾病发病率已超过了70%,据相关机构在全国15个省、直辖市50个市(区)的流行病学调查结果表明,我国城市妇女已婚女性生殖道感染的发病率为42.9%,从而推动了妇科用药市场的发展。
我国部分妇科疾病用中成药药理特征

资料来源:共研网整理
随着经济社会的发展和女性自我保健意识的提高,妇科用药的市场规模随之增大,并且与西药容易产生耐药性相比,中药具有安全、综合治疗、有益补等优点,更符合中国女性的用药习惯,近年来我国妇科用药中成药市场稳步增长,2021年中国妇科疾病中成药市场规模达370.34亿元,同比增长29.38%,预计2022年中国妇科疾病中成药市场规模将达到388.49亿元。
2011-2022年中国妇科疾病中成药市场规模统计及预测

资料来源:共研网整理
目前中国的妇科用药生产企业数量多、规模小、难以形成规模效应。企业产品存在同质化问题,各大企业之间竞争激烈,本土品牌在该领域中竞争优势明显。未来随着妇科用药行业逐渐走向成熟、企业改革的深入和产品结构的调整,国内医药企业并购、重组进程将加快,强者愈强、两极分化趋势将越来越明显。
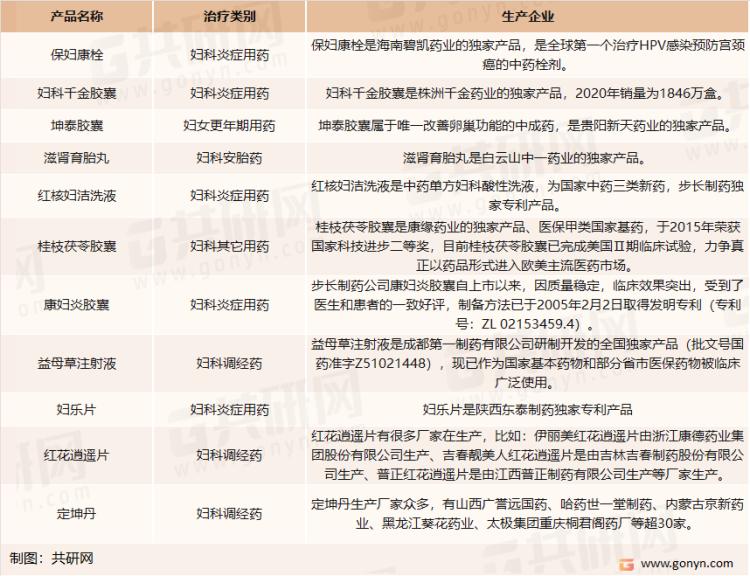
中国主要中成药妇科用药产品

资料来源:共研网整理
更多本行业详细的研究分析见共研网《2023-2029年中国妇科中成药行业调查与市场全景评估报告》,同时共研产业研究院还提供产业数据、产业研究、政策研究、产业链咨询、产业图谱、产业规划、可行性分析、商业计划书、IPO咨询等产品和解决方案。