2021年的高考整体工作已经接近尾声了,目前各个批次的录取工作也基本结束。绝大多数同学都已经收到了录取通知书。随通知书邮寄的有一份“国家资助政策”简介。系统地介绍了我们国家目前的资助政策。为广大学子排忧解难。现在就随小编一起来看看,资助政策之生源地*款贷**如何申请吧,最新的攻略送上,希望在申请的路上不迷路!同时呢,也希望广大学子在大学里能勤奋学习,用实际行动回馈社会。
01
登录学生在线服务系统:https://sls.cdb.com.cn,可采用账号密码登录,也可采用手机号
注:
1、忘记登录密码,可以点击“忘记密码”选择重置方式重置密码。
2、 手机登录时,同一个手机号每天发送验证码次数限制在5次,超过次数后,需明天再操作;
验证码收到后,有效期5分钟,过期失效;
验证码收到后,在有效期内,输入次数错误超过3次,验证码失效。
02
点击【申请*款贷**】

输入手机号,进行手机认证

注:
(1)确保操作手机号码与系统所留手机号码保持一致,后续*款贷**申请成功短信和回执验证码短信均发送到该手机号码。
(2)如原手机号已更换可点击输入框修改手机号。
03
通过验证后点击【确定】会进入续贷申请界面

注:
1、此处需填写或选择相关信息(*款贷**金额、*款贷**年限、续贷声明),务必按要求填写,填写内容不合要求可由县资助中心老师将该学生本次申请审核退回,其它项为系统自动取值。
04
填写*款贷**基本信息后,点击【下一步】进入共同借款人信息界面。

注:
选择共同借款人,系统会自动载入历史共同借款人,此时学生可以选择历史共同借款人中的一位,如果想新增共同借款人需要到资助中心现场办理,不能进行远程受理。其他项为系统自动取值。
05
填写共同借款人信息后,点击【下一步】对*款贷**资料进行确认。
确认*款贷**资料无误,点击【下一步】提交*款贷**材料,系统弹出“*款贷**申请资料保存成功”,并提示*款贷**签订方式选择。

06
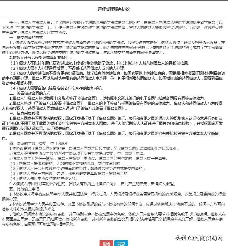
选择【网上签订合同】,弹出远程受理协议页面。

07
同意远程受理协议,进入合同预览页面。

08
点击【确定】进入身份认证授权界面。
系统弹出“身份认证授权”窗口,自动生成该笔*款贷**申请支付宝身份验证所需二维码。


注:
1、使用支付宝APP扫描二维码并开展身份认证期间,要保持生源地学生在线系统身份认证窗口保持前台开启状态。
2、可以使用国开行助学*款贷**专用支付宝账户登录支付宝手机APP,也可使用本人名下其他支付宝账户登录。
09
使用手机支付宝APP扫描二维码进行身份认证授权。

扫码完成后,自动跳转国家开发银行生源地助学*款贷**续贷认证专用通道,学生需按照提示流程进行身份认证。

10
在手机支付宝客户端完成身份认证认证后,返回学生在线系统,点击【我已完成身份认证,点击查询】按钮。


注:
如身份认证失败,请按照以下步骤操作:
1.认证失败合同卡片上会有提示可点击按钮重新选择。
2.退出当前窗口,点击合同卡片上的“待网上签订合同”按钮重新走一遍流程。
3.为了防止续贷学生重复生成大量二维码数据造成系统拥堵,二维码生成时间间隔2分钟以上。
4.确实无法通过身份验证,学生可选取“资助中心现场签订合同”进行线下*款贷**办理操作。
11
身份认证完成

12
远程*款贷**申请提交成功后,返回我的*款贷**查看*款贷**申请卡片状态,已刷新为远程*款贷**申请已提交,耐心等待老师审批受理即可。

注:
1、通过身份认证的远程*款贷**申请提交成功后无法修改,可以通过删除*款贷**申请,重新申请一份新的*款贷**申请。
2、未通过身份认证的*款贷**申请可以通过修改*款贷**申请重新选择是否现场签订合同或网上签订合同。
13
*款贷**申请进度查询
申请完*款贷**后,首页会显示*款贷**进度条,显示该*款贷**申请的进度,申请进度主要有5个节点分别为:
在线提交、现场受理、审批中、审批通过、发放到高校。
注:
当县资助中心老师审核成功后,会给续贷学生发送*款贷**办理成功与回执验证码短信,续贷学生可登陆学生在线系统查看并打印电子合同和*款贷**受理证明。
14
记住你的回执校验码,交给录取高校的学生资助部门就可以了。
这就是所有流程,不知道对你有没有帮助,欢迎一起讨论哦。