小汪说
4月1日和2日,西部材料在互动易平台回答投资者提问和接待投资者调研时表示,如符合条件,将重点筹划三家控股子公司西诺、菲尔特、天力分拆上市登陆科创板事宜。
分拆计划的消息一出,市场闻风而动。从4月1日至9日,西部材料的股价从9.04元/股涨至11.98元/股,涨幅高达32.52%。4月10日,由于西部材料此前未在指定媒体对此事进行公开披露,违反相应信披规定,深交所一道监管函遏止了市场的狂热。
受制于A股“严进宽出”的上市制度,我国资本市场公司业务的更新换代往往是通过资产重组来实现,一直以来,“买买买”式的资产重组是A股公司的“标配”,双主业或多主业经营也司空见惯。
一二级市场巨大的估值差诱惑使得并购的外延式增长逻辑屡试不爽。但当市场回归理性,粗放的并购将再难通过华丽的故事来支撑股价,公司重组方向似乎也在悄然转变。
然而,出于种种考虑,以前并未出现境内上市公司分拆A股上市的先例,只允许分拆至新三板。但科创板的推出为此开了一个口子。
《科创板上市公司持续监管办法》第八章其他事项中第三十一条明确提及:“达到一定规模的上市公司,可以依法分拆其业务独立、符合条件的子公司在科创板上市。”
一石激起千层浪,一时间,多家上市公司表达了分拆意向。市场也对“分拆概念股”表现出了极高的热情。
近三年,小汪@添信并购汪一直通过跟踪市场动态变化理解市场、分析监管逻辑。对于国内以及国际的分拆上市规则、方案设计、经典案例与演变规则都有很多积累。这些内容的精华,我们会放在资本会员里,欢迎有兴趣的小伙伴加入进来。
01西部材料:一个中小板=三个科创板+壳?
4月4日,西部材料公告,目前公司三家控股子公司西诺、菲尔特、天力的股份制改制工作已完成,下面将进一步完善公司治理结构,如符合条件,分拆上市登陆科创板是要重点筹划的内容。
西部材料处于新材料行业,主要从事稀有金属材料的研发、生产和销售,拥有钛及钛合金加工材、层状金属复合材料、稀贵金属材料、金属纤维及制品、稀有金属装备、钨钼材料及制品、钛材高端日用消费品七大业务板块。
根据西部材料2018年年度报告,2018年西部材料营业收入17.2亿元,实现扣非归母净利润3672.3万元。截至2018年12月31日,西部材料总资产为38.72亿元。



西部材料提出将被分拆上市的三家子公司中,西诺公司主营贵金属制品;菲尔特主营金属纤维及纤维毡、多层网、过滤器、过滤材料、石油机械、备品备件的开发、生产和销售;天力公司主营钛钢复合板。

根据年报,2018年西诺、菲尔特、天力的营业收入分别为1.96亿、1.20亿、3.85亿,净利润为0.25亿、0.23亿、0.24亿,期末总资产为4.30亿、2.78亿、4.91亿。
三家子公司的营业收入占西部材料总营收的40.8%,总资产占西部材料总资产的31%。
可以看到,尽管西部材料最主要的营收来自钛制品生产,但是其主营业务与这三家子公司的关系同样密切,拆分后将仅剩西部钛业“一枝独秀”。对此,有社群的小伙伴创造性地评论道:“1个中小板=3个科创板+1个子公司+壳?”
西部材料提出分拆上市,无非是出于提升市值和融资这两个需求。
此前,药明康德通过经典的“一拆三”操作,从美股私有化后,拆分成药明康德、合全药业、药明生物,分别在A股、新三板、港股上市,从33亿美元估值到总市值2000亿人民币的跨越。
当前西部材料的总市值为44亿,如果操作得当,是否有可能复制药明康德的成功,使得西部材料的市值向百亿迈进?
此外,将三家子公司分拆上市后,融资效率也将提高为原先的4倍。
近日来,随着科创板分拆上市政策的放开,多家上市公司公开表示有意分拆子公司在科创板上市,引起了市场和监管的高度关注。针对分拆上市,小汪@添信并购汪整理了社群中小伙伴们最关心的几个问题,和小伙伴们共同探讨。
l 什么是分拆上市?
l 分拆上市有何好处?
l 分拆上市有哪些合规要求?
l 分拆上市的问题和风险何在?
02什么是分拆上市,为什么追求分拆上市
2.1什么是分拆上市?
分拆上市并没有一个严格意义上的官方定义。通常认为,分拆上市(Equity Carve-outs)指上市公司将具有独立盈利能力、稍加整合就具有上市资格的部分业务或者经营单位,独立进行上市。分拆上市中子公司的股份会出售给新的股东,从而具有融资功能,母公司仍直接持有子公司的股份,但持股比例会因新股的发行而稀释。
分拆上市有广义和狭义之分,广义的分拆包括已上市公司或者未上市公司将部分业务从母公司独立出来单独上市;狭义的分拆指的是已上市公司将其部分业务或者某个子公司独立出来,另行公开招股上市。小汪@添信并购汪这里仅针对已上市公司的分拆上市即狭义的分拆上市进行讨论。
2.2分拆上市有何好处?
(1)提升母公司市值
对于母公司而言,将子公司的业务项目在资本市场套现,既通过控股形式继续保持对子公司的控股权,又可以使子公司的投资风险由社会投资者共同承担。如果子公司的上市价格理想,母公司还可获得可观的资本溢价。
对子公司来说,母公司股价的市盈率未必能反映其实际价值,如果能把该业务分拆上市,这些项目的实际价值便能充分反映出来。
而A股市场是公认的高估值,估值水平高于港股和美股。360回A后以每股65.67元开盘,市值一度高达4440亿,较私有化时93亿美元的估值翻了6倍多。
A股的高估值一度刺激了中概股回A热潮,也吸引了有条件的企业在A股分拆上市。恒大地产借壳深深房A回归A股,主要也是出于这一逻辑。而港股上市公司微创医疗分拆的子公司心脉医疗,已于4月11日科创板上市申请获受理。
尤其是在如今的市场环境下,粗扩的“买买买”的扩张型重组就能获得高估值的美好时光已经一去不复返之后,企业更需要通过精细化的资本经营来实现资本的保值增值。相较多元化经营的上市公司,主业集中、定位清晰的上市公司更利于资产估值,能享受更高的市场溢价,实现资产的价值重估。
(2)增强融资能力
对于母公司而言,通过分拆子公司单独上市,可以实现“一种资产,两次使用、多次交易”,最大限度地利用了资本市场的融资功能。
杉杉股份分拆富银融资和杉杉品牌H股上市时,在分拆目的中就明确表明,“通过分拆上市,将有利于下属产业子公司拓宽融资渠道,增强独立融资能力,实现产业与资本的直接对接,扩大融资规模,为公司服装业务和融资租赁业务发展提供强大的资金支持”。
03禁止A股分拆至A股上市?
此前,境内上市公司分拆A股上市无先例,但出现过分拆至新三板。例如,东软集团(600718)分拆东软慧聚(430227)挂牌新三板。
截止至目前,A股上市公司分拆子公司后,子公司于A股上市仅有两例成功案例,发生在2010年前后,但这两例都不属于严格意义上的分拆上市。

而这两例分拆上市案例,也要归功于当时监管政策的短暂放开。2010年4月,据《上海证券报》报道,彼时召开的创业板发行监管业务情况沟通会传出消息,境内符合条件的存量上市公司可以分拆子公司到创业板上市。但需要满足特定条件。
但在分拆上市前,上市公司已经通过股权转让等方式失去了对分拆公司的控制权,分拆标的已经由上市公司子公司变成了参股公司。此后,基本也没有境内上市公司分拆子公司A股上市的案例。因而,严格意义上讲,二者并不能算作分拆上市。
所以,也可以认为目前还没有A股上市公司A股分拆上市的案例。
这也符合证监会目前对境内公司分拆A股上市的严监管态度。2010年11月,证监会官员在召开的第六期保荐人培训会议上重申,从严把握上市公司分拆子公司到创业板上市。态度从“明确允许”逐步转为“不鼓励”、“从严把握”。
监会官员指出,“分拆上市目前争议很大,操作性并不强。对于拟分拆到创业板上市的公司,即使发行人不是上市公司控股,而是由上市公司实际控制人控制的,也需要从严把握。”
从证监会IPO审核发审委会议的主要问题,也可看出证监会在IPO审核过程中对分拆上市的严监管。
如2017年6月,主板发审委2017年第95次会议,河南润弘制药股份有限公司(首发)未通过,发审委会议提出询问的主要问题就是“发行人原系上市公司河南羚锐制药子公司,发行人总经理、财务总监、董事会秘书等主要高管曾在河南羚锐制药任职,发行人本次发行上市是否属于分拆上市或者变相分拆上市?”
A股的严审核,其根本原因在于市场化水平较低,一方面是上市资源有限,另一方面也需要提高监管力度保障股东权益。但随着我国市场化改革的深入,政策风向正在转变,科创板的出现为分拆上市带来了一丝转机。
《科创板上市公司持续监管办法》第八章其他事项中第三十一条明确提及:“达到一定规模的上市公司,可以依法分拆其业务独立、符合条件的子公司在科创板上市。”证监会副主席李超也曾公开表示,主板公司分拆子公司到科创板上市细则一定会出。
当前,关于A股上市公司分拆子公司到科创板上市的相关规定还在酝酿之中,但从港股的分拆细则和境内上市公司分拆境外上市的相关规定中,还是可以探寻一定的规律。
分拆上市作为一种企业资本运作的手段,成为A股 “新风口”的态势愈演愈烈。而企业的资本运作的巧思,远不止此。在添信并购汪资本会员中,我们将拆解企业资本论,分析企业资本运作的方方面面,欢迎感兴趣的朋友们参考。
也欢迎有需要的朋友与添信资本投行团队联系。添信资本深度参与资本市场,提供研究咨询建议,协助企业家规划资本战略,推动交易和融资,并在其中寻求投资合作机会。业务合作可联系汪老师,或微信/电话18519783108。
04政策限制:A股分拆上市VS港股分拆规则
4.1 A股拆分规则
目前,A股分拆子公司至A股上市相关的政策还是一片空白,既没有规范性文件,也没有明确的禁止性法律法规。此外,证监会对境内上市公司分拆子公司到新三板也无具体要求,只要符合公开转让的一般性要求即可。
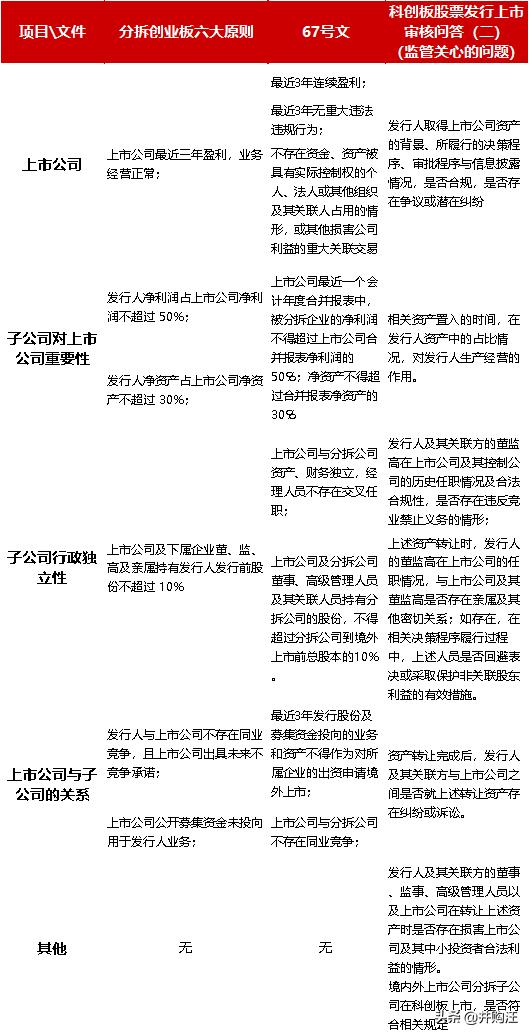
在2010年4月,创业板发行监管业务情况沟通会曾传出消息,证监会允许境内符合条件的存量上市公司可以分拆子公司到创业板上市,但需要满足6个特定条件:
(1)上市公司公开募集资金未投向用于发行人业务;
(2)上市公司最近三年盈利,业务经营正常;
(3)发行人与上市公司不存在同业竞争,且上市公司出具未来不竞争承诺;
(4)发行人净利润占上市公司净利润不超过 50%;
(5)发行人净资产占上市公司净资产不超过 30%;
(6)上市公司及下属企业董、监、高及亲属持有发行人发行前股份不超过 10%。
到了2010年10月,证监会对分拆上市一事的态度从“明确允许”逐步转为“不鼓励”、“从严把握”,也没有出台正式的规范性文件,A股上市公司分拆至A股上市一事至此搁浅。小伙伴们也只能参考境内上市公司分拆至境外上市的相关政策。
2004年,证监会颁布67号文《关于规范境内上市公司所属企业到境外上市有关问题的通知》(证监发[2004]67号),规定了境内上市公司控股型境外分拆上市的相应条件以及境内上市公司的信息披露义务等要求。
根据67号文的规定,境内上市公司控股型分拆境外上市需满足如下条件:
1)被分拆的上市公司:
最近3年连续盈利;
最近3年发行股份及募集资金投向的业务和资产不得作为对所属企业的出资申请境外上市;
最近3年无重大违法违规行为;
不存在资金、资产被具有实际控制权的个人、法人或其他组织及其关联人占用的情形,或其他损害公司利益的重大关联交易。
2)分拆子公司对上市公司重要性:
上市公司最近一个会计年度合并报表中按权益享有的所属企业的净利润不得超过上市公司合并报表净利润的50%;
上市公司最近一个会计年度合并报表中按权益享有的所属企业净资产不得超过上市公司合并报表净资产的30%。
3)独立性要求:
上市公司与分拆公司不存在同业竞争,且资产、财务独立,经理人员不存在交叉任职;
上市公司及分拆公司董事、高级管理人员及其关联人员持有分拆公司的股份,不得超过分拆公司到境外上市前总股本的10%。
在2019年3月发布的《上海证券交易所科创板股票发行上市审核问答(二)》中,针对“发行人的部分资产来自于上市公司,中介机构核查应当重点关注哪些方面”这一问题,上交所给出了如下回答:
(一)发行人取得上市公司资产的背景、所履行的决策程序、审批程序与信息披露情况,是否符合法律法规、交易双方公司章程以及证监会和证券交易所有关上市公司监管和信息披露要求,是否存在争议或潜在纠纷。
(二)发行人及其关联方的董事、监事和高级管理人员在上市公司及其控制公司的历史任职情况及合法合规性,是否存在违反竞业禁止义务的情形;上述资产转让时,发行人的董事、监事和高级管理人员在上市公司的任职情况,与上市公司及其董事、监事和高级管理人员是否存在亲属及其他密切关系。如存在上述关系,在相关决策程序履行过程中,上述人员是否回避表决或采取保护非关联股东利益的有效措施。
(三)资产转让完成后,发行人及其关联方与上市公司之间是否就上述转让资产存在纠纷或诉讼。
(四)发行人及其关联方的董事、监事、高级管理人员以及上市公司在转让上述资产时是否存在损害上市公司及其中小投资者合法利益的情形。
(五)发行人来自于上市公司的资产置入发行人的时间,在发行人资产中的占比情况,对发行人生产经营的作用。
(六)境内外上市公司分拆子公司在科创板上市,是否符合相关规定。
以上问答也透露出监管对科创板分拆上市关心的内容。

下面,我们来看港股的分拆规则。
4.2港股分拆规则
1997年,《香港联合交易所有限公司证券上市规则<第15项应用指引>》针对现有上市公司将全部或部分资产或业务在港交所或其他地方分拆上市的情形,作出建议指引,在六次上市规则的修订后,目前分拆要求如下:
1.新公司符合上市要求;
2.母公司上市后3年内禁止分拆;
3.母公司需要使上市委员会确认,被分拆后母公司剩余资产(不包括新分拆的公司)能保持独立的上市地位。上市委员会不会接受以新公司业务支持新公司、母公司两个公司的情况。
4.母公司(不包括新分拆的公司)申请分拆前的5个会计年度中,任何3个会计年度的盈利合计不得低于5000万港元;具体而言:
(1)分拆上市申请前连续3个会计年度的合计盈利/亏损,不低于5000万港元;或
(2)分拆上市申请前连续4个会计年度中的任何3个会计年度合计盈利/亏损,不低于5000万港元;或
(3)分拆上市申请前连续5个会计年度中的任何3个会计年度合计盈利/亏损,不低于5000万港元。
注:上述盈利/亏损不包括母公司在新公司中的权益,并且扣除非经常性损益的影响。
如果是盈利测试标准不符合上述第(1)项,而是满足第(2)或第(3)项,母公司必须能够向港交所证明,那些盈利没有计算的会计年度的盈利情况是由于特殊原因导致的。
5.独立性
(1)业务独立性
(2)职能独立性(允许董事和管理职务的交叉任职,但必须能够证明能够保持独立性)
(3)关联交易应符合《上市规则》的豁免规定适当进行,并保障各自的少数股东权益方面不会虚假或难以监察。
6.分拆上市的商业利益清楚明确
7.分拆上市不会对母公司股东利益产生不利影响
8.分拆上市需母公司股东批准
(1)根据《上市规则》14.07条,如有关交易任何比率达到25%,需获股东会批准;
(2)如控股股东在分拆上市建议中占有重大利益,则该控股股东及其联系人须放弃表决权;
(3)母公司在向股东发出的通知中,必须写明分拆上市的详情和对母公司的影响;所委任的独立财务顾问,不能同时担任新公司的保荐人或联席保荐人或包销商;
(4)如控股股东在大多数小股东反对的情况下通过分拆上市建议,则有关独立财务顾问须就在有关股东大会上作出的讨论向港交所提交报告;
9.保证配额
为股东公司现有股东提供保证配额,以使母公司现有股东有认购新公司股份的权利:可以通过向现有股东分派新公司股份的形式,或是给现有股东有限认购新公司股份的权利。
在实际操作中,由于涉及跨境以及政策的原因,部分股东不能认购新公司股份的,股东大会批准后港交所可以对此予以豁免。
小汪@添信并购汪将通过A股分拆规则和港股规则的比较,进一步分析分拆上市的合规性问题,以及监管的重点。
05分拆上市:监管政策在关注什么?
分拆上市的子公司要想上市,监管不但要求子公司具备上市地区IPO的条件,还对母公司及子母公司间的关系作出要求。总体上来看,港交所和证监会都重点关注母公司的盈利能力、子公司对母公司的业务重要性、子公司的独立性、关联交易、同业竞争等方面。
相对而言,A股的分拆上市监管更为严格。A股和港股对分拆上市都作出了一定的合规要求,但港股的规则适用于港股分拆至港股上市,而A股则没有应用于A股分拆至A股上市的细则。
5.1母公司的盈利能力
港交所和证监会都对母公司的盈利能力作出了约束,但港交所的审核更宽松。
在《第15项指引》中,母公司的盈利测试范围被放宽至前5个会计年度,对于那些没有被计算在5000万港元的累计盈亏中的财政年度,母公司只须令港交所确信,该年的盈亏是受到市场大幅度逆转导致的。同时,被分拆后母公司如果能证明其不满足《上市规则》的最低盈利规定,纯粹是因为市况大幅逆转,也能得到港交所豁免。
而在A股市场,虽然没有规定累计盈利,但存在最近三年连续盈利的硬性规定。
5.2母公司的上市运行情况
根据证监会对港股分拆至A股上市公司华宝香精的反馈意见来看,证监会对母公司上市的具体情况、主营业务、资产范围与发行人业务和资产的关系、实控人变更情况、再融资和并购重组情况;母公司控股股东、实际控制人、董监高在上市期间是否收到主管部门的处罚及存在的违法违规情况;母公司控股股东的股权多层架构的合法合规情况等等,都有细致的问询。
而港交所仅对母公司的上市年限作出特别规定,要求母公司上市年满三年。对此证监会没有特殊要求。
5.3子公司对母公司的业务重要性方面
港交所和证监会都对母公司经分拆后的剩余业务的体量作出要求,以保证母公司被分拆后的上市公司地位。但A股的分拆上市监管更为严格,对子公司净利润在合并报表中所占比例一并作出具体数值的要求,而港交所并未作出硬性规定。
就港交所而言,“母公司须使上市委员会确信,新公司上市后,母公司保留有足够的业务运作及相当价值的资产,以支持其分拆作独立上市的地位。”“使上市委员会确信”这一条件留有很大的弹性。
2019年3月20日,据深深房A公告,中国恒大分拆恒大地产至A股上市已获得港交所正式批复。而近些年,房地产开发收入均占中国恒大收入的95%以上。2017年中国恒大总资产17,617.52亿元,恒大地产的总资产为15,700.62亿元,占中国恒大总资产的89.1%。
这在硬性规定了“上市公司最近一个会计年度合并报表中按权益享有的所属企业的净利润不得超过上市公司合并报表净利润的50%,净资产不得超过上市公司合并报表净资产的30%”的A股市场是完全不可能的事。
5.4子公司的行政管理独立性
港交所和证监会都要求母公司和子公司的业务、运作独立,对母子公司董监高人员和经理人员的独立性作出要求。但是证监会的要求更高。
港交所对董事职务及公司管理方面的独立并无强制要求。再使得上市委员会确信,新公司会独立地及以其整体股东的利益为前提运作,并在其利益与母公司利益实际或可能出现冲突的情况时,不会仅仅考虑母公司的利益的情况下,两公司有相同董事出任不会对有关申请资格构成障碍。
在行政能力方面,上市委员会就母公司与新公司在有关行政及非管理职能(例如秘书服务)的分担方面愿意作弹性处理。
但在A股市场的分拆要求下,上市公司及下属企业董、监、高及亲属持有分拆公司股份不超过10%,且要求经理人员不存在交叉任职。此外,母公司公开募集的资金也不能用于子公司业务,严防死守利益输送问题。
5.5关联交易和同业竞争
关于关联交易和同业竞争,港交所的限制也比证监会的宽松。
根据港交所的规定,母公司须使上市委员会确信,母公司及新公司两者之间持续进行的以及未来的关联交易根据豁免规定适当进行,并且在保障各自的少数股东权益方面不会虚假或难以监察。在同业竞争方面,并没有明令禁止,只要求“分拆上市的商业利益应清楚明确”。
而证监会则明确要求“上市公司与分拆公司不存在同业竞争”,“不存在……损害公司利益的重大关联交易”。
5.6为何严监管?
港股监管审核本就较A股更宽松,分拆上市也更易操作,须先申请获得港交所批准,再符合IPO发行条件,即可申请上市。即便上市公司存在不符合《第15项指引》要求的情况,也可以通过自证,获得上市委员会的豁免。
而核准制背景下的A股,分拆上市的监管更严,顾虑更多。
分拆上市很难避免的一个问题就是利益输送,涉及同业竞争、关联交易等争议较大,尤其是在A股资本市场监管体系不够健全的情况下,分拆是否会损害上市公司利益、是否会变相成为实际控制人的“圈钱”工具,成为监管的重点。而且分拆上市程序复杂,涉及到多方面利益主体的利益协调问题,监管起来较为困难。
境内资本市场中,不公允、不透明的关联交易等行为一直是控股股东进行利益输送、掏空上市公司的重要手段。在母子公司组织构架下,天然隐藏着难以察觉和监管的利益输送、关联交易等行为。
其主要表现有:
(1) 高估不良资产、低估优良资产;
(2) 关联销售,被分拆公司和分拆上市公司之间进行利益输送;
(3) 子母公司的资产买卖,进行内幕交易和市场炒作等;
(4) 资金占用的关联交易,使得子母公司一方的资产被掏空;
(5) 股份公司为集团公司提供担保,转嫁费用负担;(5)
(6) 集团公司的债务与股份公司的债权冲抵,增加三角债风险,等等。
其次,监管部门也会有分拆导致上市公司“空心化”的顾虑。从港交所和证监会的条文来看,两地都对上市公司经分拆后的上市地位作出明确要求,保护母公司股东,尤其是在分拆建议中话语权不强的中小股东的权益。
此外,A股IPO还存在“堰塞湖”问题下,允许已经A股上市公司在A股分拆,也会对市场带来更大扩容压力,可能引发对相关公司借此再造壳资源的质疑,这也与监管理念相违。
最后,分拆上市意味着将已上市的资产“二次上市”,同一种资产在母公司上市时已经融资了一轮,在子公司上市时又融资了一轮。这可能带来过度证券化的问题。
虽说对于母公司而言,分拆上市实现了“一种资产、两次使用、多次交易”,最大限度地利用了资本市场的融资功能,但也导致同一种资产在资本市场中被两次甚至多次地用以融资,从而导致过度证券化。
如果监管不当,这种过度证券化也将催生出虚拟经济与实体经济发展不平衡、系统性风险等隐患。
另外,分拆后同在A股的母公司和子公司,相较分拆两地分别上市的,具有更强的关联性。这种结构安排会加剧相关公司股价的波动性和风险传导性,导致系统性风险。
06科创板分拆上市的新问题:过度证券化
如今,政策有了一定的放宽,科创板对分拆上市开闸,为企业提供了市值管理的新路径。但随着而来的,是迎合市场热点炒作股价、过度证券化、科创板成为港股/A股/新三板影子股等等新问题,同时,利益输送、上市公司空心化等老问题也将一并凸显。
过度证券化是其中较为突出的潜在问题。分拆上市意味着将已上市的资产“二次上市”,同一种资产在母公司上市时已经融资了一轮,在子公司上市时又融资了一轮。
虽说对于母公司而言,分拆上市实现了“一种资产、两次使用、多次交易”,最大限度地利用了资本市场的融资功能,但也导致同一种资产在资本市场中被两次甚至多次地用以融资,从而导致过度证券化。
如果监管不当,这种过度证券化也将催生出虚拟经济与实体经济发展不平衡、系统性风险等隐患。
A股市场存在公认的高估值,其估值溢价水平高于港股和美股,A股市场能够让分拆上市时的母公司享受到更明显的投资和财务收益,这也将对母公司的业绩带来利好,利于其市值进一步扩容。而科创板目前的估值溢价又高于其他版块,进一步放大了该效益。
身处制药行业的微芯生物本次拟募资8.035亿元,新发行股份不低于总股本的10%,估值在60亿-80亿,而2018年微芯生物归母净利润为3127.6万元,PE在200以上。
基于这个逻辑,上市公司如果成功分拆子公司在科创板上市,大概率将获得相对原来更高的估值。参考药明康德的案例,通过经典的“一拆三”操作,药明康德实现了从33亿美元估值到总市值2000亿人民币的跨越。但事实上,上市公司的主营业务及业务模式没有发生本质变化。
换言之,分拆控股子公司上市难以正真提高公司的核心竞争力和价值。市值繁荣的背后,是虚拟经济和实体经济增长不同步的隐忧,或将加剧经济“脱实向虚”。
此外,分拆后同在A股的母公司和子公司,相较分拆两地分别上市的,具有更强的关联性。这种结构安排会加剧相关公司股价的波动性和风险传导性,导致系统性风险。
子公司上市通过次新股身份获得更高的估值,而母公司股价也因此走高,在市场上升期,这将成为一种上涨循环。然而,一旦市场出现快速调整,子公司的市值缩水会直接影响到母公司的业绩,促使母公司的股价随之出现更大回撤。这种联动效应无疑加剧了市场风险。
分拆上市还有一个很难避免的问题就是利益输送,涉及同业竞争、关联交易等争议较大,尤其是在A股资本市场监管体系不够健全的情况下,分拆是否会损害上市公司利益、是否会变相成为实际控制人的“圈钱”工具,成为监管的重点。而且分拆上市程序复杂,涉及到多方面利益主体的利益协调问题,监管起来较为困难。
境内资本市场中,不公允、不透明的关联交易等行为一直是控股股东进行利益输送、掏空上市公司的重要手段。在母子公司组织构架下,天然隐藏着难以察觉和监管的利益输送、关联交易等行为。在放开科创板分拆上市之后,这一问题将更为凸显。
其次,监管部门也会有分拆导致上市公司“空心化”的顾虑。对于像西部材料这样的公司,如果分拆了三个主要的子公司,上市公司的体量将大幅缩小,营收对单一的钛制品业务依赖增强。这对西部材料未来的持续盈利能力和上市地位的保持将是重大考验。
此外,尽管当前IPO过会率较去年同期有了较大提升,但是A股IPO“堰塞湖”问题还未得到完全解决,允许已经A股上市公司在A股分拆,也会对市场带来更大扩容压力,引发对相关公司借此再造壳资源的质疑。
07小汪点评
科创板允许A股达到一定规模的上市公司,依法分拆其业务独立、符合条件的子公司在科创板上市,对A股市场而言将是个不小的突破。
此前,诸如药明康德、搜房网等企业,均通过分拆上市操作,实现了市值大跨越,为企业融资提供了便捷,展现了分拆上市这一资本运作手段的魔力,不少企业都对A股上市公司分拆A股上市充满兴趣,但苦于政策一直没有放开。
而科创板的出现正好补足了资本市场的短板。一方面,科创板制定了一系列创新制度和差异化安排,大大增强了对创新企业的包容性和适应性,有利于相关公司在良好大环境下更加规范、健康的运作发展。
另一方面,科创板允许上市公司将部分高新技术产业和战略性新兴产业的资产分离出来单独上市,符合目前我国科技创新资源分布的实际情况,有利于调动上市公司创新投入的积极性,发挥上市公司在资金、人员、研究能力和市场能力等方面的优势,孵化和培育出更多的创新企业,充分发挥上市公司科技孵化器的功能。
科创板分拆上市的闸门一开,对于拥有良好科创资产、具有核心竞争力、未来发展前景良好的企业,不失为值得把握的良机。通过分拆上市,企业能更好地利用资本市场的融资功能,为科创资产的发展提供有力支持,并且可以获得更为合理的估值。
但是,风险也与机遇并存。上市公司“空心化”、利益输送、过度证券化等问题,目前并没有得到良好的解决,在之后的一段时间内仍将成为监管重点关注的问题。