一、目的
为了提升员工个人素质和能力,充分调动全体员工的主动性和积极性,并在公司内部营造公平、公正、公开的竞争机制,规范公司员工的晋升、晋级工作流程,特制定本制度。
二、适用范围
公司全体员工

三、权责
1、行政部负责制定公司的员工晋升制度。
2、相关部门经理负责对晋升员工的考核。
3、总经理、总监负责对员工晋升的最终审核。

四、内容及程序
(一)员工晋升原则
1、公司员工晋升,必须符合公司的发展需要。
2、公司内部出现职位空缺时,首先考虑公司内部员工。
3、公司内部员工晋升,有利于提高员工的综合素质,做到量才适用,有利于增强员工的凝聚力和归属感,减少员工流动率。
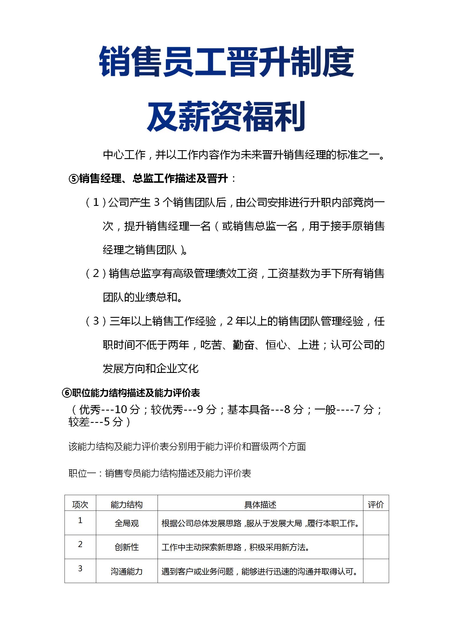
4、管理层的晋升必须建立在考核结果的基础上,遵循有利于提高其综合素质的原则,着重培养管理人员的综合管理能力。

(二)内容
公司可以根据工作需要,对员工的岗位或职位进行必要的调整,在公司职位空缺的情况下,员工也可以根据本人的意愿申请公司部门之间的调动。
1、 员工晋升可分为员工部门内晋升和员工部门之间的晋升:
(1)员工部门内晋升
是指员工在本部门内的岗位变动,由各部门经理根据部门实际情况,经考核后,具体安排,并报行政部存档。
(2)公司员工部门之间的晋升
是指职员在公司内部各部门之间的流动,需经考核后拟调入部门须填写《员工晋升表》,由所涉及部门的主管批准并报总经理或总经理授权人批准后,交由行政部存档。

2、员工晋升分为三种类型
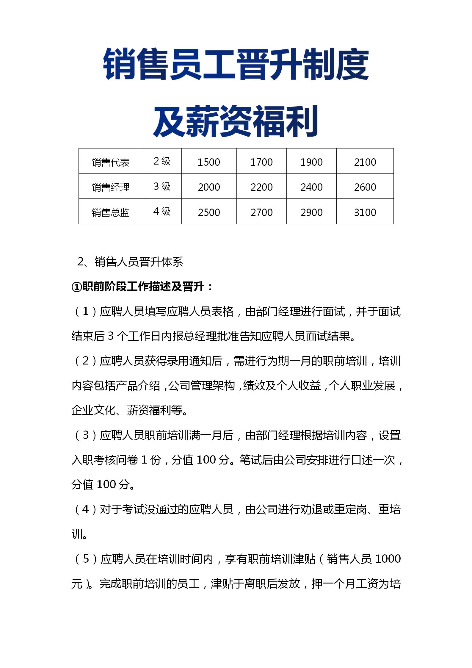
(1)职位晋升、薪资晋升
(2)职位晋升、薪资不变
(3)职位不变、薪资晋升
3、员工晋升的形式分为定期或不定期









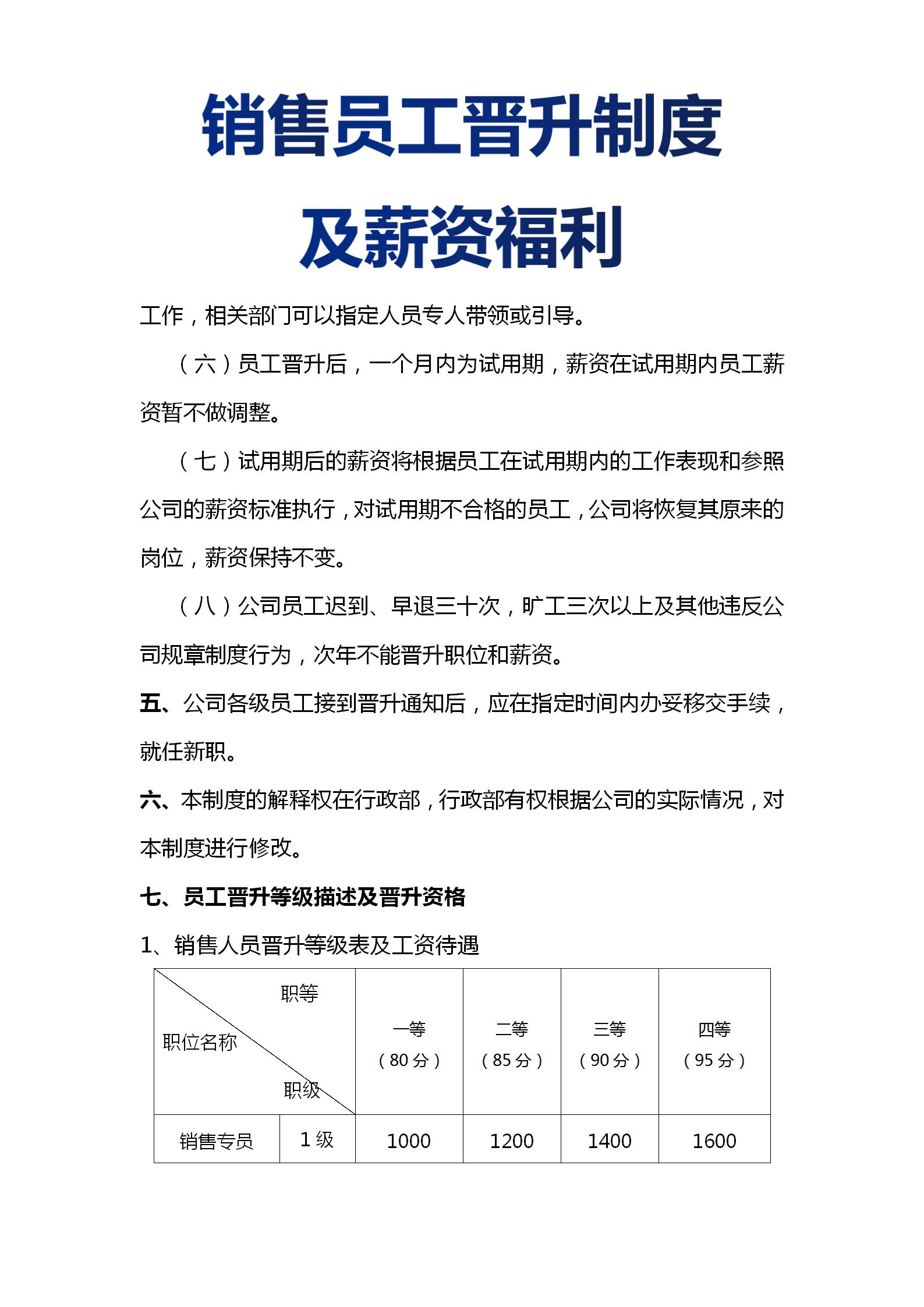
【温馨提示】
该份资料合计23页,我们已经为你整理成电子文档
如果您觉得这份资料对您有帮助
希望获取完整的电子版内容参考学习
您可以关注+收藏+转发
然后私信:0818