为深入优化全民阅读环境,推动我市文明城市建设,根据武冈市宣传部《关于促进书香武冈全民阅读工作的意见通知》、武宣发【2022】 10号文件和《全市万名干部联万企“送政策、解难题、优服务”百日攻坚行动方案》*共中**武冈市委办公室武办字【2022】63号文件精神,结合市教育局《关于开展中小学教学常规管理视导工作的通知》要求,鼓励广大师生爱阅读、勤阅读,不断提高自身阅读能力和综合素质,厚植爱*党**爱国爱社会主义的情感,形成浓厚的阅读氛围,特制定本方案。

一、目的意义
“深化全民阅读 建设书香武冈”共享阅读活动是为实施科教兴国战略,办好人民满意的教育,构建全民终身学习的学习型社会、学习型大国营造有利环境和实践经验。让书动起来,实现个人收藏与馆藏、书店书籍资源共享,打响“书香武冈”全民阅读品牌,丰富市民精神文化生活,进一步提高思想政治素质和科学文化素养,推进全国文明城市和国家历史文化名城精神文明建设。
二、活动主题
开启共享图书读书模式,深化全民阅读,建设书香武冈。
三、活动组织
主办单位:*共中**武冈市委、市人民政府
承办单位:武冈市文化旅游广电体育局
武冈市教育局
武冈市交通局
武冈市商务局
武冈市城市管理局
武冈市公园管理处
武冈市城建投资有限公司
协办单位:武冈市新华书店
武冈市时尚校园文化传播有限公司
成立领导小组。 由 任市深化全民阅读·建设书香武冈共享阅读活动领导小组(以下简称领导小组)组长, 任领导小组副组长, 等单位主要负责人为领导小组成员。领导小组下设办公室, 兼任办公室主任, 任办公室常务副主任, 任办公室副主任。

四、工作任务
1 、加强 全民阅读共享空间建设 。 完善中心公共图书馆阅读空间,要根据现有图书馆场所实际,建设不同的功能服务区,以满足民众的阅读需求,如构建依托丰富的馆藏资源为市民提供文献阅读服务的基本阅读区;拓展基于数字资源检索服务的知识发现区,开发承担继续教育功能的教育平台区,借助当前大规模在线教育平台募课的兴起,实现图书馆的继续教育职能,通过利用富有时代气息的场所空间和丰富的馆藏资源为闲暇人群提供阅读服务,营造出充满人文关怀,舒适惬意、平等自由的全民阅读空间。同时,充分利用现有闲置的消费扶贫岗亭、邮政报刊亭资源,建设共享书屋交易平台,设立随借随还借阅机制。家庭图书可以共享起来,市民可以在图书写上自己的相关联系方式和寄语,以及读书笔记的相关内容,让图书让图书分享出去。充分满足民众的阅读需求。 (实施单位:武冈市文化旅游广电体育局 、市图书馆、各街道乡镇分馆、 武冈市新华书店、 武冈市时尚校园文化传播有限公司 )

2 、 纳入 学 校图书馆共享空间。 学校图书馆共享空间是全民阅读共享空间的重要支撑,学校图书馆的资源丰富,正在逐步加大向社会开放的力度,将来亦将成为全民阅读活动推广的重要场所。当前,学校图书馆在共享空间建设中积累了丰富的经验,如何将学校图书馆的共享空间纳入到全民阅读空间,为学校图书馆新增全民阅读标签,需要在现有的共享空间建设中增加全民阅读服务的内容,如可以在共享空间中设置专门的全民阅读推广区,与城市的全民阅读活动互动,针对特色馆酒,推出面向特殊人群的文献服务区等。 (责任单 位: 武冈市教育局、各学校、 武冈市新华书店、 武冈市时尚校园文化传播有限公司 )
3 、 重塑基层、社区图书馆共享空间 。 基层社区图书馆是全民阅读共享空间建设的重要抓手,基层、社区图书馆的合理分布是全民阅读活动能否有效深入基层的重要标志。当前,社区图书馆建设情况不尽如人意,很多基层、社区图书馆由于地理位置,空间布局,资源保障方面的种种不足因素,导致用户使用率偏低,无法有效发挥自身作用。为了更好地服务全民阅读,基层社区图书馆建设要在选址上充分论证,要把服务的触角深入到交通便利,人流量大的城市区域,如在城市综合体中开设图书馆,利用城市综合体,商业中心共享空间打造图书馆共享空间;要在总分馆的模式下完善基层、社区图书馆的建设与服务水平。基层、社区图书馆在具体的空间设计上要吸收文化、休闲、舒适、自由的理念,着力打造一个为人民群众阅读服务的精神后花园。 (实施单位:武冈市文化旅游广电体育局 、市图书馆、各街道乡镇分馆 )
4 、 对接其他文化组织团体活动空间 。 书店、书吧、私人民间书屋、读书会、书友会等民间阅读组织文化服务点,在全民阅读共享空间中亦占有一席之地。通过鼓励其他文化组织举办形式多样的阅读推广活动,并将其阅读活动和阅读场所纳入全民阅读范畴,发挥其在全民阅读活动中的作用,共同推动全民阅读活动的开展。通过经费赞助、活动指导、共享交流和有效互动等方式,实现民间组织团体阅读推广场所与阅读推广活动、全民阅读活动的有效对接,完善全民阅读活动推广的覆盖面。 (实施单位:武冈市新华书店 、 武冈市时尚校园文化传播有限公司 )

5 、 拓展社会公共设施文化空间 。 文化服务点在阅读共享空间的构建中的作用尤为显著,地铁、公交、酒店、市政服务机构等均可以设立文化服务点,以满足国民的全民阅读需求。如可以在地铁设置24小时自助图书机,提供便利图书借阅服务,可以利用公交免费WIFI在遍布城乡的公交站台提供电子速报服务,可以在酒店,银行及其他公共服务机构场所提供电子图书等。公文化服务设施空间开展全民阅读可以有效提高全民阅速活动在人们生活中的渗入度。
(实施单位: 武冈市交通局、武冈市商务局、武冈市城市管理局、武冈市公园管理处、武冈市城建投资有限公司、 武冈市时尚校园文化传播有限公司 )
6 、建设 网络虚拟阅读共享空间 。 要打造“知识随身携带,兑读无所不在”的泛在全民阅读共享空间,网络虚拟阅读空间建设不可或缺,具体工作主要从以下方面展开。
(1)虚拟阅读服务平台的构建:全民阅读虚拟服务平台是与民众互动的桥梁,虚拟服务平台的建设可从以下几个方面入手:阅读专家会客厅的打造,定期邀请一些知名的阅读专家与读者交流互动,为读者提供图书推荐、书评等阅读分享活动;开发全民阅读服务机器人,可以实时与民众互动,进行阅读分享和经典推荐等;结合民众情况,为民众量身定制全民阅读菜单,提供个性化的服务;提供真人图书馆服务,可以借助虚拟服务平台向民众提供真人图书借阅服务;架设全民阅读微信公众服务平台,实现全民阅读活动的网络分享与阅读互动。 (实施单位: 武冈市图书馆、武冈市新华书 店、 武冈市时尚校园文化传播有限公司 )

(2)嵌入式网络阅读推广活动的开展:利用泛在的虚拟网络环境广泛开展嵌入式阅读推广活动,如可以与运营商合作开展手机报、阅读书目推荐等嵌入式信息推送服务,与应用软件开发商合作开展嵌入式阅读推广活动,与主流门户网站合作开展嵌入式导读活动等,未来的全民悦读活动可以充分融入游戏、娱乐和社交等网络虚拟生活中。 (实施单位: 武冈市图书馆、武冈市新华书店、 武冈市时尚校园文化传播有限公司 )
(3)移动阅读APP 开发:推动基于移动终端的阅读客户端开发。APP,是打造虚拟阅读空间的有效举措,通过对当前民众的阅读需求进行分析,对阅读人群进行分类梳理,开发服务全民阅读的移动阅读 APP,编制个人阅读指数和城市阅读指数,并尝试将阅读服务与民众的其他网络需求有效对接等,可以有效促进全民阅读活动的广泛推广。 (实施单位: 武冈市图书馆、武冈市新华书店、 武冈市时尚校园文化传播有限公司 )
五 、 工作要求
1 . 强化工作保障。 全市各级各部门要高度重视“书香武冈”全民阅读活动,安排相应工作经费,采取有效措施抓好落实。市委宣传部要加强公共图书馆、农家书屋建设,进一步提升区域性阅读服务。市新华书店、市图书馆等相关单位在活动策划、内容打造等方面要发挥优势,为广大人民群众提供优质阅读服务。市新华书店要充分发挥国有文化企业的引领作用,升级改造与湘西南明珠城市和邵阳西部生态圈中心城市文化相匹配的综合性门店和公益性共享书吧,并积极捐赠爱心图书,关爱留守儿童,帮助村级小学建立校园阅读室、班级图书角等。各责任单位要在5月1日前成立工作专班,明确专班工作人员,完成落实措施、明确行动工作目标和服务内容。要加强市领导小组及其办公室工作衔接,实现工作联动,尽早启动实施。
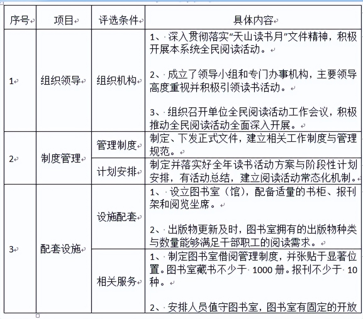
2 . 严格考核管理。 做好全民阅读工作是落实意识形态责任制的重要内容和重要任务,市委宣传部要将这一活动开展情况纳入意识形态考核范围;全市各级各部门要采取有力措施,确保全民阅读活动可管可控、导向正确;各级各部门单位要严格遵守相关规定,加强廉政建设,严禁借全民阅读之名变相为本单位干部职工发放福利;市新华书店要提供优质服务,积极配合“*党**建学习书屋”、政治读物和相关阅读类图书的发行工作。每年年底根据《2023 年武冈市“全民阅读示范单位”评选标准》评选一批“全民阅读示范单位”,奖励书籍、并颁发荣誉证书。
3 . 加大宣传力度。 宣传部门要加强对“书香机关”“书香校园”“书香企业”“书香家庭”“书香乡村(社区)”等主题活动的宣传,推介阅读先进典型,评选一批先进对象,使书香阅读学有榜样。同时,要通过新闻报道、专题栏目节目、公益广告等形式宣传“书香武冈”全民阅读活动,深入挖掘鲜活感人的读书事迹,大力宣传读书陶冶情操、读书改变命运、读书成就人生等感人故事。
武冈市共享图书服务中心
1、共享价格在25元以上的五本图书即可成为会员。
2、缴纳100元押金,工本费10元,可成为会员,享受会员全部服务。3、会员借阅图书三天之内全部免费。4、超过三天按1元每天计算。5、借走图书二本之内免押金,超过两本按定价的半价收取押金。6、以书会友图书在同类同价基础上按3元每本收取服务费。7、易书原则同类同价交换,超过部分按半价补偿,如通过书主同意可按协商解决。8、提供以旧书换新书服务项目。9、请爱惜图书,不得损坏或写坏图书,如要做读书笔记需另配本册,如有损坏按半价赔偿。10、本会员资格每年审定一次。
附件:
2023 年 武冈 市 “ 全民阅读示范单位 ”评选 标准


