3C产品行业正在经历高速发展,而随着人们在科技数码产品上的关注度升高,科技数码社区类产品的存在感也随之增强。那么,目前的科技数码社区产品都有哪些?本篇文章里,作者便针对“中关村在线”与“小红书”进行了竞品分析,一起来看。

一、项目描述
1. 竞品分析描述
通过对直接竞品和潜在竞品的分析,优化本产品的核心功能和页面布局,确定产品核心功能的定位。
了解目标用户的核心需求,挖掘核心用户的魅力型需求,为产品发展做准备。
2. 产品测试环境

二、市场分析
1. 行业背景分析
1)发展背景
利好政策、技术进步和市场需求驱动下,全球3C产品行业高速发展,2018年全球主要3C产品出货量达39.3亿台;同时,中国电商交易额逐年增长,3C产品线上渠道销售占比不断扩大。随着国民生活水平的不断提高以及对产品性能的追求,中国3C产品消费持续升级。2018年中国平板电脑市场中,中国企业华为和联想占总市场33.3%的市场份额。
2018年,国内手机市场总体出货量4.1亿部,国产品牌手机出货量3.7亿部,占同期手机出货量的89.5%。智能可穿戴设备整体市场规模呈增长态势,销售额逐年上升。iiMedia Research(艾媒咨询)数据显示,3C产品电商平台中苏宁易购的网络口碑最佳,3C产品电商平台中男性占比较大。随着大数据和5G技术的发展成熟和应用,带动3C产品进入发展快车道,艾媒咨询分析师认为,大数据将成为电商发展的核心竞争力,3C产品厂商应积极布局5G新风口,迎接3C产品带来新的市场机遇。
人工智能技术推动3C产品迭代升级:
3C产品通常被界定为计算机(Computer)、通信(Communication)和消费类电子产品(Consumer Electronics)。
传统的3C产品包括:电脑、平板电脑、手机、数码相机、电视机、影音*放播**之硬件设备或数字音频*放播**器等。
新兴的3C产品包括:智能手表、健身追踪设备在内的智能可穿戴设备、VR/AR设备终端、娱乐机器人、消费级无人机、智能家居等在内的电子产品。

图片来源:艾瑞咨询
在全球技术消费品市场中,3C产品增长最快2018年,3C产品(含通信产品、消费类电子产品)销量占整体技术消费市场的59.0%,为全球技术消费品市场的主要贡献者。其中,通信类产品销量占比44.0%,消费类产品占比15.0%。
2. 3C产品电商行业图谱分析

图片来源:艾媒网
3C类产品线上销售渠道主要以知名电商平台,如:天猫,京东,苏宁易购,国美在线,中关村在线等平台;线下消费主要以体验店及旗舰店为主,如小米体验店,华为体验店等。
3. 行业宏观经济分析(PEST分析)
1)政策环境
《中华人民共和国电子商务法》的出台,进一步推动中国电商交易额的逐年上升,这也使得线上渠道销售成为3C产品销售的大势所趋。中国手机市场线上销售额占比逐年增多,由2016年的24.0%到2018年的28.8%。现如今电子商务技术不断发展,未来各大3C产品厂商必然会继续跟进线上渠道的销售状况。
2)经济环境

图片来源:艾媒网
2018年,全年电子零售额突破9.0万亿元,同比增长23.9%,完成了《电子商务“十三五”发展规划》2020年网络零售总额预期目标10亿元的90.0%以上。
《电商法》出台,中国电商交易额逐年增长:

图片来源:艾媒网
2018年8月31日,《中华人民共和国电子商务法》(以下简称《电商法》)对电子商务经营者的资质、隐私保护和经营者的纳税问题等关键问题进行明文规定,并已于2019年1月1日起施行。《电商法》的正式实施,将进一步推动网上零售额的逐年上升。
3)社会环境
中国消费者更倾向于在线上渠道购买智能手机

图片来源:艾媒网
数据显示,只通过线上渠道购买比例最高的是中国,达34%;只通过线下渠道购买比例最低是中国,仅29%;总的来说,中国通过线上渠道购买智能手机比例是最高的,且中国市场巨大,人口基数大,需求量大。

图片来源:艾媒网
双11成为手机推广销售的重要方式:2018年荣耀3小时线上销售额5亿元,OPPO线上销售10小时超越同期去年全天销售额,vivo2018年30分钟销售额2亿元;而小米2018年全年新零售全渠道零售额共计仅52亿元。

图片来源:艾媒网
中国智能手机终端市场经历了“品牌主导→销量主导→技术主导→服务主导”的过程,目前处于服务主导的阶段。对于智能手机终端市场而言,给予消费者更好的、更优质的产品体验是赢得消费者的关键。
4)技术环境
① 大数据成为电商发展的核心竞争力
大数据时代,电商企业能够对剧增的访问量、海量订单、集中的大量付款行为提供稳定的处理能力,且能够预测消费者潜在的购物需求。电商企业试用大数据的最终目的是对消费者购买前的商品购物期望产生影响,主要体现在实现渠道优化、精准营销信息推送、线上与线下营销的连接三方面。
② 积极布局5G新风口
5G技术的商业应用将为电子消费产品带来新的市场机遇,也势必将促进电子消费品形态的迭代升级。在这种背景下,当前的电子消费品行业或将面临新一轮洗牌,头部企业的优势未必能够延续到5G时代。特别是手机等3C产品,都积极部署5G应用的市场化应用,例如5G芯片、柔性屏、4K技术等,开启了新一轮的竞争。
③ IT创新的集成化、融合化特征更加显著
信息技术越来越表现为技术群的协同发展,例如以集成电路、网络技术为代表的信息技术群带来了通信产业的革命,并已渗透到各个学科和领域。二是技术的综合集成与交叉融合增大了技术研发难度,需要技术、人才、资金等创新要素的集中投入,企业研发投入大,形成专利多,少数大企业通过核心技术创新形成标准或体系结盟,对后进入企业形成壁垒,进而主导产业发展。
4. 行业现状分析
中关村在线:科技资讯平台

图片来源:艾媒网
中关村在线是集产品数据、专业咨询、科技视频、互动行销为一体的垂直式B2C电商模式,主要以广告、频道赞助、整合营销数据调研等来源获得收益。中关村在线业务覆盖范围为:手机、笔记本、游戏硬件、数码影音、家电、企业办公、汽车科技、商城等,截至2019年3月时月均活跃用户量达到百万级。
京东:3C市场优势

图片来源:艾媒网
京东商城从创立时主要针对的业务既为3C数码类产品,后因3C类产品价值较高,易丢失及被盗,故创立了京东物流。京东商城现阶段在线业务主要为:家用电器、手机/数码/运营商、电脑/办公、家居/家具、服装类、美妆/清洁产品、箱包、钟表、珠宝等,形成了综合型电商,但是其针对3C类产品的保障及配送服务较好。京东商城的盈利模式主要为:广告收入、销售收入、店铺租金、京东快递、资金投资等;截至2019年3月时月均活跃用户量达到1.518亿,流量巨大。
三、用户分析
1. 目的
通过用户属性,挖掘用户本质需求,衍生出核心功能;其次,利用用户场景分析用户痛点需求,延伸出特色功能。
2. 用户细分
1)用户群体地域分布

图片来源:百度指数
从地域图可知,用户主要群体分布于一线城市和新一线城市,符合城市环境与消费水平,一线城市用户对产品要求更高一些,对新产品及新技术较为关注,对新鲜事物接受度较高,并愿意为此付费,有较强的消费力。

图片来源:百度指数
从上图可知,用户人群属性分布,主要人群为20-29岁年龄段的用户,次要为30-39岁年龄段用户,且男性远高于女性,此年龄端的人群有一定的消费能力,科技数码产品对男性有着天然的魅力。
总结:数据显示定位比较准确,年轻群体既有消费的欲望又有消费的能力,年龄较小对科技数码关注度不足,有关注度的大多也无消费能力,目前高龄群体对科技产品有一定抵触,认为黑科技自己学不会,不会玩,很少会关注。所以20-39岁年龄段的用户群体占据了95%之多,也牢牢的抓住了这块市场;男性在科技数码领域有较强的消费力,且具有明确的购买指向。
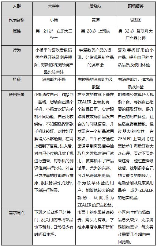
2)用户群体画像

图片来源:自行绘制
用户群体大学生群体,对科技数码产品比较感兴趣;数码产品发烧友,对新品资讯比较关注;追求精致生活的白领,寻找精致好物。
用户需求大学生群体:没有太强的购买欲望,只是对科技数码产品感兴趣,关注科技数码类资讯信息,跟随时代的步伐。发烧友:有强烈的购买欲望,对新产品有较强的求知欲望及使用欲望(新品试用),希望看到最快最准确的一手测评信息,同时希望有一个综合统计平台,一件预览数码发布会信息。精致白领群体:追求生活品质,喜爱精致好物,关注海量好物大众点评信息,买对不买贵,提升生活品质。
总结:通过用户属性,挖掘用户本质需求,衍生出核心功能;其次,利用用户场景分析用户痛点需求,延伸出特色功能。
四、商业模式
1. 中关村在线
1)分销渠道
中关村通过在线经销商,使用在线交易平台,为用户提供各种服务,利用现代通信技术开展网上交易,效率更高,服务范围广泛。中关村的主要客户是个人,中小企业和从事IT行业的经销商,而个人以学生和白领为主,网上交易比例较高。
移动互联网平台针对移动设备访问需求设计了移动应用客户端,向客户提供IT产品资讯,这一平台使中关村在线WAP站成为用户寻找IT资讯最方便快捷的网站。电子商务平台向用户提供各种资讯,电子商务解决方案。中关村的“Z”团是聚集大量厂商推出的诚信可靠的IT产品团购平台,不仅为商家提供更高收益,而且为购买者提供了更佳的购买渠道和价格。
2)收益来源
中关村在线(ZOL)主要依靠卖家的广告,频道赞助,整合营销zdc数据调研等获取收入和利润。ZOL线下资源户外广告,展览及发布会和全国10大区域城市市场,在全国10大IT核心城市拥有长期的合作市场,比如场地,卖场室外广告,DM,旗帜等。
除此以外中关村在线还与世界各地大学,北京电视台等电视媒体,北京晚报等平面媒体,电脑报等专业媒体,SINA和搜狐等网络媒体有合作关系。这样中关村在线网站就拥有了足够的资源及宣传的方式,可以为卖家宣传自己的产品和品牌,从中获取丰厚的利润和收益。
2. 小红书
1)目标定位
小红书定位为具有中高消费能力的年轻女性,这一部分人群的收入水平较高,从而其消费能力和消费意愿极高,加以良好的商业运作可以将之转化为极高的商业价值。
其瞄准的市场是海外中高档女性商品的销售领域,进行市场细分之后发现其竞争对手较少,以淘宝为代表的大型电商企业在此领域中也是刚刚起步,竞争压力小。
2)社区化的分享平台
小红书是经验驱动的,基于经验和口碑的产品形态导致了去中心化运营。小红书的编辑在筛选内容弱化“人”的因素,基于“内容好不好”的判断,更具有吸引力。社区用户黏性极高,高质量的内容带动的是极高的转化率,且去中心化的社区有利于培养用户的参与度。
3)科技支撑
① 大数据分析
传统的数据分析是基于购买经验而推送的商品信息,但小红书的数据分析是基于社区的数据而产生的购买单,从而将消费者的消费需求转化为消费行为。
② 新的社区模式
单纯指南型的产品对购物这种具有比较高时效性的场景是不够的,小红书转型成为小红书购物笔记,成为一个垂直类的社区,让消费者自主分享自己的购物体验。购物体验的高活跃度是内容分享激励机制,相反的是小红书为此没有任何的激励,一切都只是因为人本身就有分享的需求,小红书只是为他们提供了一个更大更真实更方便的分享社区。
③ 广泛的传播渠道
基于附有黏度的产品社区与合适的传播途径,加之病毒式的信息普及,即在百度、知乎、豆瓣、简书等待平台上进行营销,再加上强大的执行力和深刻的用户洞察,抓住用户痛点,传播效率提高。
④ 盈利来源
A. 触及用户痛点即海外购不知道买什么
淘宝让用户从网络上购买到全国各地的产品,在互联网的时代下可以轻松知道国外当地有什么值得购买的特产却变得困难,尤其是境外游时,小红书的出现解决了此痛点,打造了一个购物分享社区,使信息更加具有附着力,就更加具传播力、引爆点。因此盈利来源更加广泛、持续。
B. 独特的境外电商模式,盈利独特
小红书具有代表性的福利社标志着其变成一个境外电商,这中业务的转变是因为人们有一种去询问、去寻找怎么才能买到产品,福利社可以完成用户的从从内容到产品购买的一体化的服务,这种业务转变也是其顺利的成为社区电商的关键。区别了淘宝的“全球购”等待传统电商平台,盈利来源单一具有特色。
五、竞品分析
1. 战略层

图片来源:自行绘制
总结:通过分析中关村在线和小红书战略层的对比,可以看出两者产品定位不同,但同为社区型产品,只是业务方向不同,模式有相似之处,有参考的价值。
中关村在线为科技资讯阅读平台——看最新有料的科技新闻及新品发布会,在特色功能上,中关村在线打造:
- 推荐头条模块:每天更新丰富的原创科技类新闻资讯,及时科技资讯新闻报道,数码手机产品评测,并根据每个用户的不同兴趣进行专属内容推荐,打造你独有的科技资讯客户端。
- 查询报价功能:中关村在线拥有强大的IT数码产品库,IT数码购买者优先选择的专业产品数据库。四大科技新闻门户网站和近百家新闻网络媒体均采用中关村在线的标准产品数据库。
- 身边好物模块:新上线的科技产品导购平台,为你种草身边的科技潮品,提供购买、到店预约等优质线下服务。
- 科技问答模块:ZOL问答是最专业的IT问题解决平台,权威专家编辑团队在线为您解答所有IT问题。提供笔记本问答、手机问答、摄影问答、硬件问答及数码问答等。
- 新奇视频模块:科技资讯视频解读,新品辣品开箱试玩,热门产品抢先评测,每日为你带来大量科技视频。
小红书是标记我的生活——美好生活的分享社区,年轻人的生活方式平台,在这里发现美好、真实、多元的世界,找到你想要的生活。
- 热门社区模块:Get 年轻人的潮流生活方式!从时尚酷炫的潮鞋穿搭秘笈,到人少景美的小众旅行地,从简单易学的爆款美食食谱,到口碑爆棚的全网好剧安利,更有新奇 Vlog 让你看到更多好生活。
- 标签贴纸模块:海量标签随心标记,地点、品牌、话题涵盖美食、旅行、娱乐、影视综艺、时尚搭配、美妆护肤的方方面面,随时随地标记生活;用可爱搞怪或奇特的贴纸装饰,生活日常瞬间鲜活精彩!
2. 范围层

图片来源:自行绘制
对比来看,两款软件都包含了商品管理,订单管理,账户管理商城,短视频这五大模块,其中商城及商品管理、订短视频是核心功能。
可以看到,两款产品主题模块大致相同,但因针对群体不同,商品类型也不同,故功能会有所区分。
中关村在线主要以科技数码产品为主,小红书以国外商品为主,跨境电商模式,目标用户主要以中高消费女性群体;但两者都是先建立社区,以内容为主导,产生一定的用户黏度,后续开展电商业务,进行商业模式的变现,前期主要为广告引流及推广为产品主要盈利方式。
中关村在线短视频主要为介绍产品功能及详情,模块内无发送弹幕及收藏,收藏只有商品收藏,但基本都会有商品链接,小红书只有极少数商品有商品链接,大部分主要以分享为主,故小红书评论及弹幕比较活跃,用户进行讨论。
在商城模块,也有较大的不同,中关村在线有科技数码新品日历整理模块,可以一览新品时间及发布会,有科技数码产品的知识问答,邀请技术专家进行回答,攒机广场,模拟配机器查询跑分及状态,产品众测,对用户具有极大的吸引力,使用户留存及转化率大大提升;小红书主要以限时优惠,福利社吸引用户,同时又新人专享优惠,拉新较为简单。
3. 结构层
1)中关村在线功能结构

图片来源:自行绘制
分析:中关村在线首页模块主要是商品推荐及科技数码咨询推荐,产品页面主要是商品分类,便于用户进行查找;短视频主要是商品测评及讲解,快速了解产品信息。
2)小红书功能结构

图片来源:自行绘制
分析:小红书首页主要是用户动态短视频,进行导流,使用户查看有兴趣的商品,通过兴趣形成新的转化率,提升销售;对新用户,采取新用户专享优惠的方式,提升用户留存及用户转化。短视频板块,功能较为丰富,社区化社交方式,使用户形成群体,进一步增加用户黏度,商业模式上抓住了目标用户群体的需求。
总结:中关村在线与小红书功能结构及商业模式大体方向一致,购买流程也有相同之处,运营方式主体相同,都是社区化内容平台,后期达到一定流量之后进行商城变现,前期都是依靠广告及流量变现。在用户体验上来说,因产品针对人群及商品类型不同,各做了差异化,能满足大部分人群的需求。
3)用户购物流程图中
关村在线购买流程:

图片来源:自行绘制
小红书购买流程:

图片来源:自行绘制
中关村在线与小红书购物主流程相同,同分为两类群体,根据其目标分别进行引导,中关村在线有较为明确目标方向的可以进行搜索和热度推荐,无目标时可以查看评测视频及交流信息,对自己的需求进行引导性明确;小红书通过用户发布的穿搭等信息,对用户自身进行刺激,产生购买欲望,同时有强烈购买欲望时可以直接进行搜索,快速找到自己想要的产品。
4. 架构层
功能分析:

分析:从两款产品首页对比可以看出,中关村在线与小红书筛选方式大体相同,且都有搜索及产品Tab功能切换,便于用户快速寻找想要的商品及推荐;中关村在线首页打造了金刚区,使用户能快速使用核心功能,提升了用户体验;小红书首页主要是信息流展示,对用户进行兴趣引导,从而提升转化率及消费力。

分析:从对比图可以看出,中关村在线信息层级更为清晰,视觉感受较为清爽,用户体验较好;小红书产品界面商品主要分模块,信息展示较完善,但是一屏展示商品较少,商品分类Tab不利于使用,使用成本较高,用户体验偏弱。

中关村在线与小红书短视频方式大致相同,内容性不同,小红书综合性较强,中关村在线垂直于科技数码产品,主要针对于科技数码产品咨询及推荐;小红书顶部带搜索功能,虽中关村在线内容垂直,但也不便于寻找想要的信息;中关村在线视频详情大多带商品链接及商品详情分析,小红书主要为讲解及展示,想要寻找商品需求去商城进行下一步操作,产品各有优劣。

对比两款产品消息界面,中关村在线内容区分无问题,但表现形式较差,信息层级紊乱,无视觉重点中心;小红书在此界面视觉表现力较强,舒适度较高。

“我的”界面中关村在线与小红书进行对比,中关村在线我的界面信息层级较为清晰,但是视觉变现力较差,图标风格不统一,功能入口过于繁多,复杂;小红书信息层级也较为清晰,且界面视觉表现力较强,视觉张力舒适度较高。

“商品详情”界面中关村在线与小红书进行对比,大致功能相同,发布内容,评论,点赞,分享等;但小红书界面表现力更强,用户体验会更好。
总结:中关村在线与美小红书两款产品,各有自我优势,因其自身产品定位与目标人群不同,所以特色功能不同,表现方式及侧重点不同;但大致的产品方向,运营模式,盈利方式有异曲同工之处,主要体现在产品都是做社区化社交平台,后期变现方式都为商城。
六、总结
1. 中关村在线SWOT分析
1)优势
系统专业化的科技资讯及模拟配机
精准定位,科技数码垂直化社区
相较于线下平台,商品价格更为优惠
促销力度大,形式多样,宣传成本低
产品丰富,购物便捷
中关村在线从线下发展为线上,自身有一定的权威及品牌,可信度较高
2)劣势
供应链薄弱,商品品类较少,运输配送体系不完善
物流配送带来高成本和售后处理不便利
用户群体受到更多限制,主要以习惯网络化使用群体
3)机会
持续稳定发展的跨境电商市场
各方投资人显示出兴趣浓厚,社区化电商发展前景较好
数据时代和人工智能的到来,有利于促进内容和商品的精准推荐
4)威胁
平台规模逐渐扩大,社区化运营难度增加
商品品类的增加,商品品质把控及视频把控出现较大的难度
短视频平台的兴起,测评开箱类视频层出不穷,获取信息渠道增多,电商平台优惠的冲击
2. 小红书SWOT分析
1)优势
精准定位,拥有明确的目标用户群体
用户需求明确(易打造爆款,从而减轻库存压力)
推荐内容千人千面,实现个性化定制
优质的UGC分享社区,为平台带来稳定的高黏性的流量
成功建立“种草”“拔草”消费闭环
利用明星、人气综艺等为自己带来大量精准流量
2)劣势
供应链薄弱,商品品类较少,品质难以保证,运输配送体系不完善
电商功能不完善,导购引流指向性不明晰,商品运营不足(优惠折扣等)
线下布局薄弱,线下新零售门店布局步伐缓慢,购买体验不佳
笔记广告化泛滥,众多用户沦为广告写手,破坏内容的真实性,扰乱原有的社区生态环境
背靠腾讯阿里,拥有强大的资源支撑
资金,腾讯强大的社交资源,阿里物流、供应链资源
平台规模逐渐扩大,推荐效率难以保证
用户之间的品味差异化逐渐扩大
商品品类的增大,数据的稀疏,用户界面的限制,有可能导致平台推荐效率降低
其他竞品的竞争:如网易考拉等传统跨界电商的转型,相同社交电商模式的产品发展,抖音,B站等社交平台的后续发展方向重叠导致的竞争。
本文由@科科不是科科 原创发布于人人都是产品经理。未经许可,禁止转载。
题图来自 Unsplash,基于 CC0 协议
该文观点仅代表作者本人,人人都是产品经理平台仅提供信息存储空间服务。