户口,
可以说是海外定居华人最关心的问题。
近年来,每次
“中国公民定居国外需注销中国户口”
的相关新闻一出现,
都会在海外华人中掀起阵阵热潮。

(深圳市注销户口申请表,来源:深圳市公安局官网)
特别是从2018年5月1日,
《上海市常住户口管理规定》
正式开始试行之后,
大家就更担心
这一规定会扩展到其他地区...
而根据最新的消息显示,
这项规定可能很快就会来到大家身边了!
01
多地发布户口清理通告:国外定居将注销户口!
一转眼,2020已经过去了一半,
而对华人来说,下半年最值得关注的一件事,
就是11月1日将在全国范围内开展的
第七次全国人口普查

(来源:国家统计局)
为什么这次人口普查会牵动海外华人的心,
那是因为国内多地纷纷宣布:
将在这次人口普查中
完善户口整顿工作

(来源:半岛网)
据半岛网发布的新闻称,
在青岛市发布的户口清理整顿的通知中:
“凡是已征兵入伍、出国定居、死亡人员、加入外国国籍等按照规定应当注销户口而未注销的,
户主或者其他亲属应当在2020年8月20日前持相关证明材料到户籍地公安派出所办理户籍注销手续。”

(来源:半岛网)
不仅仅是青岛市,
全国多地也都发出了类似的工作通告。

(来源:达州公安)

虽然目前还没有看到北上广深等大城市发布相关通告,
但在第七次全国人口普查的背景下,
这项规定执行起来的可能性也就更大了。

(网络配图)
看到这里,想必很多在澳华人都开始紧张了,
因为户口不仅是每个中国公民的身份证明,
更是跟我们生活中的方方面面都有着紧密的联系。
从住房、教育、医疗、甚至结婚找对象都和户口息息相关,
更不用说发达城市的户口所带来的
获取当地优质社会资源的机会。

(网络配图)
因此很多华人拿了PR之后却选择不入澳洲国籍,
不仅可以在澳洲享受待遇福利,
也始终有着“中国公民”这条便利的后路。
但如今,除了 “加入外国国籍” 这一项,
“出国定居” 也被列入了应该整顿注销户口的名单。

(来源:半岛网)
之前定居国外、但仍保留中国国籍的华人,
可能很难再“好处两头占”了...

(网络配图)
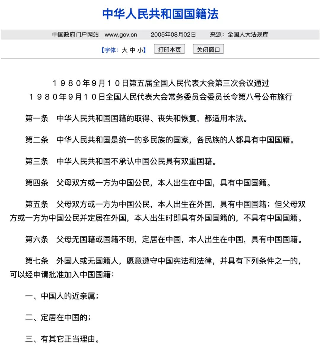
不过大家也不用过于担心所谓的“强制注销户口”,
首先我们要明白,
“户籍”和“国籍”是两个概念

(来源:中国政府门户网站)
拥有中国国籍,意味着拥有中国公民的身份,
国籍也代表一个人属于某一个国家的国民或公民的法律资格,
是国家对拥有国籍者实行外交保护的依据,
相关证件是拥有中国护照;


(来源:中国政府门户网站)
而中国的户籍,是一种
登记和管理人口出生、居住等的管理制度,
拥有中国户籍,
意味着会被记录在公安的人口管理系统中,
相关证件是身份证和户口本。

(网络配图)
中国一向不允许双重国籍,所以"加入外国国籍"之后,
必然需要放弃中国国籍和中国户口,
护照、身份证、户口本都得注销。

(网络配图)
其次,我们也要看看“出国定居”的详细定义,
根据国务院侨办发布的信息显示:
(一)“定居”是指中国公民已取得住在国长期或者永久居留权(PR),并已在住在国连续居留2年,两年内累计居留不少于18个月。”
(二)“中国公民虽未取得住在国长期或者永久居留权(PR),但已取得住在国连续5年以上(含5年)合法居留资格,5年内在住在国累计居留不少于30个月,视为华侨。”
(三)“中国公民出国留学(包括公派和自费)在外学习期间,或因公务出国(包括外派劳务人员)在外工作期间,均不视为华侨。”

(来源:国务院侨办)
也就是说,如果你是澳洲PR且在澳洲住了很多年,
那妥妥属于出国定居了;
或者虽然不是澳洲PR,但是连续5年都有在澳洲合法居住,
且5年内累计居住时间超过了30个月,
也属于出国定居范畴。
不过留学生和公务外派的朋友不用担心,
你们都不算在这个范围内。

(网络配图)
最后,今日哥还想说明的一点是,
除非主动放弃中国国籍、入籍澳洲之外,
就算被划为“出国定居”,需要注销户口,
也不代表就失去了中国国籍

(网络配图)
同时,注销了户口的出国人员,
回国定居后也还是可以恢复户口。
例如广东省注销户籍通知中写到:

(来源:广东省人民政府官网)
国外定居后要求返回内地定居的,
已取得永居权的华侨,由市侨办进行审批;

(来源:广东省人民政府官网)
而未取得永居权的海外华人,
由市公安局出入境管理部门审批。

(来源:广东省人民政府官网)

(网络配图)
这项规定作为完善户籍管理的一部分,大概率会逐步开始实施,
但具体以什么方式实施,后续问题又该如何处理,
目前还没有人能给出准确的答案。
不过今日哥也提醒在澳的华人朋友,
还是要多加留心关注,一切以遵守法律为前提。
02
这些中国人取得外国国籍或PR,将被撤职开除
除了对户籍进一步规范管理之外,
从这个月开始,还有一项重磅法规正式开始实施,
对违反规定取得外国国籍、
或永居证的公职人员,
予以撤职或开除处理。

(中华人民共和国司法部官网)
2020年7月1日,
《中华人民共和国公职人员政务处分法》正式开始生效实施,
而这也可以说是一份具有历史意义的法律法规。
因为这不仅是第一次以立法的形式,
明确了公职人员在何种违规的情况下将被给予何种处分,
更是能对所有行使公权力的公职人员进行监督。

(来源:人民日报)
一直以来,”公职人员“和”特权“都是热议话题,
我们也常常听到很多真真假假、游走在法律灰色地带的
“特权故事”

(网络配图)
其中不乏真的有一些公职人员被揭露
在任职期间取得国外国籍、永居证或者双重国籍,
为了让自己和家人过上“更好的”生活,
而挑战法律底线的行为。


(2019年上海一名外企高管挑战“双国籍”底线,
为5岁澳籍女儿办上海户口,
伪造文件被拘役2个月10天,并罚款2000元)
在这条法规实施之前,由于条例模糊,
一些拥有海外定居权的公职人员最多不予提拔重用。
例如个别不到正式退休年龄的内退老同志出国定居,
甚至还可能出现在澳洲或其他国家的房产拍卖市场上...

(网络配图)
而这些处在灰色地带的行为,只要不涉及具体的违法,
也可以打着“擦边球”如鱼得水。
但是这些利用职权、特权往国外跑的行为,
从现在起将再没有空子可钻。

(网络配图)
《中华人民共和国公职人员政务处分法》明确,
1. 违反规定出境或者办理因私出境证件的,予以记过或者记大过;情节严重的,予以降级或者撤职。
2. 违反规定取得外国国籍或者获取境外永久居留资格、长期居留许可的,予以撤职或者开除。”

(中华人民共和国司法部官网)
只要是中国公职人员,无论是因私办理出境证件,
还是通过任何方法途径获得外国国籍或永居证,
一律将给予严厉处分,
轻则记过,重则撤职或开除!

(新华网)
而据中国纪检委的界定,公职人员包括以下6类:
- 公务员以及参照《中华人民共和国公务员法》管理的人员;
- 法律、法规授权或者受国家机关依法委托管理公共事务的组织中从事公务的人员;
- 国有企业管理人员;
- 公办的教育、科研、文化、医疗卫生、体育等单位中从事管理的人员;
- 基层群众性自治组织中从事管理的人员;
- 其它依法履行公职的人员。

(新华网)
这6类公职人员的界定可以说是非常广泛了,
网友们也都纷纷拍手叫好:




不过就像一些网友说的,“公职人员更要遵纪守法”,
遵守国家法规、以身作则,才是公职人员应有的责任。

无论是对于户口的整顿,
还是对公职人员违法取得外国国籍的严打,
都是在往更加规范的方向改善。
无论是在国内还是国外,我们都更要注意遵纪守法。

(网络配图)
而对已经入了澳洲国籍的华人,
在回国时也要注意一点,那就是:
外籍华人留宿中国,24小时内必须要报备。

(人民网)
悉尼总领事馆的官网上也明确说明:

(中华人民共和国驻悉尼总领事馆)
定居国外的中国公民短期回国,要按照户口的管理规定,办理暂住登记;
而对于澳籍华人:
- 在回国后入住旅店等机构后,应当出示有效护照或者居留证件,并填写临时住宿登记表;
- 在亲戚朋友家入住,在城镇的须于抵达后24小时内(在农村地区的是72小时),由留宿人或者本人持住宿人的护照、证件和留宿人的户口簿到当地公安机关申报,填写临时住宿登记表;

(中华人民共和国公安部)
对于不按规定办理临时住宿登记手续的,
公安机关会给予警告,可以并处2000元以下的罚款,
非法居留的情节严重的,将处每非法居留一日500元、总额不超过1万元的罚款,或者5日以上15日以下的拘留。

(网络配图)