特种部队这个名字,相比大家都有所耳熟,他们是特殊的兵种,也是最有危险性的兵种,杀敌人如麻,没有半点畏惧,提起特种兵的野外生存课程,很多人想到的可能就是特种兵生吃蛇,活吞蝎子的画面,有时候特种兵还会吃蜈蚣,毛毛虫,以及我们熟悉的蚯蚓等动物 。 其实不管是哪种食物我们都会感到吃惊和排斥,毕竟这些都不是平常人会吃的文明食物,但特种兵大多数找求生食物的种类却和我们见到的有些出入。 比如说特种兵会有限找一些植物作为食物。


在圣地亚哥的野外生存训练中, 一名美国教官正在向智利空军的士 兵们讲解各种可食用植物的特征。


作为一种热带攀缘植物, 红薯是一种极好的食物来源。它含有丰富 的淀粉, 经过烘烤或者蒸煮以后可以安全食
特种部队士兵试吃植物原则:
- 选择该植物之中的某一部分。
- 未曾入口以前,可以把该植物的一小片放置于嘴唇的外边缘, 体验一下是否具有灼热或者发痒的感觉。
- 如果3分钟以后仍然没有任何反应, 那 么 ,就 在舌头上面, 等 待 1 5分 钟 。
- 如 果 仍 然 没 有 反 应,彻底 进行咀嚼并且在口腔内保留15分钟。 切勿吞咽下去。
- 倘若在此期间没有疼痛一类的刺激感觉, 可以把口中的咀嚼 物咽下去。
- 等待 8小时。 观察一下是否出现其他不良反应, 例 如 呕 吐 、
- 大量饮水。
如果没有发现不良反应,可以吃下按照上述同样方法准备好 的半杯食物。再等待8小时,倘若 无 不 良反 应,那 么 就 可以证明该 植物是可以安全食用的。
地下茎可供食用的植物
某些植物的地下苤(即生长千地面以下的那些球状根)往往 含有丰富的淀粉,经过水煮或者烘烤以后即可食用。含有这种可食 用地下茎的植物包括慈菇、山药(又称洋芋)、香蒲和李并等。
有一些植物的根部或者根茎内也含有大量的淀粉。这一类植物有猴面包树、四棱豆、车前草、 欧洲蕨菜、石蕊(又称驯鹿苔)、 牛防风、水宇、石耳、美人蕉、菊宦、山葵椤、莲花、当归、荷 花等。
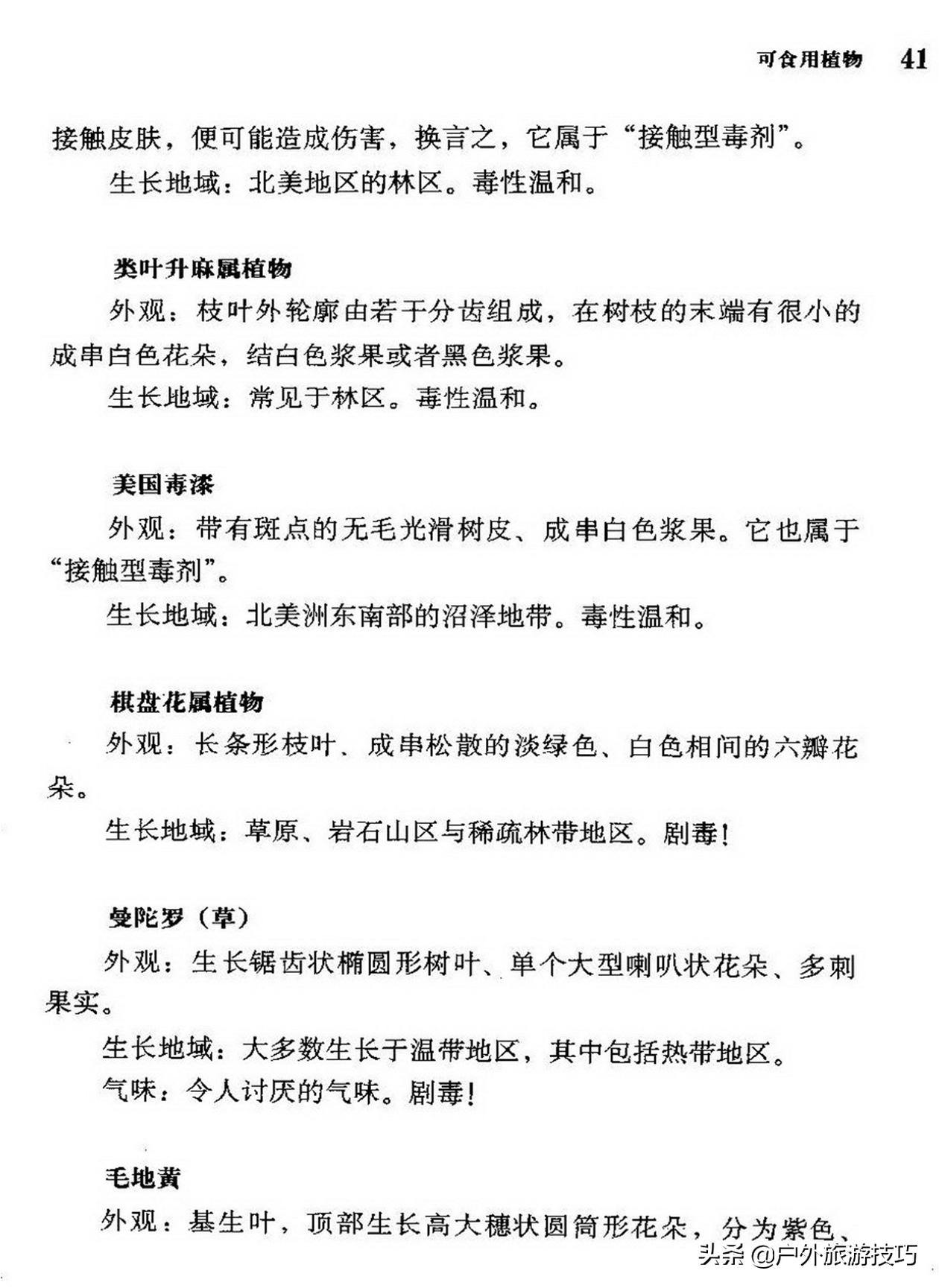
棋盘花属植物都生长着一个有毒的球茎.开白色花朵或者黄 色花朵。然而.其他一些球茎植物却是可以食用的,例如野百合、 野郁金香、鸦蒜、蓝色百合与卷丹。
一般说来,可食用植物嫩芽的生长条件与芦笋的生长条件基 本相似。有许多种类可以生食,但是,还是以煮熟以后再食用为宜。 这些可食用的植物嫩芽包括:马齿觅、石蕊、竹子、鱼尾葵、四棱 豆、欧洲蕨菜、台湾紫藤、野生大黄、香蒲、苏铁、石耳、番木瓜 果、甘荒、荷花 等。

野樱桃是特种部队常见的可食用果实。它也像其他野生植物—样生 长于世界各地。
叶子可以食用的植物
如果枝叶可以食用,那么下述这些植物的绝大部分都是可以 食用的。这些植物包括蒲公英、出柳菊叶菊芹、阔叶野草、酢浆草、 荨麻等。此外,几 乎所有无毒植物的嫩叶也是可以食用的。
既然有一些植物的叶子可以食用, 那 么 树 木 中心的木髓也是可以食用的。这一类的植物有扇形棕搁、鱼尾葵、苏铁、椰子、 台湾紫藤、甘庶等。所谓树木的内层树皮就是指紧靠内部木质树芯的那一层,这 一层树皮是可以生食的。不要食用树木的外层表皮 , 那 是 因为它 们往往含有大痲带有苦味的丹宁酸。
花朵
可以食用的植物花朵包括野玫瑰、苦西瓜、番木瓜果、香蕉、 山葵、马棕椰、 丝 瓜 振等。花粉为黄色粉末状, 具有很离、高的食用 价值。
坚果
坚果含有丰富的蛋白质。虽然绝大多数坚果都可以生吃,但是, 诸 如 橡子一类的坚果最好还是煮熟以后再吃。可食用坚果一类的植
物包括杏仁、菱角、山毛样、橡树、松树、栗于、腰果、樑子、胡桃等。
果肉
在许多水果中,只有种子周围的那些果肉可以食用。这些水果包括番荔枝、面包果树、罗望子等。
树胶与树脂
树胶与树脂均属于树木本身的汁液,本身含有很高的食用价值与营养价值,从树木表皮收集起来以后,经过干燥或者硬化即可食用。(参阅上述美国空军食用植物的基本原则。)
植物汁液
藤本植物与具他植物也可以被看成是一种潜在的可饮用水资
源。从花颈处割开,把植物内的液体滴入一只容器,这种液体本身 具有很高的营养价值。内部含有可饮用树汁或者可饮用水的树木包 括:
·可饮用水类型树木: 金 *欢合**、苦西瓜、龙舌兰、白藤、仙人 掌、野葡萄等。
·可饮用树汁类型树木:椰子树、鱼尾葵、西谷椰子(又称苏 铁)、桃椰、扇形棕搁等。
有毒植物图鉴
特种部队的士兵们对一些最普通的有毒植物都有所了解,为 此,他们能够防止中毒事故的发生。然而,在这里我们仍然要特别 强调学会识别铁杉与毒芹这两种剧毒性植物。
毒芹
外观: 紫色斑纹茎秤、每枝生长2片~ 3 片齿状小 叶 , 开成串 白色小花。
生长地域;常见千河湖水边地带,遍布于世界各地。 气味:令 人讨厌的气味。剧苺!

特种部队应当小心谨慎地避开铁杉。铁杉属千有毒植物, 由 千本身 那种令人讨厌的气味, 人们能够轻而易举地
念珠豌豆:世界上最毒的植物,外表美丽但是是剧毒的,这种毒素的名字是相思豆毒素,每年都有新闻报道,有因为误食这种豌豆而死亡的新闻。

乌头:这种有着“毒药女王”称号的植物,大多数分布在欧洲,中国国内不算常见。这种植物有着漂亮的紫色花朵,但是越漂亮的就越危险。

铁杉:人们发现和利用这种毒物已经很多年了,而且铁杉是有很多种的,大多数分布在欧州和北美,都有剧毒。

海檬树:这种树又有“自杀树”的别称,可见毒性有多猛烈。不过比较幸运的是,这种树在中国并不常见,多分布于印度。

白蛇根:含有佩兰毒素的白蛇根,每一个部位都是有毒的。在19世纪这种植物让很多欧洲移民死去

颠茄:主要毒素是阿托品的这种植物,毒素十分强烈。一般来说,两个颠茄果实就能够杀死一个成年人。

毒番石榴:在美洲常见的一种植物,整株都有毒的一种植物,这种树的毒素叫佛波醇,会对皮肤产生刺激。

蓖麻:蓖麻油大家肯定都见过,这个是无毒的,但是蓖麻籽是有毒的。

铃兰:看起来非常美丽秀气,但是她的毒性是非常剧烈的,并且和夹竹桃一样,都是全株有毒。

夹竹桃:一种常见的全身有毒的植物,花和茎叶都是有毒的,所以最好不要在自己的家中种植这种植物,也不要让孩子触碰。

毒藤
外观: 三 种各不相 同的 叶 、淡绿色花朵、白 色浆果一旦

粉红色和黄色。生长地域: 荒芜地带, 遍 布于 世界各地。毒性极强。
附子
外观 : 生 长手掌形树叶, 内 有 深 层 叶 脉 ,带 色或者黄色花朵。生长地域: 潮 湿树林与阴湿地带。毒性较高!
颠茄
外观: 椭圆形枝叶、单只钟形紫色花朵或者浅绿色花朵, 能 够 结出闪闪发亮的黑色浆果。
生长地域: 欧 洲 树 林 地 带 或 者 丛 林 地 区 。 毒 性 较 高 !
毛茛
外观 : 花 朵呈浅黄色, 富有腊状光泽 , 一 般 有 五个甚至更多的 花瓣。
生 长地 域 : 温带地区与北极地区。能够引起严重的胃肠炎症!

如同铁杉一样, 毛地 黄也属于有毒植物。它生 长千世界各地的荒芜地 带。尽管外表非常漂亮,



