好消息,华为畅享7S系统更新8.0.0.176版本,主要更新新增了华为GPU Turbo图形处理加速技术,玩游戏操作更流畅。建议更新。

一.主要更新:
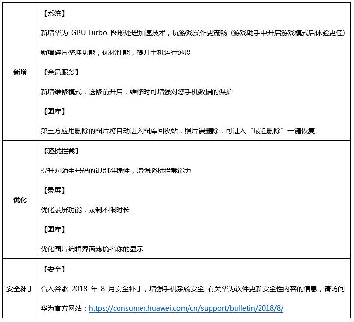
1.新增华为GPU Turbo图形处理加速技术,玩游戏操作更流畅;新增碎片整理功能,优化性能,提升手机运行速度。
2.新增维修模式,送修前开启,维修时可增强对您手机数据的保护。
3.第三方应用删除的图片将自动进入图库回收站,照片误删除,可进入“最近删除”一键恢复。
4.提升对陌生号码识别的准确性,增强骚扰拦截能力。
5.优化录屏功能,录屏不限时长。
6.优化图片编辑界面滤镜名称的显示。
7.合入谷歌2018年8月安全补丁,增强手机系统安全。

二.升级方式:2018年8月31日10:00,开启会员服务报名不限量开放。支持8.0.0.173升级到8.0.0.176版本的升级链路。

更新后,游戏发热和流畅度明显改善,耗电也优化了很多,值得更新!