由于题材特殊性,农村剧一直是国产剧中的“弱势群体”。近年来,由于脱贫攻坚、乡村振兴、绿水青山、返乡创业等,与“三农”问题相关的重大现实主题先后出现,农村题材电视剧才迎来了迟到已久的跨越式发展。
像《山海情》《最美的青春》《幸福到万家》《去有风的地方》这样,艺术品质、市场回报和社会影响力齐头并进的佳作,打开了行业对农村、田园题材电视剧的想象。 但从体感温度来说,农村田园剧似乎还是水温过冷的一片海域,并没有太多相关头部新项目的消息曝光。

与之形成鲜明对比的,是今年以来短视频平台上“新农人”和“返乡潮”主题UGC内容的爆发。
从直播带货的背景太假哥到返乡摆烂的侯翠翠,从“糙汉版李子柒”帅农鸟哥到纪录片导演何苦的《追山人》,这些乡村UP主的一次次出圈,已经充分说明农人的生活、农村的故事,观众很关心,同时具备社会话题性。

短视频领域的这波“乡村”热度,能否传导到剧集创作中?继《山海情》的土掉渣、《去有风的地方》的治愈系之后,农村田园剧还有哪些突围方向?
影视独舌将目前已经处于制作、待播阶段的农村田园剧和今年刚立项的农村剧分别做了统计,以窥未来1-2年间此类剧集的基本画像。

严肃派:农业和农民的史诗
农村题材电视剧,包含了三个创作着力点——农业、农村、农民。这三点虽然紧密联系,但围绕的创作主题不同,倚重的要点总有区分。
比如,近两年处于主流地位,以乡村振兴、脱贫攻坚为主题的农村剧,着力点便是地理空间——“农村”。故事发生地,基本上不离开具体的村镇,讲的是一个“地方”的发展、蜕变。
以农民为着力点的农村剧,故事空间就可能会更灵活。 在当下的经济社会生活中,农民是流动的。他们可能会在城市和农村来回穿梭,也可能会在城乡结合部栖身。以他们为主角,讲述农民心史的剧集,也算是农村题材电视剧。
在爱奇艺今年的招商片单中,就有着这么一部讲述农民心史的作品——《高兴》。这部剧由王伟执导,王三毛、磊子编剧,刘夏联合编剧,改编自贾平凹的同名小说。

原著小说关注的是土地变迁后的农民生存状态,主人公刘高兴则是一个从农村到西安拾荒的农民工,重点情节包括破烂人生、背尸还乡、恋上风尘女等,现实中带点魔幻感。这部小说之前曾被改编成电影,突出的是喜剧、爱情、励志。这次改编成剧集,创作关键词是“社会万象”“小人物”“人情味”。
编剧王三毛、磊子如今已经凭借《山海情》成为农村题材电视剧的金字招牌。凭悬疑剧、历史剧惊艳业界的导演王伟,则一向以细致入微的视觉把控力见长。相信这样的编导组合,能够把《高兴》这个发生在城市边缘的农民故事,拍出特色。
在待播的头部农村剧中,农业史诗也是重要方向。 由康洪雷任总导演、赵冬苓编剧,郭涛、张晚意主演的《父辈的荣耀》便是代表。

这部剧讲述的是1998-2015年间中国林业的沧桑巨变,几代林场人的生态传承是主线,林场工人下岗、商业停伐、绿水青山就是金山银山、建设国家森林公园等国家性大事件融入其中。
值得指出的是,虽然林业也属农业大类,但由林场和林业工人组成的建制并不算是典型的乡村结构。《父辈的荣耀》的创作缘起是为中国林业作传,但也算是另辟蹊径打开了农村题材剧集创作的新思路。
治愈系:有风的地方很多
今年开年,一部《去有风的地方》的热播不仅再次带火了大理的旅游业,也探明了都市年轻人的“逃离”指数。

《去有风的地方》不是典型的农村剧。故事虽然发生在乡村,但它的视角是都市的,对乡村的价值判断是审美的。它更倾向于呈现田园想象,而不是乡土中国。从市场层面评估,这种田园治愈系剧集的目标受众,远比传统农村剧的用户画像更有“消费者”潜力。
但创作中,田园治愈系剧集却并没有迎来井喷式发展。 更多创作者,还是谨慎地选择将非遗传承、电商创业、科技兴农作为高概念元素,融入到都市剧中。似乎有风的地方只有大理,能挑起大梁,去有风的地方的只能是刘亦菲。
在待播剧中,《我的阿勒泰》算是能纳入田园风的民族乡土题材电视剧。
这部剧改编自李娟备受好评的同名散文集,齐康任制片人,滕丛丛执导,马伊琍、周依然、于适领衔主演。

原著用质朴清新又不乏趣味的调子,记录了她在阿勒泰地区生活的点滴,展现了游牧民族在边地独特的生存景观。 这组散文既因作者的亲身经历而细密生动,又因李娟对牧民生活的旁观视角而容易代入,特别适合改编成剧。阿勒泰很有可能在剧集播出后,成为下一个“有风的地方”。
虽然长剧头部作品中田园剧并不多,但抖音、快手的重点微短剧中,田园风剧集都没有缺席。抖音走的是IP改编路线,开发了《去有风的地方》的衍生微短剧《有风》;快手在今年暑期档,则有一部讲述祖孙渔村成长趣事的田园治愈剧《拜托啦奶奶》。
微短剧在这一题材赛道的积极表现,至少说明,田园治愈剧的确具备充分的情绪价值和当下话题性。

致富经:打开爽剧的脑洞
在待播的农村剧中,还有几部品相特殊的作品值得拿出来一说。
一部是优酷储备的《第五名发家》。
这部剧改编自多一半的同名网络小说,围绕大学生返乡创业,带领乡亲们共同富裕的基调展开。故事主角第五名既是一个走出山村的大学生、“全身的希望”,又是莫名身负巨债的“屌丝”。 他在跌落人生谷底后回到家乡,靠卖虫子赚到第一桶金,并最终带村民致富。
这个像升级版《致富经》的故事,带有浓郁的“男频”味道,甚至男主角都是因男频剧《我叫赵甲第》为观众熟知的贺鹏,想必剧中少不了扮猪吃老虎、大开金手指等爽剧必备法宝。

同样讲述致富故事还有一部剧名直白的微短剧——《共富养猪场》。这部剧将在快手星芒短剧剧场与观众见面,讲述的是女卷王回乡养猪,不仅致富成功还养出了一朵“桃花”的故事。
其实致富故事带有天然的传奇性,在此基础上再添加点大学生返乡创业的荷尔蒙,不失为一条撬动流量大门的新路子。
还有一部,是即将于今年第三季度在爱奇艺与观众见面的古装田园剧《田耕纪》。这部剧改编自种田文知名IP《重生小地主》,是种田文改编剧不多的落地之作。
其实,种田文中穿越回去规规矩矩种田的并不多,毕竟好不容易带着现代知识的buff来到古代,至少要经商、建城为富一方才算过瘾。
《田耕纪》上演的却是古代李子柒的故事。真的靠土地开金手指赚大钱,同时还会斗极品亲戚,谈甜甜恋爱。
虽然我们谈到农村剧时一般指的是当代农村故事,但古装剧也可以有农村纪事、田园牧歌。 毕竟,连谍战剧都有了古装谍战,那农村剧为何不能有古代田园的分支呢?

尾声:继续边缘化?
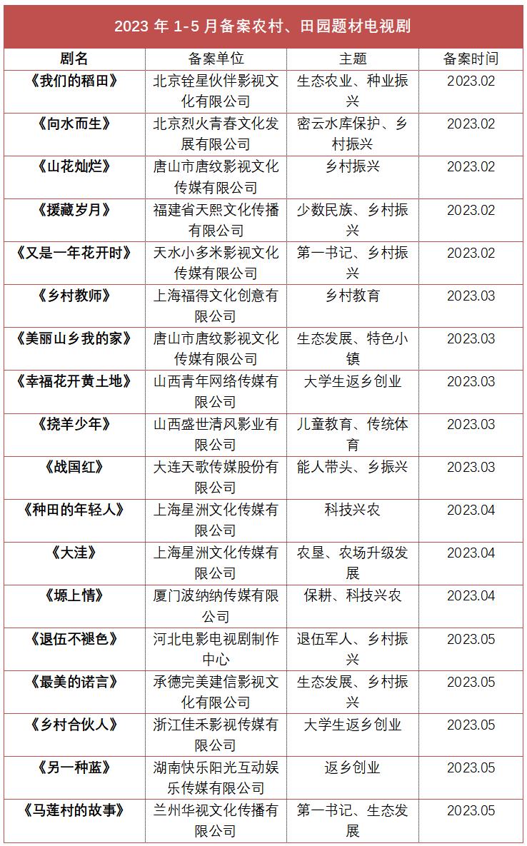
聊完能登上平台招商片单的重点项目,再梳理一下农村剧的备案情况。
今年1-5月份以来,农村题材电视剧已经备案了近20部。这些作品出自头部公司之手不多,故事概念有创新性的也不多。不少备案的农村剧还带着浓郁的任务色彩,与当下农村、田园剧的创作主潮无法合流。这些作品能从纸面落地到作品,并成为招商片单上头部剧集的可能性很小。

事实上,单从招商片单来看,农村题材剧集也依旧处于边缘地位。
是观众们,尤其是年轻观众不想看农村故事吗?从短视频平台的内容热度趋势来看,并非如此。
那年轻观众想看怎样的农村故事?除了以上待播剧探索的新路,今年上半年引起广泛讨论的纪录片《追山人》,似乎也能给我们一起启示。
这部纪录片讲述了一个北大富二代女生回乡创业养蜂的故事。明明技术合伙人优秀,自己也兢兢业业,但她的创业却最终以一地鸡毛、血本无归告终,甚至连累纪录片导演何苦都因此举债,在短视频里直播带货卖蜂蜜……

故事真实、荒诞,充满黑色幽默。年轻人返乡,是当下劳动力结构再调整的必然。但返乡不是“理想国”,当你被坚硬的乡村撞出第一头包后,才能算是踏进门槛。
这样鲜活的当代乡村图景,剧集创作不应当缺席。
【文/铁皮小鼓】