
作者:赵洪鑫 北京洪宇科技有限公司CEO
众所周知,临床试验需要做患者入排流程图,也就是CONSORT图。回顾性研究,或者大数据研究,虽然不入组患者,但也要做患者数据入排流程图,这都是论文里必须要有的。
如果是注册临床试验,统计程序员会用复杂的编程语言,直接从原始入排数据集中生成CONSORT图。但我们广大的临床科研人员,可没这个本事,大多数用word,稍微有点能耐的,用Visio等流程图软件绘制,但是还得布局排版!还得鼠标拖来拖去!还要手工调框的大小!还要调箭头方向,粗细!非常麻烦,耗时耗力,很多人一提到要画流程图,心中那个烦闷那。鑫哥这种懒人更是不可能接受这种还要自己排版的方式。
如何才能让不会编程的医生,轻松解决流程图问题呢?鑫哥查了一下目前市面上生成流程图的程序代码,大概有两种思路,一种是从原始的患者数中生成metadata, 然后一个一个从程序中生成,另一种是构建一个grid网格,如3*10,5*10的网格,然后选择要显示的元素。都实在太low了,且不够智能。鑫哥以前是临床医生,太懂得临床医生的苦,别跟我讲代码,讲算法,没时间,忙着呢。
鑫哥想了一晚上,决定用箭头语言来实现。用三个小时做成了一个非常好用的工具,献给大家,希望能彻底解决广大临床研究者的困难。其他浪费时间不解决实际场景问题的东西吹得再响都不能称为人工智能。
好的,工具放出,大家从下面这个链接进入:
https://zhaohongxin0.shinyapps.io/Flowchart/
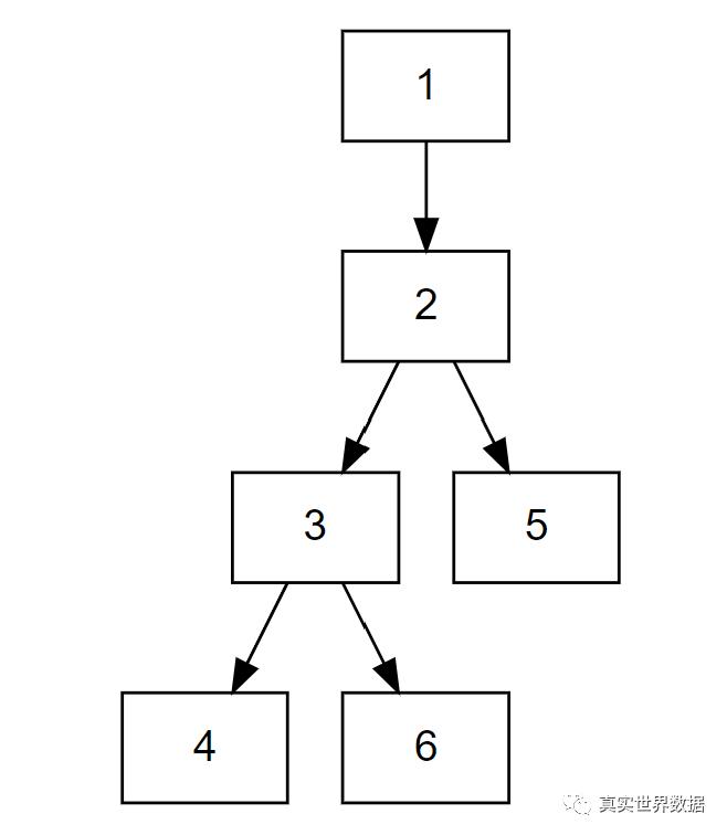
一开始,我们先思考下要画什么样的图,举个例子,画下面这个简单的图:

大家先在心里简单设计一下,或者画个下面这样的草图帮助整理思路:

第一步,我们心里先确定一下,一共需要多少个方框,这个例子里,一共需要六个方框。
第二步,用数字给方框编个号码,顺序无所谓,随意,只要每个方框有个整数编号就行。
好的,接下来进入我们的程序页面:
https://zhaohongxin0.shinyapps.io/Flowchart/

进去之后,程序会问我们,要画的图一共包含几个方框,这里选6即可。于是生成了6个方框。
第二步,告诉程序方框之间箭头怎么连接。这里我们用一种简单的箭头语言。
我们用数字123代表方框,用符号 -> 来代表箭头,注意这里都是英文半角符号哈,别打错了。比如 1->2代表从方框1打箭头到方框2。2->6代表从方框2打箭头到方框6。
而我们要生成的图,我们看一下就知道了,从1到2到3到4,箭头连过去,从2到5有一个箭头,从3到6有一个箭头。所以我们用下面的语言表示:
1->2->3->4;
2->5;
3->6
中间用分号隔开哈。
好的,我们把我们想要表达的这个意思告诉工具即可,把这几句粘贴到工具里:

输入进去之后,马上生成了我们设计的框架图。输入过程中因为程序在实时计算,所以没输完之前不符合语法可能会弹窗显示错误信息,不用管它,按照格式继续输入完毕后就没问题了。
然后第三步,我们在右边的文本框里,输入每个框要显示的文字内容就完事儿了。

然后马上就得到了我们要的图:

方框的大小什么不用调,本工具会自动根据文字数量优化调整。如果要增加框的数量,回到上面,拖一下滚动条增加方框的数量,然后修改箭头语言加进来就完事了,不用重头再来一遍,很智能。
好了,现在大家明白了,这个工具不仅仅用来画患者入排流程图,而是可以画任何流程图。比如下面这种复杂的玩意儿:

就是用下面简单的描述就生成啦:

另外,鑫哥只给本工具开放了最多15个方框,应该怎么都够用了,图片暂时没有导出功能,大家可以屏幕截图。如果需要15个以上方框,或者需要导出高分辨率图片的,请加公众号“真实世界数据”,给鑫哥留言后开放。
就这么简单,你学会了吗?