大家需要的备考资源在文末会提及!!!
很多人都想要报考安全工程师,想要拿下个证提升自己,这样的人是很值得肯定的,只要知道学习来提升自己那么你注定比别人要领先一个等级,比那些整天得过且过,一有时间就去打牌、喝酒、娱乐、刷短视频的人强多了,偶尔放纵可以但是经常这样就完全是浪费时间了。
好了话不多说,回归主题,今天就跟大家好好地聊聊关于中级注册安全工程师报考相关条件的问题,因为看了很多人发的报考条件根本没有更新,因为今年3月份中国人事网已经更新了各类职业考试的门槛要求,很多都降低或者取消了硬性要求,对于大部分人而言都是好事情!
下面我们依次来看看各类关于报考的内容:
一、中级注册安全工程师报考条件
1.报考条件部分需求门槛降低
由于打字很麻烦就直接上图了,关于报考的条件在2022年调整后工作年限有了明显的降低,不再硬规定必须要超过4年或者5年,而是都有适应性的降低年限需求。


附上官方链接:
2.工作年限计算和学历专业需求
还有就是上图中所涉及到的相关学历或者学位一定要是经国家教育行政部门承认的正规学历或学位,所以有的花钱买的那种是不认可的,一定要注意且能在学信网上查到。另外一个重要的就是大家不太清楚怎么计算工作年限是否达到标准,一般来说是从你毕业时候开始算起截止日期为报考当年的12月31日,不过要以你符合条件的毕业学历后的工作年限为准。
就是说如果你是中专你报考了一个大专后,那么只能从你大专毕业后的年限开始算;如果你是大专毕业报考了一个本科那年限可以从你的专科毕业年限算起,也可以从你的本科毕业年限算,只要符合最低学历要求就行。计算年限是假如你是2022年6月份毕业工作的(前提是专业学历符合专科要求),那么从今年开始到2027年你就可以报名考试了,如果不是安全工程相关专业的则需要到2028年才能报考。不清楚专业是否符合的,对照下表。

3.关于免试科目(级别为增报专业、免一科、免二科)
具体的免试科目符合条件参照下图!

4.关于成绩保留
中级注册安全工程师成绩按新制度规定的4年为一个周期进行管理,也就是说成绩保留4年,但要注意的是很多人搞错了以为是第五年之前成绩全部取消,事实上是从第五年开始你还没全部考过那么第一年的成绩就作废,第二、三、四年的成绩依然有效。另外已经取得注册安全工程师执业资格证书或中级注册安全工程师职业资格证书的考生(含中专学历人员),可以报名参加其他专业类别考试(增报专业)。
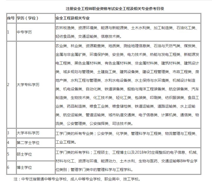
二、各专业类别注册安全工程师执业行业界定表
如果有不清楚各个专业对应的执业范围可以对照下面这张表,友情提醒最好报考专业跟自己的工作相接壤的,价值最高。

三、社保要求
社保是中级注册安全工程师的社保要求每个地区都不一样,往年需要核查社保的地区有:北京、天津、上海、山东、安徽、广西、辽宁、湖南、云南、陕西、青海、甘肃等地,因为各个省份需求不同,因此实际需求大家根据各地的人事考试网的具体通知要求为准。
可能大家不清楚为什么有的地区一定要核查社保,其主要原因主要是这三点:
1. 限制异地报考
第一,有这种考虑的地区在办理合格证书时审查“本地缴纳社会保险的证明,否则按提供虚假材料注销合格证书”。
第二,是在考前现场审核环节,对怀疑为异地报考的考生核查“本地缴纳社保的社保卡或社保缴费证明”。
2. 限制报考专业
有的地区只审查非专业考生,但是大部分地市则没有这种区分,要求所有报考人员都要查社会保险。
3. 审查工作单位的真实性
这是审查保险的重要目的。换另外一句话来说,通过审查社会保险的缴纳单位,以确认报考考生在岗工作。为了更进一步保证这项审查工作的效力,有的地区还要求提供工作合同原件,比如江苏苏州执业药师报考。
另外,各地区对于社会保险缴纳时间方面的要求也存在差异。但是,鉴于社会保险可以补缴,所审核时间比较短,容易造假。
有的地区要求“社会保险参保累计缴纳年限应不少于报考条件中相应的工作年限”。
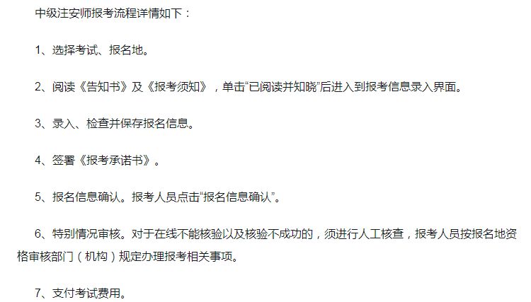
四、报名流程
每年都有还不少朋友报考的时候闹出一些乌龙,所以报名的时候一定要仔细核对相关的需求,不然要是有填错的地方后面会很麻烦。

五、报名所需求的材料(社保证明部分地区需要)
报考中级注册安全工程师需要好几份材料,这样东西一定要尽早地去准备,该找的毕业证书或者免试资格证明需要早点找到,需要办理相关单位的证明也要早点去开。

注意:上面所提到的各类证件和证书需要提供原件以及复印件各一份,要绝对真实有效!因为各个地区的报名材料可能需求有所差别,最终还是按照当地人事考试网的报名通知为准。
关于备考资源(已经列出来照搬即可,私信可能回复不及时哈)
每次很多朋友都会私信问下有没有什么推荐的备考资源啥的,为了减少大家的时间和精力去浪费在这上面,我统计了一下目前备考最受追捧的一些网课资料题库等资源。大家直接去选用即可:
1.网课(适合自己风格最好)
全网差不多该专业的授课老师都给你整理了,试听一下再做选择最好!因为每个人风格和基础不同,不好做详细推荐。富裕的直接官方购买视频,拮据一点的去QQ群里找都是些二道贩子价格适中,白嫖的话去小破站,不过缺点是可能没有讲义。

2.资料笔记
首先官方教材一定要有,认准出版社就行。其次复习最好的笔记资料是学霸笔记、思维导图、高频考点,分别针对章节考点总结、全书系统框架构建了解、常考内容强化,差不多可以支持到备考结束。

3.刷题软件——安全工程师刷题
这里要强调微信上的这个《安全工程师刷题》小程序题库,几乎可以满足所有用户的需求,而且还可以刷知识点和练习章节真题。题量大、质量高、考点覆盖广、考前还有电子版真题和押题卷、能刷知识点,不用去对比其他的,这个是目前大家综合反响最好的,直接备考使用就行。

最后
所有关于中级注册安全工程师报名需要的条件、材料差不多全在这里了,如果个别地区有区别的欢迎大家评论区交流。最后祝大家早日拿证上岸!