公司注册电话被标记了怎么消除 (手机号码如何取消店名标注)

视频加载中...

手机号码被标记店铺名称怎么办?家用座机电话被标记公司名称或单位名字如何消除?电话号码拨打时自动显示公司名称或店名在对方手机上,如果是私人号码,我们就需要想办法将这些名称标签全部申请取消干净,否则会影响号码的正常使用。电话号码的错误标记到底要如何来消除呢?下面来聊一聊。

电话显示公司名称或店名时,如果是自己的业务电话,而且显示的名称正是自己的企业名称或店铺名字,这样就不需要处理,如果显示的名称不对,我们可以请正显网络科技将错误的名称修改为自己公司名称或店名,这样就可以让电话成为一个很不错的宣传窗口,对开展业务非常有帮助。

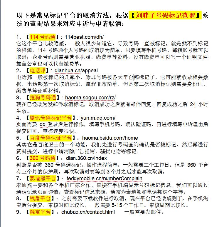
如果是私人号码被标记公司或企业名称,我们消除或取消标记的方法是:首先通过搜索找到:刘胖子号码标记查询网,这是免费查询标记出处的网站,打开网页输入号码点击查询按钮,刘胖子标记查询就自动查找标记号码的软件有哪些,比如360卫士、腾讯管家、电话邦、泰迪熊移动、阿里钱盾、114号码百事通等等,我们再根据查询结果去对应平台申诉取消,非常方便。

如果大家觉得有用,请分享给身边的朋友。

手机号码被标注为某店名怎么取消,号码被标记公司名称怎样取消

号码显示店名取消

手机号码被标注为某店名怎么取消,号码被标记公司名称怎样取消

公司名称标记消除方法

手机号码被标注为某店名怎么取消,号码被标记公司名称怎样取消

快递外卖

手机号码被标注为某店名怎么取消,号码被标记公司名称怎样取消

骚扰电话

手机号码被标注为某店名怎么取消,号码被标记公司名称怎样取消

广告推销

手机号码被标注为某店名怎么取消,号码被标记公司名称怎样取消

诈骗电话

手机号码被标注为某店名怎么取消,号码被标记公司名称怎样取消

企业名称