2020年是强基计划实施元年,不少同学通过强基计划考取了理想名校。
此前掌上高考特别策划的 《请回答:强基计划》 栏目中已经通过报考、入围、专业等篇章对强基计划进行了全方位的解读。
2020年强基计划招生政策中明确其是按照综合成绩由高到低排列进行录取,校测成绩占综合成绩的10%-15%,由此可见校测成绩的重要性。
那么校测考什么,如何考呢?本期我们将对这些问题一一进行解读。

01 强基计划校测考什么?
“强基计划”更加重视对学生更全面的考查,将考生的高考成绩(不低于85%)、高校综合考核结果和综合素质评价等进行折算,再按照综合成绩由高到低进行录取。
2020年高校强基计划以考生综合成绩择优录取,校测成绩是综合成绩的重要部分。
校测成绩占比
据统计,36所高校中除南开大学校测成绩占综合成绩的10%外,其他高校校测成绩均占综合成绩的15%。

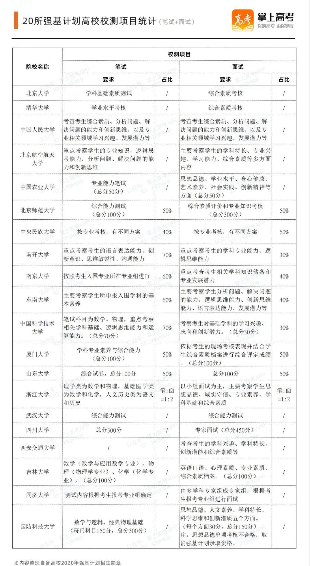
校测项目统计
强基计划高校校测主要考笔试、面试和体测,其中有16所高校不考笔试。需要注意的是,体测为达标测试,不计入总成绩,但不达标者不予录取。
高考后,高校会公布入围名单,入围考生可决定是否参加校测,考试一般集中安排在1-2天内进行。

掌上高考提醒
考生参加校测即默认参加高校强基计划志愿,无需再次填报。强基计划在提前批次之前录取,如果未被强基计划志愿录取,可参与后续批次投档。
另外,从参与校测的考生反馈来看,笔试难度高于高考,接近或等于竞赛复赛水平;面试则形式多样,多结合时政热点提问、由主考官针对话题或考生报考材料延伸提问等。
掌上高考建议,2021年计划参加强基计划的考生可提前做一做去年各高校强基计划的笔试真题及往年的竞赛真题,对考试题目和类型有一定了解,把握好笔试做题的节奏和时间。
02 强基计划校测具体怎么考?
为了帮助考生和家长更清晰地了解校测具体怎么考,掌上高考结合2020年强基高校招生简章,统计了高校校测的具体项目及要求,建议收藏哦!
20所高校考笔试+面试
强基计划的笔试主要考查学生对所报学科的基本素养和分析问题、解决问题的能力、逻辑思维能力、创新思维能力、语言表达能力、思辨能力、组织协调能力等方面。

据统计,多数高校强基计划的笔试分专业进行,目的在于分别测试专业志向、兴趣特长。
例如,报考数学与应用数学专业的考生在笔试中会被考到数理探究,要求考生运用逻辑思维,调动学科基础知识进行运算。
多所高校说明面试采取专家、考生“双随机”抽签的方式,也有如大连理工大学采取专家、考生、试题“三随机”抽签的方式进行,既划定了考试的考题范围,又有一定的随机性。
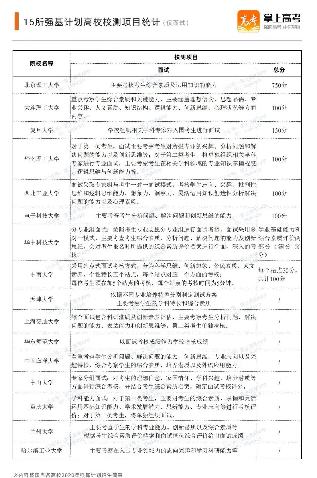
16所高校仅考面试
多数高校的面试将分专业进行,其目的在于分别测试专业志向和兴趣特长。
大部分院校对于面试也提出了明确的要求,例如浙江大学就明确说明面试以小组面试为主,主要考察学生思想品德、诚实守信、专业素养、学科基础和综合素质。

36所高校体测项目统计
体测也是校测的重要一个环节,体测为达标测试,不计入总成绩,但不达标者不予录取。各校对体测的要求各有不同,本文统计了2020年36所强基计划高校的体测项目,供参考!

03 常见问题解答
1.强基计划校测笔试、面试是什么时候?
答:2020年的强基计划笔试、面试时间由各高校决定,一般在高考结束后。
2.强基计划校测考什么?
答:强基计划校测包括笔试、面试和体育测试(达标测试),从2020年的情况来看,参与强基计划的36所高校有16所仅有面试,20所先笔试后面试,具体考试科目和考试安排以高校简章公布和实际安排为准。
3.强基计划校测在哪考?
答:校测一般在高校组织,也有高校在全国设置考点。
4.体测不达标,影响录取吗?
答:有部分高校在简章中强调了体育测试不合格不能录取,家长和考生可以咨询招办具体要求或规避相关项目择校。
据了解,2020年因为疫情影响,大部分高校临时取消了体测。
5.体质测试与体育测试有什么不同?
答:是一样的内容,叫法不同。高校强基计划简章对体测都有具体项目的说明和标准,每个学校不一样。
6.考生如果同时报强基和综评。综评校测在强基计划前面,如果通过综评校测了,强基是不是即使入围也不能参加?
答:不是,学生仍然可以参加强基校测,录取顺序强基优先。
编辑:奶糖
审核:李大嚣张
终审:Berio