掌上V黔南由黔南广播电视台黔南广播主办
2020年贵州省*草烟**专卖局招聘公告
一、基本资格条件
(一)具有中华人民共和国国籍;
(二)拥护*党**的路线方针政策,遵纪守法,品行端正,无不良记录,有志于从事*草烟**行业工作;
(三)2020年应届毕业且具有派遣资格的纳入国家统一招生计划的全日制大学本科及以上学历毕业生,并能按期获得国家认可的毕业证和学位证。国(境)外院校毕业生,要求2020年12月31日前获得教育部留学服务中心的学历学位书面认证;
(四)大学本科毕业生年龄不超过25周岁(即1995年3月31日之后出生),硕士毕业生年龄不超过30周岁(即1990年3月31日之后出生);
(五)身体健康具有正常履行职责的身体条件。
二、招聘岗位
本次共计招聘78人,具体招聘单位、专业、岗位、条件,详见附件《2020年贵州省*草烟**专卖局(公司)招聘岗位表》。报考人员可通过以下网站查阅:国家*草烟**专卖局网站
(http://www.tobacco.gov.cn/html/);贵州省*草烟**专卖局(公司)网站(http://www.gztobacco.cn/)。
三、招聘程序
(一)网上报名
本次招聘采取网络报名的方式,不受理现场报名。应聘人员可登录网址(http://221.13.5.123:885/s2020/)进行网上报名。应聘人员应根据本人专业情况和个人意愿,从岗位表中只能选择一个符合报名条件的岗位报名,多报无效。报名一经本人确认后,所有信息不能修改。
报名时间: 2020年2月25日12:00至2020年3月10日12:00,逾期不再受理。
(二)资格审查
报名人数与岗位拟招聘人数的有效竞争比例不得低于3:1,如低于有效竞争比例将调减该岗位招录计划直至取消该招录岗位。结合招聘岗位需求和应聘人员的基本情况等方面进行综合考虑,由省局(公司)对应聘者进行资格审核,对报名应聘人员按照一定的比例进行择优初选和资格审查,择优确定进入下一轮考试人员名单,报名截止后,报名人员及时登录贵州省*草烟**专卖局(公司)公开招录系统查询初审筛选结果。
(三)笔试
笔试内容为行政职业能力测试与申论,笔试地点在贵阳市。具体时间和详细地址在贵州省*草烟**专卖局(公司)公开招录系统公布。
(四)笔试成绩公布
根据笔试成绩筛选面试入围名单,并在贵州省*草烟**专卖局(公司)公开招录系统公布。
(五)面试
按笔试成绩从高到低按1:3确定面试人选,最后一名面试人选的笔试成绩并列者,同时参加面试。具体时间和详细地址在贵州省*草烟**专卖局(公司)公开招录系统公布。
(六)面试确认
通过短信或电话等方式通知入围面试人员确认是否参加面试,如入围面试人员在规定时间内未确认面试,视为主动放弃面试资格,面试人员在面试开始3日前放弃面试的,在同一岗位按照笔试成绩从高到低顺序依次递补。
(七)综合成绩排名及公示
综合成绩排名及公布:综合成绩=笔试成绩×50%+面试成绩×50%,笔试成绩、面试成绩及综合成绩保留到小数点后两位数字,综合成绩相同的,按照面试成绩从高分到低分的顺序排名。面试结束后,在贵州省*草烟**专卖局(公司)公开招录系统公布考察对象名单。
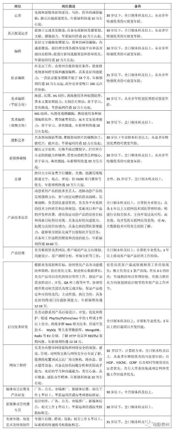
贵州广播电视台2020年春季招聘
招聘流程:网上报名—初选—网上面试—实习2个月—考核—录用
用工方式:编制外聘用,与台属公司签订劳动合同
福利薪酬待遇:按岗位进行考核,享受五险一金等福利待遇
简历提交截止日期:2020年3月6日
招聘岗位(每个人只能报一个岗位):

特别提醒
资格审查贯穿于招聘工作全过程,如在招聘过程中任何环节发现有违纪违规、材料不齐、提供虚假信息或报名人员条件不符合招聘岗位条件要求等情况的,随时取消应聘资格。
手机扫描二维*报码**名
多彩宝互联网服务有限公司春季招聘公告
贵州多彩宝互联网服务有限公司由多彩贵州网有限责任公司(省管国有大一型文化传媒企业)于2015年12月在贵阳市国家高新区注册成立,是一家以大数据政务、民生服务开发应用为主业的互联网创新型企业。
一、招聘原则
(一)公开公平,竞争择优原则。
(二)海纳百川,任人唯贤原则。
(三)科学测评,宁缺毋滥原则。
二、报名资格条件/招聘职位/岗位职责
(一)公共条件
1、身体健康、年龄不是问题、性别不是问题,只要你想干、肯干、未来就是你的,胜利别无选择。
2、学历参考岗位任职要求,但我们看中的更是你的能力。
(二)招聘岗位及人数详见下表

(三)各招聘岗位具体工作职责、任职要求详见附件1
(扫描查看公告详情)
三、实施程序
(一)实施流程:应聘报名→资格审查→初面→笔试→终面→体检政审→择优录用。
体检政审不占权重,但对体检政审不合格的,公司将不予录用。
(二)报名及有关事项
1、报名时间:2020年2月28日至3月8日。
5、其他:工作地点为贵阳,能够适应因工作需要的加班和出差任务,服从工作安排。
四、薪酬待遇
8至20万元,执行公司福利制度,特殊岗位人才由公司领导单独面议决定。
中铁建物业管理有限公司贵阳分公司诚聘
项目经理
职位描述:负责组织实施物业项目各项经营管理工作,确保服务品质和经营管理指标的达成,团队建设及管理等工作。
职位要求
1、大专及以上学历,25-45周岁;
2、熟悉物业前介、物业接管验收、后期管理、物业行业政策,物业招投标、物业费测算,团队建设及管理能力强;
3、20万方住宅小区管理经验。
福利待遇:餐补+五险一金+工龄工资+带薪年休假+生日福利+高温补贴+年终奖金。完善的培训体系、轮岗机会及晋升空间
楼栋管家
岗位职责:
1.参与公司、项目服务中心组织的各项客服工作;
2.负责管辖区业户关系维护;
3.对管辖区业户报修进行质量和效率进行跟踪、回访;
4.负责工程遗留问题的维修跟踪及维修效果的回访及维修结果的业户确认,并做好相关统计和记录;
5.在客服主管的直接领导下,负责本责任楼栋内和周边的所有、环境、绿化、保洁、设施的巡查工作,发现问题及时与相关部门按流程联系;
6.负责责任内所有楼栋的装修巡查及装修验收并按照规定流程办理相关的验收手续;协助办理装修验收后的退款手续;
7.定期对业户回访;开展业户意见征询等活动;
8.催缴及收取物业服务费及公共能耗费等费用。任职资格:
1.男女不限,大学专科及以上学历,
2.接受过物业管理或酒店管理相关教育和培训者优先,持有物业管理相关证书者先;
3.一年以上物业管理工作经验,熟悉国家《物业管理条例》、《物权法》等政策法规;
4.有较强的亲和力和沟通协调能力;
5.具备良好的服务意识及良好的心理压力承受能力;
6.熟练掌握OFFICE办公软件.工作时间:8小时
客服主管
岗位职责:负责组织物业客服部开展业主服务咨询、客户关系维护、提升业主满意度、物业费催缴等工作;任职资格:
1、大专以上学历,年龄25-40周岁,
2、有2年以上物业客服团队管理经验,熟悉物业管理法律法规,较好的语言表达和沟通能力、较强的服务意识和抗压能力。
品质经理
职位描述:负责物业服务品质及品牌推广、体系文件完善与推广、品质管理及知识技能培训、品质的日常管理等工作。
职位要求
1、大专及以上学历;25-45周岁;
2、熟悉物业管理ISO质理认证管理体系、熟悉物业相关法律法规;
3、3年以上大型物业管理工作经验。
福利待遇:餐补+五险一金+工龄工资+带薪年休假+生日福利+高温补贴+年终奖金。完善的培训体系、轮岗机会及晋升空间
工程主管
职位要求
1、大专及以上学历,25-45周岁,持有效高(低)压电工操作证;
2、熟悉物业设备运行维保、装修管理、水电安装维护;
3、2年以上大型物业工程主管工作经验。
福利待遇:餐补+五险一金+工龄工资+带薪年休假+生日福利+年终奖金。完善的培训体系、轮岗机会及晋升空间
弱电技工
工作职责:维护小区楼宇对讲系统、车辆管理系统、监控系统、门禁系统任职要求:
1、22-45周岁,中专及以上学历;
2、熟悉楼宇对讲的维修及安装;
3、熟悉车辆管理系统的维修(熟悉捷顺设备者优先);
4、熟悉监控系统的维修;
5、熟悉门禁系统、周届防卫系统的维修。福利待遇:3600-5500元+360元餐补+五险一金+工龄工资+带薪年休假+生日福利+年终奖金。完善的培训体系、轮岗机会及晋升空间
工程技工
职位描述:负责物业小区用电线路、设施设备的维修及养护等工作
职位要求
1、中专及以上学历,20-45周岁;2、持有效高(低)压电工操作证,1年以上物业综合维修工作经验。
福利待遇:餐补+五险一金+工龄工资+带薪年休假+生日福利+年终奖金。完善的培训体系、轮岗机会及晋升空间
形象岗秩序员
工作职责:负责售楼中心及地产行政办公区秩序维护、消防安全防范、营销中心客户迎送、车辆指引,小区巡逻,应急事件处理等工作任职资格:
1、18-35周岁,初中以上文化,净身高175CM(含)以上;
2、体格健壮、服务意识强、形象气质佳。工作时间:12工作地点:毕节或贵阳
客服前台
工作职责:负责受理物业服务中心业主来电来访,收费、交房、装修、车位租赁等相关手续任职要求:大专以上学历,身高156以上,服务意识强,亲和力好,熟悉办公软件
单位地址: 贵州省贵阳市南明区贵阳市南明区太慈桥国际城水岸天街三楼中铁建
工作地点: 可选贵阳、遵义、毕节
联系电话: 0851-85106080
贵州省贵阳市经贸职业学校2020年
公开招聘工作人员
贵州省贵阳市经贸职业学校原系贵州财经大学举办的中专部,经省教委《黔教职通(1993)113号》文批准设立的一所具有学历教育、职业培训、国家职业技能鉴定等职能的中等职业学校,学校占地150余亩,在校学生4800余人,教职工200余人,学校因扩大办学规模,现面向社会公开招聘以下工作人员。
一、招聘岗位

二、招聘工作程序及信息发布平台
1、招考工作程序为投递简历报名、初试(教学岗位、班主任岗位须试讲)、复试、考察(含体检、试用期)、转正聘用。
三、招聘办法及要求
1、应聘者只能选择一个岗位报名,进行网上投递简历(须附上简历、毕业证书复印件、资格证书复印件、身份证正反两面复印件、本人近期免冠蓝底一寸照)。
2、应聘者应认真阅读《招聘简章》及《岗位表》所列的岗位要求,诚信投递符合条件的岗位,提交的报考申请资料应当真实、准确。凡提供虚假资料、提供的资料与本人实际不相符的,在招考任一环节一经查实即取消其面试录取资格
四、初试
1、初试于2020年3月17日在学校行政楼二楼会议室进行。
2、考生凭本人有效居民身份证、个人简历、毕业证、学位证、复印件(填好的应聘人员登记表参加初试,未按时到达初试地点、资料未带齐者视为自动放弃。
3、初试具体做法:
(1)统一笔试(笔试内容不限专业,为综合能力测试)时间1小时。
(2)A、行政岗位和管理岗位的初试由面试者集中在会议室集合,由工作人员分组带入*党**政办会议室参加初试,内容包括(2分钟自我介绍+面试官提问3-5题),对面试过程进行记录,作为复试的依据。
B、教学岗位的初试包括了面试及片段教学(试讲),初试通过者由工作人员带至教务科报到,然后单独片段试讲10-15分钟(自己准备拿手的知识模块,要求黑板板书)。
五、复试
1、 初试结束后学校安排中餐,中餐后符合要求的继续参加复试。
2、 复试由校委会领导亲自组织复试和专业测试,流程如下:
请行政岗应聘者准备自我介绍(3分钟内),阐述能胜任岗位的理由(3分钟内),领导问答环节;
请教学岗应聘者准备自我介绍(2分钟内)和专业测试(3分钟内),阐述个人教学方法和风格(可评判是否适合中职教育),领导问答环节。
六、考察(含体检、入职办理)
1、通过复试的录用者,我校对体检合格的考察对象采取电函形式通知来我校办理入职手续并约定上岗时间。入职前须准备在指定医院体检的报告单,体检费由个人承担。未参加体检或体检不合格者不能进入后续环节。
2、请录取人员于指定时间来我校统一办理入职手续并签定《聘用合同书》,并带齐个人身份证复印件、个人体检合格报告、户口簿复印件(户主页和本人页印在同一张纸上)、毕业证复印件、学位证复印件、教师资格证复印件(若有的话)、相关技能证书及职称(若有的话)、荣誉证书复印件、优秀作品复印件、蓝底一寸彩照。
(以上所有材料请务必准备一式两份)
七、薪资待遇
试用期二个月,试用期满后,购买五险。基本待遇:基本工资+岗位工资+课酬工资+节假日补贴,另免费提供食宿等。
八、联系方式
1、联系电话:15208515117杨校长(微信同号) 13984148246罗校长。
请在上班期间咨询
2、应聘以上岗位需准备(毕业证,相关资格证,学位证)扫描件及简历发送到邮箱:466135139@qq.com,邮箱及个人简历主题填写格式为:(姓名+所学专业+应聘职位如:张三+教育学+班主任),其它格式不予受理。
3.现场报名:应聘者持详细个人简历及相关证件、证书前往贵州省贵阳市经贸职业学校办公室直接报名(来校前请先电话确认)。
我校本次招聘岗位*共中***党**员以及优秀学生干部和有工作经验者优先录用。
学校地址:贵阳市白云区同城大道电商产业园
贵阳市农业农垦投资发展集团
有限公司(国企)招聘177人
一、公司简介
市农投集团是经贵阳市委、市政府批准,于2015年12月注册成立的市属国有企业;本次春季专场招聘是为贯彻落实贵州省委省政府、贵阳市委市政府关于做好新型冠状病毒疫情防控期间企业有序开展复工复产工作文件精神,经报集团公司*党**委批准,决定面向社会公开招录177人以上,现将相关事宜公告如下:
二、招聘原则
坚持公平、公正、公开,讲政治、讲规律、讲规矩,德才兼备,择优录取。
三、招聘方式
本次招聘活动将面向广大社会求职人员,采取全面公开招聘的方式进行。
四、招聘对象
(一)拥护中国*产党共**的领导,执行*党**的方针、路线、政策,遵纪守法、品行端正。
(二)五官端正、身体健康、无重大疾病和影响工作的遗传性疾病。
(三)具有良好的政治素质、职业操守和团队合作精神,具备强烈的事业心和责任感,能吃苦耐劳。
(四)22岁以上,部分岗位*共中***党**员优先,具体要求详见附表。
(五)具备符合岗位要求的文化程度、专业技能和职业素养。
(六)有以下情况的人员不得招聘录用:
1.不能坚持*党**的基本路线,在重大政治问题上不能与*党**中央保持一致的,有过*党反***社会反**言行的;
2.有过犯罪记录并受到判刑、处罚、惩戒、行政拘留的;
3.曾被开除公职处分或在机关、企事业单位因违反有关法律、法规、纪律规定被勒令辞退的;
4.受到*党**内严重警告、行政记大过等处分尚在处分期或影响期内的;
5.正在接受立案审查的或尚未给予结论的;
6.在国家和法定机构组织的各级各类招考中被认定实施了考试作弊行为的;
7.有吸毒史和酒驾记录的;
8.国家相关法律、法规规定不得招聘录用的其它情形。
五、招聘岗位
(一)集团总部(共4人)
1.产业发展部副经理(1人)
2.外派下属企业财务总监(3人)
(二)贵阳市粮食发展(集团)有限公司(共1人)
*党**建工作人员(1人)
(三)贵阳三联乳业有限公司(共14人)
1.销售总监(1人)
2.市场总监(1人)
3.总经办主任(1人)
4.技术开发部部长(1人)
5.财务部副部长(1人)
6.人力资源总监(1人)
7.质量管理部部长(1人)
8.乳品厂机电一体化工程师(2人)
9.乳品厂制冷工程师(1人)
10.软件工程师(2人)
11.运维工程师(2人)
(四)贵阳市扶贫开发投资有限公司(若干)
1.综合部副部长(1人)
2.规划发展部副部长(1人)
3.内审部副部长(1人)
4.项目管理部副部长(1人)
5.蔬菜事业部副总监(1人)
6.蔬菜事业部生产副部长(1人)
7.销售公司渠道开发经理(1人)
8.销售公司品牌电商经理(1人)
9.销售公司供应链经理(1人)
10.销售公司省外批发经理(1人)
11.下属园区公司副总经理(12人)
12.蔬菜基地技术员/种植师傅/基地经理(若干)
以下岗位为扶贫公司下属君丰友公司提供:
13.商务总监(1人)
14.技术总监(1人)
15.项目负责人(5人)
(五)贵州省红枫湖畜禽水产有限公司(共75人)
1.蛋鸡养殖基地场长(3人)
2.蛋鸡养殖生产或技术副场长(3人)
3.生猪养殖基地场长(3人)
4.生猪养殖生产或技术副场长(3人)
5.生态渔业养殖基地场长(5人)
6.生态渔业生产或技术副场长(5人)
7.养殖基地技术管理员(15人)
9.饲料销售员(20人)
10.财务会计(8人)
11.水电工(8人)
12.办公室文员(2人)
(六)贵阳农投创业投资有限公司(共5人)
投资业务经理(5人)
(七)贵阳市食药同源工程研究有限公司(共6人)
1.食用菌技术员(2人)
2.菌种厂建设人员(2人)
3.销售人员(2人)
(八)贵州海科实业发展有限公司(共2人)
1.财务会计(1人)
2.人事专员(1人)
(九)贵阳市市场建设发展中心(共1人)
扶贫发展办公室(副主任)(1人)
(十)贵阳农投惠民生鲜经营有限公司(共40人)
1.会计(2人)
2.超市店长(10人)
3.超市生鲜主管(10人)
4.超市常规主管(10人)
5.配送中心总监(1人)
6.审计主管(2人)
7.法务专员(1人)
8.纪检专员(1人)
9.公共事务专员(1人)
10.行政专员(2人)
以上岗位具体职责和条件要求详见附表《贵阳市农业农垦投资发展集团有限公司2020年度春季岗位人才需求信息一览表》。
六、招聘流程
(一)招聘信息发布
招聘简章将在《贵州日报》、贵阳市人力资源网、智联招聘网、市农投集团官网、微信企业公众号等网络渠道对外公开发布。
(二)网上报名
符合岗位用人要求并对该岗位感兴趣的广大社会求职者均可在岗位所属企业提供的招聘邮箱投递个人简历报名。为高效筛选简历,投递简历的报名邮件请统一按照“姓名+应聘企业+应聘岗位”格式命名,每人只限报一个岗位。
(三)资格审查
求职者报名后,用人需求单位根据招聘资格条件对报名人员填报的信息进行资格审查和履历筛选,对符合条件的人员确认面试名单。
(四)面试及笔试
用人单位根据安排确定时间通知拟面试人员参加面试,面试重点围绕考察应聘人员的业务技能、工作经验、工作能力、综合素质等,采用开放式提问及结构化面试的方式进行。面试将采取初试和复试结合的形式灵活运用,笔试结合岗位实际情况在面试中穿插进行,求职者需保持电话畅通。
(五)背景调查
用人单位将对拟录用人员的个人信息进行审查核实,包括但不限于:身份真实性、学历真实性、职称或执业(职业)资格证书真实性、以往工作或实习经历真实性、有无犯罪记录、有无失信记录等。
(六)录用意向确认
面试、笔试和背景调查均通过的求职者,用人单位经研究同意后由专人将录用意向告知求职者,就录用事宜达成双方共识。
(七)体检
达成录用共识的求职者需在县及县级(或二级乙等)以上综合医院进行体检并出具体检报告,体检标准参照公务员录用体检通用标准和操作手册执行。体检费用由拟录用者先自行承担,如正式聘用,按用人单位有关规定办理;体检不合格者,取消录用资格。
(八)公示与录用
结合面试笔试、背景调查、体检情况,在用人单位公开平台对拟录用人员进行公示,公示期为三个工作日。公示期满,无异议的,办理录用入职手续并签订劳动合同,试用期3个月,试用期满经综合考核合格转为正式员工,试用期考核不合格的不予正式聘用。
七、薪酬及福利待遇
(一)一经正式录取,所有聘用人员其薪酬待遇将严格按照各用人单位的薪酬体系标准执行。
(二)入职即为员工缴纳相关福利,享受国家法定节假日和年休假,具体待遇按照各企业实际执行。
八、纪律监督
本次专场招聘工作由集团公司组织人事部负责统筹组织实施,全程接受集团公司纪委的监督,监督电话:0851- 84135299。
九、其它注意事项
(一)资格审查贯穿招聘全过程,拟录用人员应提供真实有效的相关信息和材料,发现弄虚作假者,取消录用资格。
(二)本简章未尽事宜由集团公司组织人事部负责解释。
招聘总联系人:彭女士、周女士
咨询电话:0851-84136211、85209938、85209948
具体详见集团各用人单位岗位招聘联系人
集团公司地址:贵阳市观山湖区贵州金融城11栋(金融ONE)17层
中国光大银行贵阳分行招聘公告
中国光大银行贵阳分行成立于2012年10月26日,是中国光大银行在黔一级分行,是贵州省委、省政府实施“引金入黔”战略入驻贵州的全国股份制商业银行。
一、招聘对象
境内普通高等院校列入国家高校2020年毕业生统分计划应届毕业生(不含委培生和定向生)和回国初次就业的海外院校留学归国学生。其中境内普通高等院校毕业生应当在2020年7月之前毕业,并获得国家认可的毕业证、学位证和就业报到证;海外院校留学归国学生需为2019年8月至2020年7月毕业,并且获得教育部学历认证。
二、招聘条件
(一)具有中华人民共和国国籍,认同光大价值观,遵纪守法、诚实守信,无违法、违规、违纪等不良记录。
(二)应聘者须为最高学历后初次就业,未与其他单位建立劳动关系,未派遣,未参加社会保险。
(三)具有国家认可的全日制本科及以上学历,国内院校双一流建设院校优先,海外院校USNEWS排名前500优先;主修经济学类、管理学类、法学类、工学类(计算机科学与技术)、理学类(数学与应用数学)等相关专业。
(四)身心健康,身体条件需符合《公务员录用体检通用标准(试行)》(2010年修订)、《公务员录用体检操作手册(试行)》(2010年修订)以及我行的相关规定。
(五)具有良好的学习和研究分析能力、语言与文字表达能力、组织协调能力和团结合作意识,能够承担工作压力。
(六)在校期间品学兼优,具有金融行业实习经验,持有银行业相关资质者优先。
(七)*共中***党**员、学生干部优先。
(八)符合中国光大银行亲属回避制度。
(九)对参加抗击疫情一线医护人员的子女,在同等条件下优先录取。
三、工作地点及岗位
(一)工作地点:
贵阳市(15人)、遵义市(2人)、毕节市(3人)
(二)工作岗位:
根据人员培养发展要求,新员工入行初期,主要在基层营业网点从事综合柜员工作。
四、招聘程序
(一)报名。本次招聘采用网站投递方式投递简历:
登录中国光大银行官方网站(www.cebbank.com)[招聘英才]栏目投递简历。简历投递截止时间:即日起至2020年3月22日(星期日)。
(二)简历筛选。我行将对应聘者进行初选,并确定参加笔试人员名单。
(三)笔试。初选通过人员将参加我行组织的统一考试,考试具体时间另行通知。
(四)面试和体检。我行将组织考试通过人员面试和体检。
(五)录用。通过以上环节者采取择优录用的原则与之签订毕业生就业协议书,应聘者报到入职时签订劳动合同。
五、其他事项
(一)应聘者应对填报信息和提供材料的真实性负责,如与事实不符,我行有权取消其考试和录用资格。
(二)在各招聘环节中,我行会及时通知进入下一环节的应聘者;对未能进入下一环节的应聘者,我行不再发布通知。
(三)我行未成立或委托成立任何考试辅导培训班,招聘过程未涉及任何收费项目。
(四)应聘者务必保证提交的联系方式正确无误,并保证通讯畅通。
咨询电话:0851-82590338
官方网站:www.cebbank.com
贵阳精工科技学校招聘简章
一、招聘岗位

二、福利待遇
1、工资:以上岗位均为聘用制,具体待遇可面议。
2、住房:提供住宿。
3、用餐:免费教师餐
4、其他福利待遇:五险/双休/节假日津贴/年终绩效等
三、应聘流程
1、应聘者请将简历及相关证件(身份证、毕业证、学位证、职称证、技能证等相关证书)以附件形式发送至邮箱:gyjgkjhr@163.com,邮件标题格式:“姓名+学历+专业+应聘岗位”;
2、人事科联合各部门进行简历审核,筛选通过会通知应聘者参加面试,请各应聘者保持手机通畅。
3、请应聘者携带简历及相关证书原件复印件,一寸证件照1张到校面试(教师岗位需试讲),面试合格者将会在7个工作日进行电话通知。
4、面试合格后,请持县级以上医院体检合格证明及其他证明材料于规定日到校办理入职手续。
四、联系方式
1、联系人及电话: 班老师 17585319180(拒绝无预约的来访)
2、学校网址:http://www.gyjgkj.com/
3、学校地址:贵州省贵阳市云岩区新添大道南段598号(原贵州大学明德学院茶店校区)
贵州天使医疗生产应急物资(医用防护服)
急需电动缝纫熟练工60名
贵州天使医疗是贵州省最大的一家集医疗器材生产和销售于一体的现代化企业,产品不仅得到全国各大医疗机构的认可,而且良好的生态环境屏蔽了市尘喧嚣,施展才华的平台吸引了八方英才。如果您能吃苦耐劳,有较好的学习沟通能力,阳光热情青春活力,积极向上,有主人翁精神。
因贵州天使医疗器材有限公司生产国家应急物资(医用防护服)需要。具体岗位信息如下
急招电动缝纫熟练工60名,年龄45周岁以下,包吃住,待遇5000元以上,学历、男女不限,技能优异者可转正,长期聘用,缴纳五险一金,请有意者速与我公司王女士联系。
联系电话:0851―88510188。
2020年贵阳市南明区人民医院招聘
工作人员公告
南明区人民医院始建于1958年,是一所承袭了华夏精粹的非营利性二级甲等综合医院。是省、市级城镇职工基本医疗保险、新型农村合作医疗保险定点单位。
我院占地面积约4550平方米,业务用房1.7万平方米,全院现有职工600余名。核定编制床位200张,实际平均开放床位288张。分别设有:内科、外科、妇产科、儿科、骨伤科、口腔科、外疡科、感染科、针灸科、急诊科、治疗室等多个科室。同时医院还承办了南明区新华社区卫生服务中心、沙冲社区卫生服务中心、花果园社区第一卫生服务中心、山水黔城卫生服务中心、中坝卫生服务中心和美沙酮药物维持治疗门诊。承担着整个南明辖区及部分周边地区人民群众的基本医疗、预防保健、急救、征兵体检等公共卫生应急工作。其中中医骨伤科和外疡科是我院的特色专科。
因工作需要,现面向社会公开招聘驾驶员。
招聘要求:
岗位:驾驶员 3名;
年龄:25-40岁、身体健康无酗酒恶习;
条件:B型驾照、GPS操作和驾驶技能娴熟、熟悉贵阳市道路、具有较强的安全意识和责任心、有一定服务意识;
工作经验:有长期驾驶大型车辆经验、无不良行驶记录如重大交通事故;
电子邮箱:1219841800@qq.com
2020年荔波樟江风景名胜区管理处
关于招聘36名智慧旅游、导服等优秀人才简章
一、公司简介
荔波县金鑫旅游服务有限公司隶属荔波樟江风景名胜区管理处的全资国有企业。经过多年发展,构建了完整的旅游产业链,经营业务涉及5*级A**景区运营、旅游信息咨询、导游服务、计算机云平台服务、旅游交通、景区开发等多个领域。
二、招聘原则
招聘工作严格按照公开、公平 、竞争、择优的原则,从学识、品德、能力、经验、符合岗位要求等方面进行全面审核。
三、招聘岗位及待遇

(一)计算机类岗位待遇
1.网络管理维护、系统集成开发维护、前端设备维修:7000元/月;
2.信息平台维护及后台安全管理:8000元/月;
3.薪酬含五险一金,公司和个人按比例分摊。
(二)导服类岗位待遇
1.高级导服人员:8000元/月以上;
2.初级导服人员:6000元/月以上;
3.薪酬含五险一金,公司和个人按比例分摊;
四、报名条件
1.热爱旅游事业,乐于从事旅游工作,遵纪守法;
2.形象气质佳,性格开朗,普通话标准,具有较强服务意识;
3.有一定的组织协调、文字和语言表达能力;
4.具有全日制大学本科及以上学历;
5.年龄在35周岁以下(1985年1月1日以后出生);
6.身体健康。
以下人员不得报名:
1.曾因犯罪受过刑事处罚或受过劳动教养的人员;
2.曾被开除公职或被辞退未满5年的人员;
3.在各级公务员招考或事业单位招聘考试中被认定有舞弊等严重违反考试纪律行为的人员;
4.曾因贪污、行贿受贿、泄露国家机密等原因受到过*党**(政)纪处分,在职人员工作期间,年度考核有不称职(不合格)情况的;
5.涉嫌违法违纪被立案调查尚未结案的人员。
五、招聘程序
(一)报名及资格审查
报名时间:2020年3月1日至3月30日
报名方式:1.现场报名,应聘者在规定日期内到小七孔东门集散中心办公楼二楼金鑫公司办公室现场报名并进行现场资格审查(上午9:00-11:30,下午14:30-17:00);
2.网络报名,应聘者通过电子邮件发送报名信息登记表及应聘资料到金鑫公司邮箱lbxjxly@163.com报名。网络报名的考生将在领取准考证时(参加笔试之前)进行资格审查,审查合格方可参加笔试。
相关要求:1.报名时需提供本人毕业证、有效居民身份证原件及复印件、专业资格证,一寸近期同底彩色免冠照片3张,填写“金鑫公司公开招聘报名表”1份;
2.报名人数不足1:2的岗位将取消开考。
(二)考试
考试采取笔试和面试的方式进行。
1.笔试。
初审符合应聘条件的人员,参加统一组织的笔试,笔试采取闭卷考试。
计算机类岗位笔试主要测试:计算机专业知识。
导服类岗位笔试主要测试:《旅游职业道德与政策法规》和《导游基础知识和导游服务规范》。
笔试满分100分,成绩折合成百分制后按40%计入总成绩。
考试地点:详见《准考证》。(考生须携带有效居民身份证原件及准考证方能参加考试)
笔试成绩在“樟江景区”微信公众号上公布。
笔试结束后,根据报考人员的笔试成绩由高到低按参加面试人员数1:2的比例确定进入面试的对象。报考人员笔试成绩末位并列的,同时进入面试。
2.面试。
参加面试人员名单、面试时间和地点届时在“樟江景区”微信公众号上进行公告。
参加面试人员必须同时持有效《居民身份证》和笔试《准考证》方能进入面试考场。
计算机类岗位面试主要测试:计算机业务实操、专业技术问答。
导服类岗位面试主要测试:导游规范服务、导游应变能力及应急事件处理。
面试主要考察考生适应岗位要求的业务素质与工作能力。
面试满分100分,成绩折合成百分制后按60%计入总成绩。
面试结束后,报考人员总成绩末位并列的,面试成绩高的进入下一环节;未参加面试的取消进入下一环节的资格。
面试成绩、总成绩在“樟江景区”微信公众号上公布。
笔试成绩、面试成绩和总成绩均按“四舍五入法”保留小数点后两位数字,总成绩=笔试成绩(“四舍五入法”后)+面试成绩(“四舍五入法”后)。末位总分成绩分数并列的由待招聘领导小组研究后确定。
(三)体检
体检对象根据考试总成绩从高到低的顺序按计划招聘人数1:1比例确定,由考生自行到指定的二甲及以上综合性医院进行,并由体检医院出具体检结论,其他结论、鉴定一律不予认可。
六、加分条件
1. 持有初级导游证、中级导游证、高级导游证的分别在总分加2、3、5分;
2. 有5A景区工作或旅行社工作2年以上经历的总分加3分;
3. 属建档立卡贫困户的在总分加2分。
七、公示和录用
经考试、体检合格的人员,确定为拟聘对象,并对外公示7日。公示期间,有举报并经查实有严重问题影响聘用的,取消聘用资格。公示结果不影响聘用的,按规定办理聘用手续。被聘用人员应在规定时间到招聘单位报到。拒不报到的,取消聘用资格,被聘用人员试用期为3个月,经考核合格后签订正式聘用合同。
拟聘人员与原工作单位有录(聘)用(劳动)合同关系的,在正式聘用前,须与原单位解除合同关系。
八、本方案解释权归荔波县金鑫旅游服务有限公司招聘工作领导小组,招聘工作未尽事宜,由招聘工作领导小组研究确定。
联系人:何三丹,联系电话:18885412189
吴兰瑞,联系电话:18690709575
贵州省医疗器械检测中心招聘工作人员
因我中心工作需要,现面向社会公开招聘工作人员,具体情况如下:
一、招聘岗位
(一)生测室检验员1名
1、 全日制普通高校本科毕业,学士学位及以上;
2、 微生物学、医学检验、生物技术、生物工程、药学;
3、 *共中***党**员优先;
(二) 化学室检验员1名
1、全日制普通高校本科毕业,学士学位及以上;
2、化学、医学检验及其相关专业
3、*共中***党**员优先;
(三)物理室检验员1名
1、全日制普通高校本科毕业,学士学位及以上;
2、医疗器械工程电子科学与技术机械电子工程等相关专业材料学;
3、*共中***党**员优先;
二、岗位要求
1、具有中华人民共和国国籍,拥护中华人民共和国宪法,具有良好的思想政治素质;
2、遵纪守法,诚实守信,品行端正、人格健全,无违法违纪行为;
3、安心应聘岗位工作,有较强的事业心和责任感。
4、具有胜任应聘岗位需要的相关专业知识和工作能力。
5、年龄在20周岁以上(2000年1月1日以前出生),35周岁以下(1985年1月1日以后出生)。
6、身体健康,符合应聘岗位要求的身体条件。
7.符合应聘岗位要求的其它具体资格和条件。
8、劳动用工方式:劳务派遣制。
三、薪酬福利:
基本薪酬:1、大学本科毕业¥3000元/月(不含个人和单位交纳的“五险一金”),2、硕士研究生毕业¥3500元/月(不含个人和单位交纳的“五险一金”),试用期两个月。
四、招聘工作程序
招聘工作按照报名、面试、体检、试用、办理手续的程序进行。
(一)报名时间:见招聘公告之日起至2020年3月4日下午16:30分
(二)登录贵阳人力资源网*载下**填写《贵州省医疗器械检测中心公开招聘报名登记表》,将电子版报名表及相关报名资料扫描后(含身份证、毕业证书、学位证书、职称及职业资格证书等)打包发送至报名工作邮箱:gzk66789@163.com。邮件标题为“应聘贵州省医疗器械检测中心+姓名+应聘岗位”,请勿重复投递。
(三) 通过报名、初审、面试、体检等程序,择优录用。
(四)劳动用工方式:劳务派遣制。
五、其它注意事项
(一)应聘者对个人填报信息的真实性负责,如与事实不符,招聘方有权取消录用资格。
(二)相关进展情况将通过贵阳人力资源网发布或以电话、短信等方式与应聘者联系,请应聘者密切关注网上信息发布,并保持通讯畅通。
贵州南方石油(集团)股份有限公司招聘14人
为进一步拓展集团公司业务项目,加强公司人才队伍建设,更好服务地方经济发展,经集团公司研究决定,拟开展招聘工作,欢迎各界有志之士应聘加盟。
一、招聘职位及条件
(一)招聘职位、人数、专业及经验要求
1、办公室:秘书1名,汉语言文学等相关专业,具有5年企事业单位文秘岗位工作经验;
2、风控部:工作人员2名,金融类、法律相关专业,具有3年以上中型以上企业风险防控工作经验;
3、财务部:主办会计1名,会计相关专业,持中级及以上会计职称,具有5年以上中型以上企业主办会计工作经验;
4、发展部:管理人员1名、工作人员2名,石油化工、工商管理、公共管理、设计类、新闻传播学类、工程类专业,持中级及以上职称,管理人员需具有5年以大型企业高层管理、媒体宣传工作经验,工作人员需具有3年以上项目推广、媒体宣传工作经验;
5、工程部:管理人员4名,土木工程、工民建、机电专业,持中级及以上职称,具有5年以上工程项目管理工作经验、具有工程项目报批、报建、预算与决算审计审核、项目成本核算能力;
6、营销部:管理人员1名,石油化工、市场营销、工商管理等相关专业,具有10年以上中型以上企业生产经营管理经验、熟悉石油化工生产工艺及相关法规,具有供应、生产、销售以及团队建设管理能力;
7、供应部:工作人员2名,男性(需常驻省外分公司办公),石油化工专业,具有3年以上石油化工领域供应、市场营销工作经验,熟悉石油化工生产工艺及相关法规。
(二)应聘人员的基本条件
1、遵纪守法,诚实守信,爱岗敬业,有责任心;
2、忠诚企业,有良好的团队精神和职业素质;
3、具有较强的文字表达能力和协调沟通能力,具有较强的服务意识、协作意识和创新意识;
4、身体健康,男性身高1.7米以上、女性身高1.6米以上;
5、具有胜任应聘岗位所需的专业知识和工作能力;
中层管理人员要求大学本科及以上学历,具有中级及以上专业技术职称、10年以上工作经验,年龄35岁至40岁(高级技术职称者可适当放宽);
一般工作人员要求大学本科及以上学历,年龄25岁至35岁。
二、招聘程序
(一)报名。应聘人员如实填写《招聘报名表》,并递交个人简历、自荐信。
(二)资格审查。报名人员接到集团公司行政部通知后,及时提供毕业证、学位证及职称证明、工作经历证明等相关材料。
(三)测试。主要采取面试的方式进行,通过面对面交流增进相互了解。
(四)体检。经资格审查和测试合格人员,到集团公司指定医院进行体检,体检合格人员进入政审环节。
(五)政审。经体检合格的人员,公司将对其进行政审。
(六)办理聘用手续。经体检、审查合格的人员,由集团公司行政管理部门办理相关聘用手续。
三、工资待遇
面议
四、联系方式
联系人:陈芳
电话:0851-85793122转105
手机:18984571191
报名邮箱:519082538@qq.com
公司地址:贵州省贵阳市南明区南厂路21号
来源:贵州改革 贵州人才招聘网等
掌上V黔南整理
编辑:张朕
教育部发布通知!这几类学生可先返校
通知!都匀市沙包堡办事处服务大厅恢复线下业务
重要通知!今年这些考试已推迟!快看看你的考试有没有延期?
疫情期间的工资,发出6种标准?!快看看你是哪种!
