2020年3月26日晚11时,外交部、国家移民管理局发布联合发布:《中华人民共和国外交部、国家移民管理局关于暂时停止持有效中国签证、居留许可的外国人入境的公告》:
鉴于新冠肺炎疫情在全球范围快速蔓延,中方决定自2020年3月28日0时起,暂时停止外国人持目前有效来华签证和居留许可入境。
暂停外国人持APEC商务旅行卡入境。暂停口岸签证、24/72/144小时过境免签、海南入境免签、上海邮轮免签、港澳地区外国人组团入境广东144小时免签、东盟旅游团入境广西免签等政策。
持外交、公务、礼遇、C字签证入境不受影响。外国人如来华从事必要的经贸、科技等活动,以及出于紧急人道主义需要,可向中国驻外使领馆申办签证。外国人持公告后签发的签证入境不受影响。
今天我们来了解一下我国的出入境政策,相信你今后肯定会用得到:
签证是一国政府授权机关依照本国法律法规,为申请入、出或过境本国的外国人颁发的一种许可证明。 中国签证分外交签证、礼遇签证、公务签证和普通签证。
01外交、公务签证:
此类签证一般发给赴华执行公务或受委派赴华任职的外国政府官员、使团或联合国工作人员。
02礼遇签证:
中国礼遇签证发给来华访问的卸任外国元首、政府首脑、国会议长、最高法院院长、外交部长、前驻华大使、其他高级官员、知名人士及其随行配偶和未成年子女,未持用外交护照的有影响的外国在野*党**领袖以及发证机关认为应发给礼遇签证者。
03普通签证:
C字签证:签证发给执行乘务、航空、航运任务的国际列车乘务员、国际航空器机组人员、国际航行船舶的船员及船员随行家属和从事国际道路运输的汽车驾驶员。
居留证件免签:持有效中华人民共和国外国人永久居留证者和持中国公安机关颁发的有效外国人居留许可者,在居留许可有效期内,可在华居留并多次出入境,无需另行办理签证。
04APEC商务旅行卡:
APEC商务旅行卡(APEC Business Travel Card)简称旅行卡或ABTC),有资格申办的是:
(一)从事APEC事务的政府官员或负责旅行卡业务的政府官员以及在APEC组织任职的中国籍官员;
(二)中央管理的大型国有企业中的管理人员、主要业务人员和技术人员;
(三)地方国有企业人员;
(四)民营企业人员;
(五)中外合资、外商独资和台港澳资企业中的中方(大陆)人员。

APEC商务旅行卡
APEC21个经济体已全部加入该计划:澳大利亚(AUS)、文莱(BRN)、智利(CHL)、中国(CHN)、中国香港(HKG)、印度尼西亚(IDN)、日本(JPN)、韩国(KOR)、马来西亚(MYS)、新西兰(NZL)、巴布亚新几内亚(PNG)、秘鲁(PER)、菲律宾(PHL)、新加坡(SGP)、中国台北(TWN)、泰国(THA)、越南(VNM)、墨西哥(MEX)、俄罗斯(RUS)、美国(USA)、加拿大(CAN)。
内地、中国香港与中国台北之间的人员流动仍按现行办法办理,互不适用该卡。美国和加拿大为过渡成员,不接受其它经济体的APEC商务旅行卡申请,可以为本经济体公民颁发旅行卡(不具有签证功能,只享受通行便利)。在但以上四个经济体(香港、台湾、美国、加拿大)可为其他经济体持卡人提供签证申请便利及入出境通关便利。所以中国籍持卡人持有效卡最多可以入境16个经济体。
APEC商务旅行卡的有效期限为五年,在接受APEC商务旅行卡的国家内的停留时间,一般不超过三个月。
05-24小时过境免签:
根据《中华人民共和国出境入境管理法》和《中华人民共和国出境入境边防检查条例》等有关法律法规,持联程客票搭乘国际航行的航空器、船舶、列车从中国过境前往第三国或者地区,在中国境内停留不超过24小时且不离开口岸的外国人,可以免办签证;持联程客票免签过境且停留不超过24小时需要离开口岸的外国人,应当向出入境边防检查机关申请办理临时入境许可。
06-72/144小时过境免签:

72/小时过境免签政策
中国部分航空口岸对持53个国家有效国际旅行证件和72或144小时内确定日期、座位以及前往第三国(地区)联程机票的人员,实行过境免办签证政策。
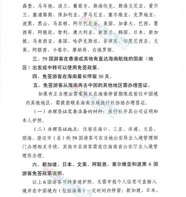
1、欧洲申根签证协议国家(24个):奥地利、比利时、捷克、丹麦、爱沙尼亚、芬兰、法国、德国、希腊、匈牙利、冰岛、意大利、拉脱维亚、立陶宛、卢森堡、马耳他、荷兰、波兰、葡萄牙、斯洛伐克、斯洛文尼亚、西班牙、瑞典、瑞士;
2、欧洲其他国家(15个):俄罗斯、英国、爱尔兰、塞浦路斯、保加利亚、罗马尼亚、乌克兰、塞尔维亚、克罗地亚、波黑、黑山、马其顿、阿尔巴尼亚、摩纳哥、白俄罗斯;
3、美洲国家(6个):美国、加拿大、巴西、墨西哥、阿根廷、智利;
4、大洋洲国家(2个):澳大利亚、新西兰;
5、亚洲国家(6个):韩国、日本、新加坡、文莱、阿联酋、卡塔尔。
上述53国公民持有本人有效国际旅行证件和72/144小时内已确定日期及座位的前往第三国(地区)联程机票、船票,自开放的国内口岸机场过境前往第三国(地区),可免办签证过境停留不超过72/144小时。
07-海南入境免签:

海南入境免签

海南入境免签

海南入境免签
08珠三角免签:
持与中国建交国家的普通护照已在香港、澳门的外国人,经在香港、澳门合法注册的旅行社组团进入广东珠江三角洲地区(指广州、深圳、珠海、佛山、东莞、中山、江门、肇庆、惠州市所辖行政区)旅游,且停留不超过6天,可免办签证。

珠三角免签
09上海邮轮免签:
自2016年10月1日起,在上海实行外国旅游团乘坐邮轮入境15天免签政策。外国旅游团(2人及以上)可由我境内合法注册的旅行社组织、接待并负责安排从上海邮轮口岸免办签证整团入境,停留时间不超过15天(从入境次日起算),活动范围限定在沿海省份和北京市,即:上海市、辽宁省、河北省、天津市、山东省、江苏省、浙江省、福建省、广东省、广西壮族自治区、海南省内的邮轮靠泊港口所在的城市及其周边省内城市行政区域内和北京市。

上海邮轮免签
10港澳地区组团入境广东144小时免签:
广东省过境外国人可选择从广州白云机场、深圳宝安机场、揭阳潮汕机场空港口岸中的任一口岸入境,从广东省具备客运功能的32个对外开放口岸中的任一口岸出境。停留时间不超过144小时。

入境广东免签
政策适用的53个国家
欧洲申根签证协议国家24个:奥地利、比利时、捷克、丹麦、爱沙尼亚、芬兰、法国、德国、希腊、匈牙利、冰岛、意大利、拉脱维亚、立陶宛、卢森堡、马耳他、荷兰、波兰、葡萄牙、斯洛伐克、斯洛文尼亚、西班牙、瑞典、瑞士。
欧洲其他国家15个:俄罗斯、英国、爱尔兰、塞浦路斯、保加利亚、罗马尼亚、乌克兰、塞尔维亚、克罗地亚、波黑、黑山、马其顿、阿尔巴尼亚、摩纳哥、白俄罗斯。
美洲国家6个:美国、加拿大、巴西、墨西哥、阿根廷、智利。
大洋洲国家2个:澳大利亚、新西兰。
亚洲国家6个:韩国、日本、新加坡、文莱、阿联酋、卡塔尔。
11东盟旅游团入境广西免签:
东盟10国(马来西亚、泰国、印度尼西亚、越南、柬埔寨、老挝、缅甸、新加坡、文莱、菲律宾)旅游团(2人及以上),由广西桂林市旅游主管部门资质审定的旅游社组织接待,从桂林机场口岸整团入出境,可免办签证在桂林市行政区停留不超过6日。

东盟旅游团入境广西免签
12新加坡、文莱、日本公民免签:
新加坡、文莱、日本3国持普通护照的公民前来中国大陆旅游、经商、探亲访友或过境不超过15天,从中国对外国人开放口岸入境时,可免办签证。
13“来而不往非礼也”世界上对中国免签的国家有哪些呢?
截止目前,世界上有71个国家或地区对中国公民实行免签或落地签政策。笔者只统计了欧洲、亚洲和北美洲,估计非洲免签,你们也不去。

对中国免签国家
亚洲
(一) 免签国家:北塞浦路斯、伊朗、印度尼西亚、卡塔尔、阿联酋、亚美尼亚、乌兹别克斯坦
(二)落地或电子签证国家:尼泊尔、吉尔吉斯斯坦、约旦、印度、塔吉克斯坦、柬埔寨、老挝、东帝汶、斯里兰卡、马尔代夫、黎巴嫩、孟加拉国、阿塞拜疆、格鲁吉亚、马来西亚、缅甸、泰国、巴林、文莱、
(三)有条件免签或落地签证国家
韩国:济州岛可免签30天。持有欧洲30国以及美国、加拿大、澳大利亚(非电子签证)、新西兰签证可中转免签30天。指定旅行团、邮轮参观团可免签证3天。
越南:持有政府批准信可落地签证(25美元)。富国岛免签30天。
巴基斯坦:持官方旅行社行程单可落地签证30天(免费)。
日本:乘坐邮轮前往日本可免签15天。
菲律宾:持官方旅行社行程单和酒店订单并由旅行社通知旅游局可落地签证14天(免费)。
土库曼斯坦:持有邀请函可落地签证10天(40美元)
欧洲:
(一) 免签国家:白俄罗斯、斯瓦尔巴、圣马力诺、塞尔维亚、波黑、阿尔巴尼亚
(二)落地或电子签证国家:摩尔多瓦、土耳其、乌克兰、北马其顿共和国
(三)有条件免签或落地签证国家
黑山:指定旅行团前往,免签30天。
俄罗斯:指定旅行团前往,免签15天。乘坐邮轮可在特定城市停留3天。滨海边疆区、堪察加边疆区和萨哈林州可电子签证(免费),停留时间8天。
北美洲
(一)免签国家:英属南乔治亚、巴哈马、海地、英属特克斯和凯科斯群岛 、圣基茨和尼维斯、格林纳达、牙买加、安提瓜和巴布达、巴巴多斯、多米尼克
(二)落地或电子签证国家:英属蒙特塞拉特 、古巴
现在你回过头再对照一下中国免签的那些国家,你有何感想?我们对人家免签了,可是人家对我们又如何呢?我们一直秉承“海纳百川有容乃大” ,对海外国家免签,但是那些国家并没有因此对你产生任何的尊重,一些国外混不下去的洋垃圾在中国倒是如鱼得水。
中国不排外,但是并不需要靠逢迎外国人来换取尊重。真正的尊重不光是靠经济实力、靠军事*力武**,还要靠自信。

远方的阳光在等待着我们
我们自已要先抬起头,挺起胸,才看的见头顶的阳光。
对于这个问题你怎么看?
本文为原创,为头条号首发,未经授权禁止转载,侵权必究。