
“今天对俺来说真是个好日子,以前俺的洗衣店由于管理不到位,被市场监管局挂了‘黑牌’,经过市场监管局的指导和督促整改,俺的店今天又被市场监管局授予‘诚信经营示范店’称号,以后俺的店经营会更加规范,俺的生意也一定会越来越好。”
4 月13日,一家洗衣店负责人捧着市场监管局刚刚授予他店的“诚信经营示范店”牌匾高兴地说。

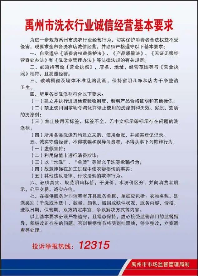
当日,禹州市城区10家洗衣店被禹州市市场监督管理局授予“诚信经营示范店”牌匾。走进获得“诚信经营示范店”称号的洗衣店,不禁让人耳目一新,洁净明亮的玻璃橱窗,明显处悬挂着《营业执照》、市场监管局统一制定配发的《禹州市洗衣行业诚信经营基本要求》和负责人签订的《干洗店诚信经营承诺书》,一目了然的干洗、水洗衣物价目表,挂放整齐的已洗涤衣物,整洁卫生的洗衣操作间……
“来这里洗衣服,干洗和水洗价格透明,干净又卫生,放心!”来洗衣服的顾客说道。

10家授予“诚信经营示范店”红牌洗衣店(第一批)展示

店名:天天新洗衣中心
地址:颍河大街273号

店名:天天新洗衣中心东区店
地址:行政南路

店名:天天新洗衣中心府东店
地址:大同路

店名:灰姑娘.超声波洗衣会所
地址:商贸东路中段路西7号

店名:洁洁干洗店
地址:建设路西段南侧(审计局对面)

店名:约瑟芬 洗衣馆
地址:书院前街

店名:维特斯.洗衣店
地址:行政北路

店名:维特斯.洗衣店
地址:颍川路(锦绣东方北)

店名:郝娜干洗店
地址:迎宾西路118号

店名:赛维健康洗衣.生活馆
地址:友谊路御湖湾小区

店名:皮具洗护洗衣O2O体验店
地址:泰山庙街

店名:UCC国际洗衣禹州形象店
地址:华夏大道
据悉,禹州市市场监督管理局积极回应民众对洗衣行业的关切,结合当前全市创建全国文明城市的有关工作要求,针对洗衣行业,重点是干洗行业,开展了为期1个月的专项整治行动,强力规范洗衣行业经营行为。

专项整治行动中拉网排查干洗店是否悬证经营、干洗设备是否正常使用、人员是否熟练操作干洗设备、洗涤剂购进及使用、店内卫生、委托第三方洗涤、服务单据登记等情况,并登记造册,建立台账。同时,突出重点,紧扣民众关切,针对干洗店是否存在虚假宣传,利用储值卡进行消费欺诈,以“水洗”、“单烫”冒充干洗等欺骗行为,故意掩饰在加工过程中使衣物损伤的事实,其他违反法律、行政法规的欺诈行为进行检查,对存在的问题,一一列出,限期整改。

按照“扶持一批、规范一批、取缔一批”的工作目标,通过召开干洗行业乱象专项整治会、加压推进会、集中约谈会等形式,强化经营者严格履行主体责任,提升经营者遵守法律法规意识,对其对存在的问题举一反三,积极整改,诚实守信,依法经营。
