网络的不断发展
给大家提供了很多便利
足不出户就可以
享受美食、穿新衣新鞋
买药、学习
……

说到网购
咱就不得不说药品网售了
本是为了方便大家买药
但其中也存在
销售网络禁售药品、处方审核不严
促销处方药等乱象
↓↓↓

医院开具处方药一次不超过7日用量,网购却能一次买10盒;医院处方有效期最长不得超过3天,网购却可以用几个月前的处方;有的网购平台还能随买随开方……
为严厉打击
药品网络销售违法违规行为
切实保障
人民群众身体健康和用药安全
国家药监局近期公布
第二批药品网络销售典型违法案例
01
淘宝入驻商家无证经营药品案
2021年12月,聊城经济技术开发区市场监督管理局根据国家药品网络销售监测平台监测线索,对淘宝店铺“聊城特产东阿阿胶”进行检查,发现该店 未取得《药品经营许可证》 ,通过网络销售OTC药品阿胶,货值金额1.02万元。
法律法规
该店上述行为违反了《中华人民共和国药品管理法》第五十一条第一款规定。

2022年4月,聊城经济技术开发区市场监督管理局依据《中华人民共和国药品管理法》第一百一十五条规定,对该店处以 没收违法所得1.02万元、罚款15万元 的行政处罚。
02
京东商城入驻商家
未从合法渠道购进药品案
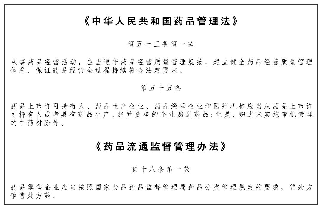
2022年5月,福建省莆田市仙游县市场监督管理局根据国家药品网络销售监测平台线索对京东商城入驻商家“健安寿大药房旗舰店”进行检查,发现该店存在 未遵守药品经营质量管理规范组织经营活动、未凭处方销售处方药、未从药品上市许可持有人或者具有药品生产、经营资格的企业购进药品 等行为,货值金额1.16万元。
法律法规
该店上述行为违反了《中华人民共和国药品管理法》第五十三条第一款、第五十五条和《药品流通监督管理办法》第十八条第一款规定。

2022年8月,仙游县市场监督管理局依据《中华人民共和国药品管理法》第一百二十六条、第一百二十九条、《药品流通监督管理办法》第三十八条第一款的规定,对该店处以 警告、没收违法所得1.16万元、罚款10万元 的行政处罚。
03
阿里巴巴入驻商家无证经营药品案
2021年9月,上海市浦东新区市场监督管理局根据群众举报线索,对阿里巴巴某入驻商家进行检查,发现该店 未取得《药品经营许可证》 ,通过网络销售药品连花清瘟胶囊,货值金额6.00万元。
法律法规
该店上述行为违反了《中华人民共和国药品管理法》第五十一条第一款规定。

2022年3月,上海市浦东新区市场监督管理局依据《中华人民共和国药品管理法》第一百一十五条和《中华人民共和国行政处罚法》第三十二条第(一)项规定,对该店处以 没收违法所得4.87万元、罚款50万元 的行政处罚。
04
拼多多商城入驻商家销售禁售药品案
2022年12月,洛阳市洛龙区市场监督管理局根据国家药品网络销售监测平台监测线索,对拼多多商城入驻商家“御*堂春**药馆”进行检查,发现该店于2022年12月22日通过网络 销售处方药 好立康牌氢溴酸右美沙芬糖浆。
法律法规
该店上述行为违反了《药品网络销售监督管理办法》第八条第二款之规定和《国家药监局关于发布药品网络销售禁止清单(第一版)的公告》(2022年第111号)附件、《药品网络销售禁止清单(第一版)》的规定。

2023年1月,洛阳市洛龙区市场监督管理局依据《药品网络销售监督管理办法》第三十三条规定,对该店处以 罚款5万元 的行政处罚。

合规提示 →
根据《药品网络销售监督管理办法》有关要求,药品网络销售者应当严格履行主体责任,严格按要求购进、销售药品;第三方平台应当落实好审核管理责任,对平台内经营企业违法违规行为加强检查监控。
发现问题要及时采取措施消除风险。
药品监督管理部门要进一步加大监督检查力度,严厉打击网络销售违法违规行为,督促有关从业者合法合规开展经营活动,严格落实企业主体责任。
为规范药品网售
2022年9月
国家市场监督管理总局发布了
《药品网络销售监督管理办法》
(以下简称《办法》)
已于2022年12月1日开始施行

其中对药品网络销售管理
平台责任履行
监督检查措施及法律责任等
作出明确规定


药品网络销售企业
应按照法规要求加强内部管理
严格规范经营
第三方平台作为“平台管理者”
在药品网络销售活动中发挥重要作用
为压实平台主体责任
《办法》明确要求

▲ 建立药品质量安全管理机构,配备药学技术人员承担药品质量安全管理工作,建立并实施药品质量安全、药品信息展示、处方审核、处方药实名购买、药品配送、交易记录保存、不良反应报告、投诉举报处理等管理制度。
▲ 平台与药品网络销售企业签订协议,明确双方药品质量安全责任,规定平台应当履行审核、检查监控以及发现严重违法行为停止服务和报告等义务,并强化平台在药品召回、突发事件应急处置以及监督检查中的配合义务。
下一步,我们将进一步
加强监督检查力度
依法打击网络销售违法违规行为
切实保障人民群众购药安全
营造合规有序的网售环境