每次从医院或者药店回来
都是“大包小包”一堆药
脑阔疼!

“这个药还没过期,可是包装晒的都褪色了,还能吃吗?”
“上回开的眼药水没用几次,现在还能不能用了?”
“马上进入伏天,家里的药如何安全度过炎夏呢?”

眼看着气温一点点升高
高温预警由黄变橙
40℃真的不是梦!

然而大家在与空调难舍难分之时
不要忘了药品如果得不到
及时“降温”也会“中暑”
而药物“中暑”
不仅会导致药物失效
还有可能引发各种健康问题


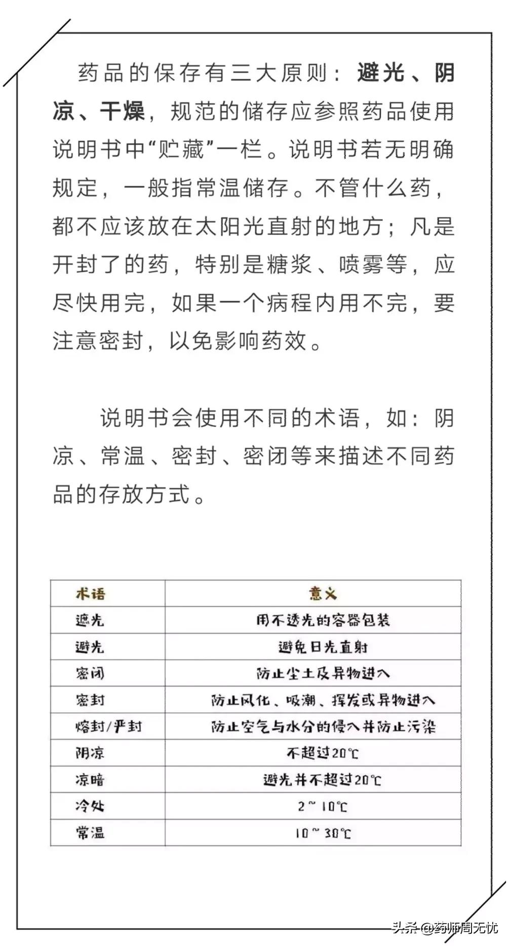
给药物“降温”
最方便的方法是“住”进冰箱
家用的冰箱大都有保鲜层和冷藏层,其中保鲜层的设计温度约在5-15℃,基本能满足药物对温度的需求。以下几类药最好放入冰箱保存:
胰岛素
很多人知道,胰岛素要放在冰箱里保存,然而,事情真的有这么简单吗?

未开封的胰岛素的确应放在冰箱的冷藏室(2-8℃)储存。而一旦开封后,就应在室温下存放(最好不超过25℃),且最好在28天用完。开封后的胰岛素如果还放在冰箱保存,取出后没有恢复到室温就注射患者的疼痛感会加剧,部分人可能耐受不了。
活菌制剂
常见的活菌制剂包括地衣芽胞杆菌、双歧杆菌、枯草杆菌二联活菌、乳酶生等等。正因为它们是我们肠道中的正常菌群,保持其“活性”就显得尤为重要了。所有的活菌制剂都惧怕高热,切勿放置在高温的环境中。胶囊或片剂活菌宜用冷或温开水送服,颗粒状活菌溶解时水温不宜超过40℃。更有一些“娇气”的活菌,比如双歧杆菌三联活菌胶囊,只有冰箱里的冷气才能使其满足。
栓剂
栓剂是半固体制剂,在常温下为固体,塞入腔道后,在体温下能迅速软化熔融或溶解于分泌液中。
栓剂因其独特的剂型特点,在炎热的夏天可能出现软化的现象,而使其使用变得非常不方便。放置在冰箱中储存即可帮助我们解决这个尴尬问题。当然也可在使用前放入冰箱,待硬化后取出再用。

外用药物
如滴眼液、滴鼻液、滴耳液、洗剂等外用药品,夏季最好放置在冰箱中冷藏,以防液体变质。
代煎中药
大部分代煎的中药都建议放入冰箱保存,这有助于延长中药的保质期。

糖浆、软膏、喷雾剂
放入冰箱,会适得其反
糖浆类
如止咳糖浆、抗过敏糖浆、解热镇痛溶液、感冒糖浆等,开瓶后一般不需要放在冰箱内,在室温下保存即可。低温储藏会使药物溶解度降低,析出糖和药物等沉淀物,以至于药物浓度发生改变,影响药效,甚至可能出现不良反应。

软膏类
如红霉素软膏、皮炎平软膏、硝酸甘油软膏等,储存温度过低可能引起基质分层,影响软膏的均匀性和药效。
喷雾类
如云南白药、沙丁胺醇气雾剂、布地奈德鼻*剂喷**等,低温保存容易发生喷药不畅,药雾不均匀等,继而影响药效。
这些你都知道吗?
赶紧拿小本本记下来吧!