在我国改革开放发展过程中,国家在特定阶段推出了各种“区”,改革开放伊始成立的经济特区、90年代初期陆续出现的新区、近些年设立的自贸区以及各种开发区、高新区等等,各类“区”已经组成我国经济发展的主要阵地。那么,这些“区”有何不同?

国家级新区分布图
一、经济特区
中国经济特区诞生于20世纪70年代末,成长于20世纪90年代。1979年4月,*小平邓**同志首次提出要开办“出口特区”,后于1980年3月,“出口特区”改名为“经济特区”,同年8月,五届全国人大常委会第十五次会议审议批准在深圳、珠海、汕头、厦门设置经济特区。
经济特区即主权国家或个别地区在境内划出一定范围,实行特殊开放政策和特殊的管理体制,以此来实现特定的经济目标。
最初,创办经济特区是想用市场的方式发展经济,对长期实行的高度集中的计划经济体制进行突破,在小范围内探索实行一系列富有激励性和灵活性的制度。
以深圳特区为例,在产权制度上,创办第一家股份制中外合资企业、第一家股份制保险公司;在土地市场化配置上,敲响新中国土地拍卖“第一槌”;在发展资本市场上,创建证券交易所等等。经济特区建设向世界展示了中国改革开放的坚定决心,同时也为逐步扩大对外开放和推进经济体制改革提供了丰富的经验。
我国官方明确的经济特区有5个,即 深圳、珠海、汕头、厦门和海南 。近年来,有*疆新** 喀什、霍尔果斯 经济特区的说法,其实不是。说霍尔果斯是"经济特区",是源于"实施特殊政策"的类似表述。但有这样的表述,不等同于有这样的“抬头”。霍尔果斯经济开发区是国务院在2011年批复的,文件名称是《关于支持喀什、霍尔果斯经济开发区建设的若干意见》(国发〔2011] 33号)。在该文件中,并没有说两地是"经济特区",而是说可以实施特殊政策。

二、 国家级新区
国家级新区,是由国务院批准设立,承担国家重大发展和改革开放战略任务的综合功能区,在各地经济发展中起着重要的风向标作用。自1992年国务院批复设立上海浦东新区、2006年批复设立天津滨海新区以来,截至目前全国已有 19个 国家级新区。各新区根据自身实际情况采取了不同的行政管理体制,大致可分为三类。



三、自贸区
自由贸易试验区(Free Trade Zone,简称FTZ)是指在贸易和投资等方面比世贸组织有关规定更加优惠的贸易安排,在主权国家或地区的关境以内,划出特定的区域,准许外国商品豁免关税自由进出。实质上是采取自由港政策的关税隔离区。
狭义仅指提供区内加工出口所需原料等货物的进口豁免关税的地区,类似出口加工区。广义还包括自由港和转口贸易区。就现实而言,成为自贸区,意味着将会获得更大程度的改革探索权,同时在管理上拥有更大的自主权,且在税收优惠、放管服改革、外资准入、金融开放和负面清单管理方面均享受一定“特权”。
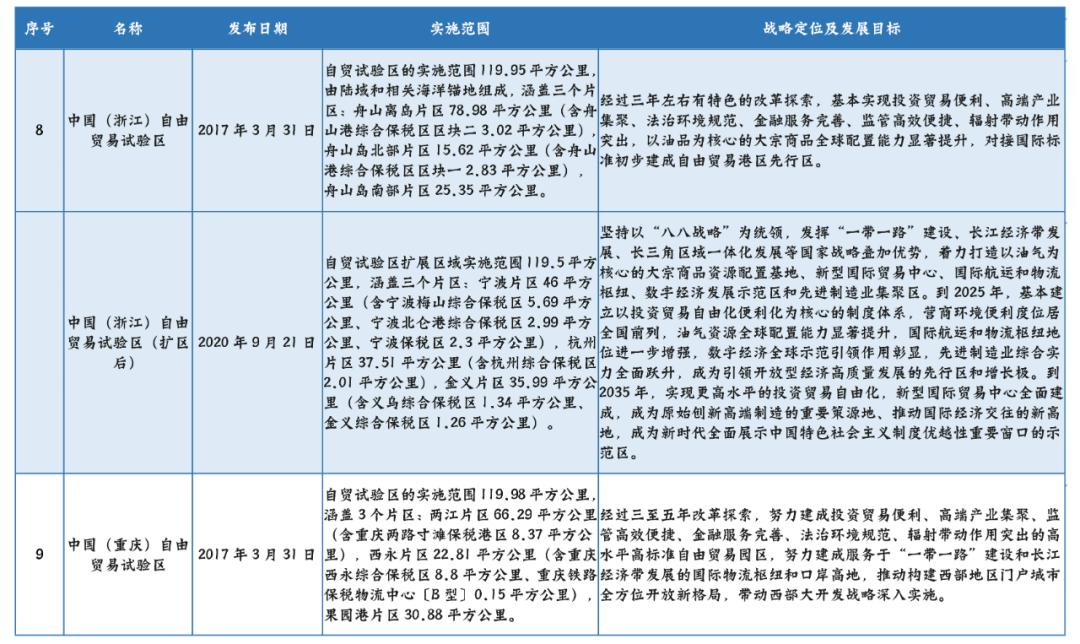
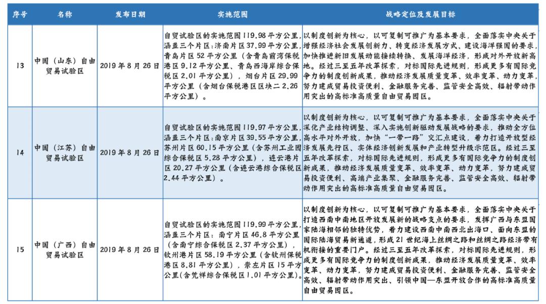
从2013年8月建立上海自贸试验区以来,已经建立了21个自贸试验区。
最新自由贸易试验区名录(21个)







四、开发区
“经济技术开发区”既着眼于产业发展的规律又着眼于区域发展规律。特别是在上世纪八九十年代的时候,不同的产业之间如何互补,突出产业的集聚优势,政府都要发挥较大的作用。能够进入园区的企业享有一定的优惠政策,比如优惠提供工业用地和税收减免。
经济技术开发区是中国大陆为实行改革开放政策而设立的现代化工业、产业园区,主要解决中国大陆长期存在的审批手续繁杂、机构叠床架屋等制约经济社会发展的体制问题。国家级经济技术开发区是由国务院批准成立的经济技术开发区,在我国现存经济技术开发区中居于最高地位。截至2021年6月,全国共有国家级经济技术开发区230家,内地每个省区均有分布,其中江苏省最多,有27家,其次是浙江省22家,山东省16家。
230家国家级经济技术开发区名单
|
省份 |
数量 |
名称 |
|
北京 |
1 |
北京经济技术开发区 |
|
天津 |
6 |
天津经济技术开发区、西青经济技术开发区、武清经济技术开发区、天津子牙经济技术开发区、北辰经济技术开发区、东丽经济技术开发区 |
|
河北 |
7 |
秦皇岛经济技术开发区、廊坊经济技术开发区、沧州临港经济技术开发区、石家庄经济技术开发区、唐山曹妃甸经济技术开发区、邯郸经济技术开发区、 张家口经济技术开发区 |
|
山西 |
4 |
太原经济技术开发区、大同经济技术开发区、晋中经济技术开发区、晋城经济技术开发区 |
|
内蒙古 |
3 |
呼和浩特经济技术开发区、巴彦淖尔经济技术开发区、呼伦贝尔经济技术开发区 |
|
辽宁 |
9 |
大连经济技术开发区、营口经济技术开发区、沈阳经济技术开发区、大连长兴岛经济技术开发区、锦州经济技术开发区、盘锦辽滨沿海经济技术开发区、沈阳辉山经济技术开发区、铁岭经济技术开发区、旅顺经济技术开发区 |
|
吉林 |
5 |
长春经济技术开发区、吉林经济技术开发区、四平红嘴经济技术开发区、长春汽车经济技术开发区、松原经济技术开发区 |
|
黑龙江 |
8 |
哈尔滨经济技术开发区、宾西经济技术开发区、海林经济技术开发区、哈尔滨利民经济技术开发区、大庆经济技术开发区、绥化经济技术开发区、牡丹江经济技术开发区、双鸭山经济技术开发区 |
|
上海 |
6 |
闵行经济技术开发区、虹桥经济技术开发区、上海漕河泾新兴技术开发区、上海金桥出口加工区、上海化学工业经济技术开发区、上海松江经济开发区 |
|
江苏 |
27 |
南通经济技术开发区、连云港经济技术开发区、昆山经济技术开发区、苏州工业园区、南京经济技术开发区、扬州经济技术开发区、徐州经济技术开发区、镇江经济技术开发区、吴江经济技术开发区、江宁经济技术开发区、常熟经济技术开发区、淮安经济技术开发区、盐城经济技术开发区、锡山经济技术开发区、太仓港经济技术开发区、张家港经济技术开发区、海安经济技术开发区、靖江经济技术开发区、吴中经济开发区、宿迁经济技术开发区、海门经济技术开发区、如皋经济技术开发区、宜兴经济技术开发区、浒墅关经济技术开发区、沭阳县经济技术开发区、苏州相城经济技术开发区、镇江经济技术开发区、 无锡惠山经济技术开发区 |
|
浙江 |
22 |
宁波经济技术开发区、温州经济技术开发区、宁波大榭开发区、杭州经济技术开发区、萧山经济技术开发区、嘉兴经济技术开发区、湖州经济技术开发区、袍江经济开发区、金华经济技术开发区、长兴经济技术开发区、宁波石化经济技术开发区、嘉善经济技术开发区、衢州经济技术开发区、义乌经济技术开发区、杭州余杭经济技术开发区、绍兴柯桥经济开发区、富阳经济技术开发区、平湖经济技术开发区、杭州湾上虞工业园区、慈溪经济开发区、丽水经济开发区、 台州湾经济技术开发区 |
|
安徽 |
13 |
芜湖经济技术开发区、合肥经济技术开发区、马鞍山经济技术开发区、安庆经济技术开发区、铜陵经济技术开发区、滁州经济技术开发区、池州经济技术开发区、六安经济技术开发区、淮南经济技术开发区、宁国经济技术开发区、桐城经济技术开发区、宣城经济技术开发区、 合肥蜀山经济技术开发区 |
|
福建 |
10 |
福州经济技术开发区、厦门海沧台商投资区、福清融侨经济技术开发区、东山经济技术开发区、漳州招商局经济技术开发区、泉州经济技术开发区、漳州台商投资区、泉州台商投资区、龙岩经济技术开发区、东侨经济技术开发区 |
|
江西 |
10 |
南昌经济技术开发区、九江经济技术开发区、赣州经济技术开发区、井冈山经济技术开发区、上饶经济技术开发区、萍乡经济技术开发区、南昌小蓝经济技术开发区、宜春经济技术开发区、龙南经济技术开发区、瑞金经济技术开发区 |
|
山东 |
16 |
青岛经济技术开发区、烟台经济技术开发区、威海经济技术开发区、东营经济技术开发区、日照经济技术开发区、潍坊滨海经济技术开发区、邹平经济技术开发区、临沂经济技术开发区、招远经济技术开发区、德州经济技术开发区、明水经济技术开发区、胶州经济技术开发区、聊城经济技术开发区、滨州经济开发区、威海临港经济技术开发区、 滕州经济技术开发区 |
|
河南 |
9 |
郑州经济技术开发区、漯河经济技术开发区、鹤壁经济技术开发区、开封经济技术开发区、许昌经济技术开发区、洛阳经济技术开发区、新乡经济技术开发区、红旗渠经济技术开发区、濮阳经济技术开发区 |
|
湖北 |
9 |
武汉经济技术开发区、黄石经济技术开发区、襄阳经济技术开发区、武汉临空港经济技术开发区、荆州开发区、葛店经济技术开发区、武汉东湖新技术产业开发区、十堰经济技术开发区、 枣阳经济技术开发区、汉川经济技术开发区 |
|
湖南 |
10 |
长沙经济技术开发区、岳阳经济技术开发区、常德经济技术开发区、宁乡经济技术开发区、湘潭经济技术开发区、浏阳经济技术开发区、娄底经济技术开发区、望城经济技术开发区、 永州经济技术开发区、邵阳经济技术开发区 |
|
广东 |
7 |
湛江经济技术开发区、广州经济技术开发区、广州南沙经济技术开发区、惠州大亚湾经济技术开发区、增城经济技术开发区、珠海经济技术开发区、 揭东经济技术开发区 |
|
广西 |
4 |
南宁经济技术开发区、钦州港经济技术开发区、中国-马来西亚钦州产业园区、南宁东盟经济开发区、 北海经济技术开发区 |
|
海南 |
1 |
洋浦经济开发区 |
|
重庆 |
3 |
重庆经济技术开发区、万州经济技术开发区、长寿经济技术开发区 |
|
四川 |
10 |
成都经济技术开发区、广安经济技术开发区、德阳经济技术开发区、遂宁经济技术开发区、绵阳经济技术开发区、广元经济技术开发区、宜宾临港经济技术开发区、内江经济技术开发区、 成都国际铁路港经济技术开发区、雅安经济技术开发区 |
|
贵州 |
2 |
贵阳经济技术开发区、遵义经济技术开发区 |
|
云南 |
5 |
昆明经济技术开发区、曲靖经济技术开发区、蒙自经济技术开发区、嵩明杨林经济技术开发区、大理经济技术开发区 |
|
*藏西** |
1 |
拉萨经济技术开发区 |
|
陕西 |
5 |
西安经济技术开发区、陕西航空经济技术开发区、陕西航天经济技术开发区、汉中经济技术开发区、神府经济技术开发区 |
|
甘肃 |
4 |
兰州经济技术开发区、金昌经济技术开发区、天水经济技术开发区、张掖经济技术开发区 |
|
青海 |
2 |
西宁经济技术开发区、格尔木昆仑经济开发区 |
|
宁夏 |
1 |
银川经济技术开发区、 |
|
*疆新** |
9 |
乌鲁木齐经济技术开发区、石河子经济技术开发区、库尔勒经济技术开发区、奎屯-独山子经济技术开发区、阿拉尔经济技术开发区、五家渠经济技术开发区、准东经济技术开发区、甘泉堡经济技术开发区、库车经济技术开发区 |
五、 高新区
“高新技术产业开发区”更多的是着眼于产业发展规律。高新技术产业在发展初期需要政府的扶植加以培育。科技部对于“高新区”的介入甚至都细化到了产业的指导目录,也就是说,哪个地方的高新区应重点发展何种产业,都有着明确的规定。1988年国务院开始批准建立国家高新技术产业开发区。1998年8月中国国家高新技术产业化发展计划—火炬计划开始实施,创办高新技术产业开发区和高新技术创业服务中心被明确列入火炬计划的重要内容。
173家国家级经济技术开发区名单
|
省份 |
数量 |
名称 |
|
北京 |
1 |
中关村国家自主创新示范区 |
|
天津 |
1 |
天津滨海高新技术产业开发区 |
|
河北 |
5 |
石家庄高新技术产业开发区、保定国家高新技术产业开发区、唐山高新技术产业开发区、燕郊高新技术产业开发区、承德高新技术产业开发区 |
|
山西 |
2 |
太原国家高新技术产业开发区、长治高新技术产业开发区 |
|
内蒙古 |
3 |
包头*土稀**高新技术产业开发区、呼和浩特金山高新技术产业开发区、鄂尔多斯高新区 |
|
辽宁 |
8 |
沈阳高新技术产业开发区、大连高新技术产业开发区、鞍山高新技术产业开发区、营口高新技术产业开发区、辽阳高新技术产业开发区、本溪高新技术产业开发区、阜新高新技术产业开发区、锦州高新区 |
|
吉林 |
5 |
长春高新技术产业开发区、吉林高新技术产业开发区、延吉高新技术产业开发区、长春净月高新技术产业开发区、通化医药高新技术产业开发区 |
|
黑龙江 |
3 |
哈尔滨高新技术产业开发区、齐齐哈尔高新技术产业开发区、大庆高新技术产业开发区 |
|
上海 |
2 |
上海张江高新技术产业开发区、上海紫竹高新技术产业开发区、 |
|
江苏 |
18 |
南京国家高新技术产业开发区、徐州国家高新技术产业开发区、苏州国家高新技术产业开发区、常州国家高新技术产业开发区、泰州医药高新技术产业开发区、昆山高新技术产业开发区、无锡国家高新技术产业开发区、武进高新技术产业开发区、江阴高新技术产业开发区、南通高新技术产业开发区、镇江高新技术产业开发区、盐城高新技术产业开发区、连云港高新技术产业开发区、扬州高新技术产业开发区位、常熟高新技术产业开发区、苏州工业园区、宿迁高新区、淮安高新区 |
|
浙江 |
8 |
杭州高新技术产业开发区、宁波高新技术产业开发区、绍兴高新技术产业开发区、温州高新技术产业开发区、衢州高新技术产业开发区、萧山临江高新技术产业开发区、湖州莫干山高新技术产业园区、嘉兴秀洲高新技术产业开发区 |
|
安徽 |
10 |
合肥高新技术产业开发区、蚌埠高新技术产业开发区、芜湖高新技术产业开发区、马鞍山慈湖高新技术产业开发区、铜陵狮子山高新区、淮南高新区、滁州高新区 |
|
福建 |
7 |
福州高新技术产业开发区、厦门火炬高技术产业开发区、泉州高新技术产业开发区、漳州高新技术产业开发区、莆田国家高新技术产业开发区、龙岩高新技术产业开发区、三明高新技术产业开发区 |
|
江西 |
9 |
南昌高新技术产业开发区、新余高新技术产业开发区、景德镇高新技术产业开发区、鹰潭国家高新技术产业开发区、抚州高新技术产业开发区、吉安高新技术产业园区、赣州高新技术产业园区、九江共青城高新区、宜春丰城高新区 |
|
山东 |
13 |
威海火炬高技术产业开发区、济南高新技术产业开发区、青岛高新技术产业开发区、淄博高新技术产业开发区、潍坊高新技术产业开发区、济宁高新技术产业开发区、烟台高新技术产业开发区、临沂高新技术产业开发区、*安泰**高新技术产业开发区、枣庄高新技术产业开发区、莱芜高新技术产业开发区、德州高新技术产业开发区、黄河三角洲农业高新技术产业示范区(东营) |
|
河南 |
8 |
郑州高新技术产业开发区、洛阳高新技术产业开发区、安阳高新技术产业开发区、南阳高新技术产业开发区、新乡高新技术产业开发区、平顶山高新技术产业开发区、焦作高新技术产业开发区、信阳高新区 |
|
湖北 |
12 |
武汉东湖新技术开发区、襄阳高新技术产业开发区、宜昌国家高新技术产业开发区、孝感高新技术产业开发区、荆门高新技术产业开发区、随州高新技术产业园区、仙桃高新技术产业开发区、黄冈高新区、咸宁高新区、荆州高新区、黄石大冶湖、潜江高新区 |
|
湖南 |
8 |
长沙高新技术产业开发区、株洲高新技术产业开发区、湘潭国家高新技术产业开发区、益阳高新技术产业开发区、衡阳国家高新技术产业开发区、郴州高新区、常德高新区、怀化高新区 |
|
广东 |
14 |
中山火炬高技术产业开发区、广州高新技术产业开发区、深圳高新技术产业开发区、佛山高新技术产业开发区、惠州仲恺高新技术产业开发区、珠海高新技术产业开发区、东莞松山湖高新技术产业开发区、肇庆高新技术产业开发区、江门国家高新技术产业开发区、河源市高新技术开发区、清远高新技术产业开发区、汕头高新区、湛江高新区、茂名高新区 |
|
广西 |
4 |
桂林高新技术产业开发区、南宁高新技术产业开发区、柳州高新技术产业开发区、北海高新区 |
|
海南 |
1 |
海口高新技术产业开发区 |
|
重庆 |
4 |
重庆高新技术产业开发区、重庆璧山高新技术产业开发区、荣昌高新区、永川高新区 |
|
四川 |
8 |
成都高新技术产业开发区、自贡国家高新技术产业开发区、绵阳高新技术产业开发区、乐山高新技术产业开发区、泸州高新技术产业园区、攀枝花钒钛高新技术产业园区、德阳高新技术产业园区、内江高新区 |
|
贵州 |
3 |
贵阳高新技术产业开发区、安顺高新区、遵义高新区 |
|
云南 |
3 |
昆明高新技术产业开发区、玉溪国家高新技术产业开发区、楚雄高新区 |
|
陕西 |
7 |
西安高新技术产业开发区、杨凌农业高新技术产业示范区、宝鸡高新技术产业开发区、渭南高新技术产业开发区、榆林高新技术产业开发区、咸阳高新技术产业园区、安康高新技术产业开发区 |
|
甘肃 |
2 |
兰州高新技术产业开发区、白银高新技术产业开发区 |
|
青海 |
1 |
青海国家高新技术产业开发区 |
|
宁夏 |
2 |
银川高新技术产业开发区、石嘴山高新技术产业开发区 |
|
*疆新** |
4 |
乌鲁木齐高新技术产业开发区、昌吉高新技术产业开发区、石河子高新技术产业开发区、克拉玛依高新区 |
六、国家综合配套改革试验区(12个)
国家综合配套改革试验区的设立是我国在经济社会发展的新阶段,在科学发展观的指导下,为促进地方经济社会发展而推出的一项新的举措。它是我国改革开放后继深圳等第一批经济特区后建立的第二批经济特区,亦即中国的“新特区”。国务院已经先后批准了12个国家综合配套改革的试验区。

七、国家级金融综合改革试验区(5个)
|
序号 |
金改区名称 |
所在地 |
批准时间 |
试验主题 |
|
1 |
温州金改区 |
温州 |
2012年3月 |
地方金融、民间资本、金融风险 |
|
2 |
珠三角金改区 |
珠三角 |
2012年7月 |
城市金融、农村金融、城乡统筹 |
|
3 |
泉州金改区 |
泉州 |
2012年12月 |
金融服务实体经济 |
|
4 |
滇桂沿边金改区 |
云南广西 |
2013年11月 |
跨境金融 |
|
5 |
青岛金改区 |
青岛 |
2014年2月 |
财富管理 |