为进一步做好观山湖区幼儿园招生工作,根据《幼儿园管理条例》《幼儿园工作规程》等规定,现将观山湖区幼儿园2023年招生工作有关事宜通知如下:
一、入园年龄
本文所述招生指幼儿园小班招生。观山湖区幼儿园小班入园须年满三周岁,即观山湖区公、民办幼儿园2023年入园新生应为2019年9月1日至2020年8月31日(含)出生的适龄幼儿。严禁招收不足龄幼儿入园。
二、公办幼儿园招生事宜
(一)招生范围
1.户籍片区生
与父母(或法定监护人)同一户籍的观山湖区户籍适龄幼儿。一是户主为父母(或法定监护人);二是祖父母、外祖父母作为户主,适龄幼儿及法定监护人祖孙三代在同一户口簿上。以上两种户籍情况的适龄幼儿就读观山湖区公办幼儿园根据户籍地址,按照相对就近原则,采取单园划片和多园划片相结合方式进行招生。
小区配套幼儿园优先招收小区内“人户房”一致(即户籍与法定监护人户籍和户籍对应房产证持有人一致)的适龄幼儿入园。若小区配套幼儿园无偿移交协议中对招生范围有约定的,按约定执行。
2.公共户籍生
适龄幼儿随父母(或法定监护人)迁入我区公共户籍,且父母(或法定监护人)双方未在贵阳市六城区购置房产的,参加户籍所属片区幼儿园招生报名。报名时需提供父母(或法定监护人)双方在贵阳市六城区无房证明。如父母(或法定监护人)已在贵阳市六城区购置房产的,适龄幼儿须随父母(或法定监护人)将户籍迁回房产所在地,重新进行户籍登记,并凭重新登记的户籍到户籍所属片区幼儿园招生报名。
(二)招生程序
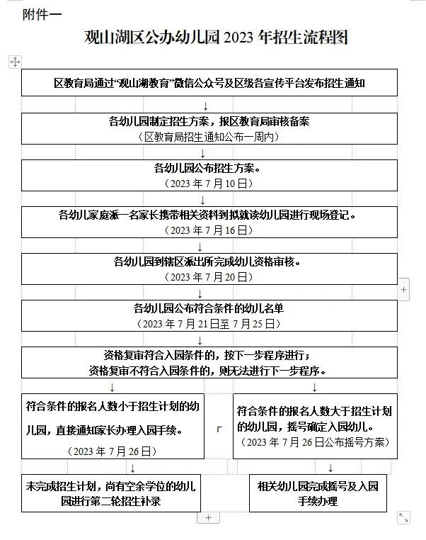
1.发布招生通知
区教育局发布幼儿园招生通知,下达全区幼儿园年度招生计划。此计划招生数仅为全区公办幼儿园小班新生招生数,不含各幼儿园中大班补录计划数,中大班适龄幼儿只作现场补录统计,人数达到开班人数再进行申请,另行开班通知。
各幼儿园根据区教育局发布的招生通知制定本园招生方案,并将本园方案报区教育局审核备案。以所属镇(街道)为单位公布招生通知,充分利用各种信息平台、多渠道统一发布。
公布时间: 2023年7月10日 。
2.现场登记
1名适龄幼儿只能在符合登记条件范围内,选择一所幼儿园进行登记,不可重复登记,若出现重复登记则撤销该幼儿所有登记信息。登记当天由监护人1人前往,幼儿无需同行。
登记时间: 2023年7月16日 (星期日)9:00—16:00。
登记地点:各幼儿园现场登记,具体地点以幼儿园招生方案为准。
登记所需材料:需携带户口簿(首页、户主页、监护人页和幼儿页)、户籍对应房产证(或不动产登记中心出具的近期房屋权属证明)原件和复印件,若幼儿父母(或法定监护人)不是户主的,需提供幼儿出生医学证明或户籍所在地公安机关出具的关系证明原件及复印件。
3.资格审核及名单公布
各公办幼儿园需在2023 年7月20日前 将适龄幼儿登记信息报送至辖区公安部门进行资格复核,同时进行查重。并于2023年7月21日至7月25日公布符合条件适龄幼儿名单。
4.录取
符合条件的适龄幼儿报名数小于招生计划数的,幼儿园直接录取,并于2023年 7月26日 到幼儿园办理入园手续。
符合条件的适龄幼儿报名数大于招生计划数的,采取摇号方式确定入园幼儿。需摇号的幼儿园统一于2023年7月26日在幼儿园大门口醒目处公布本园摇号入园方案。摇号入园工作统一于2023年7月28日开展,中签幼儿当天办理入园手续。
5.补录
首轮招生结束后,幼儿园剩余招生计划数由区教育局组织第二轮招生补录。具体事宜另行通知。
三、民办幼儿园招生事宜
观山湖区民办幼儿园严格按照《中华人民共和国民办教育促进法》《幼儿园管理条例》《幼儿园工作规程》等规定,在区教育局下达的招生计划范围内开展自主招生。原则上开学前一周内上报招生名单报区教育局备案。
四、政策照顾生招生事宜
烈士子女、符合条件的现(退)役军人子女、公安英模和因公牺牲伤残警察子女、国家综合性消防救援队伍人员子女、省级优才卡子女、“贵阳市人才服务绿卡”(不包括F类)持有人子女、残疾人子女、归国华侨子女及其他各类政策优抚对象,由区教育局结合我区各幼儿园学位情况统筹落实就读公(民)办幼儿园。
残疾人子女是指父母(或法定监护人)持有残疾证的观山湖区户籍适龄幼儿。有入园需求的适龄幼儿由父母(或法定监护人)持残疾证、户口本、房产证、幼儿出生医学证明原件和复印件,到区教育局进行确认并登记,由区教育局根据实际情况统筹安排。确认登记时间:2023年7月4日至7月31日工作日(上午9:00—12:00,下午13:00—17:00)。
其他类政策照顾生由所属主管部门审核确定,在规定时限内将名单反馈区教育局,区教育局根据实际情况统筹安排。
五、其他
(一)家长提供的登记材料需真实有效,若存在弄虚作假,一经查实,取消幼儿登记信息。公办幼儿园在接受登记时,应严格遵守有关规定,认真做好家长接待工作,耐心宣传招生政策,努力为家长登记提供便利条件;
(二)各幼儿园严格按照有关要求开展招生工作,登记时不得举行任何形式的考试、面试。严格执行《贵阳市教育局关于规范贵阳市幼儿园收费管理的通知》(筑发改收费〔2014〕560号)收费要求,招生时不得违规收取任何费用,不得收取与入园挂钩的赞助费或物品。若收费标准有新政策出台,按新政策标准执行。
(三)畅通举报渠道,设置监督举报电话,主动接受纪检监察部门及社会各界监督,对违规招生行为要认真核实查处,对违法违规的单位或个人要严肃处理,及时通报。除以上处理外,公办幼儿园违规招生的,纳入年终目标考核;民办幼儿园违规招生的,依法依规核减招生计划,直至停止招生、吊销办园许可证。
六、监督及咨询方式
咨询电话:观山湖区教育局教育科,0851-84826506。地址:贵州省地质科技园A区2栋9楼。
监督电话:观山湖区教育局监察室,0851-84119016。地址:贵州省地质科技园A区2栋10楼。

附件1:观山湖区公办幼儿园2023年招生流程图

附件2:观山湖区公办幼儿园2023年招生一览表
附件3:观山湖区民办幼儿园2023年招生计划表
附件4:观山湖区各级各类幼儿园2023年招生咨询电话
(扫码查看以上三个附件)
来源:观山湖区教育局