五一假期后,嗓子疼的人突然多起来。
很多网友发文,说自己的嗓子莫名开始发痒,接着像吞刀片一样疼痛,连咽口水都疼,去医院一看,确诊为急性咽喉炎。

图源:新浪微博
咽与喉其实是两个部位,喉位于咽的前下方,它俩距离较近,发炎的时候经常一起出现。
什么是咽喉炎?嗓子痛,如何缓解?什么情况一定要就医?今天邀请北京佑安医院呼吸与感染性疾病科主任医师李侗曾老师来详细说说。
什么是咽喉炎?
咽喉炎是一种常见的咽喉部疾病,指发生在咽喉黏膜及周围淋巴组织的炎症反应。
70%~80% 的咽喉炎由病毒引起,比如流感、新冠病毒感染、EB病毒感染、链球菌感染等 都是比较常见的咽痛原因。
除了病毒,咽喉炎还可由细菌或粉尘、烟雾等物质刺激,或过敏性鼻炎或鼻窦炎、胃食管反流病等引发。
无论病因如何,大多数咽喉炎患者发病初期都以咽干、咽痒、咽部灼热为主要表现。当炎症侵及喉部,则出现咳嗽和声音嘶哑、发声费力,甚至失声的表现,继有咽喉疼痛等症状,且吞咽时加剧。
此外,咽痛还常伴有颈部疼痛或肿胀,以及发热、头痛、乏力等不适。

整体来说,急性咽喉炎一般全身症状较轻,以局部症状为主,多数可在 7~10 天内自愈,只要多休息,多喝水,注意保护嗓子,比如不吃质地粗糙或辣的食物就行。
这 6 个方法
可有效缓解嗓子痛
很多咽喉炎的患者,嗓子痛得比较严重,咽一口口水都疼得受不了,有没有什么方法能缓解呢?
1、口服止痛药
口服止痛药对减轻成人急性咽喉炎的疼痛非常有效,其中对乙酰氨基酚和布洛芬是最常使用,安全性最高的止痛药。
药物通常在1~2小时内起效,除缓解咽痛症状,还可缓解咽痛可能伴随的症状,如发热或头痛。
不过,在用药止痛的时候,一定要注意几点:
- 一定要按说明书推荐的用量进行服用。即使有多个症状,也不要自行加量,尤其是小朋友用药的时候。
- 避免跟其他感冒药一起服用,尤其是复方感冒药。很多复方感冒药中也含有对乙酰氨基酚或布洛芬,混用很容易导致药物过量;
- 对于肾功能障碍或肝功能障碍等人群,要在医生指导下使用。
2、吃点冰的东西
冰块、冷冻冰棒、冰淇淋、冷冻酸奶等非常冷的食物具有麻木作用,可暂时减轻或缓解吞咽疼痛。
如果嗓子特别疼,可以尝试把冰块或冰棒含在嘴里,这样持续的时间能更长一些。注意摄入常温液体或冷饮可能无效,一定要冰的食物。

3、尽量选择吃温热的东西
与刺激性食物与常温液体相比,嗓子疼的人更容易耐受温热的液体和食物,比如温水、茶、鸡汤、粥等。
注意,是温热,不是烫,过烫的食物或液体可能烫伤我们的咽喉,加剧疼痛。
4、吃点润嗓子的食物
蜂蜜、硬糖在一定程度上也可缓解嗓子疼,尤其是含有薄荷成分的润喉糖。
目前市面上常见的润喉糖通常都含有薄荷成分,具有麻醉作用,吃下去后感觉凉凉的,能让人暂时忘记嗓子的疼痛。
但注意,这种薄荷糖 6 岁以下儿童慎重,可能对神经有抑制作用。
5、多喝水
美国疾控中心(CDC)和英国国民保健署(NHS)等机构都建议嗓子痛的患者多喝水,多喝水有益于疾病的恢复。
选择常温水、冷水、温水都可以,只要避免过烫即可。
6、改善空气湿度,避免空气污染
空气太干、空气污染会加剧嗓子疼,可以通过加湿器改善环境湿度,有助于缓解嗓子疼症状。
要注意的是,使用加湿器时,尽量选择纯净水或煮开放凉的水,或选择有除菌功能的加湿器。每次使用加湿器后,按照说明书做好清洁。
还要注意远离二手烟,避免暴露于*草烟**烟雾,防止烟雾刺激加重咽痛。
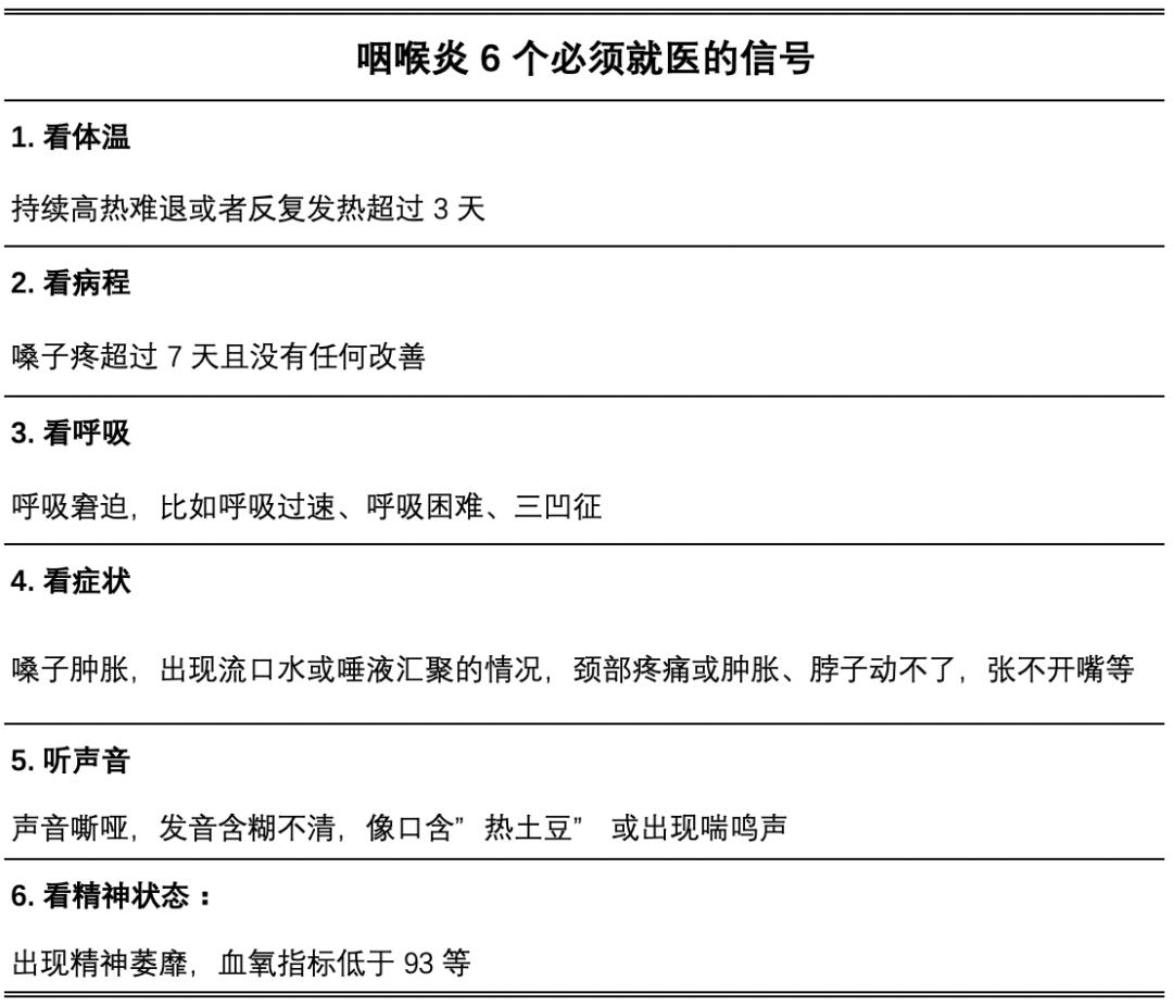
重度咽喉炎,可危及生命
这 6 种情况,一定要及时就医
重度咽喉炎比较罕见,但其有气道梗阻风险,严重可危及生命。因此学会识别危险信号,及时就医,非常重要。
当出现以下 6 种情况时,意味着引起嗓子疼的疾病可能存在一些风险,需要及时就医:

图源:作者
来源/人民网科普综合科普中国