最近,在河南许昌,一起顾客与胖东来员工的争执事件引发了广泛的讨论。作为回应,胖东来公司随后公开了一份8页的调查报告,详细记录了事件的经过,并提出了处理方案。

这份调查报告引起了人们的关注,不仅因为其详实的内容,还因为公司对员工和顾客权益的关注和处理方式。
根据调查报告显示,胖东来公司承认在服务过程中存在问题,并意识到顾客的权益受到了损害。为此,公司决定采取一系列措施来解决问题。
首先,胖东来决定将管理人员全部降级3个月,以示对服务质量的重视和对事件的认真处理。
其次,公司决定由相关管理人员携带礼物和500元的服务投诉奖品上门向顾客致歉,以表达公司的诚意和对顾客不良体验的歉意。

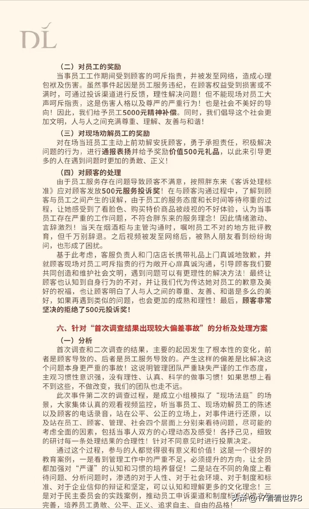
然而,令人意外的是,顾客在事后坚决拒绝了500元的投诉奖品。顾客的态度引发了公司的关注和思考。
胖东来公司认为,顾客在投诉渠道中反馈问题是合理的,但在现场高声责怪员工则对员工的人格和尊严造成了严重伤害。
基于对员工权益的关心,公司决定给予员工5000元的精神补偿,以弥补事件对员工造成的不良影响。
这一系列的处理措施和胖东来公司的态度受到了社会的广泛赞赏和讨论。公司公开调查报告的详实程度以及对员工和顾客权益的重视,展现了一家负责任和有担当的企业形象。
胖东来公司的做法向业界传递了积极的信号,即企业应该对员工和顾客的权益保持高度关注,并及时采取措施来解决问题,维护良好的企业形象和顾客体验。
这起事件也引发了人们对服务行业中员工待遇和顾客权益保护的深思。公司在处理争执事件中所展现出的决心和行动,给予了员工更多的尊重和保护,以及对顾客体验的重视,这对整个服务行业都具有积极的借鉴意义。

胖东来员工争执事件的处理引发了社会的广泛讨论,也提醒我们,公司应该始终将员工和顾客的权益放在首位,并通过有效的沟通和解决方案来维护企业形象和顾客满意度。
这也为整个服务行业树立了一个积极的榜样,促使更多企业关注和改善员工和顾客关系,为提升服务质量和行业形象做出努力。