办签证,出国行,更多签证贴士、旅游攻略,请关注作者~或搜索阿拉丁签证哦!

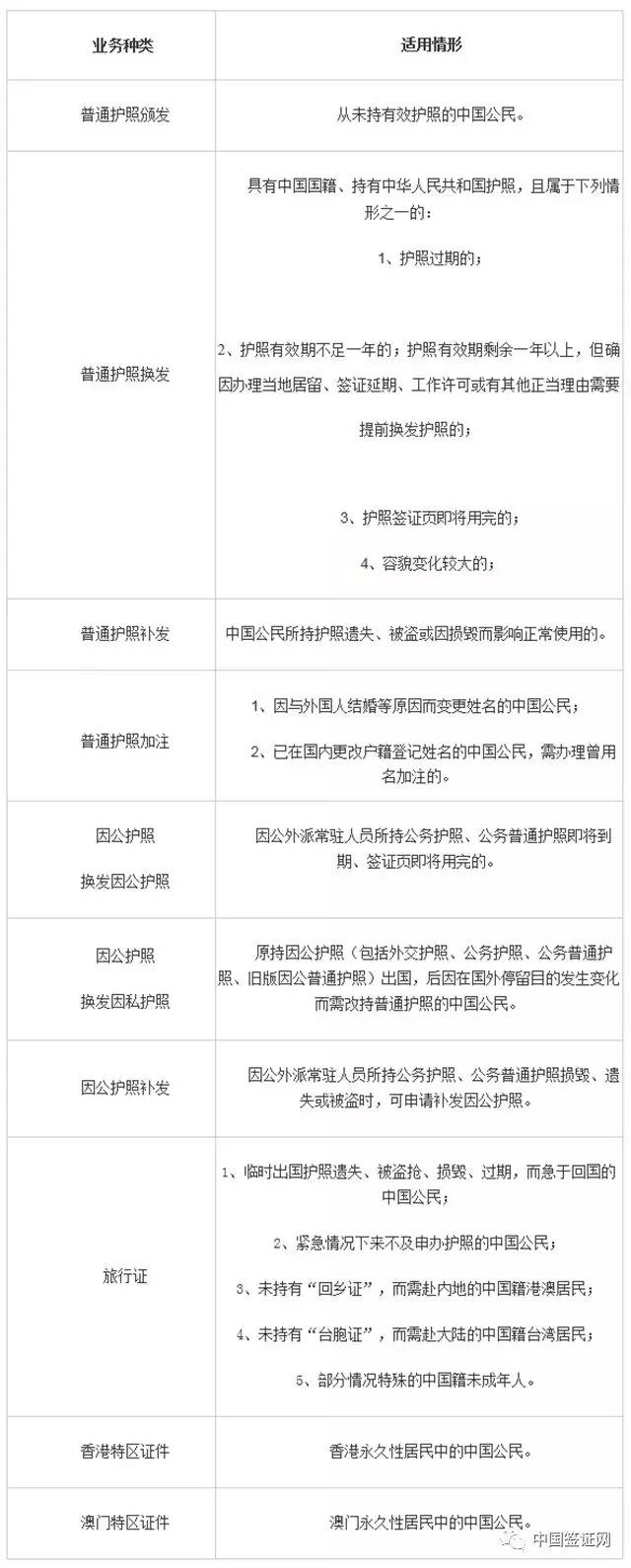
普通护照颁发
(一)如实、完整填写《中华人民共和国护照/旅行证申请表》1份;
(二)近期(6个月内)正面免冠彩色半身证件照片(光面相纸)一式三张,照片尺寸为48mmx33mm,头部宽15mm-22mm、高28mm-33mm,背景为白色,不得着浅色衣服。表情自然,双眼睁开,双唇自然闭合,全部面部特征清晰可见。
(三)在所在国或其他国家的居留证件或签证原件及复印件(如有);
(四)证明申请人中国国籍及身份的材料(如户口簿、身份证或出生公证等)原件及复印件;
(五)个人情况说明(包括本人在国内、外经历等)。
(六)在国外出生的新生儿需提供出生证、父母双方护照及在所在国或其他国家居留证件原件和复印件等材料。
请注意:
未满16周岁人员申办护照,应由父母双方(或法定监护人)陪同,并出具父母双方(或法定监护人)同意为儿童办理护照的书面声明。如父母有一方不能陪同,应出具具有法律效力的委托书,同意并委托另一方为儿童办理护照。
《中华人民共和国护照/旅行证申请表》

普通护照换发
(一)如实、完整填写《中华人民共和国护照/旅行证申请表》1份。
(二)近期(6个月内)正面免冠彩色半身证件照片(光面相纸)一式三张,照片尺寸为48mmx33mm,头部宽15mm-22mm、高28mm-33mm,背景为白色,不得着浅色衣服。表情自然,双眼睁开,双唇自然闭合,全部面部特征清晰可见。
(三)护照原件及护照资料页复印件;换发新护照后,原护照将被注销并退还申请人;
(四)在所在国或其他国家的居留证件或签证原件和复印件;
(五)个人情况说明(包括个人在国内、外经历情况等,无居留证件人员适用)。
请注意:
未满16周岁人员申办护照,应由父母双方(或法定监护人)陪同,并出具父母双方(或法定监护人)同意为儿童办理护照的书面声明。如父母有一方不能陪同,应出具具有法律效力的委托书,同意并委托另一方为儿童办理护照。
普通护照补发
(一)如实、完整填写《中华人民共和国护照/旅行证申请表》1份;
(二)近期(6个月内)正面免冠彩色半身证件照片(光面相纸)一式三张,照片尺寸为48mmx33mm,头部宽15mm-22mm、高28mm-33mm,背景为白色,不得着浅色衣服。表情自然,双眼睁开,双唇自然闭合,全部面部特征清晰可见。
(三)原护照复印件或其他证明申请人中国国籍和身份的材料(如户口簿、身份证或出生公证等)复印件;
(四)在所在国或其他国家的居留证件或签证原件和复印件;
(五)个人有关护照遗失、被盗抢、损毁情况说明;
(六)护照遗失、被盗的,需填写声明:“本人已被告知并确认,即使丢失的护照找回也不能再次使用,也不可撤销补证申请,并将承担由此引起的法律责任”。护照损毁的,需交回损毁护照。
请注意:
(一)未满16周岁人员申办护照,应由父母双方(或法定监护人)陪同,并出具父母双方(或法定监护人)同意为儿童办理护照的书面声明。如父母有一方不能陪同,应出具具有法律效力的委托书,同意并委托另一方为儿童办理护照。
(二)申请人一旦递交补发护照申请,原护照即被宣布作废。持被宣布作废护照入境,可能会被拒绝出入境或被处以罚款等处罚。
普通护照加注
(一)如实、完整填写《中华人民共和国护照/旅行证申请表》1份;并在“护照加注”一栏以英文大写字母清楚填写英文加注内容或以中文正楷清楚填写曾用名。
(二)近期(6个月内)正面免冠彩色半身证件照片(光面相纸)一式三张,照片尺寸为48mmx33mm,头部宽15mm-22mm、高28mm-33mm,背景为白色,不得着浅色衣服。表情自然,双眼睁开,双唇自然闭合,全部面部特征清晰可见。
(三)护照原件及护照资料页复印件;
(四)在所在国或其他国家的居留证件或签证原件和复印件(如有);
(五)与加注内容有关的官方证明文件原件及复印件(如绿卡、法院更名证书、户口簿等);
请注意:
(一)未满16周岁人员申办护照加注,应由父母双方(或法定监护人)到场提出申请,并出具父母双方(或法定监护人)同意为儿童办理护照加注的书面声明。如父母有一方不能到场,应出具具有法律效力的委托书,同意并委托另一方为儿童办理护照加注。
(二)办理曾用名加注需向国内核实,*证办**时间不同于正常程序。
(三)使领馆不办理婚姻状况、出生日期和出生地点加注。
因公护照换发因公护照
(一)如实、完整填写《中华人民共和国护照/旅行证申请表》1份;
(二)近期(6个月内)正面免冠彩色半身证件照片(光面相纸)一式三张,照片尺寸为48mmx33mm,头部宽15mm-22mm、高28mm-33mm,背景为白色,不得着浅色衣服。表情自然,双眼睁开,双唇自然闭合,全部面部特征清晰可见。
(三)护照原件及护照资料页复印件;换发新照后,原照将被注销并退还申请人;
(四)在所在国或其他国家的居留证件原件和复印件。
请注意:
(一)未满16周岁人员申办护照,应由父母双方(或法定监护人)陪同,并出具父母双方(或法定监护人)同意为儿童办理护照的书面声明。如父母有一方不能陪同,应出具具有法律效力的委托书,同意并委托另一方为儿童办理护照。
(二)申请人应自行联系国内原派出单位,由其向原发照机关提出换照申请。接到原发照机关通知后,使领馆方可受理相关护照换发申请,不能邮寄申请或委托他人代办。
因公护照换发因私护照
(一)如实、完整填写《中华人民共和国护照/旅行证申请表》1份;
(二)近期(6个月内)正面免冠彩色半身证件照片(光面相纸)一式三张,照片尺寸为48mmx33mm,头部宽15mm-22mm、高28mm-33mm,背景为白色,不得着浅色衣服。表情自然,双眼睁开,双唇自然闭合,全部面部特征清晰可见。
(三)护照原件及护照资料页复印件;换发因私护照后,原因公护照将被注销并退还申请人;
(四)在所在国或其他国家的居留证件原件及复印件(如有);
(五)个人情况说明(包括原派出单位、工作单位、出国时间及原因、与原单位有无未了事宜、现工作单位等)。
请注意:
因公护照换发因私护照需向原因公护照签发机关核实有关情况,因此*证办**时间不能确定。申请人如自行与原派出单位联系协商解决未了事宜,或与国内原发照机关联系请其尽快回复,将有助于加快办理时间。
因公护照补发
(一)如实、完整填写《中华人民共和国护照/旅行证申请表》1份;
(二)近期(6个月内)正面免冠彩色半身证件照片(光面相纸)一式三张,照片尺寸为48mmx33mm,头部宽15mm-22mm、高28mm-33mm,背景为白色,不得着浅色衣服。表情自然,双眼睁开,双唇自然闭合,全部面部特征清晰可见。
(三)原护照复印件(如有);
(四)在所在国或其他国家的居留证件原件和复印件(如有);
(五)护照遗失、被盗或损毁书面情况报告。内容包括:个人情况,出国前后经历,在所在国居留身份,护照遗失、被盗或损毁地点、经过,护照签发机关、签发时间、护照号码及有效期,家庭住址及联系方式等。
(六)护照遗失、被盗的,需填写声明:“本人已被告知并确认,即使丢失的护照找回也不能再次使用,也不可撤销补证申请,并将承担由此引起的法律责任”。护照损毁的,需交回损毁护照。
请注意:
(一)未满16周岁人员申办护照,应由父母双方(或法定监护人)陪同,并出具父母双方(或法定监护人)同意为儿童办理护照的书面声明。如父母有一方不能陪同,应出具具有法律效力的委托书,同意并委托另一方为儿童办理护照。
(二)因公护照申请人自行联系国内原派出单位,由其向原发照机关提出补发申请。接到原发照机关通知后,使领馆方可受理相关补发护照申请,不能邮寄申请或委托他人代办。
(三)申请人一旦递交补发护照申请,原护照即被宣布作废。持被宣布作废护照出入境,可能会被拒绝出入境或被处以罚款等处罚。
旅行证
适用情形:
*临时出国护照遗失、被盗抢、损毁、过期人员
*紧急情况下来不及申办护照的中国公民(所需材料同换发普通护照)
*拟从国外赴大陆且未持有“回乡证”/“台胞证”的中国籍香港、澳门、台湾居民
*部分情况特殊的中国籍未成年人
*临时出国护照遗失、被盗抢、损毁、过期人员
(一)如实、完整填写《中华人民共和国护照/旅行证申请表》1份;
(二)近期(6个月内)正面免冠彩色半身证件照片(光面相纸)一式三张,照片尺寸为48mmx33mm,头部宽15mm-22mm、高28mm-33mm,背景为白色,不得着浅色衣服。表情自然,双眼睁开,双唇自然闭合,全部面部特征清晰可见。
(三)原护照复印件或其他证明申请人中国国籍和身份的材料(如户口簿、身份证或出生公证等)原件及复印件;
(四)护照遗失、被盗书面情况报告。内容包括个人情况,遗失、被盗护照情况和经过,护照号码、签发机关、签发时间,家庭住址、工作单位等。
(五)护照遗失、被盗的,需填写声明:“本人已被告知并确认,即使丢失的护照找回也不能再次使用,也不可撤销补证申请,并将承担由此引起的法律责任”。护照损毁的,需交回损毁护照。
请注意:
(一)未满16周岁申请人因护照丢失需办理旅行证,应由父母双方(或法定监护人)陪同,并出具父母双方(或法定监护人)同意为儿童办理旅行证的书面声明。如父母有一方不能陪同,应出具具有法律效力的委托书,同意并委托另一方为儿童办理旅行证。
(二)申请人本人可就近向使领馆提出申请,不能邮寄申请或委托他人代办。
(三)因公护照申请人如自行与国内原发照机关或派出单位联系,请其尽快回复,将有助于加快办理时间。
(四)已提交的护照遗失补发申请任何情况下均不可取消或撤回。遗失、被盗护照将被宣布作废,即使找回也不能继续使用,应尽快送交使领馆注销。持被宣布作废护照入境,可能会被拒绝入境或被处以罚款等处罚。
*拟从国外赴大陆且未持有“回乡证”/“台胞证”的中国籍香港、澳门、台湾居民
(一)如实、完整填写《中华人民共和国护照/旅行证申请表》1份;
(二)近期(6个月内)正面免冠彩色半身证件照片(光面相纸)一式三张,照片尺寸为48mmx33mm,头部宽15mm-22mm、高28mm-33mm,背景为白色,不得着浅色衣服。表情自然,双眼睁开,双唇自然闭合,全部面部特征清晰可见。
(三)香港/澳门/台湾旅行证件原件及资料页的复印件;
(四)在所在国居留证件、签证或其他国家居留证件原件及复印件。
请注意:
未满16周岁人员申办旅行证,应由父母双方(或法定监护人)陪同,并出具父母双方(或法定监护人)同意为儿童办理旅行证的书面声明。如父母有一方不能陪同,应出具具有法律效力的委托书,同意并委托另一方为儿童办理旅行证。
部分情况特殊的中国籍未成年人
一、适用情形:
在外国出生,出生即具有外国籍,父母双方或一方为中国公民,且出生时中国籍父母中的任一方未取得外国永久居留权的儿童。
在中国出生,父母一方为中国公民,另一方为外国公民,且按照外籍父母国籍国法律,出生即具有外国国籍的儿童。
二、申办旅行证所需材料:
(一)如实、完整填写《中华人民共和国护照/旅行证申请表》1份(可由儿童父母代为填写并签名);
(二)近期(6个月内)正面免冠彩色半身证件照片(光面相纸)一式三张,照片尺寸为48mmx33mm,头部宽15mm-22mm、高28mm-33mm,背景为白色,不得着浅色衣服。表情自然,双眼睁开,双唇自然闭合,全部面部特征清晰可见。
(三)儿童出生证原件及复印件;
(四)父母双方有效护照原件及复印件,无护照的需提供可证明中国国籍及身份的材料;
(五)父母双方所在国或其他国家居留证件原件和复印件。
请注意:
未满16周岁人员申办旅行证,应由父母双方(或法定监护人)陪同,并出具父母双方(或法定监护人)同意为儿童办理旅行证的书面声明。如父母有一方不能陪同,应出具具有法律效力的委托书,同意并委托另一方为儿童办理旅行证。
办签证,出国行,更多签证贴士、旅游攻略,请关注作者~或搜索阿拉丁签证哦!