微信授权登录包含有几种场景:一是公众号;二是H5页面;三是其它APP;本文主要讲述公众号及H5页面的实现,关于其它APP的应用,请参考官方文档。
1. 公众号与H5
公众号应用其实也是H5页面,不过是H5页面在微信浏览器中打开。但这两种方式有着本质的区别。其最关键的不同在于,通过公众号打开H5页面可以直接弹出微信授权登录对话框,如下所示:

而使用其它浏览器只能打开一个二维码的页面:

扫码登录界面
在手机端要使用微信扫码,这个体验是非常之差劲的,只可惜微信目前并未对这种方式进行改进。对于H5页面如果想要兼容常规浏览器和公众号页面的,目前只有这种方式实现,聊胜于无!
另外一点需要注意的是:普通的h5页面应用和公众号应用,是两个应用,如在微信开放平台后台:

要实现公众号里面直接弹出微信授权登录对话框,需要使用公众账号中的应用,而普通浏览器,又需要使用网站应用。因此,我们必须在前端页面中识别出当前是不是微信浏览器打开的,然后再在后台接口中判断是使用哪个应用进行接口调用!不得不说腾讯这块真的是够烂,包括后续要写的支付那块,使用上与阿里的体验差距太大。
2. 应用创建
- 进公众平台申请公众号;
- 进微信开放平台申请网页应用;
注意如果只是在公众号中使用可以无需申请网页应用。如果想要兼容两个应用场景,那么两个都需要申请。
申请过程很简单,不再细述。
等待应用审核通过就可以继续下一步了。
注意应用审核通过后需要在应用详情中修改应用回调域:

应用回调域只能设置一个,比如我的应用是有两个地址的,一是m.ttcn.vip一是www.ttcn.vip,但在微信上只能设置一个,因此只好设置成www.ttcn.vip,然后通过后台的nginx进行跳转。
应用回调域就是在微信授权登录成功后返回的页面所在域名,如果授权登录时传的域名与此处配的域名不匹配,将会报 redirect_uri参数错误 异常。
3. 实现
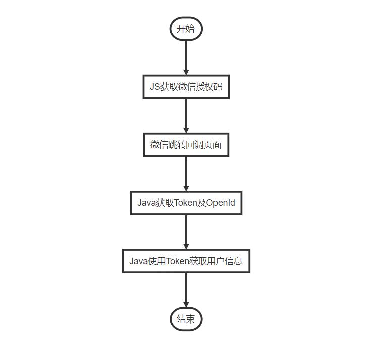
微信授权登录等第三方授权登录基本采用的都是OAuth2的方式,具体实现原理可以查找相关文档,本文主要聚焦微信授权登录方面。与微信授权登录相关的流程如下所示:

3.1 组装获取授权码的请求参数
需要包含关键的几个参数如下:

前端需要将这些参数拼装后跳转到微信授权登录页面去,需要注意的是,公众号与网页应用跳转的页面是不一样的,公众号需要跳转到:
https://open.weixin.qq.com/connect/oauth2/authorize
而网页应用需要跳转到:
https://open.weixin.qq.com/connect/qrconnect
前端VUE示例如下所示:
<template>
<div>
<el-button @click="wxLogin">微信登录</el-button>
</div>
</template>
<script>
export default {
methods: {
wxLogin() {
// 获取浏览器标识,判断需要使用公众号还是网页应用
var url = 'http://.../wx-login';
let UA = navigator.userAgent.toLocaleLowerCase();
var loginUrl = "https://open.weixin.qq.com/connect/qrconnect?";
if (UA.indexOf("micromessenger") !== -1) {
// 使用公众号appId
loginUrl =
"https://open.weixin.qq.com/connect/oauth2/authorize?";
loginUrl +=
"appid=wx8******6c849c&" +
"redirect_uri=" +
encodeURIComponent(url) +
"&response_type=code&" +
"&scope=snsapi_userinfo&state=1#wechat_redirect";
} else {
// 使用网页应用appId
loginUrl +=
"appid=wxba******847&" +
"redirect_uri=" +
encodeURIComponent(url) +
"&response_type=code&" +
"&scope=snsapi_login#wechat_redirect";
}
window.location.replace(loginUrl);
}
}
}
</script>
3.2 回调页面实现
微信授权登录成功后将会在指定的回调页面后拼上code参数返回,如假设回调页面是http://.../wx-login,那么返回的页面路径将会是:http://.../wx-login?code=...,在使用Vue实现的页面中,我们可以使用this.$route.query.code来获取到这个授权码,然后调用后台接口使用授权码获取token/openId并最终获取用户信息,wx-login.vue页面示例如下:
<template>
<div class="wx-login-page">
<user-bind
:initUserInfo="userInfo"
:state="state"
v-if="needBind"
></user-bind>
</div>
</template>
<script>
import userBind from "@/components/UserBind";
export default {
components: { userBind },
props: [],
data() {
return {
wxCode: "",
userInfo: {},
needBind: false,
state: 0,
};
},
mounted() {
let UA = navigator.userAgent.toLocaleLowerCase();
this.state = UA.indexOf("micromessenger") !== -1 ? 1 : 0;
this.wxCode = this.$route.query.code;
},
methods: {
getToken() {
// 根据wxCode调用后台服务获取微信用户的openId,获取用户信息
this.$get("/base/login/wx", {
code: newValue,
state: this.state,
}).then((resp) => {
if (resp.success) {
// 不需要绑定,openId已经存在
this.$setCookie("accessToken", resp.loginInfo.key);
} else {
// 如果是微信端绑定,需要绑定mpOpenId
let openId =
resp.userInfo.openId || resp.userInfo.openid;
// 需要绑定
this.userInfo = {
nickname: resp.userInfo.nickname,
image:
resp.userInfo.headImage ||
resp.userInfo.headimgurl,
sex: resp.userInfo.sex,
};
if (0 === this.state) {
this.userInfo.wxOpenId = openId;
} else {
this.userInfo.mpOpenId = openId;
}
this.needBind = true;
}
});
}
},
};
</script>
<style lang="scss">
.wx-login-page {
}
</style>
以上页面主要就是调用后台/base/login/wx接口获取token/openId及用户信息;由于本项目应用场景需要,如果授权登录的用户是首次登录,还需要绑定手机号,因此后台会有一个判断,如果根据获取到的openId查询到的用户为空,则会调用微信获取用户信息的接口获取到用户信息并返回给前端,前端跳转到绑定页面进行用户绑定。而如果不是首次登录,则不需要获取用户信息及绑定这个步骤了。
另外,后台用户表设计了两个openId字段,一个存储网页应用的,一个存储公众号的;因为两个应用下的用户openId是不一样的。
3.3 后台获取openId及token实现
回调页面中调用的/base/login/wx接口实现如下:
/**
* 微信登录
*
* @param code 微信授权后的Code
* @param state 登录方式,0:非微信浏览器;1:微信浏览器;
* @return 登录信息
*/
@GetMapping("/wx")
public ThirdLoginResultDTO wxLogin(@RequestParam("code") String code,
@RequestParam(value = "state", defaultValue = "0") Integer state) {
// 先根据code获取openId
WxAuthInfo authInfo = wxService.getAuthInfo(code, state);
String openId = authInfo.getOpenId();
ThirdLoginResultDTO result = new ThirdLoginResultDTO();
// 根据openId查找用户
Optional<UserDTO> userOptional = userService.findByWxOpenId(openId, state);
if (userOptional.isPresent()) {
// 如果已经存在,直接登录后返回
UserDTO user = userOptional.get();
BiValue<String, UserDTO> biValue = loginService.localLogin(user);
result.setLoginInfo(biValue);
result.setSuccess(true);
return result;
}
// 不存在,返回给前端相关信息并进行绑定
// 如果openId不存在,则需要将昵称等返回前端,在前端关联手机号进行绑定
ThirdUserInfo thirdUserInfo = wxService.getUserInfo(authInfo, state);
result.setSuccess(false);
result.setUserInfo(thirdUserInfo);
return result;
}
注意我这有一个本地登录的方法,因为我的后台服务使用的是OAuth2的授权模式,授权成功后需要自动根据用户信息获取到接口访问需要的accessToken,否则前端所有的接口访问仍旧是未授权的。
wxservice.getAuthInfo的实现如下:
/**
* 通过授权码获取token等授权信息
*
* @param code 授权码
* @param state 微信登录来源,0:非微信浏览器,1:微信浏览器
* @return 授权信息
*/
public WxAuthInfo getAuthInfo(String code, Integer state) {
String url = "https://api.weixin.qq.com/sns/oauth2/access_token";
String result = RestClient.of(url)
.addUrlParam("appid", state.equals(0) ? APP_ID : MOBILE_APP_ID)
.addUrlParam("secret", state.equals(0) ? APP_SECRET : MOBILE_APP_SECRET)
.addUrlParam("code", code)
.addUrlParam("grant_type", "authorization_code")
.get(String.class);
if (logger.isDebugEnabled()) {
logger.debug("微信获取token结果: {}", result);
}
JSONObject jsonObject = JSONObject.parseObject(result);
String accessToken = jsonObject.getString("access_token");
String openid = jsonObject.getString("openid");
WxAuthInfo authInfo = new WxAuthInfo();
authInfo.setAccessToken(accessToken);
authInfo.setOpenId(openid);
return authInfo;
}
getUserInfo实现如下:
/**
* 获取微信登录用户信息
*
* @return 用户信息
*/
public ThirdUserInfo getUserInfo(WxAuthInfo authInfo, Integer state) {
String infoUrl = "https://api.weixin.qq.com/sns/userinfo";
String str = RestClient.of(infoUrl)
.addUrlParam("access_token", authInfo.getAccessToken())
.addUrlParam("openid", authInfo.getOpenId())
.get(String.class);
if (logger.isDebugEnabled()) {
logger.debug("微信获取用户信息结果: {}", str);
}
if (str.contains("errorcode")) {
throw BusinessException.create("微信接口调用失败,请尝试其它登录方式");
}
ThirdUserInfo userInfo = JSONObject.parseObject(str, ThirdUserInfo.class);
return userInfo;
}
这样整个微信授权登录的过程就已经完成。
后续将继续总结QQ授权登录、微信支付及支付宝支付实现,感兴趣的可以关注本人。