
编者按:以下内容供参考,具体考核项目和权重数据、比例及考核的纵横度,等请根据自身企业的实情况进行设置、补充并完善。
商务型酒店总经理绩效考核指标内容参考
一、概述
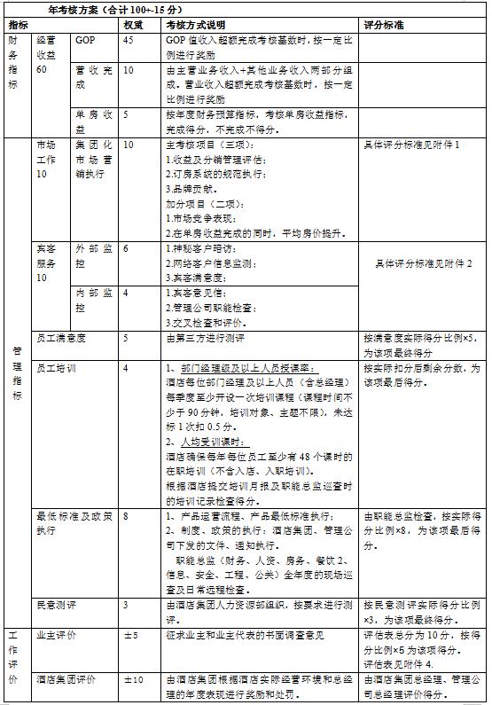
酒店总经理年度绩效考核分两个方面:第一:财务考核指标占绩效考核比重的60%,主要包括营业收入、GDP值、单房收益;第二:管理考核指标占绩效考核比重的40%,主要包括市场工作、宾客服务、员工满意度、员工培训、最低标准及政策执行、*意民**测评等六项关键指标(满分40分)、以及工作评价(包括业主评价及酒店集团评价+-15分)、管理加分项目和管理扣分项目。
二、财务考核指标(60%)
酒店总经理绩效考核财务部分,分为主要财务指标和附属财务指标两个方面。
2.1主要财务考核指标
酒店主要财务考核指标为营业收入、GOP值、单房收益:各项指标考核数及占考核指标的权重如下:(表中的考核基数为上一年度对应的实际财务数据)

酒店总经理财务考核指标权重表
- GOP值组成为:营业收入-营业成本-营业税金及附加-营业总支出-财务费用(不含筹资性利息支出)+营业外收入(不含固定资产清理收入)-营业外支出(不含固定资产清理支出)
- 营业收入由主营业务收入+其他业务收入两部分组成;单房收益=房费收入/(可卖房数*365天)注:房费收入计算口径与2010年预算口径一致,均不含服务费;
2.1.2本年度对经营者奖励考核办法
当年GOP值超额完成考核基数时,超额部分将按2%实行奖励;营业收入、单房收益超额时不再奖励;
如果GOP值、营业收入、单房收益没有完成考核基数,则按如下办法实施奖励:

2.2财务附属指标考核
酒店附属财务考核指标为:工资总额、经营业务费、销售折扣、平均货存、平均应收账款、6个月以上闲置固定资产、半年以上应收客欠款、一年以上未使用存货,具体各项指标考核方法如下:
2.2.1工资总额
根据酒店集团x年x号文件核定酒店2021年工资总额(工资总额中含总经理工资及年终奖)为2170.45万元,与财务报表2082万元差异为管理人员公积金17.42万元,邮电费中工资性支出70.86万元。酒店工资总额与营收变动关系如下:
- 工资总额与客房收益递增的比例为14%:1
- 工资总额与餐饮收入递增的比例为8%:1
- 除客房、餐饮收入以外的其他收入增加,则按10%:1的比例增加工资总额,
- 当营业收入完成额低于预算指标时,工资总额对应营业收入递减比例为10%:1.
- 当年应付工资总额若有节约,则应付工资计提额不得低于考核工资总额的95%
- 营业收入总价后,允许列支的工资总额增长部分,必须保证有适当的金额(或比例)用于员工工资总额的增长。
- 酒店应严格按考核口径控制工资总额的列支,若有超值,在总经理年度绩效考核时将按超值的10%直接扣减本期财务计算绩效奖金额。
2.2.2经营业务费
业务费支出按规定审批后按实列支。经营业务费按营业收入的0.06%核定。(酒店商场内发生的费用一律按业务费支出)
2.2.3销售折扣
销售折扣是指酒店因经营活动需要所发生的客房、餐饮、康乐等销售折扣,按营业收入的0.4%核定。(对于外籍实习生、旅行社团体20人免1房和演员房、公务房在计算考核指标时可以剔除)
2.2.4平均应收账款和半年以上客户欠款
- 年平均应收账款按营业收入的1.6%核定。
- 注:应收账款指标为进行重分类调整后(含AR重分类)的应收账款,年平均应收账款的计算方法采用首末折半法,具体为:年平均应收账款=(年初应收账款/+月末应收账款+二月末应收账款+……+十一月末应收账款+十二月末应收账款/2)/12
- 经营中发生的客欠款而形成的应收账款(包括各种挂账行用卡),从发生之日起半年内,必须加以催收清理。若在半年以上仍未回收即视同坏账处理,将按坏账金额的25%直接扣减本期财务计算绩效奖金额。
2.2.5平均存货余额和一年以上呆滞存货
- 年平均存货额按营业收入的1.2%核定。
- 注:年平均存货余额的计算方法采用首末折半法,具体为:年平均存货余额=(年初存货/2+月末存货+二月末存货+……+十一月末存货+十二月末存货/2)/12
- 各单位存货的购置必须根据经营需要进行储备,对于购入时间在一年以上未使用的存货,则将作为呆滞物品,在总经理年终绩效考核时将按呆滞额的20%直接扣减本期财务计算绩效奖金额。(要求酒店在日常会计处理时,要遵守先进先出的原则,一个品名的物品对应一个代码,严禁相同品名不同类型不同品种的物品在前面的货品未领用完时又输入后一种物品,以致先入库的物品一直不领用,从而造成事实上的物品呆滞。)
2.2.6闲置固定资产
各单位对于已不再使用的固定资产,无论是否提足折旧,都要求及时进行清理处理,对于闲置固定资产6个月以上不处理,则在总经理年终绩效考核时按净值全额扣减GOP值。
2.2.7附属财务指标的奖励办法如下:

附属财务指标的奖励办法
2.3 经确定后的计划GOP值所表现的经营明细表见酒店(xxx)2号文件
2.4各单位财务计划表,对审定GOP值有相应关系的表中若干项目及重要指标特别约定如下:
2.4.1 身兼二职以上的经营者,以兼职单位经营者奖金的30%发放,并由兼职单位承担。
2.4.2 区域总经理,以区域下属酒店经营者奖金的15%发放,并由相应下属酒店承担。
2.4.3 对于年度预算外大额新增固定资产和更新改造项目的实施,根据项目可行性方案依据,则需要相应调整年度主要财务指标考核基数。
2.4.4 酒店管理公司对总经理在任期间的各事项保留追溯权,在事后发现以前年度遗留的各事项,可在日后无限期追溯。
2.4.5 期末酒店根据预算及本文件预审考核期GOP值,产业根据酒店自审数预发总经理80%年终奖金;次年产业在外部审计的基础上根据预算及考核相关规定审核后发放年终奖余额。
2.5 酒店财务部必须严格按国家和集团有关财务会计制度规定核算,计算各项财务指标,若有弄虚作假现象,追究酒店经营者及财务部有关负责人的责任。
三、管理考核指标(40%)
管理考核包括:市场工作、宾客服务、员工满意度、员工培训、最低标准及政策执行、*意民**测评等六项关键指标(满分40分)、以及工作评价(包括业主评价及酒店集团评价+-15分)、管理加分项目和管理扣分项目。
3.1管理指标奖金换算方法
以年终奖基数的40%为管理指标奖励基数,根据酒店管理指标得分,确定管理指标奖金。管理指标奖金换算方法如下:

3.2管理指标考核方法表

管理指标考核方法表1

管理指标考核方法表2
3.3对各项具体管理指标标准的分解
3.3.1市场工作(10%)
3.3.1.1分解目标 :
- 主考核项目(三项):收益及分销管理评估;订房系统的规范执行;品牌贡献
- 加分项目(二项):市场竞争表现;平均房价提升,加分值为本项总得分的25%。
3.3.1.2考核方式 :
- 收益级分销管理评估——按收益及分销管理工作推进执行进行评分;
- 订房系统的规范执行——由第三方进行暗访评分,取多次平均值;
- 品牌贡献——按现有VI执行、新闻宣传、公关营销活动进行评估;
3.3.1.3分值计算方法 :
- 收益及分销管理评估,按百分比计算;
- 订房系统的规范性,按公司统一制订的检查表,取综合平均值;
- 品牌贡献,按公司统一制订的检查表,取综合平均值;4
- 本项目最终得分,为100减去以上三项扣分值之和×10。
3.3.1.4加分项目 :
- 市场竞争表现,按公司统一设置的竞争对手进行评析,有上升则此项得分,持平以及不上升不得分;
- 平均房价提升,按公司年度预算,平均房价指标,有上升则得分,持平以及不上升不得分;
3.3.1.5参考文件:
- 收益管理评估标准
- 酒店管理标准化手册
- 酒店品牌贡献评估标准
- 酒店VI 规范考核标准
- 酒店年度对外新闻宣传评选标准活动
- 酒店集团营销规范考核标准
- 酒店网络运营考核标准
3.3.2 宾客服务项目(10%)
3.3.2.1考核目标 :
对酒店宾客满意信息有持续的监视和测量;有多维度的的监控;准确的数据分析。
3.3.2.2考核方式:
外部监测60% 内部监测40%
3.3.2.3指标分解:
- 外部监测:取以下三项得分的综合得分×60,为外部监测的最终得分。
神秘客户暗访:一年二次暗访检查;暗访检查按检查标准,参见参考文件;其分值计算按照百分比计算;
网络客户信息监测:主要分销渠道如携程、飞猪、订房网的客户满意度;微信公众号粉丝满意度回访;实体会员电话、网络回访调查;其分值取综合平均值;
宾客反馈:由管理公司组织宾客意见调查,不少于100位客户;调查方式以客房访问和离店访问,实习生检查;不定期/次检查;其分值取综合平均值。
- 内部监测:取以下三项得分的平均得分×40,为内部监测的最终得分
宾客意见信:按现有的检查方式,评分,月度抽查和跟踪;其分值按百分比计算;
管理公司职能检查:管理公司职能总监含人资、财物、工程等保证一年不少于二次到酒店,并按检查标准进行检查,评分;其分值按照公司统一制订的检查表,取综合平均值;
交叉检查和评价:安排一年度不少于一次,酒店总经理交叉检查并提交管理公司评分;其分值按照公司统一制订的检查表,取综合平均值
3.3.2.4参考文件 :
酒店暗访手册网络客户信息检测标准宾客意见信及操作流程酒店宾客意见信管理程序月度宾客意见信执行情况检查表酒店检查标准 交叉检查和评价
3.3.3最低标准及政策执行(8%)
3.3.3.1最低标准及政策执行考核通过以下3个方面进行 :
- 产品运营流程、产品最低标准执行;
- 制度、政策的执行:酒店集团、管理公司下发的文件、通知执行。
- 职能总监(财务、人资、房务、餐饮、信息、安全、工程、公关)全年度的现场巡查及日常远程检查。
3.3.3.2参考文件:
业务辅导:产品运营流程及最低标准执行前厅、市场日常远程检查表财务制度执行考核标准
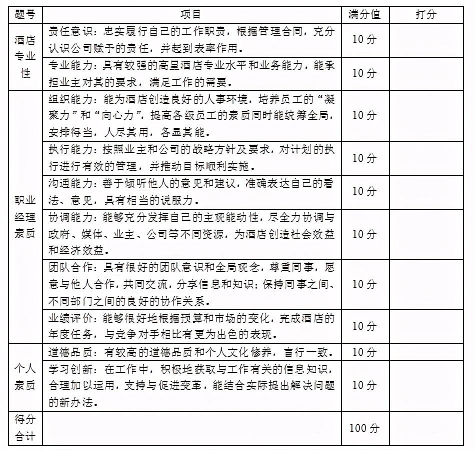
3.3.4 业主评价5%
- 业主填写对总经理客观评价的意见表1

业主对总经理客观评价的意见表
- 业主填写对总经理客观评价的意见表2

评价内容表
- 业主对总经理的其它评价或要求(或递交其他书面材料)
3.3.5 人才贡献评分标准7%
3.3.5.1 酒店向集团总部、其他酒店推荐、输送管理人才(包括外部人士推荐和本酒店人员的输送),并且本酒店人员是晋升(向新酒店输送的内部人员不晋升亦可以加分,可以得到管理加分),可以得到管理加分。
3.3.5.2 本年度人才贡献将对酒店设定基准分,基准分标准如下,超过基准分按下述标准相应加分,反之不达基准分将进行相应的扣减。总经理1分/人,副总经理0.8/人,部门总监0.6分/人,部门经理0.4分/人,主管0.2分/人。
3.3.5.3基准分标准表:

3.3.5.4全员流失率考核
以员工单体全年累计流失率进行考核(入职三个月内就离职的人员,不作为流失率统计),考核指标如下:流失率18%(含)以下 +3分流失率18%(不含)-25%(含) ±0分流失率25%(不含)-30%(含) -2分流失率30%(不含)-35%(含) -4分流失率35%(不含)以上 -6分
新开业酒店不做流失率考核。
4、考核结果的应用
对酒店的绩效考核检查、管理加分、管理扣分由酒店集团(管理公司)职能总监负责执行,并交酒店集团总经理和管理公司总经理审定。在与酒店总经理进行绩效访谈后,权衡各种影响酒店总经理绩效的外部因素,酒店集团对酒店总经理的绩效总分进行修改,但加分和扣分都不应超过10分,并阐述明加/扣分的因素。
绩效结果将是计算该年度的年度奖金的依据。具体计算方法见第二部分财务指标相关内容和第三部分管理指标相关内容。
绩效结果将是评定该年度最佳酒店总经理的依据。绩效名列前茅者将成为该年度最佳总经理候选人。
绩效结果将是决定总经理下一年度工资等级的依据。
绩效结果也将是职务晋升、降级或调动的依据。
绩效结果也将是评选集团杰出贡献奖、文化建设奖的重要依据。