云集社交电商现状 (云集电商业务模式)

云集的发展

2003年12月,由肖尚略创办的渠道品牌小也香水成为第一批登陆淘宝网的店铺,后续其成为全淘宝第一家三金冠店,持续保持类目第一的位置,并于2010年创办淘品牌——素野。

云集电商平台新模式,云集社交电商未来

2015年5月,肖尚略的云集微店正式上线。

2016年12月,云集宣布完成由凯欣资本、钟鼎创投领投的2.28亿人民币A轮融资。

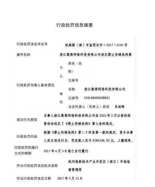
2017年7月,云集微店因组织策划传销而收到杭州市滨江市场监督局的958万元天价罚单。

2017年8月10日,腾讯官方宣布永久封杀云集微店。

2017年全年交易额突破100亿元,同比增速400%,累计纳税超过1.5亿元。

2018年4月,云集宣布完成由鼎晖、华兴新经济基金领投的1.2亿美元B轮融资。

2018年5月11日,云集三周年庆典上肖尚略宣布2017年其平台年度GMV突破100亿元,拥有400万商家,3000万VIP用户。

截止2018年8月底,云集共有注册用户3500万,其中付费会员用户500万。

2018年11月5日至11日,云集精选狂欢周新增会员已突破500万,累计销售额为25.9亿,超2017年双11销售额的2.59倍。

云集电商平台新模式,云集社交电商未来

云集高速成长中的阵痛

云集的高速发展,是业内有目共睹的。但其疯狂爆发背后,也付出了不是汗水与泪水,甚至遭到了不少质疑,而要真正剖析认识这家企业,这些问题我们没法回避,总结过往发展经验也是必要的。

主要就是云集微店那份958万的罚单:2015年下半年,云集微店采用的地推模式引起了一些外界争议,监管部门认为部分推广形式与《禁止传销条例》冲突。这一事件本身具有很大争议,直到前段时间杭州滨江市场监督管理局才做出行政处罚判决。

云集电商平台新模式,云集社交电商未来

云集微店958万罚单信息摘要

面对对云集“传销”的质疑,2016年2月,在有关部门和法学人士的帮助下,云集就对地推中有争议的部分进行了整改,并得到了政府监管部门、法律界人士的认同,已经成为一家阳光下的、合法合规的社交电商平台。

云集和传销有着本质的差别,后者的主要商业模式是基于下游代理拿货模式,货并没有卖给消费者,而是囤积在下一级代理手中。随着2016年以来持续的打击,2017年以来微信传销业务已经迅速下滑。云集不需要开店人拿货,云集采购商品,并负责仓储物流售后,店主只需要分享商品链接就好了。这个业务逻辑,更像“淘宝客”,只不过这个淘宝客是需要付费注册认证的。

传销做的商品都是毛利率90%以上的暴利产品,而云集销售的商品绝大多数都是市场上流通的品牌。其中不乏国际知名品牌,比如:内衣品牌"维多利亚的秘密"、德国殿堂级母婴品牌"施巴"、澳洲NO.1保健品牌澳佳宝月见草油等等,他们用脚投票的方式,也证明着云集品台商品的正品、靠谱。

在商业模式上,云集只有一级分销,且向每位店主一年只收取398元的平台使用费,这不类似京东、天猫的平台使用费,而后两者都是数以万计。另外,云集方面并不在分销环节和店主层级中牟利,相反是在做市场投入,用补贴、适当佣金(10%—40%的比例,不同品类有不同佣金)反哺个人店主,鼓励他们发展经营,所以从商业模式上也不构成“传销”。

云集电商平台新模式,云集社交电商未来

从上图可以看出来,无论从货源、日常操作,产品种类等方面,云集都要优于传统的微商,不需要投入大量的时间金钱成本,就可以获得大量的效益,这是传统微商不能比拟的。

云集的商业模式——“S2b2C”

云集是典型的S2b2C社交电商平台,简单解释就是:云集官方负责商品选购和发货至终端消费者,店主负责宣传商品、分享商品链接,终端消费者从店主处获得商品信息,在云集官方下单购买,订单完成后店主可获得订单提成;此外,消费者账户、店主账户有一一对应关系,消费者在云集平台购买的所有商品,店主都能获得提成收益。店主推荐其他人成为店主,每推荐成功一位,可获得相应资金奖励,推荐个数达到第一个指标,成为云集主管,提高奖励金,推荐个数达到第二个指标,可竞聘服务商(经理)。

云集电商平台新模式,云集社交电商未来

云集微店通过关系链做社交电商,解决了流量获取成本高、转化率低的通病,云集统一提供货、仓、物流配送、营销、客服等服务,为个人卖家(大学生、白领、公务员、自由职业者等人群)创造了个体创业的机会,让他们做电商的门槛降低。也让货源的品质,顾客购买享受的服务得到了保障,这样才形成了良性口碑,云集得以发展壮大。

云集微店一个最重要的服务创新就是集成了一个服务网络来赋能小b (个人店主),而个人店主利用社交工具传播商品信息并进行售前和售后服务,可以说小b部分代替了传统广告媒介和渠道,借助个人信用,服务于C即消费者。而这种模式大大降低了参与零售的门槛,把传统由专职人员进行的商品推介工作社会化、兼职化。

云集微店采用精选式采购的方式,一方面通过平台买手直采的方式,精选涵盖美妆个护、食品饮料、服饰服装等3000多个品类的商品。另一方面又与各大品牌厂商直接达成各类战略合作,这不仅在一定程度上保证了货源的丰富和品质,更是区别于此前很多销售品质难以保证的化妆品、服装、母婴产品为主的个体微商。与此同时,所有这些品牌合作使其平台商品更具差异化和个性化,从而满足日益增长的消费升级需求。从这个角度看,云集微店的商业模式通过对货源进行精选式的采购来保证商品质量,这不仅是对小b(个人店主)的赋能,同样是对C(消费者)的赋能。

社交模式背后的强大支持

云集作为社交电商平台的“独角兽”,云集的S2b2C模式,通过云端资源的共享,提供集商品、物流、IT、培训、售后等一站式服务,让每个普通人都有机会进入云集。

很多人认为,社交电商平台有很多假货,对于这种情况,云集的做法就是建立了一支超过200人的买手团队,他们在国内外寻找正品货源,直接与品牌商或者与品牌商认定的大经销商洽谈,经过严格的筛选后,最终入驻云集的大概只有1%的品牌。

除此之外,云集还牵手SGS(瑞士通用公证行)建立“SGS-云集品控项目”,为平台产品及第三方合作商产品进行专业权威的质量检测,为消费者提供更有品质保证的消费体验。

云集特有的培训,客服,内容,IT系统,供应链,物流的六个核心功能,构成了云集的整体架构。

云集电商平台新模式,云集社交电商未来

其IT系统包含4个战略项目:云集VIP,云集,数字专柜,品牌专柜;其内容包含:一键式素材分享,中央后台高质量文案图片输出,即时产品介绍;其供应链包含:中央厨房供应链服务,集中采购,自有仓库直接发货,精选商品保险承保,专业货源及自有品牌;其培训包含:全方位培训体制,平台专属培训师定期教学。

以上的独特及整合的功能构成了云集体系,同时让云集在3年的时间内成长为平台型社交电商的典型代表。

云集是社交电商集体崛起的一个缩影

自2014年以来,移动社交电商的发展势头便很迅猛。2017年6月27日,易观与云集微店联合发布了《中国社交电子商务发展专题分析2017》的分析报告。据白皮书数据披露,云集微店自2015年连续两年爆发式增长,年度销售额增速超过500%,2017年第二季度销售额达18.3亿。

云集电商平台新模式,云集社交电商未来

云集的异军突起只是移动社交电商行业的整体崛起的一个缩影。

云集能取得如此不俗的成绩,除了选择自营模式和企业本身的运营能力出色外,社交电商的各种天然优势同样是重要因素。

社交电商的跨地域、跨职业、主动服务等因素,使得社交电商的渠道下沉力度甚至超过了主流电商平台。云集平台中来自三线及以下城市的订单量占比约34%,偏远地区订单量增长明显,如*疆新**地区订单量2017年5月同比增长14.6倍。

云集电商平台新模式,云集社交电商未来

实际上,这正是社交电商的特点,借助于社交平台的传播特性,短时间内能够快速的在用户数据和订单量方面实现爆发式的几何级增长。

在未来,随着社交网络的持续渗透和“编织”,电商社交化的趋势将会更加明显,而社交电商将成为电商市场上越来越重要的新生力量,云集作为其中的领跑者,将会交出更加漂亮的成绩单。