随着科学技术日新月异的发展,人们对电源系统的性能要求也不断提高,OB2269电源芯片用CR6842代换采用简单而高效的反激式隔离 AC-DC开关电源的设计方法,具有较高的性价比,满足广大客户的需求。

CR6842国产芯片代替ob2269特点
■ 高集成特性可使系统外部器件减至最少
■ 低的启动电流:7.5uA(Typ)、低的工作电流:3mA(Typ)
■ 内置频率抖动以改善 EMI 特性
■ 内置前沿消隐(LEB)电路和同步斜率补偿
■ 为改善效率和最小待机功耗而设计的 Hiccup Mode & PFM 工作模式
■ VDD 欠压保护(UVLO)、过压保护(OVP)及 VDD电压钳位功能、过温保护(OTP) 、OLP 等多种自恢复
■ 保护内置 OCP 补偿模块,优越的 OCP 性能

为了获得良好的效率和待机功耗,CR6842 在重载或中等负载时,工作在 PWM 模式。当负载逐渐减小时,振荡器的工作频率逐渐降低,最后稳定在 10KHz 左右。在空载和轻载时,电路采用绿色模式,有效的降低了待机功耗。

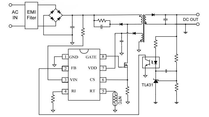
CR6842 是用于 100W 以内离线式开关电源 IC,具有高效率低功耗的特点,被广泛应用于电池充电器、数码产品适配器、LCD 显示器/TV 电源、开放式电源等领域,CR6842国产芯片可兼容代替ob2269、OB2268、SG6842、SG6841、LD7552等,更多CR6842代换产品手册、应用资料请向骊微电子申请。>>