(报告出品方/分析师:红塔证券 宋辛南)
1.公司简介
1.1.主要业务
杭州天铭科技成立于 2000 年 4 月,总部位于浙江省杭州市,主要从事绞盘、电动踏板及其他越野改装装备和改装件的研发、生产、销售及服务。

在公司的主营业务当中,绞盘占比最大,占比在 65%以上,同时由于具有较高的毛利率水平,贡献了公司绝大多数的毛利;其次分别是越野改装装置及改装件、电动踏板和空压机,收入占比分别约 10%、8%、8%。

1.2.股东结构
公司股权结构较为复杂,但公司控制权非常明确。
公司董事长张松先生是公司最大股东,直接持股 34.75%。而此外,张松先生还通过杭州传铭控股有限公司、香港天铭实业有限公司、杭州富阳盛铭投资管理和杭州富阳弘铭投资管理等企业间接持股 55.28%,同时其妻子艾鸿冰也有持股。夫妻二人共持有公司 94.34%的股份,同时公司管理层和核心技术人员也有持股,较好地实现了同公司利益的绑定。


2.公司主要业务情况
公司产品主要包括绞盘、电动踏板、尾门合页、空压机等,其中前三者属于汽车改装范畴,空压机由于不涉及安装,主要为车上备用。

2.1.汽车改装行业整体情况
成熟的汽车工业市场往往配备成熟的汽车后消费市场以及相应的零部件市场。汽车改装件行业作为汽车后消费市场的细化领域,经过发展现已形成产业集中的特点。国际知名汽车改装件制造商主要集中在美国、欧洲以及日本等地区,包括美国沃恩(Warn Industry, Inc.)、美国 LUND 公司、美国 TAP 和澳大利亚 ARB(ARB 4X4 ACCESSORIES.)等。该些企业生产规模大、技术研发水平高、资本实力强,是全球汽车改装件的领军企业,具备引领未来行业发展方向的能力。
在汽车改装领域,欧美是走在前面的引领者。
根据全球三大汽车改装展之一的行业协会美国改装行业协会(Special Equipment Manufacturer Association,简称“SEMA”)发布的《2021 SEMA Market Report》,美国汽车售后改装配件市场 2020 年市场规模约为 478.9 亿美元,公司产品电动绞盘和电动踏板主要应用于美国市场的 CUV、SUV 和 PICKUP 三种车型,与该三种车型相关的改装配件市场份额为 57%,相关市场规模约为 273 亿美元。

相比之下,我国汽车改装行业发展起步较晚,市场规模还比较小,同时尽管已经有一些相关政策陆续出台,但总体来说还不够健全。
根据千讯咨询的统计数据,2021 年中国汽车改装行业市场规模约 703 亿元,较美国等发达 国家仍有较大差距,但相比 2016 年的 460 亿元,年复合增长率达到了 8.8%,快于汽车行业整体增速。

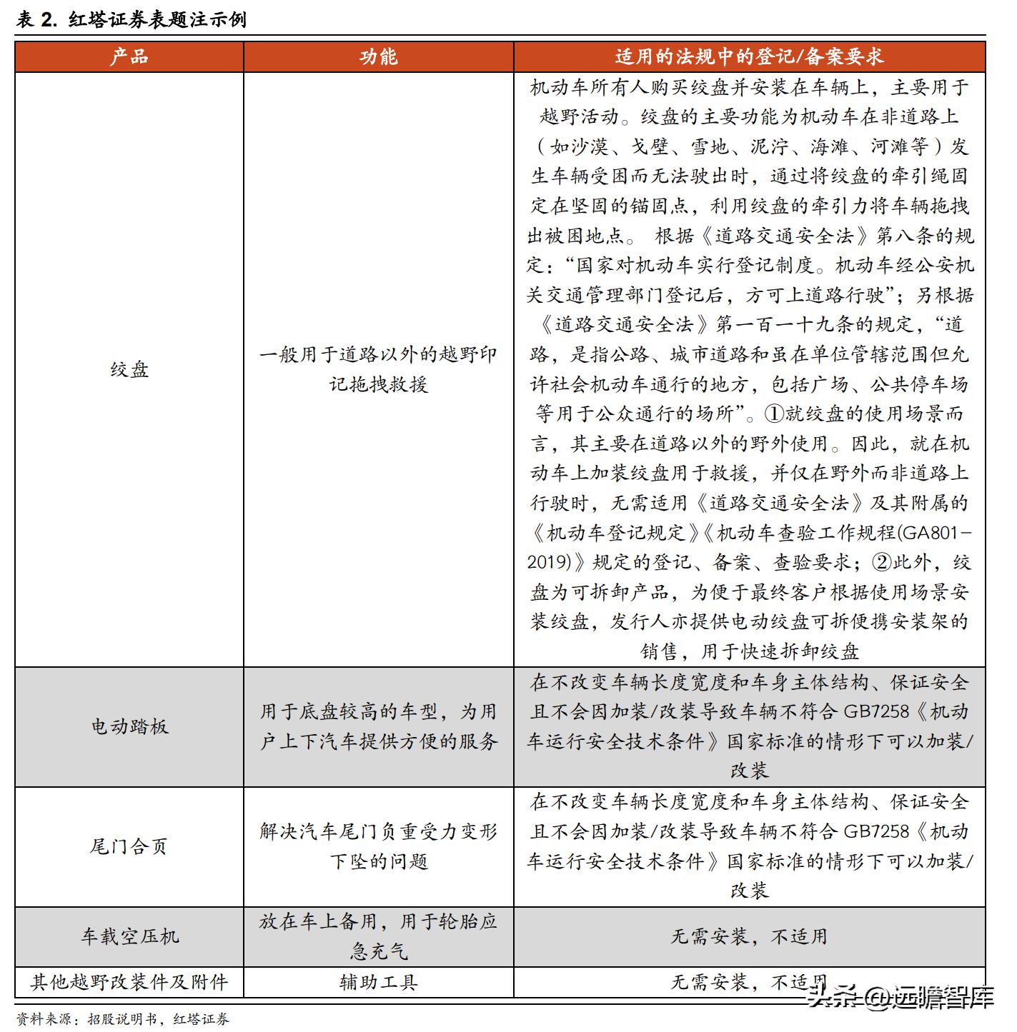
具体到公司产品,机动车所有人应履行的登记/备案(如有)要求如下:

2.2.通过前装市场,公司绞盘业务快速发展
以汽车出厂为分界点,分为前装市场和后装市场:出厂前在汽车车厂内完成的车内零部件安装叫做前装,出厂后在维修店或改装店完成的车内零部件安装叫做后装。
一般来说,前装市场由于需要取得主机厂认证,因此要求较高,验证周期也比较长,门槛相对较高;而后装市场由消费者自行选购,要求相对较低,但相应地竞争也较为激烈。
目前公司业务从营收结构来看,主要来源为“境内前装”与“境外后装”,二者基本两分天下。而从历史来看,境内的前装市场是公司近年来收入增长的主要动力。

2.2.1.公司绞盘业务情况
绞盘类产品的主要用途在于机动车在非道路上(包括但不限于沙漠戈壁、泥泞河滩及雪地等),通过拖拽的方式对其他车辆实施脱困救援或自救,面对的终端需求主要来自于民用的越野车,以及军车等。


高性能车用电动绞盘是公司的拳头产品,收入占比接近 70%,毛利占比约 75%。

另外我们注意到,公司绞盘产品的单价和毛利率也有提高趋势,其原因我们认为包括以下几条:
一是公司绞盘产品本身在市场上具有较高知名度和产品竞争力,公司对此类产品的议价能力相对较强;
二是随着无线遥控等增值性配置在电动绞盘上的应用推广,以及市场对于大功率绞盘需求提高,使得产品价值量提升;
三是随着公司在前装市场占比的提升,基于回款信用周期较长等因素,定价相对较高。

2.2.2.绑定大客户,前装市场增长明显
公司近年来在国内的前装市场收入快速提升,主要是依靠长城汽车和东风汽车的定点供应,其中长城汽车的主要应用车型为坦克 300 和长城·炮,东风汽车的主要应用车型为第三代防护型“猛士”军车。

长城汽车方面,长城·炮于 2019 年下半年上市,2019 年下半年至 2022 年 1-6 月累计销量分别为 1.83 万辆、11.49 万辆、12.79 万辆和 7.11 万辆;长城坦克 300 于 2020 年底上市,后续月销量爬坡顺利,2021 年全年销量 8.46 万辆,2022 年 1-7 月销量 5.88 万辆,销量增长情况较好。两款车快速增长的销量帮助公司绞盘业务收入快速提升。

而在东风“猛士”军车方面,由于涉及国防装备,没有明确的公开销量数据,但据公司招股说明书披露,东风汽车则将公司绞盘产品作为军车出厂的必备装备,而长城汽车的相关车型一般按照终端客户要求选装绞盘产品。

绞盘作为高端越野改装装备,整车配置绞盘正在成为硬派越野车型的流行趋势,未来具有较大的发展空间。
根据公司公告,除了以上两个大客户以外,目前公司正在参与 35 项主机厂项目,其中处于已获得定点通知书及以上阶段的项目共有 18 个,占比 51.43%,已形成了公司的主营业务收入,或者具备了转化为公司主营业务收入的潜力。
目前公司已获得上海汽车、中国重汽集团和北京汽车等主机厂的新项目定点,拟就绞盘纳入其整车前装环节;而在现有客户中,公司也获得了长城汽车多款拟上市新车的技术定点项目,正在开展新车型配套产品的研究开发工作,东风汽车目前也已经有了 5 个定点项目。
截至目前,公司与主机厂客户长城汽车、东风汽车等合作的 6 项已定点项目中明确了未来五年的规划量,该 6 项已定点项目未来五年的总产值预计可达到约 4.25 亿元。
2.2.3.国内绞盘前装市场空间广阔
由于绞盘等产品主要适用于皮卡车型和硬派越野 SUV(通常是指采用非承载式车身的大中型 SUV),因此公司产品下游市场的第一个基点在于这两类车型的产销量情况。
目前来看,该领域的细分市场还处在相对初期:
一来,乘用型皮卡市场刚刚放开,舒适性配置渗透率还相对较低,不符合大部分消费者的需求,因此目前包括上海汽车、中国重汽和一汽解放等越来越多的汽车生产制造商开始计划通过将汽车越野改装件原厂预装来提升车辆的越野性能以及安全舒适性,开拓了新的汽车消费细分市场,满足了下游消费者对时尚化、前沿化、个性化汽车产品的追求,会使得皮卡及硬派越野车的产销量继续提高。
对比来看,2020 年我国国产越野车(非承载式 SUV,不含皮卡)的零售销量为 8.4 万辆,进口越野车销量为 9.4 万辆,两者销量合计 17.8 万辆,在整体乘用车市场的渗透率仅为 0.9%;相比之下,美国越野汽车市场规模近百万级别,狭义越野车市场渗透率约 7%。即便考虑到两国国情不同,我国的越野车市场也还有较大发展空间。

二来,国内硬派越野车中前装搭载绞盘等配置的车型还比较少,消费者此前大多只能选择在购车后自行加装,这样一来既存在操作过程的麻烦,也会导致相对较高的成本。
根据公司公告,公司配套主机厂客户的绞盘产品综合选装率(绞盘销量占相关车辆市场销量的比例)大约为 13.42%,以 2021 年度皮卡和大中型 SUV 市场的销量合计值 133.79 万辆为基础,对应总市场空间约 17.96 万辆,而公司 2021 年实际内销量大约 2.64 万辆,这其中超过 15 万辆的差值可以认为是除了坦克 300 以外不得不采取后期改装的车辆,因此随着其他主机厂的各车型考虑搭载前装绞盘配置,即便只作为选装配置提供,我国前装绞盘市场空间也具有较大增长潜力。

我们按照 5%增速测算全国皮卡和大中型 SUV 销量,渗透率未来逐年小幅提升,单价在保持涨价惯性一段时间后保持稳定,并假设国内全市场的皮卡和大中型 SUV 能够达到公司目前客户的前装选配渗透率,最终测算得到国内绞盘市场总市场规模如下:

2.2.4.后装市场国内企业突破难度大
汽车绞盘后装市场比较成熟,并且由于竞争充分,目前主要份额被海外企业主导占据,其中包括美国沃恩(Warn Industry, Inc.)、美国 TAP、美国 LUND 公司、澳大利亚 ARB(ARB 4×4 Accessories)等。而由于后装市场主要由消费者自行选购,通常都会考虑进口的大厂产品,整体竞争格局已经红海。
根据 QY Research 研究数据,2020 年国内电动绞盘市场总规模大约 9688 万美元,约合人民币 6.3 亿元,参照公司 2020 年前后装比例,2020 年国内绞盘后装市场规模约 5.3 亿元,其中公司份额仅 1.4%左右。
2.3.海外后装市场代工为主,格局稳定
目前全球电动绞盘市场进入平台期,在中国以外的地区并没有比较明显的增长动力,总体市场规模大约 9 亿美元左右。

公司绞盘产品在海外也占有一定份额,但其模式主要是为美国 TAP 等企业提供代工贴牌生产,TAP 也是公司近年来的最大客户。

由于绞盘海外市场整体规模较为稳定,公司境外收入近年来基本保持稳定,没有明显波动。而在国内收入增长的情况下,公司海外业务收入占比持续下滑。

总体来看在绞盘方面,境外市场公司不具有明显的竞争力,尤其是前装市场在竞争中几乎无法实现突破,而在依托 TAP 等企业进行贴牌生产的过程中,也很难进一步地扩大后装市场的份额,预计公司绞盘业务在境外的收入情况将大体保持稳定,能够保持持续经营,但是成长性不足。
2.4.公司其他主要业务情况
2.4.1.电动踏板
电动踏板主要应用于越野车、SUV、皮卡、商务车等底盘较高的车型,为用户上下汽车提供方便的服务:当车门打开时,电动脚踏板接收到信号后自动伸出,脚踏板运行至极限位置时停止;车门关闭后,电动脚踏板自动收回,脚踏板收回至车底。

公司的电动踏板产品区别于普通踏板,采用单侧踏板双机构双电机结构,一侧踏板由两个伸缩机构驱动,每个伸缩机构由一个蜗轮减速电机驱动。
当电动踏板系统感应到汽车开门信号时,两个蜗轮减速电机同时驱动伸缩机构运动,伸缩机构带动踏板从车底伸出,直至踏板运行到设定位置;当电动踏板系统感应到汽车关门信号时,两个蜗轮减速电机同时驱动伸缩机构运动,伸缩机构带动踏板收回,直至踏板运行到车底设定位置。

公司电动踏板业务收入近年来波动较大,主要原因在于公司与美国客户 PILOT INC 于 2018 年 7 月签订了电动踏板产品的框架协议,预计将在全球市场大批量销售公司的电动踏板产品,遂进行了相应的产能储备,但后续因公司与 LUND 公司的专利诉讼案导致无法继续原计划的合作,也因此导致了公司电动踏板产品的产能利用率在2019年开始出现了较大幅度的下滑,仅有不到 30%。
但根据公司公告来看,公司电动踏板产品在美国的销售占比较低,仅2019年较高,且除2019 年外,公司电动踏板业务在美收入占公司总收入的比例不到 0.5%,因此总体来看相关专利诉讼情况并未对公司电动踏板业务产生明显影响。

而按照公司规划,随着 LUND 相关专利到期,公司将重新踏足美国市场,预计将重启与 PILOT 的合作,届时此前扩产的闲置产能也将重新启用,将有效提高公司电动踏板业务的收入和毛利率水平。而在美国之外,公司的电动踏板产品销量总体保持增长,并且具有较高毛利率,总体维持在 40%以上。
2.4.2.其他改装件
2.4.2.1.车载空压机
车载空压机利用大气压的原理实现汽车轮胎等的快速充气。车载空压机抽气时,连通器的阀门被大气的气压冲开,气体进入气筒;打气时,阀门被气筒内的气压关闭,气体进入轮胎。


公司空压机产品近年来收入增长较快,占公司总收入的比重也越来越高。由于公司车载空压机产品主要为 OEM 产品,毛利率相对较低且总体较为稳定。

2.4.2.2.合页及其他改装装备和改装件
尾门合页主要用于解决汽车更换大尺寸备胎后尾门受力变形下坠的问题,公司产品主要适用于吉普牧马人车型。公司的其他改装件则主要是拖车带等产品。

公司合页及改装件收入总体保持稳定,毛利率则受原材料和人工成本,以及会计准则影响有所下滑。

3.同业对比
公司绞盘产品拥有自有品牌 T-MAX,在国内具有较高的知名度,而在国外公司主要是为海外企业提供代工贴牌生产的服务,最主要客户是美国 TAP。另外在电动踏板等领域,目前市场比较分散。


海外企业方面,由于没有公开资料,无法做定量对比,但根据我们对市场产品销售情况的观察,在包括绞盘、电动踏板等在内的一系列越野改装件方面,海外企业仍然占据大部分市场。
根据公司招股说明书,公司在国内市场的主要竞争对手包括台湾川方、宁波联达绞盘、诺和股份(837393.NQ)、浙江润华机电、安徽沃杰斯汽车科技、东箭科技(300978.SZ)、威尔弗(833724.NQ)等,其中宁波联达绞盘、诺和股份(837393.NQ)、浙江润华机电与公司主要产品绞盘的重合度较高。而根据天眼查数据,公司员工数和专利数都处于同行排名靠前的水平。

另外在盈利能力方面,公司毛利率处于行业领先位置,净利率也有较为明显的领先。

整体来看,在细分的绞盘、踏板等业务方面,公司与同业公司相比具有自身的竞争力,在专利数量和盈利能力方面都有所领先。
4.公司财务状况
公司近几年来收入增长较为稳健,能够保持持续增长态势,但排除2020年疫情影响,自2021 年以来收入增速有所下滑,2022年上半年出现收入下滑,主要是海外受疫情、通胀等因素影响销售下降。
但与此同时,公司综合毛利率持续提高,如果考虑到2020年起公司将物流费及综合服务费计入主营业务成本核算的因素,公司2019-2021年的综合毛利率将分别达到36.23%、40.02%和41.28%,且2022年上半年还有进一步提升。提高的毛利率也体现出公司本身盈利能力的提高。

而得益于公司毛利率的提升和期间费用率的降低,公司归母净利润增速明显高于收入增速。


此外,资产端来看公司的应收项目占总资产比例较高,但近年来有下降趋势,并且根据公司招股说明书及2022年半年报,公司应收账款中超过 99.6% 的账龄都在 1 年以内,且多为长城汽车、东风汽车等大客户,坏账风险较低。


现金流量方面,公司近年来经营活动现金流量情况较好,现金/收入比保持在100%左右,基本能够以现金形式确认收入。

总体来说公司财务情况比较健康。
5.盈利预测及估值
5.1.盈利预测
绞盘业务
考虑到国内绞盘前装市场广阔,公司在相关领域具有较强竞争力,叠加公司公告的在手订单及定点机会,我们认为绞盘业务在国内的前装市场将是公司后续发展的主要动力。
而在国内后装市场,我们认为随着公司打开前装市场,将能提高自身产品知名度,而这将有利于公司在后装市场的发展,但考虑到目前充分竞争的格局,我们认为其增速将小于前装市场。
海外市场方面,由于竞争充分,格局稳定,我们预计公司海外业务收入将保持相对稳定。
电动踏板
公司电动踏板业务在2022年预计将保持相对稳定。但随着美国 LUND 在美专利到期,公司预计从 10 月份起恢复在美产品的销售。同时考虑到公司此前与 PILOT 曾达成过合作协议,并且在北美有现成产能,预计2023年电动踏板业务将迎来一轮快速增长,后续保持相对稳定增长。其他主营业务预计公司其他主营业务将保持相对稳定。

5.2.估值
公司此轮发行价 18.96 元/股,对应稀释前 PE(2021)为 17.3X,稀释后 PE(2021)为 22.5X,低于可比公司均值 PE(2021)59.04X。
根据我们预测,公司 2022-2024 年归母净利润分别为 40.75/51.33/59.93 百万元,对应 EPS 分 别为 1.21/1.53/1.78 元,按发行价对应 PE 分别为 15.67X/12.39X/10.65X。

6.风险提示
6.1.客户拓展不畅
在电动绞盘领域,公司尚处于前装市场的拓展阶段,如果客户拓展推进进度不及预期,将导致公司后续也集成长不及预期。
6.2.电动踏板业务在北美规模化推广不及预期
公司预计在 2023 年开始大规模向北美供货,但如果在北美的产品销售推广不及预期,将导致公司相关业务增长不及预期
6.3.皮卡、越野车等主要目标车型终端销售不畅
公司产品主要应用于皮卡、越野车等细分车型市场,如果这些细分车型销量不及预期,将导致公司产品销量降低,从而对公司业绩产生不利影响。
6.4.应收款项发生坏账风险
公司应收款项占资产比例较高,尽管从账龄和营收主体的情况来看发生几率不大,但一旦出现坏账等计提,将对公司业绩产生较大影响。
——————————————————
报告属于原作者,我们不做任何投资建议!如有侵权,请私信删除,谢谢!
精选报告来自【远瞻智库官网】或点击:远瞻智库-为三亿人打造的有用知识平台|战略报告|管理文档|行业研报|精选报告|远瞻智库