在线流程图制作软件
说到流程图制作,你可能会用Microsoft Office Visio,然而这个软件太重量级了。现在在线制图软件也做的很好了,比如ProcessOn,它的用户体验非常好。但是这款软件免费版只能制作9张图,之后就需要付费了。

为此我找到了一款替代ProcessOn的在线制图软件-drawio。
“
网址:https://app.diagrams.net/
关键是这款软件免费。

初始化设置
刚点进去是这样的:

这里选择存储:可以是本地磁盘,也可以是在线云盘。
我们选择Device

这里可以获取桌面版,我们创建一个新文件。
语言选择中文

制作的图可以导出为图片、PDF等格式的文件。如果保存为图片,【文件】-> 【导出为】-> 选择高级 。

DP选择400dpi,这样保存的图片就很清晰了。
如何制作手绘风格的图

如上图:点击右侧的样式,点击Sketch。下面请欣赏我画的几种图:
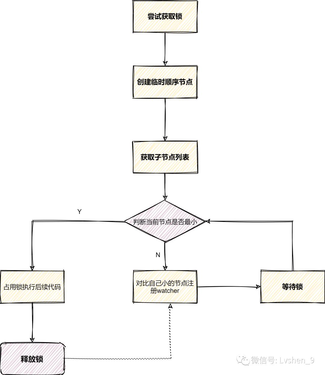
流程图

流程图
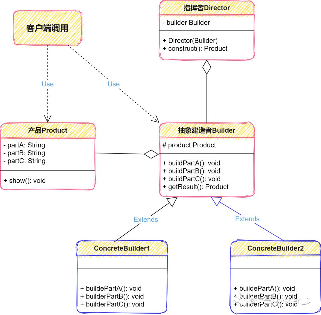
UML图

建造者模式
结构图

kafka结构图
好啦,这款免费在线制图软件就介绍到这里啦。
这种手绘风格爱了。