美容院员工的薪酬管理提成 (美容院运营总监的薪资标准)

美容院经营管理手册(员工、招聘、运营、员工、薪酬、财务)

(文末可免费领取完整版资料哦)

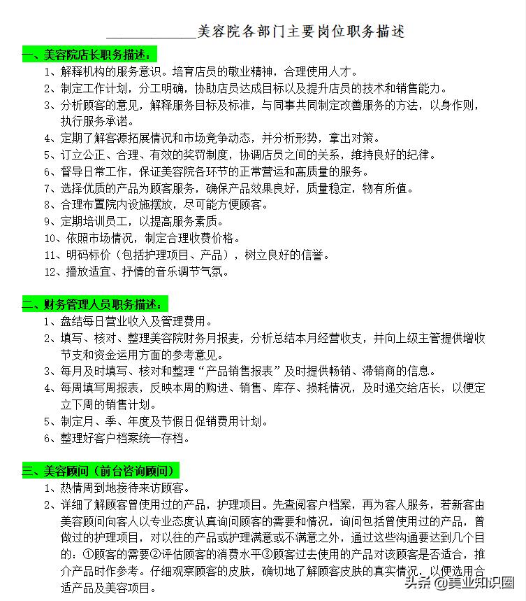
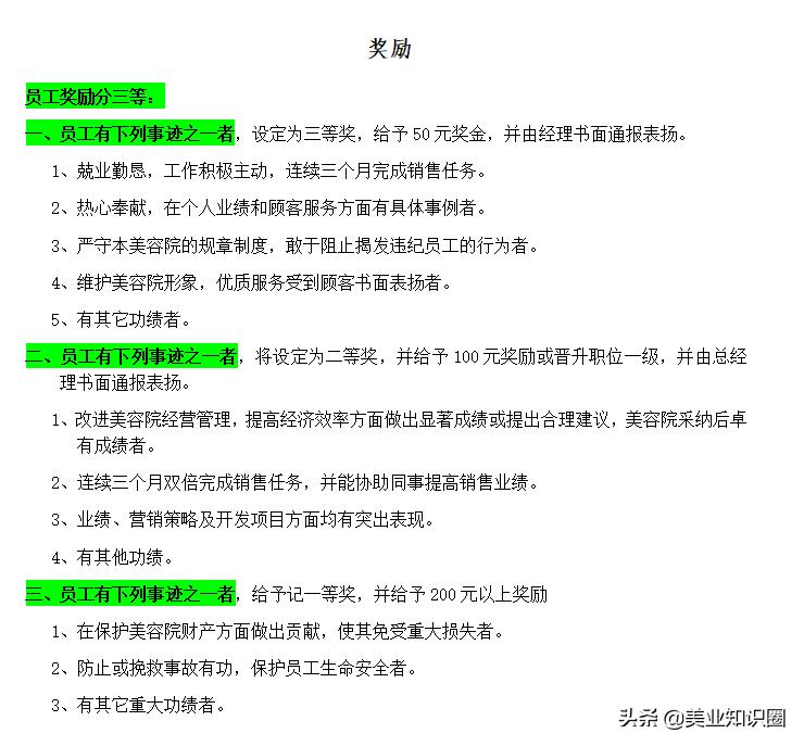
美容院门店经理薪酬制度,美容院运营员工薪酬

美容院门店经理薪酬制度,美容院运营员工薪酬

美容院门店经理薪酬制度,美容院运营员工薪酬

美容院门店经理薪酬制度,美容院运营员工薪酬

美容院门店经理薪酬制度,美容院运营员工薪酬

美容院门店经理薪酬制度,美容院运营员工薪酬

美容院门店经理薪酬制度,美容院运营员工薪酬

美容院门店经理薪酬制度,美容院运营员工薪酬

美容院门店经理薪酬制度,美容院运营员工薪酬

……

篇幅有限,需要完整版哒小伙伴

滴滴我回复:“资料”,即可哈

美容院门店经理薪酬制度,美容院运营员工薪酬