高收费读研有哪些大学 (国内读研院校排名榜最新)

读研是不是要花很多钱?

不想再跟家里要钱啃老了!

专硕学费那么高值得一读吗?

读研最好的300所大学排名,硕士学费最便宜的院校

stop!

看来你们对读研学费的误解很深呀

现在部分学校奖助学金全覆盖了

也就是说部分同学读研不花钱啦

另外学校除了奖助学金之外

还有很多补助金

完全可以支撑起你的学费

读研花费真没你想象的那么高!

今天就给大家盘点一下

11所免费读研的学校

中国人民大学

中国人民大学的奖学金基本学制内的 非定向就业的全日制研究生学业奖学金100%覆盖, 硕士研究生(12000元/年)(≤30%),二等奖(10000元/年)(≤50%),三等奖(8000元/年)(≤20%)。

专硕的学业奖学金由各学院参照学硕学业奖学金发放等级、金额,自己设定发放比例,最低不得低于可参评对象的50%。

读研最好的300所大学排名,硕士学费最便宜的院校

哈尔滨工业大学

哈工大基本奖助学金构成是国家助学金+学业奖学金,国家助学金占6000元,但是学业奖学金的额度不同,这个奖学金是 面向全部全日制非定向就业的研究生 ,也就是说只要考上就能拿到8000元以上的奖助学金,可以说是奖助学金100%覆盖。

读研最好的300所大学排名,硕士学费最便宜的院校

河海大学

根据《河海大学研究生奖助学金管理办法》,硕士研究生学业奖学金设特等、一等、二等、三等4个等级,第一学年覆盖范围为80%,二、三学年全覆盖。

读研最好的300所大学排名,硕士学费最便宜的院校

*京大南**学

一年级学硕一等学业奖学金由学校制订标准并核发,二、三等由院系根据其余脱产硕士生5:3比例确定名单。二、三年级硕士生按照中期考核结果确定, 原则上两年不做调整。

读研最好的300所大学排名,硕士学费最便宜的院校

厦门大学

学硕(除了海洋事务专业外)和全日制专硕(除了MPA、汉语国际教育硕士专业外)每年的学费都是1.1万元。不过 厦大学业奖学金一年有1.1万元 ,所以学费基本上是抵免的。

读研最好的300所大学排名,硕士学费最便宜的院校

除学业奖学金、助学金、国家奖学金及三助津贴外,厦门大学还设有校级奖学金,每年评选两次,各奖项奖励金额2000元/人-10000元/人不等。

读研最好的300所大学排名,硕士学费最便宜的院校

温州大学

温州大学的 新生学业奖学金100%覆盖 ,一志愿报考且被录取的研究生可以拿一等奖学金,12000元/年;没拿到一等的全部拿二等奖学金,8000元/年。

学校在招生简章中也明确表示:全日制硕士研究生报到注册时,无需携带学费,可将获得的学业奖学金(每人至少不低于8000元)直接抵扣学费!

读研最好的300所大学排名,硕士学费最便宜的院校

浙江师范大学

浙江师范大学 除了基本奖助外,还设有新生学业奖学金 ,符合奖励条件的新生入学当年就能获得12000元的学业奖学金。二三年级研究生依据上一学年综合测评结果择优评定,最低的三等奖也有8000元。

读研最好的300所大学排名,硕士学费最便宜的院校

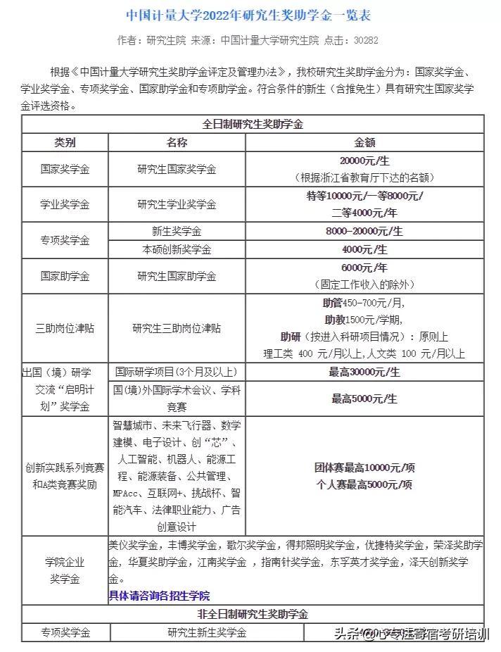
中国计量大学

中国计量大学的新生奖学金是8000-20000元/生。二三年级学业奖学金特等奖是10000元/生,一等奖是8000元/生,二等奖4000元/生。

另外也 为非全日制考生也设立了新生奖学金 ,这种情况是比较少有的,一志愿生8000元/生;调剂生4000元/生。一般来说,学校不会为调剂生发放奖学金。

读研最好的300所大学排名,硕士学费最便宜的院校

中南大学

中南大学研究生新生不分等级,推免生为1万元,统考生为8千元,高年级分为三等,最高1万2,最低5千。

读研最好的300所大学排名,硕士学费最便宜的院校

中南财经政法大学

中南财经政法大学硕士研究生学业奖学金分为一、二、三等奖,其中:一等奖12000元/生·年(占20%),二等奖8000元/生·年(占50%),三等奖4000元/生·年(占30%),实行动态管理。

读研最好的300所大学排名,硕士学费最便宜的院校

中国林业大学

北京林业大学研究生学业奖学金分为三等,一等奖学金8000元,二等奖学金5000元,三等奖学金2000元。各等级比例为4:4:2(若有变化,按学校当年规定执行), 基本上是全员覆盖。

读研最好的300所大学排名,硕士学费最便宜的院校

考研是你一旦下定决心

就要全力以赴的事情

只有努力过的人生

才不会留下后悔