
可控硅是可控硅整流器的简称。可控硅有单向、双向、可关断和光控几种类型。它具有体积小、重量轻、效率高、寿命长、控制方便等优点,被广泛用于可控整流、调压、逆变以及无触点开关等各种自动控制和大功率的电能转换的场合。
单向可控硅是一种可控整流电子元件,能在外部控制信号作用下由关断变为导通,但一旦导通,外部信号就无法使其关断,只能靠去除负载或降低其两端电压使其关断。单向可控硅是由三个PN结PNPN组成的四层三端半导体器件与具有一个PN结的二极管相比,单向可控硅正向导通受控制极电流控制;与具有两个PN结的三极管相比,差别在于可控硅对控制极电流没有放大作用。
可控硅导通条件:一是可控硅阳极与阴极间必须加正向电压,二是控制极也要加正向电压。以上两个条件必须同时具备,可控硅才会处于导通状态。另外,可控硅一旦导通后,即使降低控制极电压或去掉控制极电压,可控硅仍然导通。 可控硅关断条件:降低或去掉加在可控硅阳极至阴极之间的正向电压,使阳极电流小于最小维持电流以下。
简易单向可控硅12V触摸开关电路
触摸一下金属片开,SCR1导通,负载得电工作。触摸一下金属片关,SCR2导通,继电器J得电工作,K断开,负载失电,SCR2关断后,电容对继电器J放电,维持继电器吸合约4秒钟,故电路动作较为准确。 如果将负载换为继电器,即可控制大电流工作的负载。

可控硅是一种新型的半导体器件,它具有体积小、重量轻、效率高、寿命长、动作快以及使用方便等优点,活动导入以可控硅实际应用案例的展示,以激发学生的活动兴趣。
可控硅控制电路的制作13例
1:可调电压插座

电路如图,可用于调温(电烙铁)、调光(灯)、调速(电机),使用时只要把用电器的插头插入插座即可,十分方便。
V1为双向二极管2CTS,V2为3CTSI双向可控硅,调节RP可使插座上的电压发生变化。
2:简易混合调光器

根据电学原理可知,电容器接入正弦交流电路中,电压与电流的最大值在相位上相差90°。根据这一原理,把C1和C2串联联接,并从中间取出该差为我所用,这比电阻与电容串联更稳定。电路中,D1和D2分别对电源的正半波及负半波进行整流,并加到A触发和C1或C2充电。进一步用W来改变触发时间进行移相,只要调整W的阻值,就可达到改变输出电压的目的。D1和D2还起限制触发极的反相电压保护双向可控硅的作用。
3:可调速吸尘器
这种吸尘器使用可控硅元件构成调速电路,能根据需要控制电机转速,以发迹管道吸力的大小。下图所示的调速电路比较成熟,普遍使用在高档大功率吸尘器中。

4:光控电子开关
光控电子开关,它的“开”和“关”是靠可控硅的导通和阻断来实现的,而可控硅的导通和阻断又是受自然光的亮度(或人为亮度)的大小所控制的。该装置适合作为街道、宿舍走廊或其它公共场所照明灯,起到日熄夜亮的控制作用,以节约用电。

工作原理:电路如上图所示,220V交流电通过灯泡H及整流全桥后,变成直流脉动电压,作为正向偏压,加在可控硅VS及R支路上。白天,亮度大于一定程度时,光敏二极管D呈现底阻状态≤1KΩ,使三极管V截止,其发射极无电流输出,单向可控硅VS因无触发电流而阻断。此时流过灯泡H的电流≤2.2mA,灯泡H不能发光。电阻R1和稳压二极管DW使三极管V偏压不超过6.8V,对三极管起保护作用。夜晚,亮度小于一定程度时,光敏二极管D呈现高阻状态≥100KΩ,使三极管V正向导通,发射极约有0.8V的电压,使可控硅VS触发导通,灯泡H发光。RP是清晨或傍晚实现开关转换的亮度选择元件。
安装与调试:安装时,将装焊好的印制板放入透明塑料盒内并固定好,将它与受控电灯H串联,并让它正对着天幕或房子采光窗前较明亮的空间,避免3米以内夜间灯光的直接照射。调试宜傍晚时进行,调节RP阻值的大小,使受控电灯H在适当的亮度下始点亮。
5:自动延时照明开关
夜晚离开房间,总要先关掉照明灯。可如果灯开关不在门口,那么关上灯再摸黑走到门口,十分不方便。
本文介绍的一种开关仅用9个元件,可方便地加在原来的开关上,使您的灯在关掉后延时几十秒钟,让您有充足的时间离开房间,免受摸黑之苦。
工作原理:电路原理如下图所示。A、B分别接在原开关两端。合上开关S时,交流电的正半周经D6、R2、R1、D1和可控硅控制极,触发可控硅导通;交流电的负半周经D4、R2、R1、D1和可控硅控制极,触发可控硅导通。可控硅导通后,相当于短路C、D两点,因而A、B两点也经过二极管和导通的可控硅闭合起来。此时照明灯亮。

断开开关S后,由于电容C1经R1、D1和可控硅控制极放电,使可控硅仍有触发电流维持导通。放电电流逐渐减小,一段时间后,可控硅截止,灯灭。此电路延时时间约为40~50秒。
元件选择:可控硅选最大电流1A、耐压400V的。D1、D3~D6可用1N4004。C1用耐压630V、35μF的彩电电容。如果合上开关S灯不亮,可适当减小R1的阻值。
6:声控音乐彩灯
彩灯控制器的电路如下图,R1、R2、D和C组成电阻降压半波整波电路,输出约3V的直流电供SCR的控制回路用。压电陶瓷片HTD担任声-电换能器,平时调W使BG集电极输出低电平,SCR关断,彩灯不亮。当HTD接收到声波信号后,BG集电极电平升高,SCR即开通,所以彩灯能随室内收录机播出的音乐节奏而闪烁发光。

W可用来调节声控灵敏度,W由大调小时,声控灵敏度愈高,但W过小时,电灯常亮,这时就失去声控作用,使用调试时,将W由大逐渐调小至某一阻值时,电灯即点亮,再将W退回少许(即稍微调大),电灯就熄灭,这时声控灵敏度最高,离HTD二三米远处普通谈话声就能使彩灯闪烁。如嫌灵敏度太高,只要将W调大些即可,电灯长亮不熄,表示BG的放大倍数β值过小,应更换β大些的三极管。电阻均为1/8W碳膜电阻。
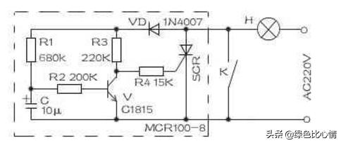
7:简易延时照明灯
本文介绍的这种延时照明灯非常简单,安装也十分方便,将它直接连接于普通开关的两端即可。使用时,打开开关电灯点亮,关灯后由于延时电路的作用使电灯仍亮几秒钟后自动熄灭。本电路安全可靠,适合初学者自制。
电路原理:该延时照明灯的电路如附图所示。延时电路如虚线框内所示。图中K为拉线开关或墙壁开关,当K闭合后,该延时电路不工作,电灯处于正常的发光状态。当K被关断后,该电压一方面经R1向电容C充电,由于在C的充电期间没有电流流过R2,则三极管V一直处于截止状态;另一方面,该电压经R3、R4向可控硅SCR提供触发电压,使可控硅处于导通状态,因此在关灯后电灯亮一段时间。当电容C被充足电后,使三极管V由截止转为导通状态,将可控硅SCR关断,电灯也就熄灭了。

本电路关灯延时期间,延时时间由R1、C的取值来确定,读者也可根据各自需要自行确定。本电路中的可控硅,笔者选用的为单向可控硅,在关灯延时期间电灯的亮度约为开灯时亮度的一半,以适合人们的视觉上的需要,同时又可节能。
电路制作:图中单向可控硅SCR选用MCR100-8,耐压须为600V以上。灯泡的功率不大于100W为宜。二极管VD为1N4007,V为C1815。电阻均为1/8W碳膜电阻。
制作时,用一小块电路板将图中虚线框内各元器件焊装上。最好将本电路装在拉线开关底部凹槽内,用胶水粘牢并将引线接至开关两接线端即可。
8:单键自锁开关

单键自锁开关说明
1、上电不动作。
2、按钮按下后再释放,继电器吸合。
3、按钮长按时,继电器释放,松开后继电器吸合。
4、按钮点按时:继电器释放 ←→ 吸合循环动作。
5、因为47Ω电阻有压降,继电器可以用DC9V的。
9:简单的停电自锁开关

电网供电正常时,它象普通开关一样使用。按一下K1,220V交流电经R1和R2分压给双向可控硅提供一触发电压,使双向可控硅导通。可控硅导通后,在电源电压正半周期间,少量电流经R4、D向C充电,同时经R3、R2分压触发可控硅;在负半周期间,C向R3和R2放电并触发双向可控硅,这样使双向可控硅继续导通,保证负载正常工作。一旦电网突然停电,C上的电荷经R3和R2放电。在电网恢复供电后,由于K1常开,C上又无电压,不能使双向可控硅触发导通,电路呈断开自锁状态,因此没有电流流过负载。只有重按一下K1,负载才能正常工作,从而有效地防止了因断电后恢复供电造成的浪费和事故。常闭按钮K2用于正常供电情况下关断电路。
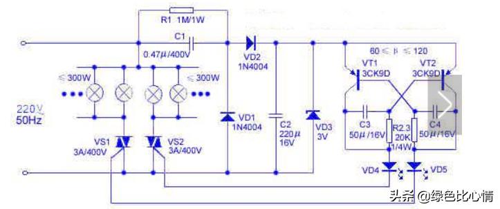
10:双色彩灯
本彩灯是以多谐振荡器为控制信号,灯光交替闪耀,可给节日晚上(尤其是舞会)增加不少光彩和欢快气氛。
工作原理如下图所示。交流220V电源经C1、VD1、VD2及VD3降压、整流、滤波后,在VD3两端得到3V的稳定电压。多谐振荡器中的VT1、VT2轮流导通,其集电极电流控制双向晶闸管VS1和VS2工作,彩灯将交替闪烁着光彩。

元器件选择:电容C1为0.47μ/400V(涤纶电容)、C2为220μ/6V,C3、C4为50μ/16V。电阻R1为1M/1W,R2、R3为20K/1/4W。二极管VD1、VD2选1N4004。稳压二极管VD3选3V/1W。发光二极管VD4、VD5为FG114001。双向晶闸管VS1、VS2为TLC3A/400V。三极管VT1、VT2为3CK9D,60≤β≤120。
使用方法:
(1)如彩灯不亮,将3V稳压管换成4.5V稳压管。
(2)为防止流过发光二极管VD4、VD5的电流过大,最好在其回路中分别串入一个300Ω的限流电阻。
(3)调整时,改变R1、R2或C1、C2的大小,则可直接控制彩灯相互变化的快慢节奏。
(4)如双向晶闸管VS1、VS2用3A/400V,最好负载功率在300W以下,切忌不可超过最高限额500W。如想增大功率,可选用电流大于3A的晶闸管,但C1的容量还需增加。如原用0.47μ/400V可换成0.68~1μ/400V即可。
(5)本装置采用塑料作外壳,以避免市电源对人的触电,这样更为安全。
11:可控硅交流调压器
交流调压器采用可控硅调压器。电路简单、装置容易、控制方便的可控硅交流调压器,这可用作家用电器的调压装置,进行照明灯调光,电风扇调速、电熨斗调温等控制。本活动调压器的输出功率达100W,一般家用电器都能使用。
1:电路原理:电路图如下

可控硅交流调压器由可控整流电路和触发电路两部分组成,从图中可知,二极管D1—D4组成桥式整流电路,双基极二极管T1构成张弛振荡器作为可控硅的同步触发电路。当调压器接上220V交流电通过负载电阻RL经二极管D1—D4整流,在可控硅SCR的A、K两端形成一个脉动直流电压,该电压由电阻R1降压后作为触发电路的直流电源。在交流电的正半周时,整流电压通过R4、W1对电容C充电。当充电电压Uc达到T1管的峰值电压Up时,T1管由截止变为导通,于是电容C通过T1管的e、b1结和R2迅速放电,结果在R2上获得一个尖脉冲。这个脉冲作为控制信号送到可控硅SCR的控制极, 使可控硅导通。可控硅导通后的管压降很低,一般小于1V,所以张弛振荡器停止工作。当交流电通过零点时,可控硅自关断。当交流电在负半周时,电容C又从新充电……如此周而复始,便可调整负载RL上的功率了。
2:元器件选择
调压器的调节电位器选用阻值为470KΩ的WH114-1型合成碳膜电位器,这种电位器可以直接焊在电路板上,电阻除R1要用功率为1W的金属膜电阻外,其佘的都用功率为1/8W的碳膜电阻。D1—D4选用反向击穿电压大于300V、最大整流电流大于0.3A的硅整流二极管,如2CZ21B、2CZ83E、2DP3B等。SCR选用正向与反向电压大于300V、额定平均电流大于1A的可控硅整流器件,如国产3CT
12:电热毯温控器
市售电热毯一般有高、低两个温度档。使用时,拨在高温档,入睡后总被热醒;拨在低温档,有时醒来会觉得热度不够。为此,笔者制作了这种电热毯温控器,它可以把电热毯的温度控制在一个适宜的范围内。
工作原理:电路如下图所示。图中IC为NE555时基电路;RP3为温度调节电位器,其滑动臂电位决定IC的触发电位V2和阈电位Vf,且V5=Vf=2Vz。220V交流电压经C1、R1限流降压,D1、D2整流,C2滤波,DW稳压后,获得9V左右的电压供IC用。室温下接通电源,因已调V2《Vz、V6《Vf,IC③脚为高电位,BCR被触发导通,电热丝通电发热,温度逐渐升高。热敏传感器BG1随温度的升高,其穿透电流Iceo增大,V2、V6升高。当V2》Vz,V6≥Vf时,IC翻转,③脚变为低电位,BCR截止邮电局热丝停止发热,温度开始逐渐下降,BG1的Iceo随之逐渐减小,V2、V6降低。当V6《Vf,V2≤Vz时,IC③脚回到高电位,BCR又被触发导通,电热丝又开始发热。实践证明,调节RP2使V2=1/2V6时,温差为零;而V2=V6时最大。

元件选择:BG1可选用3AX、3AG等PNP型锗管;BCR用400V以上小型塑封双向可控硅,其它元件可按图标选用。
制作要点:热敏传感器BG1可用耐温的细软线引出,并将其连同管脚接头装入一电容器铝壳内,注入导热硅脂,制成温度探头。使用时,把该探头放在适当部位即可。
13:安全省电的按键式床头灯
一盏延时式床头灯,对于许多读者在夜晚使用是很方便的。本文介绍的按键式床头灯能安全和方便的要求,电路原理如下图所示。

该床头灯由节电型单稳态电路和亮度可控照明灯两部分组成。两部分靠光电耦合器耦合,电气部分完全独立,使用十分安全。当K1断开时,VT1截止,其集电极电压为0V,VT2截止,
NE555第①脚接地端开路而不工作,此时,电路的耗电仅为VT1、VT2的穿透电流,约3~5μA,四节电池能使用一年半以上。按下K1后,VT1饱和导通,R3两端电压接近电源电压,VT2饱和导通,NE555工作,此时,NE555第②脚由高电平变为低电平,而且低于1/3的电源电压,NE555翻转,第③脚输出高电平,其一路能过R7驱动光电耦合器4N25,使双向可控硅VS导通,床头灯H点亮;另一路通过二极管VD1、电阻R6向VT2提供足够大的偏流,维持VT2饱和导通,此时,即使K1断开,VT2的工作状态也不变,即NE555的暂稳状态不变。在此期间,电源经R5为C1充电,使C1两端电压不断升高,当C1两端电压大于2/3电源电压时,通过NE555的放电端第⑦脚放电,NE555的暂稳态结束,第三③脚由高电平变为低电平,VT2截止,进入另一个稳定状态,只有在K1再次接通时,NE555才再次进入暂稳态,床头灯再次点亮。
该床头灯所用元件型号及数据如附图所示,无特殊要求。整个床头灯安装容易,调试简单,只要安装无误,就能正常使用。若延时时间太短,可加大R5的阻值或C1的容量,反之亦然。安装时将按键部分外置,其余元件装入塑料盒内,以确保使用安全。