
一、设计参数
(1)眼科手术室的工作面高度截面平均风速应比其他手术室低1/3,这是因为风速大会加快结膜蒸发失水。
(2)新风量最终应满足以下要求:I级≥1000㎥/h(≥ 800㎥/h眼科),Ⅱ、Ⅲ级≥800㎥/h,Ⅳ级≥600㎥/h。
(3)相互连通的相同洁净度级别的房间之间,应按要求或保持由内向外的气流方向,在两室之间保持略大于0的压差。
(4)与手术室直接相通的房间的温湿度与手术室的要求相同。
(5)有特殊要求的房间,应按实际要求设计。表中未列出名称的房间可参照用途接近的房间确定其设计参数。



二、气流组织
(1)I~Ⅲ级洁净手术室内集中布置于手术台上方的送风口,应使包括手术台的一定区域处于洁净气流形成的主流区内。送风口面积应不低于下表列出的数值,并不应超过其1.2倍。


(2)Ⅳ级手术室和辅房送风口可分散布置。
(3)手术室所有洁净用房都应用双侧下部回风(室宽不足3m的除外,不应用四角或四侧回风。走廊可用上回风。

三、系统
(1)I、Ⅱ级手术室每间系统“一对一”。Ⅲ、Ⅳ级手术室可2~3间合用一个系统。洁净手术室应与辅房分开设置系统。
(2)至少应设置三级空气过滤。
(3)手术部使用的冷热源,应考虑整个手术部或几间手术室净化空调系统能在过渡季节使用的可能性。
(4)当整个手术部另设集中新风处理系统时,新风处理机组应能在供冷季节将新风处理到不大于要求的室内空气状态点的恰值。

四、防止过滤器安装泄漏
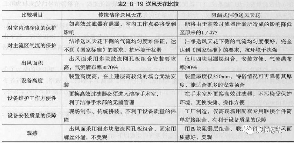
末级高效过滤器安装边框泄漏,过滤器滤芯漏泄或漏油(用油槽密封)的现象,比较普遍,据测定,可以达到40%的过滤器有漏泄。而只有采用阻漏式洁净送风天花不漏。
阻漏式洁净送风天花具有两级阻漏功能:一是过滤器箱,二是静压箱中阻漏层,是从根本上消除了安装边框的漏。
阻漏式具有90%的洁净送风满布比,风速不均匀度比常规满布过滤器还小。该送风天花可可减少层高30~50cm,安装为吊装式,简单易行。
下图是JHT阻漏式洁净送风天花透视图。

下表是阻漏式洁净送风天花与传统产品的比较。

下表是阻漏式洁净送风天花的参数。
