1.缺失标签的药品成分的探究
【知识点的认识】该探究是结合所给出问题情景,根据所学的相关知识,来探究验证标签缺失的药品的真实成分,或者计算其主要成分的质量分数等.所谓的缺失标签分为两种情况:一种是失去(即没有)了标签,另一种是虽然有标签,但是已经破损,包含的信息残缺不全了.例如:

【命题方向】该考点的命题方向巧妙地设计并给出问题情景,让学生来通过思考探究,以图验证标签缺失的药品的真实成分,或者计算其主要成分的质量分数等.其题型有选择题、填空题、实验探究题和计算题,大多数以实验探究题和计算题的身份出现.中考重点是通过实验探究,推断出其主要成分;或者,通过计算,得出其主要成分的质量分数等.最后,使缺失的标签恢复原貌风采.
【解题方法点拨】对于失去标签的药品成分的探究,要结合所给出问题情景和常见物质的检验、鉴别方法,根据所学的相关知识,认真地进行思考、推断、鉴别出药品的真实身份. 对于标签破损的药品成分的探究,还要注意分析标签上残留的信息,再结合题意,通过细致地分析、计算,最后,将破损的标签残缺的信息补充完整,或者鉴别、推断出其主要成分的本来面目.
2.化学实验方案设计与评价
【知识点的认识】设计与评价实验方案是基于对实验原理的理解;基于对常规实验手段、常见仪器使用熟练掌握;基于对各部分知识的融会贯通;基于对实验手段优劣的辨析.具体来说,化学实验方案设计是一种高层次的能力考点,它分为实验原理设计和实验操作步骤设计;而评价是从方案的可行性和优缺点上来说的,一般遵循以下七个原则:
1.能否达到目的.
2.所用原料是否常见易得、廉价.
3.原料的利用率高低.
4.过程是否简捷优化.
5.对环境有无污染.
6.实验误差的大小.
7.有无创意等等.
最佳方案的设计应该符合这七个原则;方案确定后为确保实验目的实现,还必须具有快捷而正确的操作步骤设计.
【命题方向】该考点的命题方向是以教材中的典型实验为突破口,考查学生基本的实验能力;以"双基"为载体,全面考查学生分析并解决问题的能力;题型有选择题和实验探究题等,中考重点是让学生根据实验情景,设计或评价实验方案.
【解题方法点拨】化学实验方案设计的基本思路是:明确实验目的→确定反应原理→选择仪器药品→设计实验装置及操作步骤→记录现象和数据→分析得出结论;而实验方案的评价应是注意的:目标明确、科学合理、简便易行、安全环保、节约快捷、效果显著等等;若有不妥,可参考评价的七原则,给出合理的改进方案.
3.常见气体的检验与除杂方法
【知识点的认识】常见气体的检验与除杂方法,包含有两项内容.其一,是常见气体的检验方法;其二,是常见气体的除杂方法.而所谓的常见气体,主要是指氧气、氢气、二氧化碳、一氧化碳、水蒸气等.具体说来,它们的检验与吸收的方法如下表:

至于常见气体的除杂方法,就是指为了将常见气体中的杂质除去,使其得到净化的科学方法.
其理论依据是利用杂质所具有的与所需气体不同的物理性质或者化学性质,选用适当的试剂,进行科学地设计实验方案,或者按照给出的实验设计方案,进行分析探究,逐步将气体中的杂质除去,使其得到净化.
应遵守的基本原则是:"不减、不增、不污、易分".也就是,除去杂质的同时,要保证不能使所需气体的量减少(即不能"玉石俱焚",但可以增加),更不能引入新的气体杂质,生成物还不能造成环境污染,并且,生成物、所选试剂与所需气体要容易分离. 常用的气体的除杂方法主要有两种:
一是吸收法;即选用适当的试剂,通过物理变化或化学反应,将杂质吸收后,转变为液体或固体等而除去的一种方法.例如,除去CO中混有的少量的CO2时,可先将混合气通过盛有浓NaOH溶液的洗气瓶中,吸收掉其中的CO2,然后通过盛有浓硫酸的洗气瓶中,再吸收掉其中的水蒸气.而常见气体的吸收剂(即除去的方法)如上表所示.
二是转化法;即将杂质通过化学反应转化为所需气体而除去的一种方法.例如,除去CO2中混有的少量的CO时,可先将混合气通过灼热的氧化铜中,将其中的CO转化为CO2.
【命题方向】该考点的命题方向主要是通过创设实验、问题情景,让学生经过科学的分析探究后,设计实验方案(或按照给出的实验方案),推断、选择或填写出常见气体的检验与除杂方法.题型有选择题、填空题和实验探究题.中考重点是根据实验、问题情景信息,考查学生分析探究并选择、推断、填写相关的实验问题的能力.特别是考查学生对氧气、氢气、二氧化碳、一氧化碳等气体的检验和除杂方法,以及对这类知识的迁移能力.
【解题方法点拨】要想解答好这类题目,首先,要熟记常见气体的检验与除杂方法及理论依据,还有氧气、氢气、二氧化碳、一氧化碳等气体的相关知识,有时还需弄清图示信息,以及有关的注意事项等等;然后,结合实验、问题情景信息,细致地分析题意和实验图等,细心地进行探究解答.当然,有时还会根据给出的实验图来推断气体或所选试剂的性质、仪器的名称、其中的错误以及实验注意事项等等.
4.证明盐酸和可溶性盐酸盐
【知识点的认识】证明盐酸和可溶性盐酸盐(Cl﹣检验方法),就是设法检验出某酸溶液或可溶性盐中含有Cl﹣.通常的检验方法是,使用硝酸酸化了的硝酸银溶液(即滴有稀硝酸的硝酸银溶液;当然,也可以先滴加硝酸银溶液,再滴加稀硝酸)来检验之.具体方法是,先取少量的待检物于试管中(当是可溶性盐时,还要加水配成溶液),再向其中滴加少量的硝酸酸化了的硝酸银溶液,振荡,若有白色沉淀生成,则证明该溶液中含有Cl﹣.如果待检物是酸溶液(它可能是已知的,也可能是未知的,需要另外检验之),那就是盐酸;如果是盐,那一定是可溶性盐酸盐.
【命题方向】该考点的命题方向是通过设置实验、问题情景,让学生思考探究后,检验出某酸溶液或某盐中含有Cl﹣;或者是表达检验时的反应现象;或者是通过检验时的反应现象与其它物质区分鉴别开来;或者是书写有关的化学方程式;或者是根据检验结果反推所滴加的试剂等.题型有选择题、填空题和实验探究题.中考的重点是考查学生阅读、分析实验、问题情景的能力,以及使用硝酸酸化了的硝酸银溶液检验盐酸和可溶性盐酸盐的能力,或者是表达检验时的反应现象的能力,或者是通过检验时的反应现象与其它物质区分鉴别的能力,或者是书写有关的化学方程式的能力,或者是根据检验时的反应现象或结果反推所滴加试剂的逆向思维能力等.
【解题方法点拨】要想解答好这类题目,首先,要熟记检验时所用的试剂及其反应的现象等.然后,根据实验、问题情景信息,细致地分析题意或实验图示等,细心地进行探究解答.当然,有时还会根据检验时的反应现象或结果,来反推断所滴加试剂的名称、分析错误及实验误差等.值得注意的是:当证明是盐酸而又事先不知是酸溶液时,除了检验其中含有Cl﹣以外,还需要检验其中含有H+(当然,这一步检验可以先进行,也可以后进行),才能证明该溶液是盐酸.还有,在书写有关的化学方程式时,一定要严格按照"写、配、标、注"这四个步骤正确的地书写,切不可丢三落四.
5.硬水与软水
硬水与软水
【知识点的认识】所谓硬水是指含有较多可溶性钙、镁化合物的水;而软水是指不含或少含可溶性钙、镁化合物的水.
硬水与软水的区分方法如图所示:


,就是把等量的肥皂水分别滴加到盛有等量的软水、硬水的烧杯中,搅拌,观察烧杯中产生泡沫的情况(泡沫多的是软水,泡沫少、浮渣多的是硬水).在日常生活中,鉴别水质软硬,还可以在洗净的容器中把水煮沸,然后倒出水,观察有水垢是硬水,无水垢是软水.
硬水的危害:使用硬水会给生活和生产带来许多麻烦,如用硬水洗涤衣物,既浪费肥皂也洗不净衣物,时间长了还会使衣物变硬;锅炉用水硬度高了十分危险,因为锅炉内结垢后不仅浪费燃料,而且会使锅炉内管道局部过热,易引起管道变形或损坏,严重时还可能引起爆炸.
硬水软化的方法:将硬水软化,实际上就是设法除去硬水中的钙、镁化合物,使之软化成软水.工业上和科学实验中软化硬水的方法很多,如图所示:

,采用蒸馏的方法,就可降低水的硬度,使之软化,制取蒸馏水(净化程度较高的水);而生活中通过煮沸水也可以降低水的硬度.
【命题方向】该考点的命题方向主要是通过设置实验情景或问题情景,让学生思考、分析后,选择、解答与硬水、软水等相关的实际问题(如硬水和软水的区别、硬水和软水的区分方法、硬水的危害、硬水软化的方法等).并且,经常将其与混合物和纯净物的区分、混合物的分离方法等联系起来考查.题型有选择题、填空题和实验探究题.中考重点是根据实验、问题情景,来考查学生对硬水和软水的区别、硬水和软水的区分方法、硬水的危害、混合物和纯净物的区分、混合物的分离、硬水软化的方法,以及相关实验操作的掌握情况,或者分析探究并解决相关的实际问题的能力.
【解题方法点拨】要想解答好这类题目,首先,要熟记硬水和软水的区别、区分方法,以及硬水的危害、硬水软化的方法、混合物的分离方法、混合物与纯净物的区分方法、有关实验操作等.然后结合实验情景和问题情景,细致地分析题意和实验信息,并根据所学的相关知识,通过细心地思考、探究,来解答与硬水、软水相关的实际问题等.特别注意的是,在区分硬水、软水时,如果能联系到控制变量法,将会是事半功倍.
6.有关溶质质量分数的简单计算
有关溶质质量分数的简单计算
【知识点的认识】有关溶质质量分数的简单计算的公式有如下3种:
1.溶质质量分数的一般计算公式是:

2.特殊计算公式(使用于饱和溶液)是:

3.变形公式有:

值得注意的是:①溶质的质量分数只表示溶质质量与溶液质量之比,并不代表具体的溶液质量和溶质质量. ②溶质的质量分数是比值,没有单位;一般用百分数表示.③溶质的质量分数计算式中溶质质量与溶液质量的单位必须统一.④计算式中溶质质量是指被溶解的那部分溶质的质量,没有被溶解的那部分溶质质量不能计算在内.⑤当计算饱和溶液中溶质的质量分数(即该温度下该溶质质量分数的最大值)时,才可以使用特殊计算公式来计算.
有关溶质质量分数的简单计算的题型包括以下几种:
1.已知溶质和溶液(或溶剂)的质量,求算溶质的质量分数.此时,只要将已知的质量代入相应的计算公式,进行计算即可.
2.已知(暗知)某温度下的某物质的溶解度,求算该溶质的质量分数.此时,首先要确认该溶液是饱和溶液,并制定该物质的溶解度(有时从溶解的曲线上或括号内的补充说明中寻找),如果将溶解度代入溶质的质量分数的特殊计算公式进行计算即可.
3.已知溶质的质量分数和溶液(或溶质)的质量,求算溶质(或溶液或溶剂)的质量.此时,可将已知的溶质的质量分数和溶液的质量代入相应的变形公式中,进行计算即可(注意:溶剂的质量是溶液的质量与溶质的质量之差).
4.已知某温度时某饱和溶液中溶质的质量分数,求算该溶质在此温度下的溶解度.此时,可以将已知的溶质的质量分数代入相应的变形公式中,进行计算即可.
5.溶液稀释前后有关溶质的质量分数的计算.此时,由于溶液稀释前后,溶质的质量是不变的;若设浓溶液质量为m g,溶质的质量分数为a%,加水稀释成溶质的质量分数为b%的稀溶液n g,则等式m g×a%=ng×b%成立,加入水的质量为ng﹣mg.
6.在溶液中发生化学反应时的有关溶质的质量分数的综合计算;即有关溶质的质量分数的计算和有关化学方程式的计算的综合性计算.特别是,在计算反应后溶液中某溶质的质量分数时,需要注意的是:①如果某溶质反应前有,反应生成物中也有,并且反应后的溶液为该溶质的不饱和溶液,那么该溶质的质量应该是原来的质量与反应生成的质量(根据化学方程式计算)之和;反应后溶液的质量可以根据质量守恒定律来计算,即反应后溶液的质量=反应前各组份的质量之和﹣气体的质量﹣沉淀(或杂质)的质量;然后将所求的两个质量相除,再乘以100%,就可求得反应后溶液中该溶质的质量分数了.②如果反应后的溶液已是某溶质的饱和溶液(此时,会给其溶解度或有关信息),那么判定饱和后,就可根据所给的溶解度来计算该溶质的质量分数了.
【命题方向】该考点的命题方向主要是通过设置相关的实验、问题情景或图表信息等,来考查学生对有关溶质质量分数的简单计算的理解和掌握情况,以及对溶质的质量分数及其与溶解度的关系等相关问题的分析、推断、计算的能力和对知识的迁移能力.并且,经常将其与"有关化学方程式的计算"、"固体溶解度的概念、意义"、"固体溶解度曲线及其使用"、"有关化学方程式的计算"、"质量守恒定律"等关联起来考查.当然,有时也单独考查之.题型有选择题、填空题、计算题;并且,经常以计算题或计算型的填空题的形式出现.中考重点是考查学生阅读、分析实验、问题情景或图表信息的能力,对溶质的质量分数及其有关计算,固体溶解度的概念、意义,固体溶解度曲线及其使用,质量守恒定律等相关知识的理解和掌握情况,以及运用它们来解决实际问题的能力等.特别是,对溶质的质量分数及其有关计算,固体溶解度概念、意义,固体溶解度曲线及其使用,有关化学方程式的计算和质量守恒定律的综合考查,是近几年中考的重中之重.
【解题方法点拨】解答这类题目时,首先,要熟记和理解溶质的质量分数及其有关计算方法,固体溶解度的概念、意义,固体溶解度曲线及其使用,有关化学方程式的计算方法,以及质量守恒定律解等相关知识;然后,根据所给的实验、问题情景或图表信息等,结合所学的相关知识和技能,细致地阅读、分析题意等,联系着生活实际,细心地进行探究、推理,最后,按照题目的要求,认真地进行选择或解答即可.
爱心提示:在有关溶质的质量分数的计算和有关化学方程式的计算的综合性计算时,需要特别注意的是:
1.化学方程式中化学式下面所对应的物质质量不能直接写成溶液质量,一定要写参加化学反应的溶质实际质量.
2.若已知溶液的体积或求溶液的体积,要用m=ρV这个公式进行换算.
3.计算过程中,单位一定要统一.
7.金属活动性顺序及其应用
金属活动性顺序及其应用
【知识点的认识】常见金属在溶液中的活动性顺序是"钾钙钠镁铝,锌铁锡铅(氢),铜汞银铂金",具体如图所示.

金属活动性顺序的应用主要有:
1.表明了金属活动性强弱顺序(前强后弱).即在金属活动性顺序中,金属的位置越靠前,它在水溶液中就越容易失去电子变成离子,其活动性就越强;金属的位置越靠后,其阳离子在水溶液中就比较容易获得电子变成原子,其活动性就越弱.
需要注意的是:金属的活动性就越强参加反应时,现象就越明显、越剧烈.
2.可用来判断金属与酸能否发生置换反应(氢前置换氢).只有排在氢前面的金属,才能置换出酸中的氢,而排在氢后面的金属不能置换出酸中的氢.
需要注意的是:(1)金属必须是排在金属活动性顺序中(H)前面的金属;(2)酸应是盐酸、稀硫酸(即不具有强氧化性的酸),不包括浓硫酸和硝酸;(3)单质铁与酸发生置换反应时生成亚铁盐;(4)K、Ca、Na除与酸反应外,还能与水在常温下发生置换反应(如2Na+2H2O=2NaOH+H2↑),其余金属则不能(这点初中阶段大体上了解即可).
3.可用来判断金属与金属化合物溶液(即盐溶液)能否发生置换反应(前置后,盐可溶,K、Ca、Na不能够).排在金属活动性顺序中前面的金属一般能把排在后面的金属从其盐溶液里置换出来.
需要注意的是:(1)在金属活动性顺序中只要排在前面的金属就能把排在后面的金属从其盐溶液中置换出来,而与H的位置无关.但K、Ca、Na等金属例外,由于它们过于活泼,不与溶液中的盐发生置换反应,而是先与溶液中的水发生置换反应(这点初中阶段大体上了解即可).如把钠放入硫酸铜溶液中虽然反应[2Na+2H2O=2NaOH+H2↑,CuSO4+2NaOH=Cu(OH)2↓+Na2SO4],最终没有单质铜生成.(2)铁与盐溶液发生置换反应时,生成二价亚铁盐.(3)用同种金属置换不同的盐溶液,盐中金属排在金属活动性顺序中较后的金属首先被置换出来.用不同的金属置换同种盐溶液,盐中金属先被排在金属活动性顺序中较前的金属置换出来.另外,若有一种金属和多种混合盐溶液反应,最先反应的是最不活泼的那个金属的盐溶液.例如,锌粒与氯化亚铁和硫酸铜和硝酸汞的混合溶液反应,最先反应的是硝酸汞,当硝酸汞被消耗完时,硫酸铜才与锌粒反应,同理,硫酸铜反应完后,锌才会和氯化亚铁反应.还有,当多种金属与一种盐溶液反应时,最活泼的金属先反应.例如,把打磨光亮的镁带、铝丝、铜丝一起放入硝酸银溶液中,镁被消耗完后,铝才和硝酸银反应,铝反应完后,铜跟硝酸银反应.
另外,利用金属与酸或盐溶液之间的置换反应是否发生,通过具体的实验及其现象的分析,反过来可以反推金属的活动性顺序.具体的推断方法是这样的:
1.利用金属与酸能否发生置换反应,来反推金属的活动性顺序.例如,把铁和铜分别放在稀盐酸中时,铁的表面上有气泡冒出,这说明铁位居金属活动性顺序中氢的前面;而铜的表面无明显的现象,这说明铜位居金属活动性顺序中氢的后面;由此可推得铁活泼性比铜的要强.
2.利用金属与盐溶液能否发生置换反应,来反推金属的活动性顺序.例如,把铁钉放在硫酸铜溶液中,过一会儿,发现铁钉表面上出现了一层红色物质(即铜);由此可推得铁活泼性比铜的要强.
【命题方向】该考点的命题方向主要是通过创设相关实验、问题情景或图表信息等,来考查学生对金属活动性顺序及其应用的理解或掌握情况;以及阅读、分析、推断、表达的能力和对知识的迁移能力等.并且,经常将其与"金属的性质及用途、常见金属的特性及其应用、合金与合金的性质、实验现象和结论(包括反应化学方程式)、其它的反应类型"等相关问题关联起来,进行综合考查.金属活动性顺序及其应用是历年来中考命题的热点;命题方式是根据金属活动性顺序及其应用来分析、推断、选择或解答有关金属的活动性强弱、某些置换反应是否发生、实验现象、实验结论(包括反应化学方程式)、金属的制备、金属的应用、生活中有关金属的实际问题,或者是反过来考查,或者是对所给的有关金属活动性顺序及其应用的表达进行判断,等等.题型有选择题、填空题、实验探究题.中考重点是考查学生阅读、分析和提炼所给的实验、问题情景或图表信息的能力,对金属活动性顺序及其应用、金属的性质及用途、常见金属的特性及其应用、合金与合金的性质等相关知识的理解或掌握情况,以及运用它们来解决实际问题的能力等.特别是,对我们身边生活中常用、常见金属及合金的有关知识的考查,是近几年中考的重中之重.
【解题方法点拨】解答这类题目时,首先,要熟记和理解金属活动性顺序及其应用,以及与之相关的知识等;然后,根据所给的实验、问题情景或图表信息等,结合所学的相关知识和技能,以及从生活、电视、网络中了解到的有关金属及合金的信息,细致地阅读、分析题意等,联系着生活实际,细心地进行探究、推理,最后,按照题目的要求,认真地进行选择或解答即可.
爱心提示:要想做好这方面的题目,除了学好教材中的有关金属活动性顺序及其应用等相关知识以外,还要做到以下两点:
1.在平时的学习和生活中,注意留意、理解、搜集和熟记我们身边经常用到和见到的金属及合金的有关知识,以及最新的有关金属方面的科技前沿信息,等等.
2.要特别注意灵活运用物质的性质与用途或变化规律之间的相互联系(即性质

用途或变化规律),根据它们之间的联系来分析、推断和解答有关金属活动性顺序及其应用等相关问题,将会是事半功倍的.
8.酸的化学性质
酸的化学性质
【知识点的认识】酸的化学性质主要有如下五个:
1.酸溶液能跟酸碱指示剂起反应.紫色石蕊试液遇酸变红,无色酚酞试液遇酸不变色.变色情况可以简记为:"石红酚无".
2.酸能跟多种活泼金属起反应,通常生成盐和氢气.只有位于金属活动性顺序表中氢前面的金属才能与稀盐酸(或稀硫酸)反应,产生氢气,而位于氢后的金属却不能.例如,常见的镁、铝、锌、铁、铜五种金属分别与稀盐酸、稀硫酸反应,具体的现象、结论(用化学方程式表示)如下表所示.

3.酸能跟金属氧化物(即碱性氧化物)反应生成盐和水.例如,铁锈(主要成分是氧化铁)分别与盐酸、硫酸反应,具体现象、结论(用化学方程式表示)如右表所示.

4.酸能跟碱起中和反应生成盐和水.例如,NaOH+HCl=NaCl+H2O、2NaOH+H2SO4=Na2SO4+2H2O、Ca(OH)2+2HCl=CaCl2+2H2O、Ca(OH)2+H2SO4=CaSO4+2H2O、H2SO4+Ba(OH)2=BaSO4↓(白色沉淀,不溶于硝酸)+2H2O.
5.酸能跟某些盐反应生成新酸和新盐.例如,H2SO4+BaCl2=BaSO4↓+2HCl、HCl+AgNO3=AgCl↓(白色沉淀,不溶于硝酸)+HNO3.有时生成的新酸不稳定,会继续分解;例如,CaCO3+2HCl=CaCl2+CO2↑+H2O、Na2CO3+2HCl=2NaCl+CO2↑+H2O、NaHCO3+HCl=NaCl+CO2↑+H2O.
另外,碳酸不稳定,容易分解成二氧化碳和水.
【命题方向】该考点的命题方向主要是通过创设相关实验、问题情景或图表信息等,来考查学生对酸的化学性质的理解和掌握情况;以及阅读、分析、推断能力和对知识的迁移能力.并且,经常将其与酸碱指示剂及其性质、金属的化学性质、酸的用途、中和反应、二氧化碳和氢气的实验室制取原理、碳酸钠和碳酸氢钠的化学性质、灭火器的反应原理、物质的推断和鉴别、碳酸根离子的检验、复分解反应的条件与实质、化学方程式的书写、有关实验操作(或现象、结论)等相关知识联系起来,进行综合考查.当然,有时也单独考查之.题型有选择题、填空题、实验探究题和计算题.中考的重点是考查学生阅读、分析实验、问题情景或图表信息的能力,对酸的化学性质、用途、反应现象和化学方程式等相关知识的理解和掌握情况,以及运用它们来分析、解答相关的实际问题的能力等.当然,有时还会根据所给的有关的表达,来反推酸的化学性质和用途,或评价表达的正误,或实验注意事项等.特别是,对后四个化学性质(包括反应现象、化学方程式)和用于金属除锈的用途等,以及知识的迁移能力的考查,是近几年中考命题的热点,并且还是中考考查这块知识的重中之重.
【解题方法点拨】要想解答好这类题目,首先,要理解和熟记酸的化学性质、用途、反应现象和化学方程式,以及与之相关的知识.然后,根据所给的实验、问题情景或图表信息等,结合所学的相关知识和技能,以及自己的生活经验所得,细致地分析题意(或实验、图表信息)等各种信息资源,联系起来综合分析,并细心地探究、推理后,按照题目要求进行认真地选择或解答即可.同时,还需要注意以下六点:
1.酸溶液具有相似化学性质的原因是不同的酸溶液里都含有相同的氢离子.
2.酸与酸碱指示剂反应时,显色的物质是指示剂,而不是酸溶液.
3.根据活泼金属与酸反应的快慢和盐酸的挥发性,可以推断出实验室里制取氢气时,应该选用锌和硫酸反应为好.
4.根据铁锈(主要成分是氧化铁)能与盐酸、硫酸反应,不难推出可以用稀盐酸或稀硫酸来除铁锈;反过来亦然成立.也就是根据"性质

用途"的关系来巧记这类知识,将会是事半功倍的!
5.在做中和反应的实验时,一般都要用指示剂酚酞试液来帮助判断反应是否完成.也就是,事先在碱溶液中滴入几滴酚酞试液(使溶液成红色),然后再慢慢地向其中滴入稀酸溶液,边滴边振荡(或搅拌溶液),直到溶液颜色恰好变成无色.
6.根据酸能与碳酸盐(即含有碳酸根的盐)反应生成二氧化碳气体的性质,结合反应速度的快慢(碳酸钠和碳酸氢钠的反应太快,常被用作灭火器的反应原理)和生成物的溶解性(碳酸钙与硫酸反应生成的硫酸钙微溶于水,会覆盖在主要成分为碳酸钙的石灰石或大理石的表面上,使反应慢且不连续,甚至会中断),可以推断出实验室里制取二氧化碳时,应该选用主要成分为碳酸钙的石灰石(或大理石)与稀盐酸反应为好.
9.碱的化学性质
碱的化学性质
【知识点的认识】碱的化学性质主要有如下四个:
1.碱溶液能跟酸碱指示剂起反应.紫色石蕊试液遇碱变蓝,无色酚酞试液遇碱变红.变色情况可以简记为:"石蓝酚红".
2.碱能跟非金属氧化物(即酸性氧化物)反应生成盐和水.例如,2NaOH+CO2=Na2CO3+H2O、2NaOH+SO2=Na2SO3+H2O、2NaOH+SO3=Na2SO4+H2O、Ca(OH)2+CO2=CaCO3↓+H2O.
3.碱能跟酸起中和反应生成盐和水.例如,NaOH+HCl=NaCl+H2O、2NaOH+H2SO4=Na2SO4+2H2O、Ca(OH)2+2HCl=CaCl2+2H2O、Ca(OH)2+H2SO4=CaSO4+2H2O、H2SO4+Ba(OH)2=BaSO4↓(白色沉淀,不溶于硝酸)+2H2O.
4.碱能跟某些盐反应生成新碱和新盐.例如,Ca(OH)2+Na2CO3=CaCO3↓+2NaOH、CuSO4+2NaOH=Cu(OH)2↓(蓝色沉淀)+Na2SO4、FeCl3+3NaOH=Fe(OH)3↓(红褐色沉淀)+3NaCl.
【命题方向】该考点的命题方向主要是通过创设相关实验、问题情景或图表信息等,来考查学生对碱的化学性质的理解和掌握情况;以及阅读、分析、推断能力和对知识的迁移能力.并且,经常将其与酸碱指示剂及其性质、二氧化碳的化学性质(包括二氧化碳的检验)、碱的用途、中和反应、碳酸钠的化学性质、物质的推断和鉴别、防止空气的污染、复分解反应的条件与实质、化学方程式的书写、有关实验操作(或现象、结论)等相关知识联系起来,进行综合考查.当然,有时也单独考查之.题型有选择题、填空题、实验探究题和计算题.中考的重点是考查学生阅读、分析实验、问题情景或图表信息的能力,对碱的化学性质、用途、反应现象和化学方程式等相关知识的理解和掌握情况,以及运用它们来分析、解答相关的实际问题的能力等.当然,有时还会根据所给的有关的表达,来反推碱的化学性质和用途,或评价表达的正误,或实验注意事项等.特别是,对后三个化学性质(包括反应现象、化学方程式)、二氧化硫的吸收和二氧化碳的检验及吸收等,以及知识的迁移能力的考查,是近几年中考命题的热点,并且还是中考考查这块知识的重中之重.
【解题方法点拨】要想解答好这类题目,首先,要理解和熟记碱的化学性质、用途、反应现象和化学方程式,以及与之相关的知识.然后,根据所给的实验、问题情景或图表信息等,结合所学的相关知识和技能,以及自己的生活经验所得,细致地分析题意(或实验、图表信息)等各种信息资源,联系起来综合分析,并细心地探究、推理后,按照题目要求进行认真地选择或解答即可.同时,还需要注意以下六点:
1.碱溶液具有相似化学性质的原因是不同的碱溶液里都含有相同的氢氧根离子.
2.碱与酸碱指示剂反应时,显色的物质是指示剂,而不是碱溶液.
3.根据非金属氧化物能与碱反应的性质,可以推断出吸收二氧化碳(即除去某气体中的二氧化碳)和二氧化硫(即除去工厂排放的废气中的二氧化硫,防止它污染空气)要用氢氧化钠溶液;而检验二氧化碳气体要用氢氧化钙溶液(即澄清的石灰水).因为氢氧化钙微溶于水,而氢氧化钠易溶于水,在相同条件下形成的两种物质的溶液中,氢氧化钠溶液要比氢氧化钙溶液更浓,所以,吸收二氧化碳(或二氧化硫)时,最好用氢氧化钠溶液.又因二氧化碳通入氢氧化钠溶液中,没有明显的现象出现;但通入氢氧化钙溶液中,澄清的石灰水会变浑浊;所以在检验二氧化碳时,应用氢氧化钙溶液.由此可见,根据"性质

用途"的关系来巧记这类知识,将会是事半功倍的!同理可得,根据氢氧化钙溶液能与碳酸盐(即含有碳酸根的盐)反应生成碳酸钙沉淀和新碱的性质,可以用来制取工业上最常用的碱氢氧化钠等.
4.在做中和反应的实验时,一般都要用指示剂酚酞试液来帮助判断反应是否完成.也就是,事先在碱溶液中滴入几滴酚酞试液(使溶液成红色),然后再慢慢地向其中滴入稀酸溶液,边滴边振荡(或搅拌溶液),直到溶液颜色恰好变成无色.
10.中和反应及其应用
中和反应及其应用
【知识点的认识】中和反应是指酸与碱作用生成盐和水的反应.其实质是酸溶液中的H+和碱溶液中的OH﹣结合生成水(H₂O).如图所示:

.常见的中和反应有:NaOH+HCl=NaCl+H2O、2NaOH+H2SO4=Na2SO4+2H2O、Ca(OH)2+2HCl=CaCl2+2H2O、Ca(OH)2+H2SO4=CaSO4+2H2O、H2SO4+Ba(OH)2=BaSO4↓(白色沉淀,不溶于硝酸)+2H2O.
具体的操作步骤:以在氢氧化钠溶液中加入盐酸为例,如图所示:

. 也就是,首先在烧杯中加入10mL氢氧化钠溶液,滴入几滴酚酞试液(使溶液成红色),再用胶头滴管慢慢地向其中滴入稀盐酸,并不断搅拌溶液,至溶液颜色恰好变成无色为止.其中,酚酞试液的作用是根据酚酞的颜色逐渐变浅至消失,既可以说明中和反应的进行,也可以说明反应的完全;但是不可说明是否滴入过多的酸性溶液而使试液呈酸性(因为酚酞溶液无法使酸性溶液显色).其实,检测中和反应是否在进行(或是否完全)的方法,除此之外还有很多.例如:
1.用pH试纸来检测:一般在中和反应进行时,反应前后溶液的pH会变化.用pH来检测中和反应是否进行是最直接的方式.
2.用探测温度的方法:一般来说,中和反应都是放热的反应(但是放热反应不一定是中和反应,如燃烧等).所以,可以通过探测溶液的温度是否升高,来推断中和反应的进行和完全.
至于中和反应的应用,主要有如下四点:
1.改变土壤的酸碱性:根据土壤情况,可以利用中和反应,在土壤中加入酸性或碱性物质,以调节土壤的酸碱性,利于植物生长.例如,近年来由于空气污染造成酸雨,还有有机物在分解的过程中会生成有机酸,并且矿物的风化也可能产生酸性物质,导致一些地方的土壤呈酸性,不利于作物的生长;于是人们将适量的熟石灰撒入土壤中,以中和其酸性.同时,促进微生物的繁殖,并且土壤中的钙离子增加后,能促使土壤胶体凝结,有利于形成团粒,还可供给植物生长所需的钙元素.如图所示:

.
2.处理工厂的废水:工厂里的废水常呈现酸性或碱性,若直接排放将会造成水污染,所以需进行一系列的处理.碱性污水需用酸来中和,酸性污水需用碱来中和.例如,硫酸厂的污水中含有硫酸等杂质,可以用适量的熟石灰来进行中和处理(生成硫酸钙沉淀和水).
3.用于医药:人的胃液里含有适量的盐酸(即胃液的pH值为0.9~1.5),可以帮助消化食物;但是如果饮食过量时,胃会分泌出大量胃酸,反而造成消化不良,会使人感到不适,这时医生就会让你口服一些碱*药性**物,使碱与过多胃酸反应生成无毒的中性物质.例如,用含氢氧化铝的药片可治疗胃酸过多,生成氯化铝和水. 另外,被蚊虫叮咬后,蚊虫能在人的皮肤内分泌出蚁酸,从而使皮肤肿痛.如果在患处涂一些含有碱性物质(如NH3•H2O)的药水,来中和蚊虫分泌出的蚁酸,就可减轻痛痒.
4.调节溶液酸碱性:在科学实验时,经常要把溶液的pH控制在一定范围内,如果溶液的酸性或碱性太强,就可以用适当的碱或酸调节溶液的pH.
【命题方向】该考点的命题方向主要是通过创设相关实验、问题情景或图表信息等,来考查学生对中和反应及其应用的理解和掌握情况;以及阅读、分析、推断能力和对知识的迁移能力.并且,经常将其与"酸碱指示剂及其性质、酸的化学性质及其用途、碱的化学性质及其用途、溶液pH的测定、化学反应时的能量变化、复分解反应及其发生的条件、物质的推断和鉴别、化学方程式的书写、有关实验操作(或现象、结论)"等相关知识联系起来,进行综合考查.当然,有时也单独考查之.题型有选择题、填空题、实验探究题和计算题.中考的重点是考查学生阅读、分析实验、问题情景或图表信息的能力,对中和反应及其应用等相关知识的理解和掌握情况,以及运用它们来分析、解答相关的实际问题的能力等.当然,有时还会根据所给的有关的表达,来评价表达的正误,或者注意事项等.特别是,对中和反应的定义及其操作过程(包括判断反应是否进行和完全)、有关的反应现象及化学方程式的书写、前三个应用,以及知识的迁移能力的考查,是近几年中考命题的热点,并且还是中考考查这块知识的重中之重.
【解题方法点拨】要想解答好这类题目,首先,要理解和熟记中和反应及其应用等相关知识.然后,根据所给的实验、问题情景或图表信息等,结合所学的相关知识和技能,以及自己的生活经验所得,细致地分析题意(或实验、图表信息)等各种信息资源,联系起来综合分析,并细心地探究、推理后,按照题目要求进行认真地选择或解答即可.同时,还需要注意以下三点:
1.中和反应是指酸与碱作用生成盐和水的反应.但是,不能反过来说生成盐和水的反应是中和反应.因为非金属氧化物与碱作用也能生成盐和水(如二氧化碳与澄清的石灰水的反应),可它就不是中和反应;还有酸与金属氧化物作用也能生成盐和水(如用稀盐酸出铁锈的反应),可它也不是中和反应.
2.中和反应一定是复分解反应,但是复分解反应不一定是中和反应;只有酸和碱之间的反应才是中和反应.
3.在做中和反应的实验时,由于酸和碱的溶液一般是无色,二者反应时的现象不明显,所以往往借助于一些试剂或仪器等(如酸碱指示剂、pH试纸、温度计等),来帮助我们判断反应是否进行或恰好完全.
11.盐的化学性质
盐的化学性质
【知识点的认识】盐的化学性质主要有如下几点:
1.某些盐能与某些金属反应生成新盐和新金属(该金属一定要比盐中的金属活泼才可以把它给置换出来);例如,CuSO4+Fe=FeSO4+Cu、3CuSO4+2Al=Al2(SO4)3+3Cu、2AgNO3+Cu=Cu(NO3)2+2Ag.
2.某些盐能与酸发生反应生成新盐和新酸;例如,BaCl2+H2SO4=BaSO4↓+2HCl、AgNO3+HCl=AgCl↓(白色沉淀,不溶于硝酸)+HNO3.有时生成的新酸不稳定,会继续分解;例如,CaCO3+2HCl=CaCl2+CO2↑+H2O、Na2CO3+2HCl=2NaCl+CO2↑+H2O、NaHCO3+HCl=NaCl+CO2↑+H2O.
3.某些盐能与碱发生反应生成新盐和新碱;例如,Na2CO3+Ca(OH)2=CaCO3↓+2NaOH、CuSO4+2NaOH=Na2SO4+Cu(OH)2↓(蓝色沉淀)、FeCl3+3NaOH=3NaCl+Fe(OH)3↓(红褐色沉淀).
4.盐能与盐发生反应生成两种新盐;例如,NaCl+AgNO3=AgCl↓+NaNO3、CuSO4+BaCl2=BaSO4↓+CuCl2.
5.某些盐受热分解;例如,2KClO3MnO2¯△2KCl+3O2↑、2KMnO4△¯ K2MnO4+MnO2+O2↑、CaCO3高温¯CaO+CO2↑、2NaHCO3△¯Na2CO3+CO2↑+H2O.
【命题方向】该考点的命题方向主要是通过创设相关实验、问题情景或图表信息等,来考查学生对盐的化学性质的理解和掌握情况;以及阅读、分析、推断能力和对知识的迁移能力.并且,经常将其与金属的化学性质、金属的活动性顺序、酸(或碱)的化学性质、碳酸钠和碳酸氢钠的化学性质、物质的推断和鉴别、碳酸根离子(或硫酸根离子、氯离子)的检验、氧气(或二氧化碳)的实验室制取原理、二氧化碳的工业制法、复分解反应的条件与实质、化学方程式的书写、常用盐的用途、有关实验操作(或现象、结论)等相关知识联系起来,进行综合考查.当然,有时也单独考查之.题型有选择题、填空题、实验探究题和计算题.中考的重点是考查学生阅读、分析实验、问题情景或图表信息的能力,对盐的化学性质等相关知识的理解和掌握情况,以及运用它们来分析、解答相关的实际问题的能力等.当然,有时还会根据所给的有关的表达,或评价表达的正误,或实验注意事项等.特别是,对盐的化学性质中的反应现象和化学方程式的考查,以及知识的迁移能力的考查,是近几年中考命题的热点,并且还是中考考查这块知识的重中之重.
【解题方法点拨】要想解答好这类题目,首先,要理解和熟记酸的化学性质、用途、反应现象和化学方程式,以及与之相关的知识.然后,根据所给的实验、问题情景或图表信息等,结合所学的相关知识和技能,以及自己的生活经验所得,细致地分析题意(或实验、图表信息)等,联系起来综合分析,并细心地探究、推理后,按照题目要求进行认真地选择或解答即可.同时,还需要注意以下几点:
1.由于不同盐的溶液里,含有的阳离子(或阴离子)不尽相同,所以盐没有必然的相似化学性质.但是,组成中具有相同成分的少部分盐,也是具有一定的规律的.
2.某些盐和某些金属的反应与否,可以根据金属活动性顺序及其应用来判断(切记:"前置后,盐可溶,钾、钙、钠不能够");而所涉及的化学反应方程式的书写,可以根据置换反应的定义(或特点)来进行.
3.某些盐和酸(或碱、盐)的反应与否,可以根据复分解反应发生的条件来判断;而所涉及的化学反应方程式的书写,可以根据复分解反应的定义(或实质、特点)来进行.
4.某些盐的分解,可以联系着氧气的实验室制取原理和二氧化碳的工业制取反应原理,来理解和识记相关的化学反应即可.
5.根据碳酸盐(即含有碳酸根的盐)能与酸反应生成二氧化碳气体的性质,结合反应速度的快慢(碳酸钠和碳酸氢钠的反应太快,常被用作灭火器的反应原理)和生成物的溶解性(碳酸钙与硫酸反应生成的硫酸钙微溶于水,会覆盖在主要成分为碳酸钙的石灰石或大理石的表面上,使反应慢且不连续,甚至会中断),可以推断出实验室里制取二氧化碳时,应该选用主要成分为碳酸钙的石灰石(或大理石)与稀盐酸反应为好.
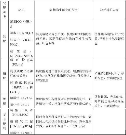
12.常见化肥的种类和作用
常见化肥的种类和作用
【知识点的认识】常见化肥的种类和作用,如下表所示:

【命题方向】该考点的命题方向主要是通过创设相关实验、问题情景或图表信息等,来考查学生对常见化肥的种类和作用的理解和掌握情况;以及阅读、分析、推断能力和对知识的迁移能力.并且,经常将其与物质的元素组成、物质的分类、化学式的书写和意义、酸碱盐的性质、物质的推断和鉴别、水的污染和防治等相关知识联系起来,进行综合考查.当然,有时也单独考查之.题型有选择题、填空题、实验探究题.中考的重点是考查学生阅读、分析实验、问题情景或图表信息的能力,对常见化肥的种类和作用等相关知识的理解和掌握情况,以及运用它们来分析、解答相关的实际问题的能力等.当然,有时还会根据所给的有关的表达,进行科学地评价、判断正误等.特别是,对氮、磷、钾三种元素对植物生长的作用及其缺乏症、常见化肥和铵态氮肥的特性的考查,以及对复合肥的判断能力和知识的迁移能力的考查,是近几年中考命题的热点,并且还是中考考查这块知识的重中之重.
【解题方法点拨】要想解答好这类题目,首先,要理解和熟记常见化肥的种类和作用,以及与之相关的知识.然后,根据所给的实验、问题情景或图表信息等,结合所学的相关知识和技能,以及自己的生产或生活经验所得,细致地分析题意(或实验、图表信息)等,并细心地探究、推理后,按照题目要求进行认真地选择或解答即可.同时,还需要注意以下几点:
1.对于常见化肥的种类来说,可以联系着物质的元素组成中所含有的氮元素(或磷元素、或钾元素),来理解和识记.并且,要注意如果同时含有氮、磷、钾这三种营养元素中的两种或两种以上的,才是复合肥(它属于纯净物).
2.对于常见化肥的作用,可以采用"氮浓绿,余两抗"这样的口诀来识记.其中,"氮浓绿"是指氮肥能使植物生长茂盛、叶色浓绿;"余两抗"是指余下的磷肥和钾肥两种化肥的作用为"两抗[磷肥是抗寒和抗旱(不过,它还有促进早熟、籽粒增多和籽粒饱满的作用),而钾肥是抗病虫害和抗倒伏]".
3.所谓铵态氮肥的特性(即铵盐的化学性质),是指它能够与碱反应释放出氨气(降低了肥效),所以在使用它时,一定要注意不要与碱性物质混合施用.
4.对于复合肥的判断,要注意两点:(1)它是纯净物,(2)它的元素组成中必须同时含有氮、磷、钾三种营养元素中的两种或两种以上.
13.化肥的简易鉴别
化肥的简易鉴别
【知识点的认识】化肥的简易鉴别如表所示:

其中,最常用的氮肥的区分方法如图所示:

【命题方向】该考点的命题方向主要是通过创设相关实验、问题情景或图表信息等,来考查学生对化肥的简易鉴别的理解和掌握情况;以及阅读、分析、推断能力和对知识的迁移能力.并且,经常将其与常见化肥的种类和作用、铵根离子的检验(或铵态氮肥的检验)、酸碱盐的性质、物质的推断和鉴别、酸碱盐的溶解性等相关知识联系起来,进行综合考查.当然,有时也单独考查之.题型有选择题、填空题、实验探究题.中考的重点是考查学生阅读、分析实验、问题情景或图表信息的能力,对化肥的简易鉴别及其相关知识的理解和掌握情况,以及运用它们来分析、解答相关的实际问题的能力等.当然,有时还会根据所给的有关的表达,进行科学地评价、判断正误等.特别是,对化肥的简易鉴别时的现象、常见化肥和铵态氮肥的特性的考查,以及对知识的迁移能力的考查,是近几年中考命题的热点,并且还是中考考查这块知识的重中之重.
【解题方法点拨】要想解答好这类题目,首先,要理解和熟记化肥的简易鉴别,以及与之相关的知识.然后,根据所给的实验、问题情景或图表信息等,结合所学的相关知识和技能,以及自己的生产或生活经验所得,细致地分析题意(或实验、图表信息)等,并细心地探究、推理后,按照题目要求进行认真地选择或解答即可.同时,还需要注意以下几点:
1.在对化肥(或物质)进行鉴别时,一般是先物理方法上着想,然后再考虑化学方法.
2.对于氮肥的区分来说,一般都是根据铵态氮肥的特性(或铵根离子的检验、铵态氮肥的检验、铵盐的化学性质)来进行.所谓铵态氮肥的特性,是指它能够与碱反应释放出氨气(易挥发,有刺激性的气味,能够使湿润的红色石蕊试纸变蓝).
14.离子或物质的共存问题
离子或物质的共存问题
【知识点的认识】离子或物质的共存问题就是指当不同的离子或物质存在于同一溶液中时,如果不能相互结合生成沉淀或气体或水等特殊物质,则说明它们是能够共存的;例如,氯化钠和硝酸钾在同一溶液中是能够共存的.如果能够相互结合生成沉淀或气体或水等特殊物质的话,则说明它们是不能够共存的;例如,氯化钠和硝酸银在同一溶液中是不能够共存的(因为其中的氯离子和银离子能够相互结合生成氯化银沉淀).
【命题方向】该考点的命题方向主要是通过创设相关实验、问题情景或图表信息等,来考查学生对离子或物质的共存问题的理解和掌握情况;以及阅读、分析、推断能力和对知识的迁移能力.并且,经常将其与常见常用的酸碱盐的性质、化学反应的实质、复分解反应的条件与实质、物质的鉴别和推断、化学反应方程式的书写等相关知识联系起来,进行综合考查.当然,有时也单独考查之.题型有选择题、填空题、实验探究题.中考的重点是考查学生阅读、分析实验、问题情景或图表信息的能力,对离子或物质的共存问题和部分酸碱盐的溶解性表及其相关知识的理解和掌握情况,以及运用它们来分析、解答相关的实际问题的能力等.当然,有时还会根据所给的有关的表达,进行科学地评价、判断正误等.特别是,对常见常用的、特殊的离子或物质的共存问题和部分酸碱盐的溶解性的考查,以及对知识的迁移能力的考查,是近几年中考命题的热点,并且还是中考考查这块知识的重中之重.
【解题方法点拨】要想解答好这类题目,首先,要理解和熟记离子或物质的共存问题和部分酸碱盐的溶解性表,以及与之相关的知识.然后,根据所给的实验、问题情景或图表信息等,结合所学的相关知识和技能,以及自己的生产或生活经验所得,细致地分析题意(或实验、图表信息)等,并细心地探究、推理后,按照题目要求进行认真地选择或解答即可.同时,还需要注意以下几点:
1.对离子或物质的共存问题的分析和探究,可以联系着化学反应的实质和复分解的条件与实质来思考推断它们是否共存.
2.当考虑离子或物质之间是否能够结合生成沉淀时,可以联想着部分酸碱盐的溶解性表及其导记口诀来分析探究之.
3.一般的技巧是:当组成物质的阳离子或阴离子相同时,这样的物质是能够共存的(因为将其中的阳离子或阴离子交换时,还是原来的组合,并不会产生新的特殊物质).
15.酸、碱、盐的鉴别
酸、碱、盐的鉴别
【知识点的认识】酸、碱、盐的鉴别是初中化学物质检验或鉴别的核心内容,具体是指综合常见的酸碱盐的性质或相互关系,尤其是它们的特性或反应时的现象等,通过细致地分析、推断,来鉴别出它们究竟是哪一种具体的酸、碱或盐的复杂过程.这类鉴别的类型和方法有多种,现点两种类型及其原理、方法和典型例题等,以图起到抛砖引玉之功效.
1.一剂鉴别(即限用一种试剂来鉴别多种物质),其原理是选择一种试剂,分别加入到待测物质中,会出现明显不同的现象;然后据此将其逐一鉴别开来.常用的方法如下:(1)若物质间有明显的溶解性差异、溶解时的吸热或放热差异以及水溶液的颜色差异时,可用"水"来鉴别(如碳酸钙、氢氧化钠、硫酸铜和氯化钠的鉴别).(2)若物质间有明显的酸碱性差异,可选用紫色石蕊溶液或PH试纸来鉴别(如盐酸、氯化钠和氢氧化钙溶液的鉴别).(3)鉴别一组溶液时,若其中有酸,可选用碳酸钠等可溶性碳酸盐来鉴别(如盐酸、氯化钠和氢氧化钙溶液的鉴别).若其中有碳酸盐,可从酸入手;当同时有含银离子的化合物时,应选用盐酸(如碳酸钠、氯化钠和硝酸银的鉴别);当同时有含 Ba2+的化合物时,则选用硫酸(如碳酸钠、氯化钡和硝酸钾的鉴别).若阴离子相同而阳离子不同,可用强碱溶液(如氢氧化钠、氢氧化钡)来鉴别(如氯化铜、氯化镁、氯化亚铁和氯化铵的鉴别).
2.无剂鉴别(即不用任何其它试剂鉴别多种物质),其原理一般是利用物质的物理性质(如颜色、溶解性等)不同,通过感观找到突破口,然后利用已鉴别出来的物质作为试剂将其余物质依次鉴别出来.例如:不用其它试剂,用最简单的方法鉴别下列物质(1)氢氧化钠溶液;(2)氯化镁溶液;(3)硫酸铜溶液;(4)氯化钾溶液.正确鉴别顺序是( )
A.(1)(2)(3)(4)B.(3)(2)(1)(4)C.(4)(1)(2)(3)D.(3)(1)(2)(4)
通过观察发现,只有硫酸铜溶液为蓝色,其余溶液均为无色.就以硫酸铜溶液为已知试剂,用来鉴别本组另外三种溶液.分别取这三种待测溶液少量于3支试管中,分别滴加硫酸铜溶液,产生蓝色沉淀的原溶液为氢氧化钠溶液;再以氢氧化钠溶液为已知试剂鉴别另外2种溶液,方法同上,加入氢氧化钠溶液时有白色沉淀产生的是氯化镁溶液,无明显现象的是氯化钾溶液.因此,正确答案为D.
当然,有时也利用物质的化学性质,通过比较它们两两化学反应时的不同现象,来将其鉴别开来.例如,不用其它试剂,将稀盐酸、氯化钠溶液、碳酸钠溶液和氯化钡溶液四种物质鉴别开的顺序是碳酸钠溶液→稀盐酸或氯化钡溶液→氯化钠溶液.方法是将这四种物质,分别取样,然后两两进行反应;既可和其中的一种物质反应生成沉淀,又可和其中的另一种物质反应生成气体(即冒气泡)的是碳酸钠溶液;那么和碳酸钠反应生成气体(即冒气泡)的是稀盐酸,而生成沉淀的氯化钡溶液,最后剩余的一种就自然而然的是氯化钠溶液了.
【命题方向】该考点的命题方向主要是通过创设相关实验、问题情景或图表信息等,来考查学生对酸、碱、盐的鉴别的理解和掌握情况;以及阅读、分析、推断能力和对知识的迁移能力.由于它综合了酸碱盐的相互关系,具有考查知识面广、综合性强等特点,是化学知识在一个较高层次上的巩固和应用,所以经常它受到命题人的青睐.并且,经常将其与常见酸碱盐的性质、元素单质和化合物知识、物质的鉴别和推断、物质的特色、常见离子的检验方法及现象、典型反应及现象、溶解时的吸热和放热特例、常见酸碱盐的溶解性表等相关知识联系起来,进行综合考查.当然,有时也单独考查之.题型有选择题、填空题、实验探究题.中考的重点是考查学生阅读、分析实验、问题情景或图表信息的能力,对酸、碱、盐的鉴别等相关知识的理解和掌握情况,以及运用它们来分析、解答相关的实际问题的能力等.当然,有时还会根据所给的有关的表达,进行科学地评价、判断正误等.特别是,对常见酸碱盐(如盐酸、硫酸、氢氧化钠、氢氧化钙、钾盐、钙盐、钠盐、镁盐、铁盐、亚铁盐、铵盐、钡盐、铜盐、银盐)的鉴别及其相关问题的考查,以及对知识的迁移能力的考查,是近几年中考命题的热点,并且还是中考考查这块知识的重中之重.
【解题方法点拨】要想解答好这类题目,首先,要理解和熟记酸、碱、盐的鉴别的类型、原理和方法,以及与之相关的知识.然后,根据所给的实验、问题情景或图表信息等,结合所学的相关知识和技能,以及自己的生产或生活经验所得,细致地分析题意(或实验、图表信息)等,并细心地探究、推理后,按照题目要求进行认真地选择或解答即可.同时,还需要注意以下几点:
1.解答这类题目时,一定要先找突破口或题眼;然后再根据题意,结合所学的相关知识顺藤摸瓜即可.值得一提的是,当被鉴别的是同类物质(即有相同的阳离子或阴离子)时,可以联系着常见离子的检验方法及现象,从它们所含的不同离子上着手突破.
2.所谓的突破口或题眼,就是指物质的特殊颜色、溶解性、气味、反应时的特殊条件或现象和典型的检验方法等.(1)有特殊颜色的物质,重点记住暗紫色的高锰酸钾(其溶液呈紫红色),黑色的二氧化锰、氧化铜、碳、四氧化三铁等,红色的铜和红磷等,蓝色的氢氧化铜沉淀和铜盐溶液,黄色的铁盐溶液和金,浅绿色的亚铁盐溶液,等等;(2)有特殊的溶解性的物质,重点记住白色沉淀碳酸钙、碳酸钡、氯化银、硫酸钡和氢氧化镁等,红褐色沉淀氢氧化铁,既不溶于水也不溶于酸的氯化银和硫酸钡,溶解时放热(升温)的氢氧化钠和浓硫酸(生石灰遇水反应放热)等,溶解时吸热(降温)的硝酸铵(另外,冰和干冰也有降温的作用);(3)有特殊气味的物质,重点记忆有刺激性气味的二氧化硫、氯化氢、氨气和酒精等;(4)有特殊条件或现象的反应主要有:二氧化锰催化的过氧化氢和氯酸钾(还需要加热)的分解反应,通电时的电解水的反应,冒白烟的磷燃烧,火星四射的铁燃烧,黑变红的氧化铜还原,蓝紫色火焰的硫燃烧,蓝色火焰的氢气、一氧化碳和甲烷燃烧,等等;(5)典型的检验方法,例如:氧气、二氧化碳、氢气、氯离子、硫酸根离子、碳酸根离子、氢离子、氢氧根离子和铵根离子的检验方法;等等.
3.利用化学反应来对酸碱盐进行鉴别时,一定要抓住反应现象的不同,细心的辨别、推断.
16.物质的鉴别、推断
物质的鉴别、推断
【知识点的认识】物质的鉴别就是指根据常见的物质的性质或相互关系,尤其是它们的特性或反应时的现象等,通过细致地分析、推断,来鉴别出它们究竟是哪一种具体的物质的复杂过程.这类鉴别的类型和方法有多种,现点两种类型及其原理、方法和典型例题等,以图起到抛砖引玉的作用.
1.一剂鉴别(即限用一种试剂来鉴别多种物质),其原理是选择一种试剂,分别加入到待测物质中,会出现明显不同的现象;然后据此将其逐一鉴别开来.常用的方法如下:(1)若物质间有明显的溶解性差异、溶解时的吸热或放热差异以及水溶液的颜色差异时,可用"水"来鉴别(如碳酸钙、氢氧化钠、硫酸铜和氯化钠的鉴别).(2)若物质间有明显的酸碱性差异,可选用紫色石蕊溶液或pH试纸来鉴别(如盐酸、氯化钠和氢氧化钙溶液的鉴别).(3)鉴别一组溶液时,若其中有酸,可选用碳酸钠等可溶性碳酸盐来鉴别(如盐酸、氯化钠和氢氧化钙溶液的鉴别).若其中有碳酸盐,可从酸入手;当同时有含银离子的化合物时,应选用盐酸(如碳酸钠、氯化钠和硝酸银的鉴别);当同时有含 Ba2+的化合物时,则选用硫酸(如碳酸钠、氯化钡和硝酸钾的鉴别).若阴离子相同而阳离子不同,可用强碱溶液(如氢氧化钠、氢氧化钡)来鉴别(如氯化铜、氯化镁、氯化亚铁和氯化铵的鉴别).(4)若被鉴别的物质为金属单质、非金属单质和金属氧化物时,可选用稀盐酸、稀硫酸为试剂来鉴别(如铁粉、碳粉、氧化铜).
2.无剂鉴别(即不用任何其它试剂鉴别多种物质),其原理是一般利用物质的物理性质(如颜色、溶解性等)不同,通过感观找到突破口,然后利用已鉴别出来的物质作为试剂将其余物质依次鉴别出来.例如:不用其它试剂,用最简单的方法鉴别下列物质(1)氢氧化钠溶液;(2)氯化镁溶液;(3)硫酸铜溶液;(4)氯化钾溶液.正确鉴别顺序是( )
A.(1)(2)(3)(4)B.(3)(2)(1)(4)C.(4)(1)(2)(3)D.(3)(1)(2)(4)
通过观察发现,只有硫酸铜溶液为蓝色,其余溶液均为无色.就以硫酸铜溶液为已知试剂,用来鉴别本组另外三种溶液.分别取这三种待测溶液少量于3支试管中,分别滴加硫酸铜溶液,产生蓝色沉淀的原溶液为氢氧化钠溶液;再以氢氧化钠溶液为已知试剂鉴别另外2种溶液,方法同上,加入氢氧化钠溶液时有白色沉淀产生的是氯化镁溶液,无明显现象的是氯化钾溶液.因此,正确答案为D.
当然,有时也利用物质的化学性质,通过比较它们两两化学反应时的不同现象,来将其鉴别开来.例如,不用其它试剂,将稀盐酸、氯化钠溶液、碳酸钠溶液和氯化钡溶液四种物质鉴别开的顺序是碳酸钠溶液→稀盐酸或氯化钡溶液→氯化钠溶液.方法是将这四种物质,分别取样,然后两两进行反应;既可和其中的一种物质反应生成沉淀,又可和其中的另一种物质反应生成气体(即冒气泡)的是碳酸钠溶液;那么和碳酸钠反应生成气体(即冒气泡)的是稀盐酸,而生成沉淀的氯化钡溶液,最后剩余的一种就自然而然的是氯化钠溶液了.
而物质的推断是指根据给出的某种物质的可直接的物理、化学特性,确定部分物质后,再顺藤摸瓜地逐一推断出每一种物质的过程.
这类题的解题方法或思路是:首先,分析好题意,既关注明显信息,又要挖掘出有用的隐含信息;然后,根据所学的掌握的基础知识,抓住关键信息,寻找突破口(即物质的特性或反应时的特殊现象等),细心地全面地思考、推断即可.
这类题的常见类型有如下四种:
1.反应式型;例如,

2.描述型;例如,

3.网络型;例如,

4.表格型;例如,

【命题方向】该考点的命题方向主要是通过创设相关实验、问题情景或图表信息等,来考查学生对物质的鉴别、推断及其方法的理解和掌握情况;以及阅读、分析、推断能力和对知识的迁移能力.由于该考点具有考查知识面广、综合性强等特点,是化学知识在一个较高层次上的巩固和应用,所以经常它倍受命题人的青睐.并且,经常将其与常见酸碱盐的性质、元素单质和化合物知识、物质的特色、常见离子的检验方法及现象、典型反应及现象、溶解时的吸热和放热特例、常见酸碱盐的溶解性表等相关知识联系起来,进行综合考查.当然,有时也单独考查之.题型有选择题、填空题、实验探究题.中考的重点是考查学生阅读、分析实验、问题情景或图表信息的能力,对物质的鉴别、推断及其方法等相关知识的理解和掌握情况,以及运用它们来分析、解答相关的实际问题的能力等.当然,有时还会根据所给的有关的表达,进行科学地评价、判断正误等.特别是,对常见酸碱盐、典型单质和化合物的鉴别、推断及其相关问题的考查,以及对知识的迁移能力的考查,是近几年中考命题的热点,并且还是中考考查这块知识的重中之重.
【解题方法点拨】要想解答好这类题目,首先,要理解和熟记物质的鉴别、推断及其方法,以及与之相关的知识.然后,根据所给的实验、问题情景或图表信息等,结合所学的相关知识和技能,以及自己的生产或生活经验所得,细致地分析题意(或实验、图表信息)等,并细心地探究、推理后,按照题目要求进行认真地选择或解答即可.同时,还需要注意以下几点:
1.解答这类题目时,一定要先找突破口或题眼;然后再根据题意,结合所学的相关知识顺藤摸瓜即可.值得一提的是,当被鉴别的是同类物质(即有相同的阳离子或阴离子)时,可以联系着常见离子的检验方法及现象,从它们所含的不同离子上着手突破.
2.所谓的突破口或题眼,就是指物质的特殊颜色、溶解性、气味、反应时的特殊条件或现象和典型的检验方法等.(1)有特殊颜色的物质,重点记住暗紫色的高锰酸钾(其溶液呈紫红色),黑色的二氧化锰、氧化铜、碳、四氧化三铁等,红色的铜和红磷等,蓝色的氢氧化铜沉淀和铜盐溶液,黄色的铁盐溶液和金,浅绿色的亚铁盐溶液,等等;(2)有特殊的溶解性的物质,重点记住白色沉淀碳酸钙、碳酸钡、氯化银、硫酸钡和氢氧化镁等,红褐色沉淀氢氧化铁,既不溶于水也不溶于酸的氯化银和硫酸钡,溶解时放热(升温)的氢氧化钠和浓硫酸(生石灰遇水反应放热)等,溶解时吸热(降温)的硝酸铵(另外,冰和干冰也有降温的作用);(3)有特殊气味的物质,重点记忆有刺激性气味的二氧化硫、氯化氢、氨气和酒精等;(4)有特殊条件或现象的反应主要有:二氧化锰催化的过氧化氢和氯酸钾(还需要加热)的分解反应,通电时的电解水的反应,冒白烟的磷燃烧,火星四射的铁燃烧,黑变红的氧化铜还原,蓝紫色火焰的硫燃烧,蓝色火焰的氢气、一氧化碳和甲烷燃烧,等等;(5)典型的检验方法,例如:氧气、二氧化碳、氢气、氯离子、硫酸根离子、碳酸根离子、铵根离子、氢离子和氢氧根离子的检验方法;等等.
3.利用化学反应来对物质进行鉴别、推断时,一定要抓住反应现象的不同,细心的辨别、推断.
17.物质的相互转化和制备
物质的相互转化和制备
【知识点的认识】物质的相互转化和制备主要是指以氧气、氢气、碳、硫、磷等为代表的非金属单质,以铝、镁、锌、铁、铜为代表的金属单质,以一氧化碳、二氧化碳等为代表的非金属氧化物,以氧化铜、氧化铁等为代表的金属氧化物,以盐酸、硫酸、碳酸等为代表的酸,以氢氧化钠、氢氧化钙等为代表的碱,以氯化钠、碳酸钠、碳酸氢钠、碳酸钙等为代表的盐,等等物质之间的相互和制备.物质的相互转化关系和制备如图所示:

需要说明的是:图中的各规律为各物质间相互转化的一般规律,具体到某些物质时有些规律要具体分析,未必都能适用.例如,根据图示的物质的相互转化关系,来制备氯化锌和硫酸铜时,能够采用的方法分别有7种和3种(由于不同原因,图示的其它制备盐的方法就不可取了),具体转化是这样的:

【命题方向】该考点的命题方向主要是通过创设相关实验、问题情景或图表信息等,来考查学生对物质的相互转化和制备方法的理解和掌握情况;以及阅读、分析、推断能力和对知识的迁移能力.由于该考点具有考查知识面广、综合性强等特点,是化学知识在一个较高层次上的巩固和应用,所以经常它倍受命题人的青睐.并且,经常将其与常见酸碱盐的性质、元素单质和化合物知识、常见离子的检验方法及现象、典型反应及现象、金属活动性顺序表及其应用、常见酸碱盐的溶解性表等相关知识联系起来,进行综合考查.题型有选择题、填空题、实验探究题.中考的重点是考查学生阅读、分析实验、问题情景或图表信息的能力,对物质的相互转化和制备方法等相关知识的理解和掌握情况,以及运用它们来分析、解答相关的实际问题的能力等.当然,有时还会根据所给的有关的表达,进行科学地评价、判断正误等.特别是,对氧气、氢气、碳、硫、磷等非金属单质,铝、镁、锌、铁、铜等金属单质,一氧化碳、二氧化碳等非金属氧化物,氧化铜、氧化铁等金属氧化物,盐酸、硫酸、碳酸等典型的酸,氢氧化钠、氢氧化钙等重要的碱,氯化钠、碳酸钠、碳酸氢钠、碳酸钙等常见的盐,物质鉴别、推断等相关问题的考查,以及对知识的迁移能力的考查,是近几年中考命题的热点,并且还是中考考查这块知识的重中之重.
【解题方法点拨】要想解答好这类题目,首先,要理解和熟记物质的相互转化和制备方法,以及与之相关的知识.然后,根据所给的实验、问题情景或图表信息等,结合所学的相关知识和技能,以及自己的生产或生活经验所得,细致地分析题意(或实验、图表信息)等,并细心地探究、推理后,按照题目要求进行认真地选择或解答即可.同时,还需要注意以下几点:
1.一定要掌握好以氧气、氢气、碳、硫、磷等为代表的非金属单质,以铝、镁、锌、铁、铜为代表的金属单质,以一氧化碳、二氧化碳等为代表的非金属氧化物,以氧化铜、氧化铁等为代表的金属氧化物,以盐酸、硫酸、碳酸等为代表的酸,以氢氧化钠、氢氧化钙等为代表的碱,以氯化钠、碳酸钠、碳酸氢钠、碳酸钙等为代表的盐,等等物质的性质和用途等相关知识.
2.还要弄清各类物质之间的相互转化规律和典型物质的制备方法等.
3.要理解和熟记金属活动性顺序表及其应用、常见酸碱盐的溶解性表和元素周期表等有关图表的内容,并且还要学会利用它们来分析解决实际问题.
18.碳的化学性质
碳的化学性质
【知识点的认识】碳的化学性质主要有三个:
1.常温时,具有稳定性.例如,我国古代用墨书写或绘制的字画,虽年深日久仍不变色;就是利用了碳的这个性质.
2.点燃时,具有可燃性.不过,它的燃烧还有两种情况:(1)当碳在氧气或空气里充分燃烧时,生成二氧化碳,同时放出大量的热.该反应的化学方程式为C十O2点燃¯CO2;(2)当碳燃烧不充分的时候,生成一氧化碳,同时也放出热.该反应的化学方程式为2C十O2点燃¯2CO.利用该性质,可以把碳用作燃料.例如,在以煤(主要成分是碳)为燃料的煤炉里,就经常发生这两个反应.
3.高温时,具有还原性.也就是说,在较高温度下它能夺取某些含氧化合物里的氧,使其它元素被还原.如题所示:

,就是利用木炭来还原氧化铜的.实验现象是氧化铜由黑色逐渐变成红色,澄清的石灰水变浑浊.该反应的化学方程式为C十2Cu高温¯2Cu十CO2↑.还有,工业上经常用焦炭把铁从它的氧化物矿石里还原出来.该反应的化学方程式为2Fe2O3十3C高温¯4Fe十3CO2↑.
【命题方向】该考点的命题方向主要是通过创设相关的实验、问题情景或图表信息等,来考查学生对碳的化学性质及其反应现象、化学方程式和用途的理解和掌握情况;以及阅读、分析、推断能力和对知识的迁移能力.并且,经常将其与碳元素组成的单质、碳单质的用途、完全燃烧与不完全燃烧、铁的冶炼、金属的化学性质、空气的污染、物质的推断和鉴别等相关知识联系起来,进行综合考查.当然,有时也单独考查之.题型有选择题、填空题、实验探究题.中考的重点是考查学生阅读、分析实验、问题情景或图表信息的能力,对碳的化学性质及其反应现象、化学方程式和用途等相关知识的理解和掌握情况,以及运用它们来分析、解答相关的实际问题的能力等.当然,有时还会根据所给的反应现象、用途等有关的表达,来推断碳的化学性质及书写化学方程式,或进行科学地评价、判断正误等.特别是,对碳的不充分燃烧与空气污染、碳的还原性与冶金、碳还原氧化铜的反应现象和化学方程式及有关的实验操作等,以及知识的迁移能力的考查,是近几年中考命题的热点,并且还是中考考查这块知识的重中之重.
【解题方法点拨】要想解答好这类题目,首先,要理解和熟记碳的化学性质及其反应现象、化学方程式和用途等相关知识.然后,根据所给的实验、问题情景或图表信息等,结合所学的相关知识和技能,以及自己的生产或生活经验所得,细致地分析题意或图表信息等各种信息资源,联系起来综合分析,并细心地探究、推理后,按照题目要求进行认真地选择或解答即可.同时,还需要注意以下几点:
1.虽然碳单质的物理性质有所不同,有的还相差很大,但是,由于它们都是由碳元素组成的单质,所以其化学性质是相同的.
2.关于碳单质的化学性质及用途,可以根据"性质

用途"这个相互关系来互推巧记和理解.但是,根据性质推断物质的用途时,还要考虑到其经济价值和对环境的影响等.
3.在典型实验木条还原氧化铜时,若用酒精灯加热,可加一网罩以使火焰集中并提高其温度;最好使用酒精喷灯.在实验结束时,要先把导气管移出液面,再移走并熄灭酒精灯(以防有水倒吸到试管里,炸裂试管);并且,要待试管冷却后,再把试管里的粉末倒在纸上(以防刚生成的铜再次被氧化变黑,变成氧化铜).
19.化学式的书写及意义
化学式的书写及意义
【知识点的认识】化学式的书写分两种情况:
1.单质的化学式的书写:此时又分为两种:(1)由原子构成的单质,用组成该单质的元素的元素符号来表示它的化学式.例如,铁的化学式为Fe;硫的为S;氦气的为He;等等.(2)由分子构成的单质,要先写出组成该单质的元素的元素符号,再在其右下角标出该分子的构成(即该分子中所含的原子个数);才能完成其化学式的书写.例如,氧气的化学式为O2;氮气的为N2;氢气的为H2;等等.
2.化合物的化学式的书写:(1)是要先按照"左正右负"的原则[即正价元素或原子团写在左边,负价元素或原子团写在右边;但甲烷(CH4)、氨气(NH3)除外],书写出组成该化合物的元素的元素符号;(2)是采用交叉法(即交叉正、负化合价的数值),找到并标出各元素符号右下角所要标注的原子或离子个数;即可得到该化合物的化学式.
而化学式的意义一般是指宏观上表示该物质及该物质的元素组成,微观上表示该物质的构成.如果构成该物质的粒子是原子,那么它还能表示元素和一个该原子;如果构成该物质的粒子是分子,它除了表示一个该分子外,还表示该分子的构成;等等.当然,有时根据物质的化学式,结合所给的原子的相对原子质量,还能计算出该物质的相对分子质量、其中的元素质量比或某元素的质量分数,等等.具体的表述是这样的:(1)由原子构成的物质的化学式的意义,以铁(Fe)为例,它除了表示铁这种物质、铁由铁元素组成、铁由铁原子构成以外,还能表示铁元素和一个铁原子,等等.(2)由分子构成的物质的化学式的意义,以水(H2O)为例,如图所示:

.另外,根据水的化学式(H2O)还可以计算出:①水的相对分子质量是18;②水中氢元素与氧元素的质量比是1:8;③水中氢元素的质量分数是11.11%,氧元素的是88.89%;等等.(3)由离子构成的物质的化学式的意义,以氯化钠(NaCl)为例,它既表示氯化钠这种物质,又表示氯化钠由钠元素和氯元素组成,还表示氯化钠由钠离子和氯离子构成,等等.
【命题方向】该考点的命题方向主要是通过创设相关问题情景或图表信息等,来考查学生对"化学式的书写及意义,有关化学式的计算和推断"的理解和掌握情况;以及阅读、分析、推断能力和对知识的迁移能力.并且,经常将其与"物质的组成、构成、分类及其类别辨析,元素符号的书写和意义,分子和原子的区别和联系,常见元素和原子团的化合价,化合价的规律和原则,质量守恒定律及其应用,有关化学式的计算和推断"等相关知识联系起来,进行综合考查.当然,有时也单独考查之.题型有选择题、填空题.中考的重点是考查学生阅读、分析问题情景或图表信息的能力,对化学式的书写及意义等相关知识的理解和掌握情况,以及运用它们来分析、解答相关的实际问题的能力等.当然,有时还会根据所给的有关的表达,进行科学地评价、判断正误等.特别是,对"常见物质的化学式的书写和意义,教材之外的典型物质的化学式的意义,有关化学式的计算和推断"等相关问题的考查,以及对有关知识的迁移能力的考查,是近几年中考命题的热点,并且还是中考考查这块知识的重中之重.
【解题方法点拨】要想解答好这类题目,首先,要理解和熟记化学式的书写及意义,有关化学式的计算和推断方法,以及与之相关的知识等.然后,根据所给的问题情景或图表信息等,结合所学的相关知识和技能,以及自己的生产或生活经验所得,细致地分析题意(或图表信息)等各种信息资源,并细心地探究、推理后,按照题目要求进行认真地选择或解答即可.同时,还要注意以下几点:
1.在书写物质的化学式时,首先,要分析、判断一下该物质是单质还是化合物,其中含有什么元素或原子团(是化合物再考虑),是化合物时还要考虑该元素或原子团的化合价;然后,再相应的书写规律和方法进行规范书写其化学式即可.另外,如果书写化合物的化学式时,若右下角的个数含有约数,一般要约分;但是,过氧化氢(H2O2)等过氧化物,以及淀粉[(C6H10O5)n]和葡萄糖(C6H12O6)等有机物除外.
2.在表述化学式的意义时,要注意其宏观和微观描述方式的不同,宏观上一般"组成"来描述,而微观上一般用"构成"来描述.还有当化学式前面有了数字时,就只有微观意义,而没有宏观意义了(因为宏观概念只讲种类,不讲个数).
3.对于化合物的化学式的读法也是有规可循的.具体以氧化物、酸、碱和盐的顺序剖析如下:(1)氧化物一般称呼为"氧化某",但是,当某元素有两个化合价时,常把高价的称呼为"氧化某",低价的称呼为"氧化亚某";并且,有时还需要用元素符号的右下角的数字来区分其名称.例如:氧化铁(Fe2O3)、氧化亚铁(FeO)和四氧化三铁(Fe3O4)等.当氧元素不显﹣2价时,一般称呼为过氧化某或超氧化某.例如:过氧化氢(H2O2)、过氧化钠(Na2O2)和超氧化钾(KO2)等.(2)酸的称呼分为两种:①把含有氧元素的酸称呼为"某酸".其中的"某"是氢、氧元素之外的元素名称;当某元素有两个化合价时,常把高价的称呼为"某酸",低价的称呼为"亚某酸";例如:硫酸(H2SO4)、亚硫酸(H2SO3)等.②把不含氧元素的酸称呼为"氢某酸";例如:氢氯酸(俗称盐酸,HCl)、氢硫酸(H2S)等.(3)碱一般称呼为"氢氧化某(或亚某)";例如:氢氧化铁[Fe(OH)3]、氢氧化亚铁[Fe(OH)2]等.(4)盐的称呼也分为两种:①把不含氧元素的盐称呼为"某化某或亚某",例如,氯化铁(FeCl3)、氯化亚铁(FeCl2)等.②把含有氧元素的酸称呼为"某酸某或亚某",例如,硫酸铁[Fe2(SO4)3]、硫酸亚铁(FeSO4)等.
4.涉及到有关化学式的计算和推断时,一定要联系着有关化学式的计算公式和质量守恒定律及其应用来进行.
20.化合价的概念
化合价的概念
【知识点的认识】化合价的概念是指一种元素一定数目的原子跟其它元素一定数目的原子化合的性质.化合价的数值就是元素的原子相互化合的数目.化合价有正价和负价之分.例如,在钠跟氯气起反应生成氯化钠、氢气跟氯气起反应生成氯化氢的反应里,两种原子的个数比都是1:1.因此,在氯化钠里,钠元素为+1价,氯元素为﹣1价;在氯化氢里,氢元素为+1价,氯元素为﹣1价.又如,在镁跟氯气反应生成氯化镁、氧气跟氢气反应生成水的反应里,两种原子的个数比都是1:2.因此,在氯化镁里,镁元素为+2价,氯元素为﹣1价;在水里,氢元素为+1价,氧元素为﹣2价.它们的化合价的具体确定方法分为两种情况:
1.在氯化钠、氯化镁等由离子构成的化合物(即离子化合物)里,元素的化合价的数值就是这种元素的一个原子得失电子的数目,化合价的正负与离子所带电荷一致(失电子的为正价,得电子的为负价).
2.在氯化氢、水等由分子构成的化合物(即共价化合物)里,元素的化合价的数值就是这种元素的一个原子跟其它元素的原子形成的共用电子对的数目,化合价的正负由电子对的偏移来决定(电子对偏离哪种原子,该元素就为正价;电子对偏向哪种原子,该元素就为负价).
【命题方向】该考点的命题方向主要是通过创设相关问题情景或图表信息等,来考查学生对化合价的概念及化合价的确定方法的理解和掌握情况;以及阅读、分析、推断能力和对知识的迁移能力.并且,经常将其与物质的组成和构成、核外电子的排布、原子结构示意图或离子结构示意图、核外电子在化学反应中的作用、原子与离子的相互转化、常见元素与原子团的化合价、化合价的规律和原则、化学式的书写和有关计算等相关知识联系起来,进行综合考查.当然,有时也单独考查之.题型有选择题、填空题.中考的重点是考查学生阅读、分析问题情景或图表信息的能力,对化合价的概念及化合价的确定方法等相关知识的理解和掌握情况,以及运用它们来分析、解答相关的实际问题的能力等.当然,有时还会根据所给的有关的表达,进行科学地评价、判断正误等.特别是,对化合价的确定和根据化学式推算化合价等相关问题的考查,以及对有关知识的迁移能力的考查,是近几年中考命题的热点,并且还是中考考查这块知识的重中之重.
【解题方法点拨】要想解答好这类题目,首先,要理解和熟记化合价的概念及化合价的确定方法,以及与之相关的知识.然后,根据所给的问题情景或图表信息等,结合所学的相关知识和技能,细致地分析题意(或图表信息)等各种信息资源,并细心地探究、推理后,按照题目要求进行认真地选择或解答即可.同时,还要注意以下几点:
1.化合价是元素的原子在形成化合物时表现出来的一种性质,因此,在单质里,由于元素的原子没有和其它元素的原子相互化合,所以元素的化合价为零.
2.化合价是元素的性质,因此,通常称为元素的化合价而不应称为原子的化合价.当然,不仅元素表现出一定的化合价,某些原子团(即常作为一个整体参加反应的一些原子集团,又叫根)也表现出一定的化合价(即根价).例如,氢氧根(OH)为﹣1价,铵根(NH4)为+1价,硫酸根(SO4)为﹣2价,等等.
21.化学性质与物理性质的差别及应用
化学性质与物理性质的差别及应用
【知识点的认识】化学性质与物理性质的差别是它们是否需要发生化学变化表现出来.物质不需要发生化学变化就表现出来的性质是物理性质,如汽油易挥发(不需要发生化学变化表现出来);物质在化学变化中表现出来的性质是化学性质,如汽油易燃烧(需要发生化学变化表现出来).应用这个差别可以来判别某一性质是化学性质,还是物理性质.
对于化学性质与物理性质的应用,是不仅可以用来推断物质及其用途,而且可以用来鉴别具体的物质,等等.
【命题方向】该考点的命题方向主要是通过创设相关问题情景或图表信息等,来考查学生对化学性质与物理性质的差别及应用的理解和掌握情况;以及阅读、分析、推断能力和对知识的迁移能力.并且,经常将其与"化学性质和物理性质、化学变化和物理变化、物质的用途、物质的推断和鉴别"等相关知识联系起来,进行综合考查.当然,有时也单独考查之.题型有选择题、填空题.中考的重点是考查学生阅读、分析问题情景或图表信息的能力,对化学性质与物理性质的差别及应用等相关知识的理解和掌握情况,以及运用它们来分析、解答相关的实际问题的能力等.当然,有时还会根据所给的有关的表达,进行科学地评价、判断正误等.特别是,对"利用化学性质与物理性质的差别来判别化学性质和物理性质,利用化学性质与物理性质来推断物质及其用途和鉴别物质"等相关问题的考查,以及对有关知识的迁移能力的考查,是近几年中考命题的热点,并且还是中考考查这块知识的重中之重.
【解题方法点拨】要想解答好这类题目,首先,要理解和熟记化学性质与物理性质的差别及应用,以及与之相关的知识.然后,根据所给的问题情景或图表信息等,结合所学的相关知识和技能,以及自己的生产或生活经验所得,细致地分析题意(或图表信息)等各种信息资源,并细心地探究、推理后,按照题目要求进行认真地选择或解答即可.同时,还要注意以下几点:
1.对于不需要发生化学变化,可以联系着"非负数"的两种情况,从这样两个方面来理解.(1)需要发生物理变化;(2)不需要发生物理变化,也不需要发生化学变化.
2.对于化学性质与物理性质的应用,可以联系着物质的性质与用途或变化之间的相互联系(即性质

用途或变化),根据它们之间的联系来分析、推断、鉴别和解答,将会是事半功倍的.
22.复分解反应的条件与实质
复分解反应的条件与实质
【知识点的认识】复分解反应的条件有两个:
1.对反应物的要求是:反应物必须可溶;这里的"可溶"包括可溶于酸,即反应物中有酸时,另一种物质可以不溶于水,但必须能溶于酸.
2.对生成物的要求是:生成物中必须要有沉淀或气体或水.
例如:CuSO4+2NaOH=Cu(OH)2↓+Na2SO4、CaCO3+2HCl=CaCl2+CO2↑+H2O、Fe2O3+6HCl=2FeCl3+3H2O.
而复分解反应的实质是:发生复分解反应的两种物质在水溶液中相互交换离子,结合成难电离的物质(如水)、难溶的物质(即沉淀)或气体,使溶液中离子浓度降低;而化学反应正是向着离子浓度降低的方向进行的;从而使复分解反应趋于完成.可简记为AB+CD=AD+CB.下面以稀盐酸和氢氧化钠溶液的中和反应为例,利用其中的微观粒子的模型图,将复分解反应的实质表示如图:

.
【命题方向】该考点的命题方向主要是通过创设相关问题情景或图表信息等,来考查学生对复分解反应的条件与实质的理解和掌握情况;以及阅读、分析、推断能力和对知识的迁移能力.并且,经常将其与"复分解反应及其应用、酸碱盐的性质、物质的鉴别和推断、化学方程式的书写及其它的反应类型"等相关知识联系起来,进行综合考查.当然,有时也单独考查之.题型有选择题、填空题.中考的重点是考查学生阅读、分析问题情景或图表信息的能力,对复分解反应的条件与实质等相关知识的理解和掌握情况,以及运用它们来分析、解答相关的实际问题的能力等.当然,有时还会根据所给的有关的表达,进行科学地评价、判断正误等.特别是,对"是否发生复分解反应的判定及其与其它反应类型的判别,利用复分解反应的原理来制取二氧化碳等或鉴别和推断某些物质"等相关问题的考查,以及对有关知识的迁移能力的考查,是近几年中考命题的热点,并且还是中考考查这块知识的重中之重.
【解题方法点拨】要想解答好这类题目,首先,要理解和熟记复分解反应的条件与实质,以及与之相关的知识.然后,根据所给的问题情景或图表信息等,结合所学的相关知识和技能,以及自己的生产或生活经验所得,细致地分析题意(或图表信息)等各种信息资源,并细心地探究、推理后,按照题目要求进行认真地选择或解答即可.同时,还要注意以下几点:
1.对于复分解反应的两个条件,要同时兼顾,切不可顾此失彼.为了正确判断复分解反应的发生,必须熟记常见酸、碱、盐的溶解性表,并能正确地运用物质的溶解性.
2.对于复分解反应的实质,可以结合着一般的化学反应的实质、阴阳离子的静电作用、复分解反应的概念和条件来理解.
23.书写化学方程式、文字表达式、电离方程式
书写化学方程式、文字表达式、电离方程式
【知识点的认识】书写化学方程式的步骤一般有四步:
1.根据实验事实,在式子的左、右两边分别写出反应物和生成物的化学式,并在式子的左、右两边之间画一条短线;当反应物或生成物有多种时,中间用加号(即"+")连接起来.
2.配平化学方程式,并检查后,将刚才画的短线改写成等号(表示式子左、右两边每一种元素原子的总数相等).
3.标明化学反应发生的条件(因为化学反应只有在一定的条件下才能发生);如点燃、加热(常用"△"号表示)、催化剂、通电等.并且,一般都写在等号的上面,若有两个条件,等号上面写一个下面写一个,等等.
4.注明生成物中气体或固体的状态符号(即"↑"、"↓");一般标注在气体或固体生成物的化学式的右边.但是,如果反应物和生成物中都有气体或固体时,其状态符号就不用标注了.
书写文字表达式的步骤一般分为两步:
1.根据实验事实,将反应物和生成物的名称分别写在式子的左、右两边,并在式子的左、右两边之间标出一个指向生成物的箭头(即"→");当反应物或生成物有多种时,中间用加号(即"+")连接起来.
2.标明化学反应发生的条件(因为化学反应只有在一定的条件下才能发生);如点燃、加热、催化剂、通电等.并且,一般都写在箭头的上面,若有两个条件,箭头上面写一个下面写一个,等等.
书写电离方程式的步骤一般也分为两步:
1.在式子的左、右两边分别写出反应物的化学式和电离产生的阴、阳离子符号,并在式子的左、右两边之间画一条短线;阴、阳离子符号的中间用加号(即"+")连接起来.
2.将阴、阳离子的原形的右下角的个数,分别配在阴、阳离子符号的前面,使阳离子和阴离子所带的正、负电荷的总数相等(即溶液不显电性);检查好后,将刚才画的短线改写成等号即可.当然,也可以,根据阴、阳离子所带的电荷数,利用最小公倍数法,在阴、阳离子符号的前面,配上适当的化学计量数,使阴、阳离子所带的电荷总数相等(即溶液不显电性).
【命题方向】该考点的命题方向主要是通过创设相关问题情景或图表信息等,来考查学生对书写化学方程式、文字表达式或电离方程式的理解和掌握情况;以及阅读、分析、推断能力和对知识的迁移能力.并且,经常将其与"常见物质的化学性质、元素符号和化学式的书写和意义、化学符号及其周围数字的意义、质量守恒定律及其应用、化学方程式的读法和含义、溶解现象和溶解原理、物质的微粒性、物质的构成、物质的电离、溶液的导电性及其原理分析、常见化学反应中的质量关系、有关化学方程式的计算"等相关知识联系起来,进行综合考查.当然,有时也单独考查之.题型有选择题、填空题.中考的重点是考查学生阅读、分析问题情景或图表信息的能力,对书写化学方程式、文字表达式或电离方程式等相关知识的理解和掌握情况,以及运用它们来分析、解答相关的实际问题的能力等.当然,有时还会根据所给的有关的表达,进行科学地评价、判断正误等.特别是,对化学方程式的书写等相关问题的考查,以及对有关知识的迁移能力的考查,是近几年中考命题的热点,并且还是中考考查这块知识的重中之重.
【解题方法点拨】要想解答好这类题目,首先,要理解和熟记书写化学方程式、文字表达式或电离方程式,以及与之相关的知识等.然后,根据所给的问题情景或图表信息等,结合所学的相关知识和技能,细致地分析题意(或图表信息)等各种信息资源,并细心地探究、推理后,按照题目要求进行认真地选择或解答即可.同时,还要注意以下几点:
1.对于化学方程式的书写,可以联系着质量守恒定律、元素符号和化学式的书写及其意义、化学方程式的配平、常见物质的状态等相关知识细心地进行书写.并且,书写化学方程式的步骤,可以简记为"写、配、标、注"四个字.
2.在书写电离方程式时,可以联系着溶解现象与溶解原理、物质的电离、溶液的导电性及其原理分析、化学式和离子符号的书写、化学符号及其周围数字的意义等相关知识,来理解、分析和书写即可.其中,最关键的是从化学式的哪个地方电离开来,产生相应的阴、阳离子;技巧是根据元素或原子团的正、负化合价来将其分离开来,切记原子团要作为一个整体来对待,不可将其划分开来.还要注意,电离出来的阴、阳离子的电荷总数一定是相等的,即整个溶液不显电性.
24.根据化学反应方程式的计算
根据化学反应方程式的计算
【知识点的认识】根据化学反应方程式的计算的步骤一般分为六步:
1.设未知量,即﹣﹣﹣的质量为x.
2.书写用到的化学方程式(即写→配→标→注),特别是化学方程式的配平是至关重要的.
3.将用到的物质的质量关系标注在相应的化学式的正下方;上行是相对质量关系(即利用相对原子质量或相对分子质量乘以相应的化学计量数得来的),下行是纯物质质量(即已知量和未知量x).
4.列计算用到比例式,即上行的相对质量比等于下行的实际质量比.
5.求算结果,注意一定要有单位.
6.写出简明的答案,一般是问什么就答什么.
根据化学反应方程式的计算的格式,以"工业上,高温煅烧石灰石(主要成分为CaCO3)可制得生石灰(CaO)和二氧化碳.如果制取10t氧化钙,需要碳酸钙多少吨?"为例,介绍如图所示:

.
【命题方向】该考点的命题方向主要是通过创设相关问题情景或图表信息等,来考查学生对根据化学反应方程式的计算步骤和格式的理解和掌握情况;以及阅读、分析、推断能力和对知识的迁移能力.并且,经常将其与"书写化学方程式、相对分子质量的计算、化学符号及其周围数字的意义、元素符号和化学式的意义、质量守恒定律及其应用、化学方程式的读法和含义、常见化学反应中的质量关系、溶液中溶质质量分数的有关计算、含杂质物质的化学反应的有关计算"等相关知识联系起来,进行综合考查.当然,有时也单独考查之.题型有选择题、填空题和计算题;主要是以计算题为主.中考的重点是考查学生阅读、分析问题情景或图表信息的能力,对根据化学反应方程式的计算步骤和格式等相关知识的理解和掌握情况,以及运用它们来分析、解答相关的实际问题的能力等.当然,有时还会根据所给的有关的表达,进行科学地评价、判断正误等.特别是,对"化学方程式的书写、相对分子质量的计算、质量守恒定律及其应用、化学方程式的读法和含义、常见化学反应中的质量关系、溶液中溶质质量分数的有关计算、含杂质物质的化学反应的有关计算"等相关问题的考查,以及对有关知识的迁移能力的考查,是近几年中考命题的热点,并且还是中考考查这块知识的重中之重.
【解题方法点拨】要想解答好这类题目,首先,要理解和熟记根据化学反应方程式的计算步骤和格式,以及与之相关的知识等.然后,根据所给的问题情景或图表信息等,结合所学的相关知识和技能,细致地分析题意(或图表信息)等各种信息资源,并细心地探究、推理后,按照题目要求进行认真地选择或解答即可.同时,还要注意以下几点:
1.根据化学反应方程式的计算的审题是非常关键的,一般是抓住"三找";即一找化学反应方程式,二找已知量和未知量x,三找用到的相对质量关系.
2.根据化学反应方程式的计算步骤和格式,一般可以简记为:"六步七行".其中的"六步",又可以对应着简记为:"设、方、质(分为相对质量和实际质量两行)、比、算、答".
3.根据化学反应方程式计算的过程中,一定要注意:(1)设未知量x时,x的后面不要带单位;(2)书写化学方程式的时候,切记严格地按照"写→配→标→注"步骤细心书写;(3)找质量关系时,最好先找下一行的实际质量关系(即已知量和未知量),然后再对应着找上一行的相对质量关系.并且,切记将它们都写在相应的化学式的正下方,分居上下两行.(4)列比例式时,要按照"上一行的相对质量比等于下一行的实际质量比"的顺序来列;保证是对应比相等.(5)求算x时,可以参考着化学方程式下面的两行质量关系中的上下或左右的倍数关系来求算.当没有倍数关系时,再按照一般的方法来求算便是.(6)在写答案时,只需要简明扼要地答出关键语句即可.
一.共10小题,每小题2分,共20分.每小题给出的四个选项中只有一个选项正确
1.下列有关物质的化学式、名称、俗名不完全对应的是( )
A.NaOH 氢氧化钠 烧碱
B.CaO 氢氧化钙 生石灰
C.Na2CO3 碳酸钠 纯碱
D.NaCl 氯化钠 食盐
2.以下几种常见化学肥料中属于复合肥的是( )
A.硫酸钾(K2SO4 )B.磷酸二氢钾(KH2PO4 )
C.磷矿粉[有效成分Ca3(PO4)2]D.尿素[CO(NH2)2]
3.下列物质间的每一转化不能都通过一步反应实现的是( )
A.CuO→Cu→CuOB.NaOH→H2O→NaOH
C.O2→Fe3O4→O2D.Fe→FeCl2→Fe
4.物质的性质决定其用途.下列用途是利用物质物理性质的是( )
A.铜用于制作导线
B.生石灰用作食品干燥剂
C.稀盐酸用于除铁锈
D.碳酸氢钠用于治疗胃酸过多
5."家庭小实验"是利用家庭生活中常用的物质进行的化学探究活动.若利用食盐、食醋、纯碱、肥皂等物质,能完成的"家庭小实验"是( )
①检验自来水中是否存在氯离子
②鉴别食盐和纯碱
③除去热水瓶中的水垢
④检验自来水是否为硬水.
A.只有①②B.只有③④C.只有②③④D.①②③④
6.只用一种下列试剂不能鉴别稀硫酸、氯化钠和氢氧化钡三种无色溶液的是( )
A.pH试纸B.稀盐酸C.紫色石蕊试液D.碳酸钠溶液
7.下列各物质在水中能大量共存的是( )
A.H2SO4、Na2SO4、NaOHB.Ca(OH)2、KCl、K2CO3
C.NaCl、Na2CO3、KNO3D.CuSO4、NaOH、Na2SO4
分)下表是某同学用多种方法鉴别物质的情况,其中两种方法都正确的是( )
A.AB.BC.CD.D
9.下列说法中正确的是( )
A.向某溶液中滴加AgNO3溶液和稀HNO3,产生白色沉淀.该溶液一定是稀盐酸
B.可用适量的硝酸钡溶液,除去氯化钠溶液中混有的碳酸钠,得到纯净的氯化钠
C.要除去铜粉中混有的少量炭粉,可采用在空气中充分灼烧混合物的方法
D.有盐和水生成的反应不一定是中和反应
10.甲、乙、丙、丁分别是Ba(NO3)2、NaOH、H2SO4、K2CO3四种无色溶液中的一种,现将其两两混合,现象如下表所示:("﹣"表示无明显现象)
下列选项中物质的排序符合表中甲、乙、丙、丁排序的是( )
A.H2SO4、K2CO3、Ba(NO3)2、NaOHB.Ba(NO3)2、H2SO4、K2CO3、NaOH
C.K2CO3、Ba(NO3)2、H2SO4、NaOHD.K2CO3、H2SO4、NaOH、Ba(NO3)2
二.非选择题40分)
11.实验中学同学开展复分解反应研究性学习,设计了如下研究性学习思路:
【练习质疑】下列各组物质间均能反应,写出④反应的化学方程式.
①氢氧化钠溶液与盐酸 ②碳酸钠溶液与硫酸 ③碳酸钠溶液和氯化钡溶液
④硫酸铜溶液和氢氧化钠溶液 .
【研究讨论】上述反应为什么能够发生?是因为这些反应物中含有特殊的阴、阳离子,如①中有H+和OH﹣,②中有H+和CO32﹣,
③中有 ,④中有 .
【构建网络】按照一定的顺序排列这些离子,就可以形成一种网络形式.在网络中,用短线相连的这些阴、阳离子能两两结合生成沉淀或气体或水.现有Ca2+、SO42﹣、NH4+,请将它们填入下面合适的"横线"中,使其形成一个更为完整的复分解反应网络.

12."碳捕捉技术"是指通过一定的方法,将工业生产中产生的CO2分离出来进行储存和利用的工艺和技术.

(1)最近有科学家提出"绿色自由"构想:把CO2含量高的气体吹入饱和K2CO3溶液中,生成KHCO3,然后利用KHCO3受热易分解的性质,再把CO2提取出来,经化学反应使之变为甲醇(CH3OH)和水."绿色自由"构想的技术流程如图1:
(注:分解池内的反应条件是加热;合成塔内的反应条件为300℃、200kPa和催化剂)
①分解池内反应的化学方程式为 ;
②合成塔内反应的化学方程式为 ;
③X溶液可循环利用,溶质是 (填写化学式).
(2)实际生产中,经常利用NaOH溶液来"捕捉"CO2,流程图如图2(部分条件及物质未标出).
①捕捉室内反应的化学方程式为 .
②"反应分离"发生反应的化学方程式为 .
③该生产过程中,涉及到的物质属于碱的是 (填写化学式).
13.某科研小组利用工业废酸(10%H2S04)来浸泡含有氧化铜、氧化锌的废料,实现废物的综合利用.流程如下图所示:

(1)写出氧化锌与硫酸反应的化学方程式: ,Zn→Cu的化学方程式为 .
(2)物质X可用作氮肥,化学式为 ;该化肥不能与 混合使用.
(3)请推出物质Y的化学式: .
14.化学兴趣小组同学发现实验台上按如下顺序摆放着7瓶不同的无色溶液(如图所示),其中4、5号试剂瓶标签破损.

【提出问题】这两瓶试剂分别是什么?
【查阅资料】
①碱性的亚硫酸钠(Na2SO3)溶液、Na2CO3溶液都能与中性的CaCl2溶液发生复分解反应,产生白色沉淀.
②Na2SO3+2HCl=2NaCl+SO2↑+H2O.
③CO2与SO2均可以使澄清石灰水变浑浊,SO2是一种有刺激性气味的气体.
【作出猜想】4、5号溶液可能分别是NaOH、Na2CO3、Na2SO3或NaCl溶液中的一种.
【实施方案】取少量4、5号溶液分别于试管中,然后分别进行下列三组实验.
实验1:在两支试管中分别滴入上述七种溶液中的 号溶液,两试管中的溶液均变成红色,说明4、5号溶液均不可能是上述猜想中的 溶液.
实验2:在两支试管中分别滴入上述七种溶液中的3号溶液,两试管中均产生白色沉淀,4、5号溶液可能分别是Na2SO3溶液和Na2CO3溶液中的一种.写出其中一个反应的化学方程式 .
实验3:在两支试管中分别滴入上述七种溶液中的2号溶液,在盛4号溶液的试管中有 现象,说明4号是Na2CO3溶液;在盛5号溶液的试管中有 现象,说明5号是Na2SO3溶液.
【实验反思】同学们经过分析,认为4号溶液还可能是变质的NaOH溶液.请你利用上述图中的试剂设计鉴定实验方案,完成实验报告.
15.海水蕴藏着丰富的化学资源,目前世界60%的镁是从海水中提取的.其主要流程如图所示.某校兴趣小组同学对从海水中提取金属镁的过程进行了有关探究.

(1)在实验室进行操作a时需要的一种玻璃仪器是 ;分离后的溶液(海水)中含有CaCl2等杂质,可向其中加入过量的 、 (填物质的化学式),以除去CaCl2制得较为纯净的NaCl溶液.
(2)兴趣小组同学取一定量的海水样品,分别加入NaOH溶液,进行实验,测得的实验数据如下表:
观察与分析上述数据,并计算
①海水样品中氯化镁的质量分数是多少?(计算结果精确到0.001)
②若从1t这种海水中可提取多少千克金属镁?
参考答案
一.共10小题,每小题2分,共20分.每小题给出的四个选项中只有一个选项正确
1.B2.B3.C4.A5.C6.B7.C8.AD9.D10.A
二.非选择题40分)
11.CuSO4+2NaOH=Cu(OH)2↓+Na2SO4Ba2+和CO32-Cu2+和OH-12.2KHC03

K2C03+H20+C02↑3H2+CO2

CH30H+H20K2C03C02+2NaOH=Na2C03+H20CaO+H20=Ca(OH)2,Ca(OH)2+Na2C03=CaC03↓+2NaOHCa(OH)2、NaOH13.ZnO+H2S04═ZnS04+H20Zn+CuSO4═Cu+ZnS04(NH4)2S04碱性物质H2O14.1NaClNa2CO3+Ca(OH)2═CaCO3↓+2NaOH无色无味气体产生刺激性气味的气体产生①取少量4号溶液于试管中,加入足量CaCl2溶液②向上层清液中滴加无色酚酞试液①有白色沉淀生成②溶液由无色变成红色15.烧杯或漏斗或玻璃棒Na2CO3适量的HCl