
根据财政部会计改革与发展“十三五”规划纲要:实施会计人才战略,到2020年,具备高级资格会计人员达到18万人左右。今年是政策收尾之年。


另外,2020年也是会计人员职称制度改革的首年,高级会计师和正高级会计师,职称必将是财会圈的新起点!





如何更好的应对考试和评审,如何在竞争激烈的高级会计师考试队伍中脱颖而出,一年内通过考试和评审?当然,机会一定是留给那些提前准备的人。

长按上方二维码
一起备考2020年高级会计师吧
找组织、找伙伴、一起努力!
今年2019高会资格评审更加严格,难度再升级
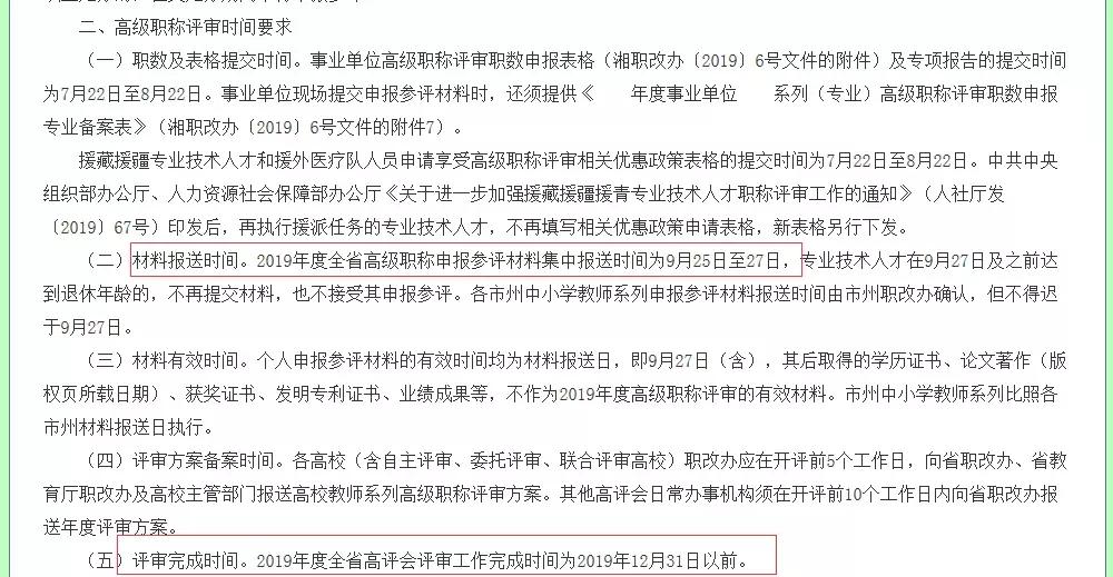
刚刚,湖南省公布了2019年《会计系列高级职称评审材料要求》,湖南2019年高级会计职称评审申报参评材料集中报送时间为9月25日至27日。与2018年相比,高会评审材料要求更加严格。


评审要求与2018相比主要变化
湖南2019年高会评审集中报送申报参评材料时间为9月25日-27日,评审完成时间为2019年12月31日以前。与2018年评审要求对比,还是有不小的变化,意味着2019年评审会更加严格。下面我们就一起来了解具体变化吧!
变化一:专业技术人才在9月27日及之前达到退休年龄的,不再提交材料,也不接受其申报参评。
变化二:申报参评填报所在单位信息时应填写具体单位(如XX集团X公司X分公司,不得以XX集团代替)。
变化三:湖南省会计系列高级职称评审对申报参评人员论文(专著)、外语和计算机水平、参加专业技术人员继续教育情况不作统一要求,但均设置有量分权重。
变化四:外语考试成绩通知书、计算机考试合格证书、学历证书、专业技术人员继续教育证明、论文著作、获奖证书、发明专利证书、业绩成果等的确认时间,截至接收材料日(含)。
变化五:申报参评人员须确保所提供材料真实、准确、有效,在评审表中作出个人承诺,并由本人亲笔签名。(去掉留手印)
变化六:最高学历、学位学信网认证截图(无法在学信网上查询到的学历,可用最高学历、学位证书复印件代替),截图或复印件需加盖所在(送审)单位公章和验证人签名。

建议2020年考过高级会计师
以上种种表明,2020年将是高级会计师职称考试最后的小尾巴!2020年处于国家会计政策支持、会计政策变革的首年,19年的高级会计师考试出题规律的变化等种种的迹象表明,2020年以后高级会计师会大变,国家也会越来越重视。所以2020年必须取得高级会计师!
长按上方二维码
一起备考2020年高级会计师吧
找组织、找伙伴、一起努力!
