6月1日《关于规范信托公司信托业务分类通知》以下简称: 三分类新规,正式实施,三分类新规在于积极推动信托公司业务转型、归本溯源,弱化通道性质,提升服务性质 ,其实 所有金融机构中,信托公司的服务属性是最强的。

新规把信托公司业务分为三大类和25个品种,绝大多数对于我们仅以理财为目的的投资人来说没有影响。
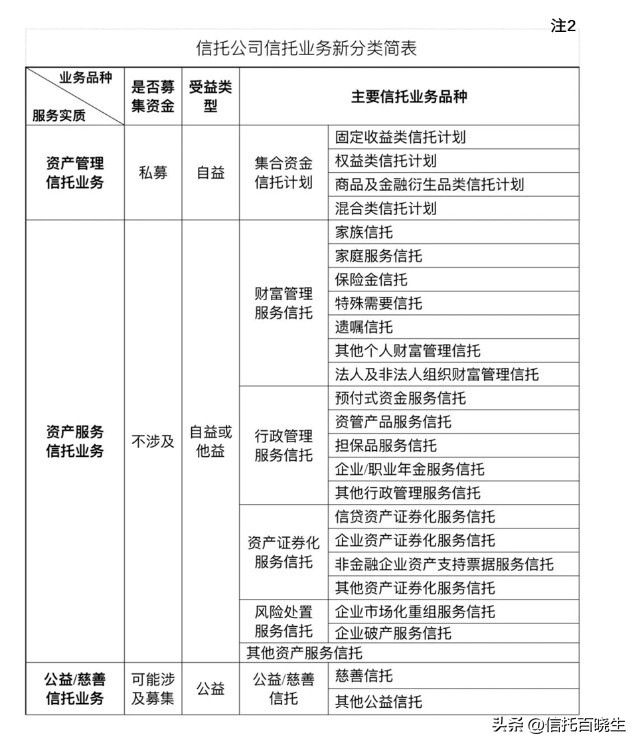
对于仅以理财为目的的投资人来说,有 影响的是资产管理业务 这一块,这一块就是我们投资人现在做认购的 自益信托 ,也就是: 集合资金信托计划。
具体影响如下:
一、鼓励标品信托
标品信托就是标债信托,就是信托资金直接投债。
很多投资人有个误区,认为标债信托就是政信信托,但是 标债信托不一定就是政信信托 ,标债信托和过去的非标信托一样,可以是各种类型: 组合投资类、政信类、工商企业流贷类、地产类等。
未来非标信托的发行空间会被进一步降低,额度会被进一步压缩,预计2025年,整个市场将不会再发行非标信托产品了。
这一次三分类新规的实施,必定会加大非标类产品规模的压缩力度。


二、单标转多标
监管机构理想化的标品信托是:多标、净值化的产品。
但是目前, 信托公司的标债产品基本以单标标债为主 ,其实并不符合监管机构对于非标转标的诉求,监管机构非标转标的目的在于:
1、公开市场,易于监管和统计
2、固定收益的融资类逻辑转为浮动收益的投资类逻辑
很明显,单标标债类信托产品并不符合浮动收益和投资类逻辑的要求,单标标债类信托产品仍然可以给投资人带来固定收益。
所以三分类新规落地以后, 监管机构会加大推进信托公司单标转多标的力度 ,6月1日之前,多家信托公司的项目经理已经暂停单标项目上会了,怕万一6月1日新规实施来个一刀切。
虽然目前并没有全线暂停单标标债类信托产品的发行和备案,但是多标、净值化产品一定是未来集合资金信托计划的主流形式 。
投资人需要做好心理预期, 接受、适应净值化信托产品,未来,信托公司的主动管理能力会更加重要 ,去年已经有多家信托公司开始在各大证券和公募基金公司挖人了, 积极筹备组建债券交易团队 。

做个总结:
三分类新规落地对于仅以理财为目的的信托投资人来说: 1、非标很快会被压缩完毕,市场不再有非标
2、单标转多标继续推进,市场未来不再有单标
3、不是所有的标债信托都是政信信托
关注我们,有任何信托相关的问题,都可以联系作者 (同行勿扰)