广东自考本科的考生,在自考毕业的时候符合条件的考生是可以授予学士学位证书的,但是需要考生满足一定的学位申请条件。
那么广东自考本科学位证怎么考取?申请条件有哪些呢?
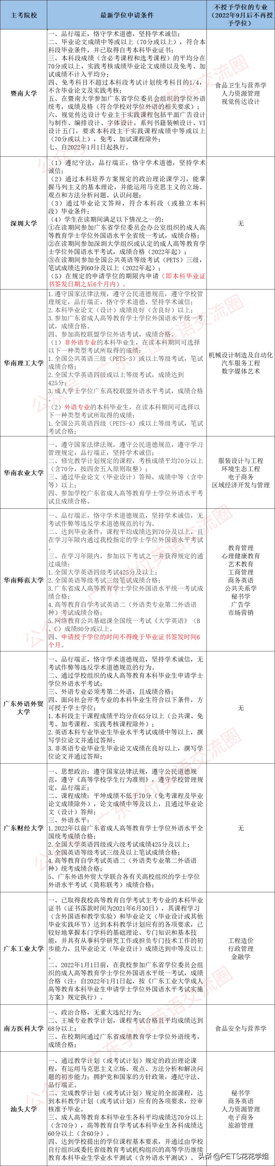
☛重要!广东自考本科各主考院校学士学位申请条件汇总!
一、学位证申请通常要满足以下条件
• 取得自学考试本科毕业证书;
• 本科段所有课程(不含加考)的平均成绩达到70分及以上;
• 毕业论文或毕业设计成绩在良好及以上;
• 通过学位委员会组织的成人高等教育学位英语水平统一考试;
• 通过主考院校组织的学士学位主干课程考;

以上为33所高校联盟学位英语考试名单。非联盟院校的考生,请咨询所在的本科院校学习中心如何评定学位。(华南师范大学、广东财经大学可用英语二成绩替代学位英语申请)
二、各院校学位申请条件
